The Bacterium P. aeruginosa Disperses Ordered Membrane Domains by Targeting Phase Boundaries
Abstract
1. Introduction
2. Materials and Methods
2.1. Lipids and Lipid Mixtures
2.2. Supported Lipid Bilayer Formation
2.3. Bacterial Culture
2.4. LecA Production, Biotinylation, and LecA Bead Preparation
2.5. Microscopy
2.6. Image Analysis
3. Results
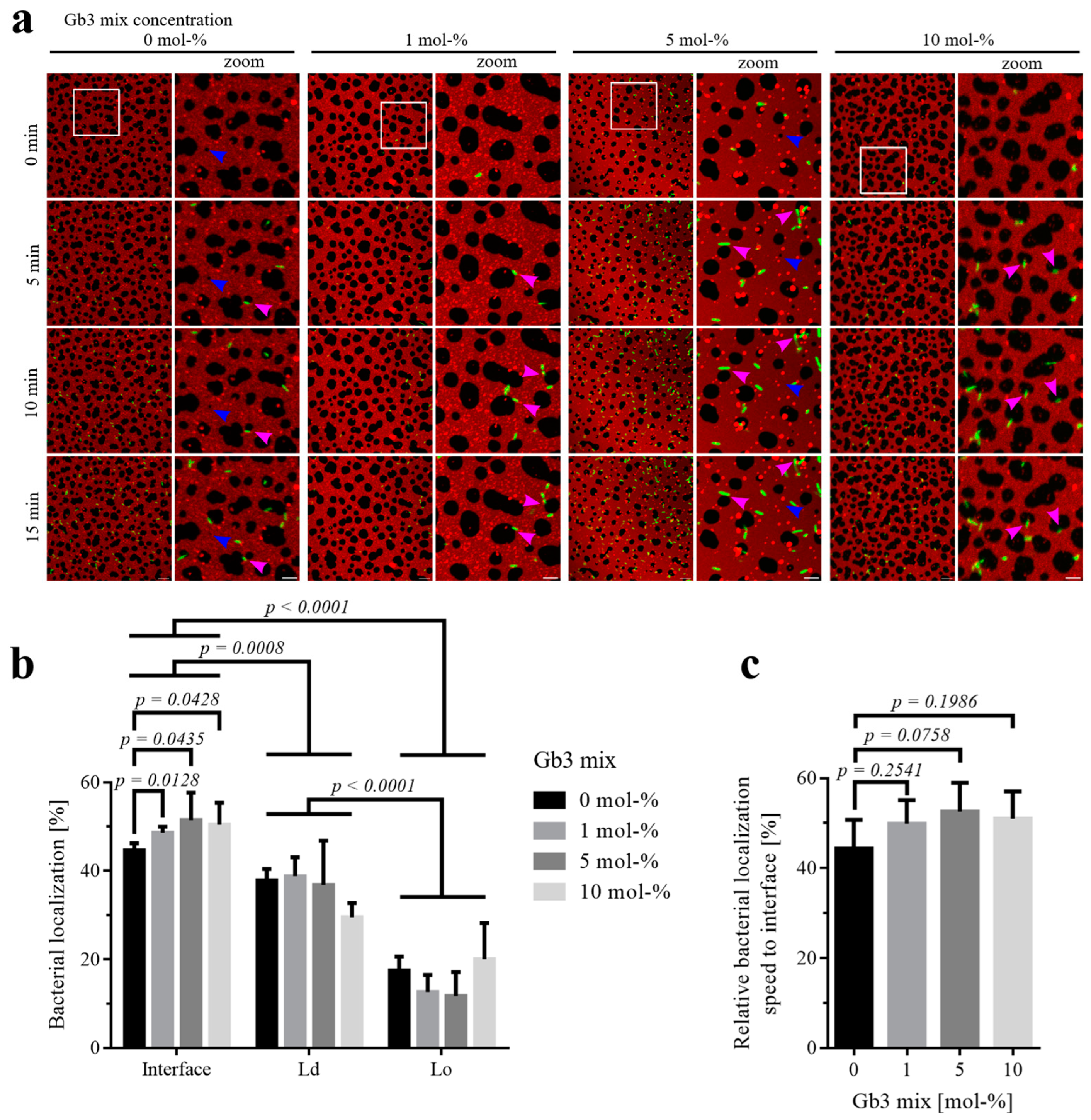
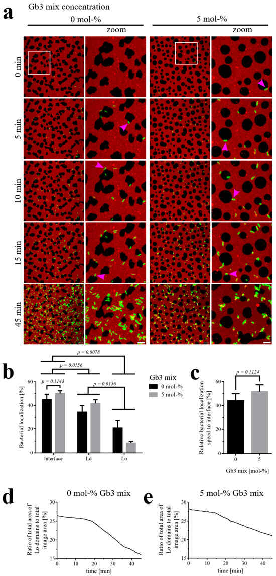
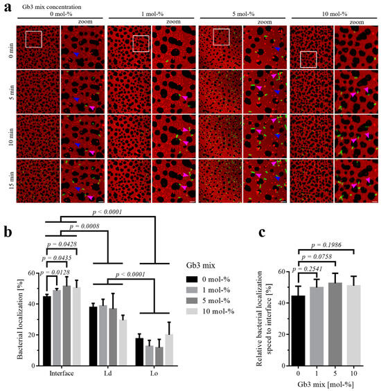
3.1. Binding and Subsequent Effects of the P. aeruginosa Strain PAO1 on Phase-Separated Lipid Bilayers Containing the Glycosphingolipid Gb3
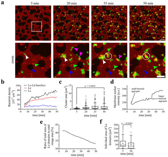
3.2. Binding and Impact of the P. aeruginosa Strain PAO1 on Phase-Separated Lipid Bilayers Containing the Synthetic Lipid FSL-Gb3
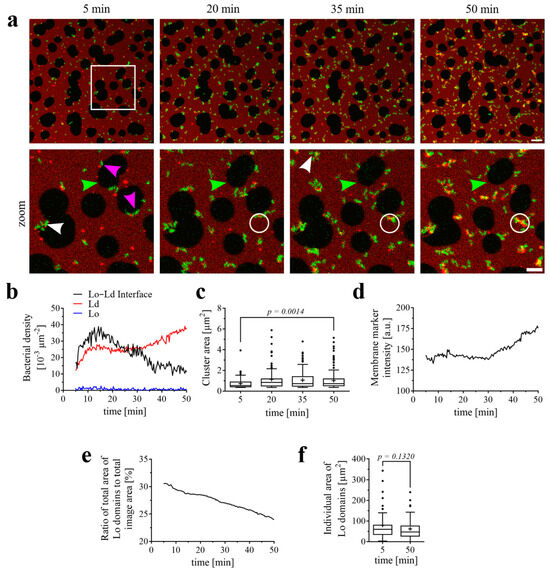
3.3. Binding and Effects of LecA-Coated Beads on Phase-Separated Lipid Bilayers Containing Either the Natural Mixture of Gb3 Species or the Synthetic Lipid FSL-Gb3
3.4. Localization and Subsequent Effects of the P. aeruginosa PAO1 LecA Knockout Mutant Strain on Phase-Separated Lipid Bilayers Containing the Glycosphingolipid Gb3
4. Discussion
5. Conclusions
Supplementary Materials
Author Contributions
Funding
Institutional Review Board Statement
Informed Consent Statement
Data Availability Statement
Conflicts of Interest
Abbreviations
| Abl | Abelson tyrosine kinase |
| Chol | Cholesterol |
| DHPE | 1,2-dihexadecanoyl-sn-glycero-3-phosphoethanolamine |
| DOPC | 1,2-dioleoyl-sn-glycero-3-phosphocholine |
| FSL | Functional-spacer-lipid |
| Gb3 | Globotriaosylceramide |
| Gb3 mix | Natural mixture of Gb3 species |
| GFP | Green fluorescent protein |
| GPI | Glycophosphatidylinositol |
| h | Hour |
| HABA | 4′-hydroxyazobenzene-2-carboxylic acid |
| Ld | Liquid-disordered |
| Lo | Liquid-ordered |
| min | Minute(s) |
| PBS | Phosphate-buffered saline |
| PNPG | Para-nitrophenyl-α-D-galactopyranosid |
| SLB | Supported lipid bilayer |
| SM | Porcine brain-sphingomyelin |
| StxB | B-subunit of Shiga toxin |
References
- Kuehn, M.J.; Kesty, N.C. Bacterial outer membrane vesicles and the host–pathogen interaction. Genes Dev. 2005, 19, 2645–2655. [Google Scholar] [CrossRef] [PubMed]
- Christie, P.J. The rich tapestry of bacterial protein translocation systems. Protein J. 2019, 38, 389–408. [Google Scholar] [CrossRef] [PubMed]
- Grassmé, H.; Jendrossek, V.; Riehle, A.; Von Kürthy, G.; Berger, J.; Schwarz, H.; Weller, M.; Kolesnick, R.; Gulbins, E. Host defense against Pseudomonas aeruginosa requires ceramide-rich membrane rafts. Nat. Med. 2003, 9, 322–330. [Google Scholar] [CrossRef] [PubMed]
- Mikaty, G.; Soyer, M.; Mairey, E.; Henry, N.; Dyer, D.; Forest, K.T.; Morand, P.; Guadagnini, S.; Prévost, M.C.; Nassif, X.; et al. Extracellular bacterial pathogen induces host cell surface reorganization to resist shear stress. PLoS Pathog. 2009, 5, e1000314. [Google Scholar] [CrossRef] [PubMed]
- Walpole, G.F.W.; Grinstein, S.; Westman, J. The role of lipids in host–pathogen interactions. IUBMB Life 2018, 70, 384–392. [Google Scholar] [CrossRef] [PubMed]
- Eierhoff, T.; Bastian, B.; Thuenauer, R.; Madl, J.; Audfray, A.; Aigal, S.; Juillot, S.; Rydell, G.E.; Muller, S.; De Bentzmann, S.; et al. A lipid zipper triggers bacterial invasion. Proc. Natl. Acad. Sci. USA 2014, 111, 12895–12900. [Google Scholar] [CrossRef] [PubMed]
- Mishra, M.; Adhyapak, P.; Dadhich, R.; Kapoor, S. Dynamic remodeling of the host cell membrane by virulent mycobacterial sulfoglycolipid-1. Sci. Rep. 2019, 9, 12844. [Google Scholar] [CrossRef] [PubMed]
- Tacconelli, E.; Carrara, E.; Savoldi, A.; Harbarth, S.; Mendelson, M.; Monnet, D.L.; Pulcini, C.; Kahlmeter, G.; Kluytmans, J.; Carmeli, Y.; et al. Discovery, research, and development of new antibiotics: The WHO priority list of antibiotic-resistant bacteria and tuberculosis. Lancet Infect. Dis. 2018, 18, 318–327. [Google Scholar] [CrossRef]
- Jurado-Martín, I.; Sainz-Mejías, M.; McClean, S. Pseudomonas aeruginosa: An audacious pathogen with an adaptable arsenal of virulence factors. Int. J. Mol. Sci. 2021, 22, 3128. [Google Scholar] [CrossRef] [PubMed]
- Song, D.; Meng, J.; Cheng, J.; Fan, Z.; Chen, P.; Ruan, H.; Tu, Z.; Kang, N.; Li, N.; Xu, Y.; et al. Pseudomonas aeruginosa quorum-sensing metabolite induces host immune cell death through cell surface lipid domain dissolution. Nat. Microbiol. 2018, 4, 97–111. [Google Scholar] [CrossRef]
- Kirkeby, S.; Hansen, A.K.; D’Apice, A.; Moe, D. The galactophilic lectin (PA-IL, gene LecA) from Pseudomonas aeruginosa. Its binding requirements and the localization of lectin receptors in various mouse tissues. Microb. Pathog. 2006, 40, 191–197. [Google Scholar] [CrossRef]
- Diggle, S.P.; Stacey, R.E.; Dodd, C.; Cámara, M.; Williams, P.; Winzer, K. The galactophilic lectin, LecA, contributes to biofilm development in Pseudomonas aeruginosa. Environ. Microbiol. 2006, 8, 1095–1104. [Google Scholar] [CrossRef] [PubMed]
- Tielker, D.; Hacker, S.; Loris, R.; Strathmann, M.; Wingender, J.; Wilhelm, S.; Rosenau, F.; Jaeger, K.E. Pseudomonas aeruginosa lectin LecB is located in the outer membrane and is involved in biofilm formation. Microbiology 2005, 151, 1313–1323. [Google Scholar] [CrossRef] [PubMed]
- Winzer, K.; Falconer, C.; Garber, N.C.; Diggle, S.P.; Camara, M.; Williams, P. The Pseudomonas aeruginosa lectins PA-IL and PA-IIL are controlled by quorum sensing and by RpoS. J. Bacteriol. 2000, 182, 6401–6411. [Google Scholar] [CrossRef]
- Blanchard, B.; Nurisso, A.; Hollville, E.; Tétaud, C.; Wiels, J.; Pokorná, M.; Wimmerová, M.; Varrot, A.; Imberty, A. Structural basis of the preferential binding for globo-series glycosphingolipids displayed by Pseudomonas aeruginosa Lectin I. J. Mol. Biol. 2008, 383, 837–853. [Google Scholar] [CrossRef] [PubMed]
- Glick, J.; Garber, N. The intracellular localization of Pseudomonas aeruginosa lectins. J. Gen. Microbiol. 1983, 129, 3085–3090. [Google Scholar] [CrossRef] [PubMed]
- Kociurzynski, R.; Makshakova, O.N.; Knecht, V.; Römer, W. Multiscale molecular dynamics studies reveal different modes of receptor clustering by Gb3-binding lectins. J. Chem. Theory Comput. 2021, 17, 2488–2501. [Google Scholar] [CrossRef]
- Zheng, S.; Eierhoff, T.; Aigal, S.; Brandel, A.; Thuenauer, R.; de Bentzmann, S.; Imberty, A.; Römer, W. The Pseudomonas aeruginosa lectin LecA triggers host cell signalling by glycosphingolipid-dependent phosphorylation of the adaptor protein CrkII. Biochim. Biophys. Acta-Mol. Cell Res. 2017, 1864, 1236–1245. [Google Scholar] [CrossRef] [PubMed]
- Raghupathy, R.; Anilkumar, A.A.; Polley, A.; Singh, P.P.; Yadav, M.; Johnson, C.; Suryawanshi, S.; Saikam, V.; Sawant, S.D.; Panda, A.; et al. Transbilayer lipid interactions mediate nanoclustering of lipid-anchored proteins. Cell 2015, 161, 581–594. [Google Scholar] [CrossRef] [PubMed]
- Brandel, A.; Aigal, S.; Lagies, S.; Schlimpert, M.; Meléndez, A.V.; Xu, M.; Lehmann, A.; Hummel, D.; Fisch, D.; Madl, J.; et al. The Gb3-enriched CD59/flotillin plasma membrane domain regulates host cell invasion by Pseudomonas aeruginosa. Cell. Mol. Life Sci. 2021, 78, 3637–3656. [Google Scholar] [CrossRef]
- Sych, T.; Omidvar, R.; Ostmann, R.; Schubert, T.; Brandel, A.; Richert, L.; Mely, Y.; Madl, J.; Römer, W. The bacterial lectin LecA from P. aeruginosa alters membrane organization by dispersing ordered domains. Commun. Phys. 2023, 6, 153. [Google Scholar] [CrossRef]
- Schubert, T.; Römer, W. How synthetic membrane systems contribute to the understanding of lipid-driven endocytosis. Biochim. Biophys. Acta 2015, 1853, 2992–3005. [Google Scholar] [CrossRef]
- Omidvar, R.; Römer, W. Glycan-decorated protocells: Novel features for rebuilding cellular processes. Interface Focus 2019, 9, 20180084. [Google Scholar] [CrossRef]
- Sych, T.; Mély, Y.; Römer, W. Lipid self-assembly and lectin-induced reorganization of the plasma membrane. Philos. Trans. R. Soc. B Biol. Sci. 2018, 373, 20170117. [Google Scholar] [CrossRef]
- Pike, L.J. Lipid rafts: Bringing order to chaos. J. Lipid Res. 2003, 44, 655–667. [Google Scholar] [CrossRef] [PubMed]
- Brown, D.A.; London, E. Structure and function of sphingolipid- and cholesterol-rich membrane rafts. J. Biol. Chem. 2000, 275, 17221–17224. [Google Scholar] [CrossRef] [PubMed]
- Lingwood, D.; Simons, K. Lipid rafts as a membrane-organizing principle. Science 2010, 327, 46–50. [Google Scholar] [CrossRef] [PubMed]
- Novoa, A.; Eierhoff, T.; Topin, J.; Varrot, A.; Barluenga, S.; Imberty, A.; Römer, W.; Winssinger, N. A LecA ligand identified from a galactoside-conjugate array inhibits host cell invasion by Pseudomonas aeruginosa. Angew. Chemie Int. Ed. 2014, 53, 8885–8889. [Google Scholar] [CrossRef]
- Zahorska, E.; Rosato, F.; Stober, K.; Kuhaudomlarp, S.; Meiers, J.; Hauck, D.; Reith, D.; Gillon, E.; Rox, K.; Imberty, A.; et al. Neutralizing the impact of the virulence factor LecA from Pseudomonas aeruginosa on human cells with new glycomimetic inhibitors. Angew. Chemie Int. Ed. 2023, 62, e202215535. [Google Scholar] [CrossRef] [PubMed]
- Madl, J.; Villringer, S.; Römer, W. Delving into lipid-driven endocytic mechanisms using biomimetic membranes. In Chemical and Synthetic Approaches in Membrane Biology; Humana Press: New York, NY, USA, 2016; pp. 17–36. [Google Scholar]
- Aigal, S.; Omidvar, R.; Stober, K.; Ziegelbauer, J.; Eierhoff, T.; Schampera, J.N.; Römer, W.; Schwan, C. Septin barriers protect mammalian host cells against Pseudomonas aeruginosa invasion. Cell Rep. 2022, 41, 111510. [Google Scholar] [CrossRef] [PubMed]
- Omidvar, R.; Ayala, Y.A.; Brandel, A.; Hasenclever, L.; Helmstädter, M.; Rohrbach, A.; Römer, W.; Madl, J. Quantification of nanoscale forces in lectin-mediated bacterial attachment and uptake into giant liposomes. Nanoscale 2021, 13, 4016–4028. [Google Scholar] [CrossRef] [PubMed]
- Bretscher, M.S. Asymmetrical lipid bilayer structure for biological membranes. Nat. New Biol. 1972, 236, 11–12. [Google Scholar] [CrossRef]
- Verkleij, A.J.; Zwaal, R.F.A.; Roelofsen, B.; Comfurius, P.; Kastelijn, D.; van Deenen, L.L.M. The asymmetric distribution of phospholipids in the human red cell membrane. A combined study using phospholipases and freeze-etch electron microscopy. Biochim. Biophys. Acta-Biomembr. 1973, 323, 178–193. [Google Scholar] [CrossRef] [PubMed]
- Gahmberg, C.G.; Hakomori, S. External labeling of cell surface galactose and galactosamine in glycolipid and glycoprotein of human erythrocytes. J. Biol. Chem. 1973, 248, 4311–4317. [Google Scholar] [CrossRef] [PubMed]
- Thompson, T.E.; Tillack, T.W. Organization of glycosphingolipids in bilayers and plasma membranes of mammalian cells. Annu. Rev. Biophys. Biophys. Chem. 1985, 14, 361–386. [Google Scholar] [CrossRef] [PubMed]
- Römer, W.; Berland, L.; Chambon, V.; Gaus, K.; Windschiegl, B.; Tenza, D.; Aly, M.R.E.; Fraisier, V.; Florent, J.C.; Perrais, D.; et al. Shiga toxin induces tubular membrane invaginations for its uptake into cells. Nature 2007, 450, 670–675. [Google Scholar] [CrossRef] [PubMed]
- Windschiegl, B.; Orth, A.; Römer, W.; Berland, L.; Stechmann, B.; Bassreau, P.; Johannes, L.; Steinem, C. Lipid reorganization induced by Shiga toxin clustering on planar membranes. PLoS ONE 2009, 4, e6238. [Google Scholar] [CrossRef]
- Schubert, T.; Sych, T.; Madl, J.; Xu, M.; Omidvar, R.; Patalag, L.J.; Ries, A.; Kettelhoit, K.; Brandel, A.; Mely, Y.; et al. Differential recognition of lipid domains by two Gb3-binding lectins. Sci. Rep. 2020, 10, 9752. [Google Scholar] [CrossRef] [PubMed]
- Loshkareva, A.S.; Popova, M.M.; Shilova, L.A.; Fedorova, N.V.; Timofeeva, T.A.; Galimzyanov, T.R.; Kuzmin, P.I.; Knyazev, D.G.; Batishchev, O.V. Influenza A virus M1 protein non-specifically deforms charged lipid membranes and specifically interacts with the raft boundary. Membranes 2023, 13, 76. [Google Scholar] [CrossRef] [PubMed]
- Molotkovsky, R.J.; Alexandrova, V.V.; Galimzyanov, T.R.; Jiménez-Munguía, I.; Pavlov, K.V.; Batishchev, O.V.; Akimov, S.A. Lateral membrane heterogeneity regulates viral-induced membrane fusion during HIV entry. Int. J. Mol. Sci. 2018, 19, 1483. [Google Scholar] [CrossRef] [PubMed]
- Yang, S.T.; Kiessling, V.; Tamm, L.K. Line tension at lipid phase boundaries as driving force for HIV fusion peptide-mediated fusion. Nat. Commun. 2016, 7, 11401. [Google Scholar] [CrossRef] [PubMed]
- Yang, S.T.; Kiessling, V.; Simmons, J.A.; White, J.M.; Tamm, L.K. HIV gp41-mediated membrane fusion occurs at edges of cholesterol-rich lipid domains. Nat. Chem. Biol. 2015, 11, 424–431. [Google Scholar] [CrossRef]
- Rosenberger, C.M.; Brumell, J.H.; Finlay, B.B. Microbial pathogenesis: Lipid rafts as pathogen portals. Curr. Biol. 2000, 10, R823–R825. [Google Scholar] [CrossRef] [PubMed]
- Riethmüller, J.; Riehle, A.; Grassmé, H.; Gulbins, E. Membrane rafts in host–pathogen interactions. Biochim. Biophys. Acta-Biomembr. 2006, 1758, 2139–2147. [Google Scholar] [CrossRef] [PubMed]
- Sheikh, K.H.; Jarvis, S.P. Crystalline hydration structure at the membrane-fluid interface of model lipid rafts indicates a highly reactive boundary region. J. Am. Chem. Soc. 2011, 133, 18296–18303. [Google Scholar] [CrossRef]
- Maté, S.M.; Vázquez, R.F.; Herlax, V.S.; Daza Millone, M.A.; Fanani, M.L.; Maggio, B.; Vela, M.E.; Bakás, L.S. Boundary region between coexisting lipid phases as initial binding sites for Escherichia coli alpha-hemolysin: A real-time study. Biochim. Biophys. Acta-Biomembr. 2014, 1838, 1832–1841. [Google Scholar] [CrossRef] [PubMed][Green Version]
- Tharad, S.; Promdonkoy, B.; Toca-Herrera, J.L. Lipid phase influences the binding of Bacillus thuringiensis Cyt2Aa2 toxin on model lipid membranes. Biochem. Biophys. Res. Commun. 2019, 511, 409–415. [Google Scholar] [CrossRef] [PubMed]
- Sheavly, J.K.; Pedersen, J.A.; Van Lehn, R.C. Curvature-driven adsorption of cationic nanoparticles to phase boundaries in multicomponent lipid bilayers. Nanoscale 2019, 11, 2767–2778. [Google Scholar] [CrossRef]
- Mensch, A.C.; Melby, E.S.; Laudadio, E.D.; Foreman-Ortiz, I.U.; Zhang, Y.; Dohnalkova, A.; Hu, D.; Pedersen, J.A.; Hamers, R.J.; Orr, G. Preferential interactions of primary amine-terminated quantum dots with membrane domain boundaries and lipid rafts revealed with nanometer resolution. Environ. Sci. Nano 2020, 7, 149–161. [Google Scholar] [CrossRef]
- Lingwood, D.; Binnington, B.; Róg, T.; Vattulainen, I.; Grzybek, M.; Coskun, Ü.; Lingwood, C.A.; Simons, K. Cholesterol modulates glycolipid conformation and receptor activity. Nat. Chem. Biol. 2011, 7, 260–262. [Google Scholar] [CrossRef]
- Lingwood, C.A.; Manis, A.; Mahfoud, R.; Khan, F.; Binnington, B.; Mylvaganam, M. New aspects of the regulation of glycosphingolipid receptor function. Chem. Phys. Lipids 2010, 163, 27–35. [Google Scholar] [CrossRef]
- Moissoglu, K.; Kiessling, V.; Wan, C.; Hoffman, B.D.; Norambuena, A.; Tamm, L.K.; Schwartz, M.A. Regulation of Rac1 translocation and activation by membrane domains and their boundaries. J. Cell Sci. 2014, 127, 2565–2576. [Google Scholar] [PubMed]





Disclaimer/Publisher’s Note: The statements, opinions and data contained in all publications are solely those of the individual author(s) and contributor(s) and not of MDPI and/or the editor(s). MDPI and/or the editor(s) disclaim responsibility for any injury to people or property resulting from any ideas, methods, instructions or products referred to in the content. |
© 2025 by the authors. Licensee MDPI, Basel, Switzerland. This article is an open access article distributed under the terms and conditions of the Creative Commons Attribution (CC BY) license (https://creativecommons.org/licenses/by/4.0/).
Share and Cite
Stober, K.; Schwerdtfeger, F.; Aigal, S.; Mely, Y.; Römer, W. The Bacterium P. aeruginosa Disperses Ordered Membrane Domains by Targeting Phase Boundaries. Biomolecules 2025, 15, 341. https://doi.org/10.3390/biom15030341
Stober K, Schwerdtfeger F, Aigal S, Mely Y, Römer W. The Bacterium P. aeruginosa Disperses Ordered Membrane Domains by Targeting Phase Boundaries. Biomolecules. 2025; 15(3):341. https://doi.org/10.3390/biom15030341
Chicago/Turabian StyleStober, Kai, Fabian Schwerdtfeger, Sahaja Aigal, Yves Mely, and Winfried Römer. 2025. "The Bacterium P. aeruginosa Disperses Ordered Membrane Domains by Targeting Phase Boundaries" Biomolecules 15, no. 3: 341. https://doi.org/10.3390/biom15030341
APA StyleStober, K., Schwerdtfeger, F., Aigal, S., Mely, Y., & Römer, W. (2025). The Bacterium P. aeruginosa Disperses Ordered Membrane Domains by Targeting Phase Boundaries. Biomolecules, 15(3), 341. https://doi.org/10.3390/biom15030341

