Petroselinic Acid from Apiaceae Family Plants Ameliorates Autoimmune Disorders Through Suppressing Cytosolic-Nucleic-Acid-Mediated Type I Interferon Signaling
Abstract
1. Introduction
2. Materials and Methods
2.1. Antibodies and Reagents
2.2. Mice
2.3. Cell Culture
2.4. Differentiation of Bone-Marrow-Derived Macrophages (BMDMs)
2.5. Cell Transfection and Stimulation
2.6. RNA Isolation and Quantitative PCR (qPCR)
2.7. Immunoblot Analysis
2.8. RNA Interference
2.9. Screening of the Small-Molecule Library
2.10. MTS Assay
2.11. Dual-Luciferase Reporter Assays
2.12. Quantification of cGAMP Using Enzyme-Linked Immunosorbent Assay (ELISA)
2.13. Molecular Docking Simulation
2.14. ELISA
2.15. Statistical Analysis
3. Results
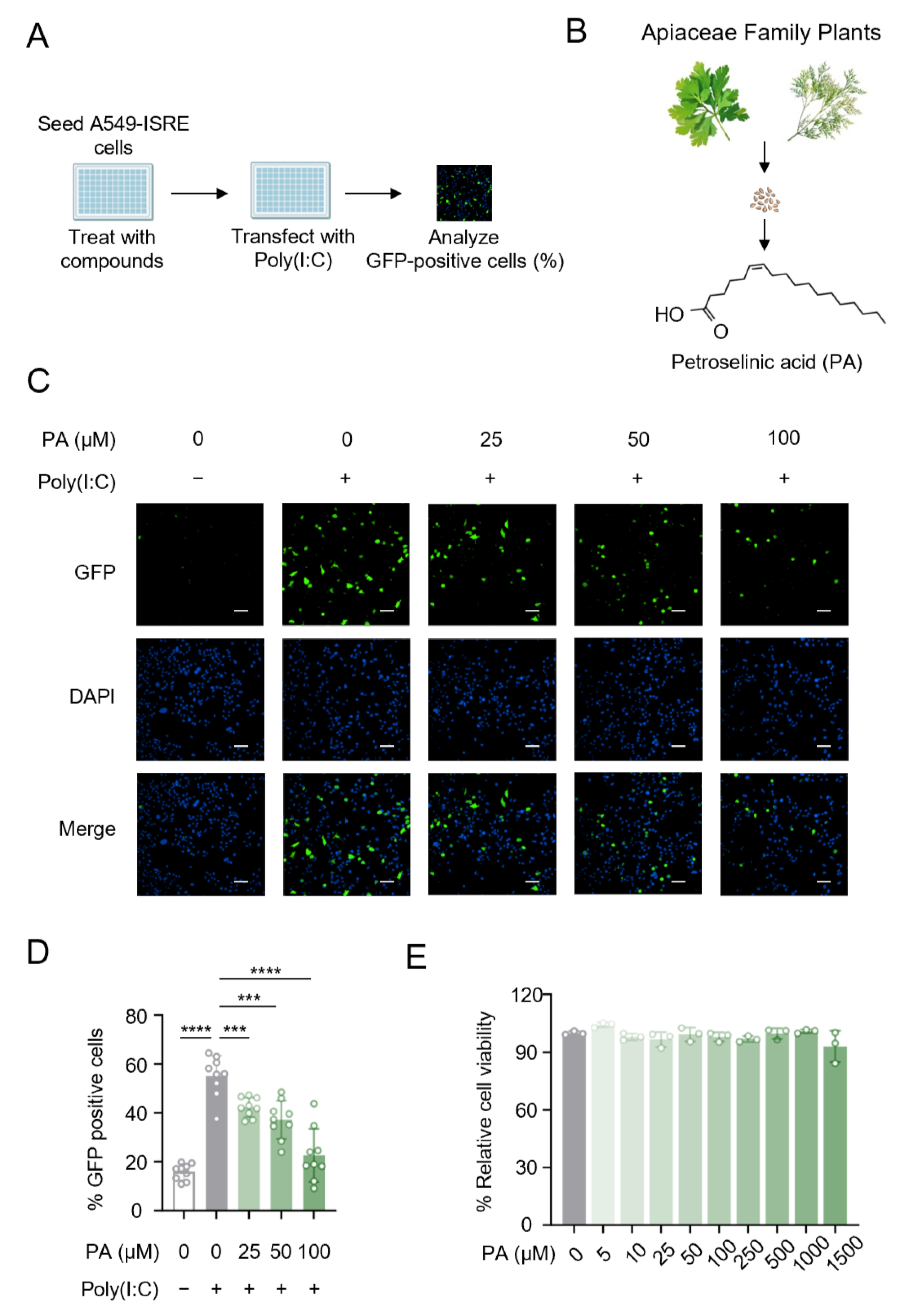
3.1. Apiaceae-Family-Derived Petroselinic Acid Suppresses the Fluorescence of ISRE-GFP Reporter
3.2. Petroselinic Acid Suppresses Cytosolic-Nucleic-Acid-Induced IFN-I and ISG Expression
3.3. Petroselinic Acid Inhibits the Phosphorylation of TBK1 and IRF3 Induced by Cytosolic Nucleic Acids
3.4. Petroselinic Acid Functions as a Binding Partner of Cytosolic Nucleic Acid Sensor Proteins cGAS and RIG-I
3.5. Petroselinic Acid Ameliorates Cytosolic-Nucleic-Acid-Mediated Autoimmune Disorders
4. Discussion
5. Conclusions
Supplementary Materials
Author Contributions
Funding
Institutional Review Board Statement
Informed Consent Statement
Data Availability Statement
Acknowledgments
Conflicts of Interest
References
- Dalskov, L.; Gad, H.H.; Hartmann, R. Viral recognition and the antiviral interferon response. EMBO J. 2023, 42, e112907. [Google Scholar] [CrossRef] [PubMed]
- Schneider, W.M.; Chevillotte, M.D.; Rice, C.M. Interferon-stimulated genes: A complex web of host defenses. Annu. Rev. Immunol. 2014, 32, 513–545. [Google Scholar] [CrossRef]
- Reich, N.C. Too much of a good thing: Detrimental effects of interferon. Semin. Immunol. 2019, 43, 101282. [Google Scholar] [CrossRef]
- Crow, M.K.; Olferiev, M.; Kirou, K.A. Type i interferons in autoimmune disease. Annu. Rev. Pathol. 2019, 14, 369–393. [Google Scholar] [CrossRef]
- Crow, Y.J.; Manel, N. Aicardi-goutières syndrome and the type i interferonopathies. Nat. Rev. Immunol. 2015, 15, 429–440. [Google Scholar] [CrossRef]
- Tsokos, G.C.; Lo, M.S.; Costa, R.P.; Sullivan, K.E. New insights into the immunopathogenesis of systemic lupus erythematosus. Nat. Rev. Rheumatol. 2016, 12, 716–730. [Google Scholar] [CrossRef]
- Goubau, D.; Deddouche, S.; Reis, E.S.C. Cytosolic sensing of viruses. Immunity 2013, 38, 855–869. [Google Scholar] [CrossRef]
- Uchikawa, E.; Lethier, M.; Malet, H.; Brunel, J.; Gerlier, D.; Cusack, S. Structural analysis of dsRNA binding to anti-viral pattern recognition receptors LGP2 and MDA5. Mol. Cell 2016, 62, 586–602. [Google Scholar] [CrossRef]
- Kato, H.; Takeuchi, O.; Sato, S.; Yoneyama, M.; Yamamoto, M.; Matsui, K.; Uematsu, S.; Jung, A.; Kawai, T.; Ishii, K.J.; et al. Differential roles of MDA5 and RIG-i helicases in the recognition of RNA viruses. Nature 2006, 441, 101–105. [Google Scholar] [CrossRef]
- Kato, H.; Takeuchi, O.; Mikamo-Satoh, E.; Hirai, R.; Kawai, T.; Matsushita, K.; Hiiragi, A.; Dermody, T.S.; Fujita, T.; Akira, S. Length-dependent recognition of double-stranded ribonucleic acids by retinoic acid-inducible gene-i and melanoma differentiation-associated gene 5. J. Exp. Med. 2008, 205, 1601–1610. [Google Scholar] [CrossRef]
- Sun, L.; Wu, J.; Du, F.; Chen, X.; Chen, Z.J. Cyclic GMP-AMP synthase is a cytosolic DNA sensor that activates the type i interferon pathway. Science 2013, 339, 786–791. [Google Scholar] [CrossRef] [PubMed]
- Zhang, B.C.; Nandakumar, R.; Reinert, L.S.; Huang, J.; Laustsen, A.; Gao, Z.L.; Sun, C.L.; Jensen, S.B.; Troldborg, A.; Assil, S.; et al. STEEP mediates STING ER exit and activation of signaling. Nat. Immunol. 2020, 21, 868–879. [Google Scholar] [CrossRef] [PubMed]
- Dai, J.; Huang, Y.J.; He, X.; Zhao, M.; Wang, X.; Liu, Z.S.; Xue, W.; Cai, H.; Zhan, X.Y.; Huang, S.Y.; et al. Acetylation blocks cGAS activity and inhibits self-DNA-induced autoimmunity. Cell 2019, 176, 1447–1460. [Google Scholar] [CrossRef] [PubMed]
- Liu, Z.S.; Cai, H.; Xue, W.; Wang, M.; Xia, T.; Li, W.J.; Xing, J.Q.; Zhao, M.; Huang, Y.J.; Chen, S.; et al. G3BP1 promotes DNA binding and activation of cGAS. Nat. Immunol. 2019, 20, 18–28. [Google Scholar] [CrossRef]
- Xu, D.; Hu, J.; Mei, J.; Zhou, J.; Wang, Z.; Zhang, X.; Liu, Q.; Su, Z.; Zhu, W.; Liu, H.; et al. Nanoadjuvant-triggered STING activation evokes systemic immunotherapy for repetitive implant-related infections. Bioact. Mater. 2024, 35, 82–98. [Google Scholar] [CrossRef]
- Kozłowska, M.; Gruczyńska, E.; Ścibisz, I.; Rudzińska, M. Fatty acids and sterols composition, and antioxidant activity of oils extracted from plant seeds. Food Chem. 2016, 213, 450–456. [Google Scholar] [CrossRef]
- Hajib, A.; El, H.S.; Choukri, H.; Khouchlaa, A.; Aourabi, S.; El, M.N.; Bouyahya, A.; Matthaeus, B. Apiaceae family an important source of petroselinic fatty acid: Abundance, biosynthesis, chemistry, and biological proprieties. Biomolecules 2023, 13, 1675. [Google Scholar] [CrossRef]
- Tong, Y.F.; Zhang, P.; Chen, F.; Hao, L.H.; Ye, F.; Tian, J.Y.; Wu, S. Synthesis and biological evaluation of novel n-(alkoxyphenyl)-aminocarbonylbenzoic acid derivatives as PTP1b inhibitors. Chin. Chem. Lett. 2010, 21, 1415–1418. [Google Scholar] [CrossRef]
- Morita, M.; Stamp, G.; Robins, P.; Dulic, A.; Rosewell, I.; Hrivnak, G.; Daly, G.; Lindahl, T.; Barnes, D.E. Gene-targeted mice lacking the trex1 (DNase III) 3′–>5′ DNA exonuclease develop inflammatory myocarditis. Mol. Cell. Biol. 2004, 24, 6719–6727. [Google Scholar] [CrossRef]
- Yang, Y.; Lindahl, T.; Barnes, D.E. Trex1 exonuclease degrades ssDNA to prevent chronic checkpoint activation and autoimmune disease. Cell 2007, 131, 873–886. [Google Scholar] [CrossRef]
- Zevini, A.; Olagnier, D.; Hiscott, J. Crosstalk between cytoplasmic RIG-i and STING sensing pathways. Trends Immunol. 2017, 38, 194–205. [Google Scholar] [CrossRef]
- Broz, P.; Monack, D.M. Newly described pattern recognition receptors team up against intracellular pathogens. Nat. Rev. Immunol. 2013, 13, 551–565. [Google Scholar] [CrossRef]
- Wu, J.; Chen, Z.J. Innate immune sensing and signaling of cytosolic nucleic acids. Annu. Rev. Immunol. 2014, 32, 461–488. [Google Scholar] [CrossRef]
- Gulen, M.F.; Samson, N.; Keller, A.; Schwabenland, M.; Liu, C.; Glück, S.; Thacker, V.V.; Favre, L.; Mangeat, B.; Kroese, L.J.; et al. CGAS-STING drives ageing-related inflammation and neurodegeneration. Nature 2023, 620, 374–380. [Google Scholar] [CrossRef]
- Guo, X.; Steinman, R.A.; Sheng, Y.; Cao, G.; Wiley, C.A.; Wang, Q. An AGS-associated mutation in ADAR1 catalytic domain results in early-onset and MDA5-dependent encephalopathy with IFN pathway activation in the brain. J. Neuroinflammation 2022, 19, 285. [Google Scholar] [CrossRef]
- Goldberg, G.; Coelho, L.; Mo, G.; Adang, L.A.; Patne, M.; Chen, Z.; Garcia-Bassets, I.; Mesci, P.; Muotri, A.R. TREX1 is required for microglial cholesterol homeostasis and oligodendrocyte terminal differentiation in human neural assembloids. Mol. Psychiatry 2024, 29, 566–579. [Google Scholar] [CrossRef]
- Domizio, J.D.; Gulen, M.F.; Saidoune, F.; Thacker, V.V.; Yatim, A.; Sharma, K.; Nass, T.; Guenova, E.; Schaller, M.; Conrad, C.; et al. The cGAS-STING pathway drives type i IFN immunopathology in COVID-19. Nature 2022, 603, 145–151. [Google Scholar] [CrossRef]
- Jiang, J.; Zhao, M.; Chang, C.; Wu, H.; Lu, Q. Type i interferons in the pathogenesis and treatment of autoimmune diseases. Clin. Rev. Allergy Immunol. 2020, 59, 248–272. [Google Scholar] [CrossRef] [PubMed]
- Haag, S.M.; Gulen, M.F.; Reymond, L.; Gibelin, A.; Abrami, L.; Decout, A.; Heymann, M.; van der Goot, F.G.; Turcatti, G.; Behrendt, R.; et al. Targeting STING with covalent small-molecule inhibitors. Nature 2018, 559, 269–273. [Google Scholar] [CrossRef]
- Liu, X.; Chen, S.; Huang, J.; Du, Y.; Luo, Z.; Zhang, Y.; Liu, L.; Chen, Y. Synthetic polypeptides inhibit nucleic acid-induced inflammation in autoimmune diseases by disrupting multivalent TLR9 binding to LL37-DNA bundles. Nat. Nanotechnol. 2024, 19, 1745–1756. [Google Scholar] [CrossRef]
- Guo, F.; Zhang, J.; Gao, Y.; Shu, Z.; Sun, F.; Ma, J.; Zhou, X.; Li, W.; Mao, H.; Lei, X. Discovery and total synthesis of anhydrotuberosin as a STING antagonist for treating autoimmune diseases. Angew. Chem. Int. Ed. Engl. 2024, 137, e202407641. [Google Scholar] [CrossRef]
- Liu, Y.; Ye, J.; Fan, Z.; Wu, X.; Zhang, Y.; Yang, R.; Jiang, B.; Wang, Y.; Wu, M.; Zhou, J.; et al. Ginkgetin alleviates inflammation and senescence by targeting STING. Adv. Sci. 2024, 12, e2407222. [Google Scholar] [CrossRef]
- Złotek, U.; Szymanowska, U.; Pecio, A.; Kozachok, S.; Jakubczyk, A. Antioxidative and potentially anti-inflammatory activity of phenolics from lovage leaves levisticum officinale koch elicited with jasmonic acid and yeast extract. Molecules 2019, 24, 1441. [Google Scholar] [CrossRef] [PubMed]
- Weber, N.; Richter, K.D.; Schulte, E.; Mukherjee, K.D. Petroselinic acid from dietary triacylglycerols reduces the concentration of arachidonic acid in tissue lipids of rats. J. Nutr. 1995, 125, 1563–1568. [Google Scholar] [CrossRef]
- Vincent, J.; Adura, C.; Gao, P.; Luz, A.; Lama, L.; Asano, Y.; Okamoto, R.; Imaeda, T.; Aida, J.; Rothamel, K.; et al. Small molecule inhibition of cGAS reduces interferon expression in primary macrophages from autoimmune mice. Nat. Commun. 2017, 8, 750. [Google Scholar] [CrossRef]
- Lama, L.; Adura, C.; Xie, W.; Tomita, D.; Kamei, T.; Kuryavyi, V.; Gogakos, T.; Steinberg, J.I.; Miller, M.; Ramos-Espiritu, L.; et al. Development of human cGAS-specific small-molecule inhibitors for repression of dsDNA-triggered interferon expression. Nat. Commun. 2019, 10, 2261. [Google Scholar] [CrossRef]
- Hall, J.; Brault, A.; Vincent, F.; Weng, S.; Wang, H.; Dumlao, D.; Aulabaugh, A.; Aivazian, D.; Castro, D.; Chen, M.; et al. Discovery of PF-06928215 as a high affinity inhibitor of cGAS enabled by a novel fluorescence polarization assay. PLoS ONE 2017, 12, e0184843. [Google Scholar] [CrossRef]
- Rawling, D.C.; Jagdmann, G.E.J.; Potapova, O.; Pyle, A.M. Small-molecule antagonists of the RIG-i innate immune receptor. ACS Chem. Biol. 2020, 15, 311–317. [Google Scholar] [CrossRef]
- Lee, W.; Lee, S.; Kim, M.; Moon, J.; Kim, G.; Jung, H.; Kim, I.H.; Oh, J.E.; Jung, H.E.; Lee, H.K.; et al. Vibrio vulnificus quorum-sensing molecule cyclo(phe-pro) inhibits RIG-i-mediated antiviral innate immunity. Nat. Commun. 2018, 9, 1606. [Google Scholar] [CrossRef]
- Zhou, W.; Whiteley, A.T.; de Oliveira Mann, C.C.; Morehouse, B.R.; Nowak, R.P.; Fischer, E.S.; Gray, N.S.; Mekalanos, J.J.; Kranzusch, P.J. Structure of the human cGAS-DNA complex reveals enhanced control of immune surveillance. Cell 2018, 174, 300–311. [Google Scholar] [CrossRef]
- Wang, W.; Pyle, A.M. The RIG-i receptor adopts two different conformations for distinguishing host from viral RNA ligands. Mol. Cell 2022, 82, 4131–4144. [Google Scholar] [CrossRef] [PubMed]
- Wang, L.; Liu, Q.; Wang, N.; Li, S.; Bian, W.; Sun, Z.; Wang, L.; Wang, L.; Liu, C.; Song, C.; et al. Oleic acid dissolves cGAS-DNA phase separation to inhibit immune surveillance. Adv. Sci. 2023, 10, e2206820. [Google Scholar] [CrossRef] [PubMed]
- Li, X.; Yuan, S.; Wang, M.; Su, Z.; Zhao, M.; Li, T.; Zhang, X.; Xue, W.; Li, W. Rosmarinic acid ameliorates autoimmune responses through suppression of intracellular nucleic acid-mediated type i interferon expression. Biochem. Biophys. Res. Commun. 2023, 673, 73–80. [Google Scholar] [CrossRef] [PubMed]
- Xiang, W.; Lv, H.; Xing, F.; Sun, X.; Ma, Y.; Wu, L.; Lv, G.; Zong, Q.; Wang, L.; Wu, Z.; et al. Inhibition of ACLY overcomes cancer immunotherapy resistance via polyunsaturated fatty acids peroxidation and cGAS-STING activation. Sci. Adv. 2023, 9, eadi2465. [Google Scholar] [CrossRef]
- Decout, A.; Katz, J.D.; Venkatraman, S.; Ablasser, A. The cGAS-STING pathway as a therapeutic target in inflammatory diseases. Nat. Rev. Immunol. 2021, 21, 548–569. [Google Scholar] [CrossRef]







Disclaimer/Publisher’s Note: The statements, opinions and data contained in all publications are solely those of the individual author(s) and contributor(s) and not of MDPI and/or the editor(s). MDPI and/or the editor(s) disclaim responsibility for any injury to people or property resulting from any ideas, methods, instructions or products referred to in the content. |
© 2025 by the authors. Licensee MDPI, Basel, Switzerland. This article is an open access article distributed under the terms and conditions of the Creative Commons Attribution (CC BY) license (https://creativecommons.org/licenses/by/4.0/).
Share and Cite
Guo, Y.; Wang, Y.-Y.; Wang, Y.; Liu, Y.-H.; Liu, J.-Y.; Shen, Y.-Y.; Cao, A.-P.; Wang, R.-B.; Xie, B.-Y.; Pan, X.; et al. Petroselinic Acid from Apiaceae Family Plants Ameliorates Autoimmune Disorders Through Suppressing Cytosolic-Nucleic-Acid-Mediated Type I Interferon Signaling. Biomolecules 2025, 15, 329. https://doi.org/10.3390/biom15030329
Guo Y, Wang Y-Y, Wang Y, Liu Y-H, Liu J-Y, Shen Y-Y, Cao A-P, Wang R-B, Xie B-Y, Pan X, et al. Petroselinic Acid from Apiaceae Family Plants Ameliorates Autoimmune Disorders Through Suppressing Cytosolic-Nucleic-Acid-Mediated Type I Interferon Signaling. Biomolecules. 2025; 15(3):329. https://doi.org/10.3390/biom15030329
Chicago/Turabian StyleGuo, Yue, Yun-Ying Wang, Yao Wang, Yan-Hong Liu, Jia-Yu Liu, Yan-Yan Shen, Ai-Ping Cao, Rui-Bo Wang, Bo-Yang Xie, Xin Pan, and et al. 2025. "Petroselinic Acid from Apiaceae Family Plants Ameliorates Autoimmune Disorders Through Suppressing Cytosolic-Nucleic-Acid-Mediated Type I Interferon Signaling" Biomolecules 15, no. 3: 329. https://doi.org/10.3390/biom15030329
APA StyleGuo, Y., Wang, Y.-Y., Wang, Y., Liu, Y.-H., Liu, J.-Y., Shen, Y.-Y., Cao, A.-P., Wang, R.-B., Xie, B.-Y., Pan, X., Li, A.-L., Zhou, T., Wang, N., Xia, Q., & Zhang, W.-N. (2025). Petroselinic Acid from Apiaceae Family Plants Ameliorates Autoimmune Disorders Through Suppressing Cytosolic-Nucleic-Acid-Mediated Type I Interferon Signaling. Biomolecules, 15(3), 329. https://doi.org/10.3390/biom15030329

