Multi-Omics Characterization of Genome-Wide Abnormal DNA Methylation Reveals FGF5 as a Diagnosis of Nasopharyngeal Carcinoma Recurrence After Radiotherapy
Abstract
1. Introduction
2. Material and Methods
2.1. Study Subjects and Biospecimens
2.2. Cell Lines and Cell Culture
2.3. Quantitative Real-Time PCR Analysis
2.4. Plasmid Construction and Transfection
2.5. DNA Extraction and Methylation Data Processing
2.6. Identification of Differentially Methylated CpG Sites
2.7. Cell Viability and Migration or Invasion Assays
2.8. Identification of Differential Methylation Expression and Gene Set Enrichment Analysis
2.9. Data Download and Processing
2.10. Murine Xenograft Model of Nasopharyngeal Carcinoma: Tumor Growth and Irradiation Study
2.11. Statistical Analysis
3. Results
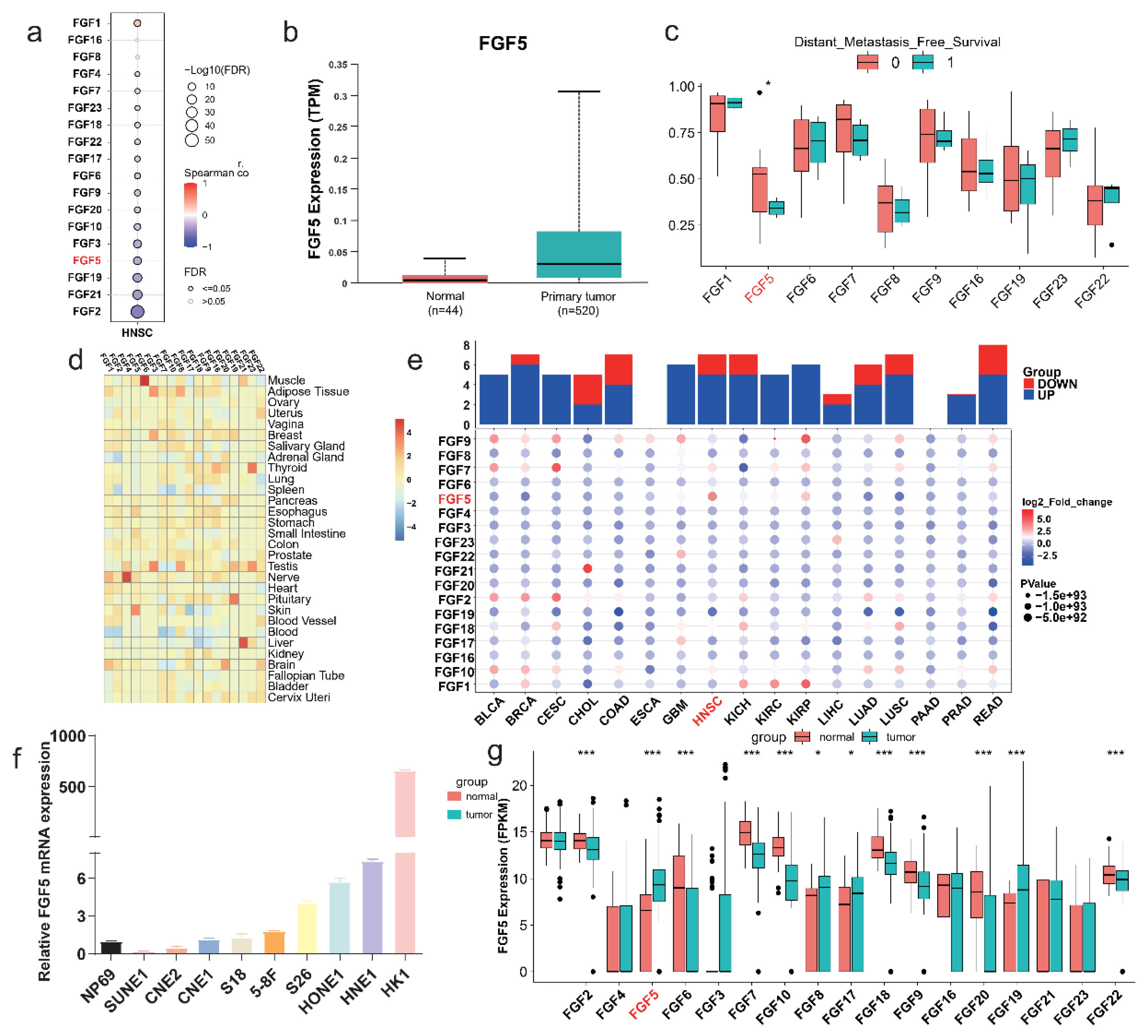
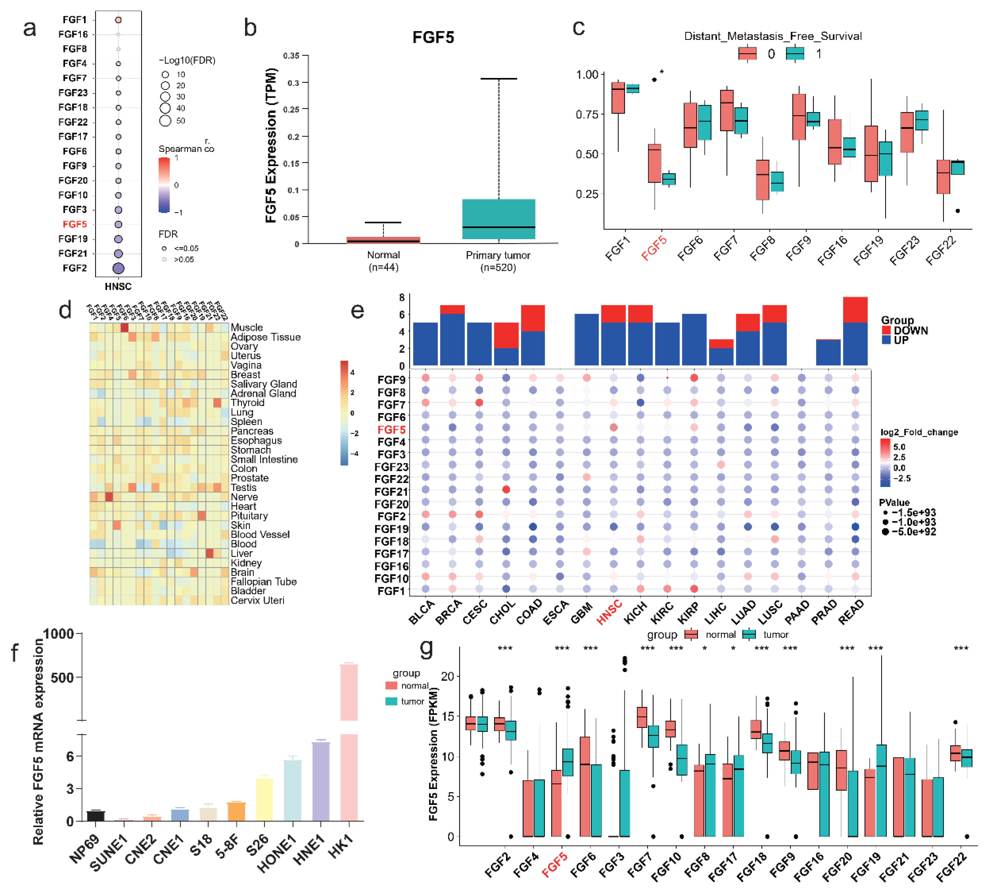
3.1. Genomic Landscape of the FGF Gene Family in Pan-Cancer and Head and Neck Cancer
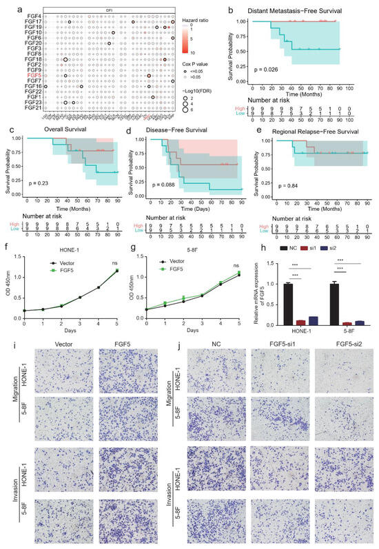
3.2. Genome-Wide DNA Methylation Analysis Identifies FGF5 as a Key Regulator in NPC Recurrence
3.3. FGF5 Expression Is Regulated by DNA Methylation and Associated with NPC Progression
3.4. FGF5 Promotes Tumor Invasion and Metastasis in NPC
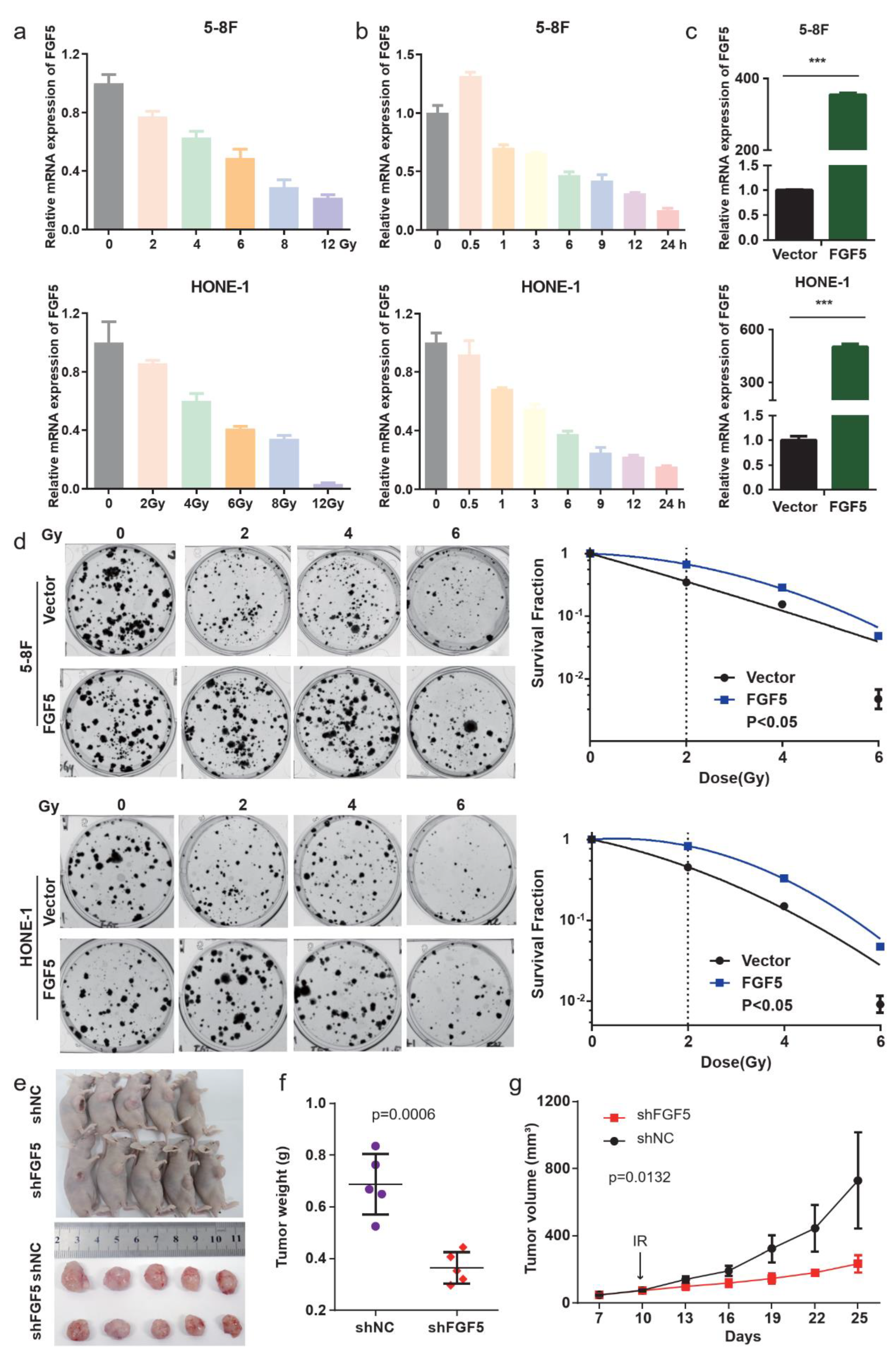
3.5. FGF5 Modulates Radiation Response and Enhances Radioresistance in NPC
4. Discussion
5. Limitations of This Study
6. Conclusions
Supplementary Materials
Author Contributions
Funding
Institutional Review Board Statement
Informed Consent Statement
Data Availability Statement
Acknowledgments
Conflicts of Interest
References
- Chang, E.T.; Ye, W.; Zeng, Y.X.; Adami, H.O. The evolving epidemiology of nasopharyngeal carcinoma. Cancer Epidemiol. Biomark. Prev. 2021, 30, 1035–1047. [Google Scholar] [CrossRef] [PubMed]
- Sung, H.; Ferlay, J.; Siegel, R.L.; Laversanne, M.; Soerjomataram, I.; Jemal, A.; Bray, F. Global cancer statistics 2020: GLOBOCAN estimates of incidence and mortality world-wide for 36 cancers in 185 countries. CA Cancer J. Clin. 2021, 71, 209–249. [Google Scholar] [CrossRef]
- Wei, W.I.; Sham, J.S. Nasopharyngeal carcinoma. Lancet 2005, 365, 2041–2054. [Google Scholar] [CrossRef] [PubMed]
- Petit, C.; Lee, A.; Ma, J.; Lacas, B.; Ng, W.T.; Chan, A.T.C.; Hong, R.L.; Chen, M.Y.; Chen, L.; Li, W.F.; et al. Role of chemotherapy in patients with nasopharynx carcinoma treated with radiotherapy (MAC-NPC): An updated individual patient data network meta-analysis. Lancet Oncol. 2023, 24, 611–623. [Google Scholar] [CrossRef]
- Tan, R.; Phua, S.K.A.; Soong, Y.L.; Oon, L.L.E.; Chan, K.S.; Lucky, S.S.; Mong, J.; Tan, M.H.; Lim, C.M. Clinical utility of Epstein-Barr virus DNA and other liquid biopsy markers in nasopharyngeal carcinoma. Cancer Commun. 2020, 40, 564–585. [Google Scholar] [CrossRef]
- Huang, D.; Song, S.J.; Wu, Z.Z.; Wu, W.; Cui, X.Y.; Chen, J.N.; Zeng, M.S.; Su, S.C. Epstein-Barr Virus-Induced VEGF and GM-CSF Drive Nasopharyngeal Carcinoma Metastasis via Recruitment and Activation of Macrophages. Cancer Res. 2017, 77, 3591–3604. [Google Scholar] [CrossRef] [PubMed]
- Liu, F.; Tang, L.; Liu, H.; Chen, Y.; Xiao, T.; Gu, W.; Yang, H.; Wang, H.; Chen, P. Cancer-associated fibroblasts secrete FGF5 to inhibit ferroptosis to decrease cisplatin sensitivity in nasopharyngeal carcinoma through binding to FGFR2. Cell Death Dis. 2024, 15, 279. [Google Scholar] [CrossRef]
- Huang, W.; Zhang, L.; Yang, M.; Wu, X.; Wang, X.; Huang, W.; Yuan, L.; Pan, H.; Wang, Y.; Wang, Z.; et al. Cancer-associated fibroblasts promote the survival of irradiated nasopharyngeal carcinoma cells via the NF-κB pathway. J. Exp. Clin. Cancer Res. 2021, 40, 87. [Google Scholar] [CrossRef]
- Zheng, Z.Q.; Li, Z.X.; Guan, J.L.; Liu, X.; Li, J.Y.; Chen, Y.; Lin, L.; Kou, J.; Lv, J.W.; Zhang, L.L.; et al. Long Noncoding RNA TINCR-Mediated Regulation of Acetyl-CoA Metabolism Promotes Nasopharyngeal Carcinoma Progression and Chemoresistance. Cancer Res. 2020, 80, 5174–5188. [Google Scholar] [CrossRef] [PubMed]
- Li, Z.X.; Zheng, Z.Q.; Yang, P.Y.; Lin, L.; Zhou, G.Q.; Lv, J.W.; Zhang, L.L.; Chen, F.; Li, Y.Q.; Wu, C.F.; et al. WTAP-mediated m6A modification of lncRNA DIAPH1-AS1 enhances its stability to facilitate nasopharyngeal carcinoma growth and metastasis. Cell Death Differ. 2022, 29, 1137–1151. [Google Scholar] [CrossRef] [PubMed]
- Zheng, Z.Q.; Li, Z.X.; Zhou, G.Q.; Lin, L.; Zhang, L.L.; Lv, J.W.; Huang, X.D.; Liu, R.Q.; Chen, F.; He, X.J.; et al. Long Noncoding RNA FAM225A Promotes Nasopharyngeal Carcinoma Tumorigenesis and Metastasis by Acting as ceRNA to Sponge miR-590-3p/miR-1275 and Upregulate ITGB3. Cancer Res. 2019, 79, 4612–4626. [Google Scholar] [CrossRef]
- Li, J.Y.; Zhao, Y.; Gong, S.; Wang, M.M.; Liu, X.; He, Q.M.; Li, Y.Q.; Huang, S.Y.; Qiao, H.; Tan, X.R.; et al. TRIM21 inhibits irradiation-induced mitochondrial DNA release and impairs antitumour immunity in nasopharyngeal carcinoma tumour models. Nat. Commun. 2023, 14, 865. [Google Scholar] [CrossRef]
- Chen, Y.; Zhao, Y.; Yang, X.; Ren, X.; Huang, S.; Gong, S.; Tan, X.; Li, J.; He, S.; Li, Y.; et al. USP44 regulates irradiation-induced DNA double-strand break repair and suppresses tumorigenesis in nasopharyngeal carcinoma. Nat. Commun. 2022, 13, 501. [Google Scholar] [CrossRef] [PubMed]
- Aryee, M.J.; Jaffe, A.E.; Corrada-Bravo, H.; Ladd-Acosta, C.; Feinberg, A.P.; Hansen, K.D.; Irizarry, R.A. Minfi: A flexible and comprehensive Bioconductor package for the analysis of Infinium DNA methylation microarrays. Bioinformatics 2014, 30, 1363–1369. [Google Scholar] [CrossRef]
- ENCODE Project Consortium. The ENCODE (ENCyclopedia Of DNA Elements) Project. Science 2004, 306, 636–640. [Google Scholar] [CrossRef]
- Manoochehri, M.; Borhani, N.; Gerhäuser, C.; Assenov, Y.; Schönung, M.; Hielscher, T.; Christensen, B.C.; Lee, M.K.; Gröne, H.J.; Lipka, D.B.; et al. DNA methylation biomarkers for noninvasive detection of triple-negative breast cancer using liquid biopsy. Int. J. Cancer 2023, 152, 1025–1035. [Google Scholar] [CrossRef]
- Yu, G.; Wang, L.G.; Han, Y.; He, Q.Y. clusterProfiler: An R package for comparing biological themes among gene clusters. OMICS 2012, 16, 284–287. [Google Scholar] [CrossRef] [PubMed]
- GTEx Consortium. The Genotype-Tissue Expression (GTEx) project. Nat. Genet. 2013, 45, 580–585. [Google Scholar] [CrossRef]
- Liu, C.J.; Hu, F.F.; Xie, G.Y.; Miao, Y.R.; Li, X.W.; Zeng, Y.; Guo, A.Y. GSCA: An integrated platform for gene set cancer analysis at genomic, pharmacogenomic and immunogenomic levels. Brief. Bioinform. 2023, 24, bbac558. [Google Scholar] [CrossRef] [PubMed]
- Lee, C.M.; Barber, G.P.; Casper, J.; Clawson, H.; Diekhans, M.; Gonzalez, J.N.; Hinrichs, A.S.; Lee, B.T.; Nassar, L.R.; Powell, C.C.; et al. UCSC Genome Browser enters 20th year. Nucleic Acids Res. 2020, 48, D756–D761. [Google Scholar] [CrossRef]
- Lei, M.; Xiao, M.; Long, Z.; Lin, T.; Ding, R.; Quan, Q. Prognosis of colorectal cancer, prognostic index of immunogenic cell death associated genes in response to immunotherapy, and potential therapeutic effects of ferroptosis inducers. Front. Immunol. 2024, 15, 1458270. [Google Scholar] [CrossRef]
- R Core Team. R: A Language and Environment for Statistical Computing; Foundation for Statistical Computing: Vienna, Austria, 2013. [Google Scholar]
- Wickham, H. Ggplot2: Elegant Graphics for Data Analysis; Springer: New York, NY, USA, 2009; ISBN 978-3-319-24277-4. [Google Scholar]
- Gu, Z. Complex heatmap visualization. Imeta 2022, 1, e43. [Google Scholar] [CrossRef] [PubMed]
- Qiao, H.; Tan, X.R.; Li, H.; Li, J.Y.; Chen, X.Z.; Li, Y.Q.; Li, W.F.; Tang, L.L.; Zhou, G.Q.; Zhang, Y.; et al. Association of Intratumoral Microbiota With Prognosis in Patients With Nasopharyngeal Carcinoma From 2 Hospitals in China. JAMA Oncol. 2022, 8, 1301–1309. [Google Scholar] [CrossRef]
- Du, X.J.; Wang, G.Y.; Zhu, X.D.; Han, Y.Q.; Lei, F.; Shen, L.F.; Yang, K.Y.; Chen, L.; Mao, Y.P.; Tang, L.L.; et al. Refining the 8th edition TNM classification for EBV related nasopharyngeal carcinoma. Cancer Cell. 2024, 42, 464–473.e3. [Google Scholar] [CrossRef]
- Bragado, P.; Fernández-Nogueira, P.; Carbó, N.; Gascón, P. Unraveling the role of fibroblasts, FGF5 and FGFR2 in HER2-targeted therapies resistance and tumor progression. Oncotarget 2020, 11, 4541–4543. [Google Scholar] [CrossRef] [PubMed]
- Ernández-Nogueira, P.; Mancino, M.; Fuster, G.; López-Plana, A.; Jauregui, P.; Almendro, V.; Enreig, E.; Menéndez, S.; Rojo, F.; Noguera-Castells, A.; et al. Tumor-Associated Fibroblasts Promote HER2-Targeted Therapy Resistance through FGFR2 Activation. Clin. Cancer Res. 2020, 26, 1432–1448. [Google Scholar] [CrossRef] [PubMed]
- Si, S.; Liu, H.; Xu, L.; Zhan, S. Identification of novel therapeutic targets for chronic kidney disease and kidney function by integrating multi-omics proteome with transcriptome. Genome Med. 2024, 16, 84. [Google Scholar] [CrossRef] [PubMed]
- Hua, G.; Yang, X.; Ma, Y.; Li, T.; Wang, J.; Deng, X. m6A Methylation Analysis Reveals Networks and Key Genes Underlying the Coarse and Fine Wool Traits in a Full-sib Merino Family. Biology 2022, 11, 1637. [Google Scholar] [CrossRef]
- Fang, F.; Chang, R.M.; Yu, L.; Lei, X.; Xiao, S.; Yang, H.; Yang, L.Y. MicroRNA-188-5p suppresses tumor cell proliferation and metastasis by directly targeting FGF5 in hepatocellular carcinoma. J. Hepatol. 2015, 63, 874–885. [Google Scholar] [CrossRef]
- Meng, Q.H.; Xu, E.; Hildebrandt, M.A.; Liang, D.; Lu, K.; Ye, Y.; Wagar, E.A.; Wu, X. Genetic variants in the fibroblast growth factor pathway as potential markers of ovarian cancer risk, therapeutic response, and clinical outcome. Clin. Chem. 2014, 60, 222–232. [Google Scholar] [CrossRef] [PubMed]
- Tian, R.; Yao, C.; Yang, C.; Zhu, Z.; Li, C.; Zhi, E.; Wang, J.; Li, P.; Chen, H.; Yuan, Q.; et al. Fibroblast growth factor-5 promotes spermatogonial stem cell proliferation via ERK and AKT activation. Stem Cell Res. Ther. 2019, 10, 40. [Google Scholar] [CrossRef] [PubMed]
- Mahapatra, S.; Jonniya, N.A.; Koirala, S.; Ursal, K.D.; Kar, P. The FGF/FGFR signalling mediated anti-cancer drug resistance and therapeutic intervention. J. Biomol. Struct. Dyn. 2023, 41, 13509–13533. [Google Scholar] [CrossRef] [PubMed]





| Variables | Total | LRFS = 0 | LRFS = 1 | |
|---|---|---|---|---|
| Sex | male | 10 | 5 | 5 |
| female | 8 | 4 | 4 | |
| ALB (g/L) | range | 40–48.6 | 43.4–47.3 | 40–48.6 |
| CRP (mg/L) | range | 0.18–4.77 | 0.97–4.77 | 0.18–4.03 |
| LDH (U/L) | range | 133–231 | 148–231 | 133–221.2 |
| Age | range | 31–69 | 31–66 | 35–69 |
| Family History | yes | 7 | 3 | 4 |
| no | 11 | 6 | 5 | |
| T stage | 1 | 1 | 1 | 0 |
| 2 | 5 | 3 | 2 | |
| 3 | 12 | 5 | 7 | |
| N stage | 0 | 1 | 0 | 1 |
| 1 | 12 | 8 | 4 | |
| 2 | 4 | 1 | 3 | |
| 3 | 1 | 0 | 1 | |
| OS | alive | 11 | 7 | 4 |
| death | 7 | 2 | 5 | |
| DMFS | yes | 4 | 2 | 2 |
| no | 14 | 7 | 7 | |
| RRFS | yes | 4 | 0 | 4 |
| no | 14 | 9 | 5 | |
| LRRFS | yes | 9 | 0 | 9 |
| no | 9 | 9 | 0 | |
| DFS | yes | 12 | 3 | 9 |
| no | 6 | 6 | 0 | |
Disclaimer/Publisher’s Note: The statements, opinions and data contained in all publications are solely those of the individual author(s) and contributor(s) and not of MDPI and/or the editor(s). MDPI and/or the editor(s) disclaim responsibility for any injury to people or property resulting from any ideas, methods, instructions or products referred to in the content. |
© 2025 by the authors. Licensee MDPI, Basel, Switzerland. This article is an open access article distributed under the terms and conditions of the Creative Commons Attribution (CC BY) license (https://creativecommons.org/licenses/by/4.0/).
Share and Cite
Long, Z.-Q.; Ding, R.; Quan, T.-Q.; Xu, R.; Huang, Z.-H.; Wei, D.; Zheng, W.-H.; Sun, Y. Multi-Omics Characterization of Genome-Wide Abnormal DNA Methylation Reveals FGF5 as a Diagnosis of Nasopharyngeal Carcinoma Recurrence After Radiotherapy. Biomolecules 2025, 15, 283. https://doi.org/10.3390/biom15020283
Long Z-Q, Ding R, Quan T-Q, Xu R, Huang Z-H, Wei D, Zheng W-H, Sun Y. Multi-Omics Characterization of Genome-Wide Abnormal DNA Methylation Reveals FGF5 as a Diagnosis of Nasopharyngeal Carcinoma Recurrence After Radiotherapy. Biomolecules. 2025; 15(2):283. https://doi.org/10.3390/biom15020283
Chicago/Turabian StyleLong, Zhi-Qing, Ran Ding, Ting-Qiu Quan, Rui Xu, Zhuo-Hui Huang, Denghui Wei, Wei-Hong Zheng, and Ying Sun. 2025. "Multi-Omics Characterization of Genome-Wide Abnormal DNA Methylation Reveals FGF5 as a Diagnosis of Nasopharyngeal Carcinoma Recurrence After Radiotherapy" Biomolecules 15, no. 2: 283. https://doi.org/10.3390/biom15020283
APA StyleLong, Z.-Q., Ding, R., Quan, T.-Q., Xu, R., Huang, Z.-H., Wei, D., Zheng, W.-H., & Sun, Y. (2025). Multi-Omics Characterization of Genome-Wide Abnormal DNA Methylation Reveals FGF5 as a Diagnosis of Nasopharyngeal Carcinoma Recurrence After Radiotherapy. Biomolecules, 15(2), 283. https://doi.org/10.3390/biom15020283

