Integrated Omics Insights into Dapagliflozin Effects in Sepsis-Induced Cardiomyopathy
Abstract
1. Introduction
2. Methods
2.1. Patient Subjects
2.2. Animal Model Construction
2.3. Echocardiography
2.4. Biochemical Examination and Enzyme-Linked Immunosorbent Assay
2.5. Histologic Analysis
2.6. Transcriptomics
2.7. Untargeted Metabolomics Studies
2.8. Metabonomics–Transcriptomics Combination Analysis
2.9. Statistical Analysis
3. Results
3.1. Dapagliflozin Enhances Cardiovascular Protection in Patients with SIC
3.2. Dapagliflozin Alleviates Myocardial Dysfunction in SIC mice
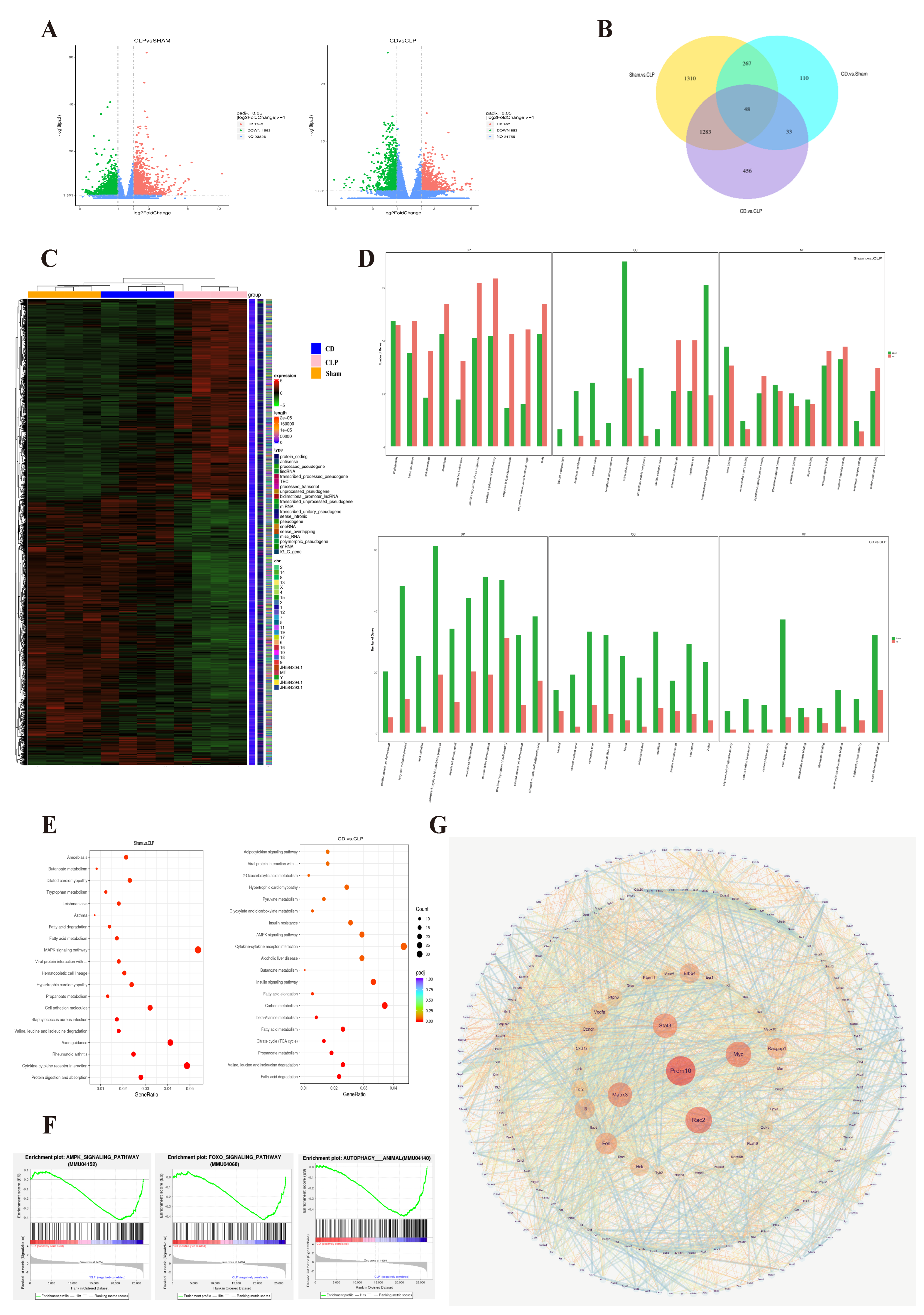
3.3. Transcriptomics Reveal Dapagliflozin’s Regulatory Effect on Gene Expression in SIC Mice
3.4. Metabolomics Reveal Dapagliflozin’s Regulatory Effect on Metabolic Imbalance
3.5. Integrated Analysis Reveals the Synergistic Regulation of Genes and Metabolites by Dapagliflozin
4. Discussion
5. Conclusions
Author Contributions
Funding
Institutional Review Board Statement
Informed Consent Statement
Data Availability Statement
Acknowledgments
Conflicts of Interest
References
- Evans, L.; Rhodes, A.; Alhazzani, W.; Antonelli, M.; Coopersmith, C.M.; French, C.; Machado, F.R.; Mcintyre, L.; Ostermann, M.; Prescott, H.C.; et al. Surviving Sepsis Campaign: International Guidelines for Management of Sepsis and Septic Shock 2021. Intensive Care Med. 2021, 47, 1181–1247. [Google Scholar] [CrossRef] [PubMed]
- Martin, L.; Derwall, M.; Zoubi, S.A.; Zechendorf, E.; Reuter, D.A.; Thiemermann, C.; Schuerholz, T. The Septic Heart: Current Understanding of Molecular Mechanisms and Clinical Implications. Chest 2019, 155, 427–437. [Google Scholar] [CrossRef] [PubMed]
- Beesley, S.J.; Weber, G.; Sarge, T.; Nikravan, S.; Grissom, C.K.; Lanspa, M.J.; Shahul, S.; Brown, S.M. Septic Cardiomyopathy. Crit. Care Med. 2018, 46, 625–634. [Google Scholar] [CrossRef] [PubMed]
- Busch, K.; Kny, M.; Huang, N.; Klassert, T.E.; Stock, M.; Hahn, A.; Graeger, S.; Todiras, M.; Schmidt, S.; Chamling, B.; et al. Inhibition of the NLRP3/IL-1β axis protects against sepsis-induced cardiomyopathy. J. Cachexia Sarcopenia Muscle 2021, 12, 1653–1668. [Google Scholar] [CrossRef] [PubMed]
- Mechanisms of the septic heart: From inflammatory response to myocardial edema. J. Mol. Cell. Cardiol. 2024, 195, 73–82. [CrossRef] [PubMed]
- Blair, H.A. Dapagliflozin: A Review in Symptomatic Heart Failure with Reduced Ejection Fraction. Am. J. Cardiovasc. Drugs 2021, 21, 701–710. [Google Scholar] [CrossRef] [PubMed]
- Zhang, Y.; Lin, X.; Chu, Y.; Chen, X.; Du, H.; Zhang, H.; Xu, C.; Xie, H.; Ruan, Q.; Lin, J.; et al. Dapagliflozin: A Sodium-Glucose Cotransporter 2 Inhibitor, Attenuates Angiotensin II-Induced Cardiac Fibrotic Remodeling by Regulating TGFβ1/Smad Signaling. Cardiovasc. Diabetol. 2021, 20, 121. [Google Scholar] [CrossRef]
- McMurray, J.J.V.; Solomon, S.D.; Inzucchi, S.E.; Køber, L.; Kosiborod, M.N.; Martinez, F.A.; Ponikowski, P.; Sabatine, M.S.; Anand, I.S.; Bělohlávek, J.; et al. Dapagliflozin in Patients with Heart Failure and Reduced Ejection Fraction. N. Engl. J. Med. 2019, 381, 1995–2008. [Google Scholar] [CrossRef] [PubMed]
- Saleem, M.; Rasool, M.H.U.; Pahuja, K.; Ali, R.; Aziz, A.A.; Shah, R. Sglt2 Inhibitor Use in Hfpef Associated with Severe Sepsis and Septic Shock and a New Onset Cardiomyopathy. J. Am. Coll. Cardiol. 2023, 81, 3599. [Google Scholar] [CrossRef]
- Zannad, F.; Ferreira, J.P.; Pocock, S.J.; Anker, S.D.; Butler, J.; Filippatos, G.; Brueckmann, M.; Ofstad, A.P.; Pfarr, E.; Jamal, W.; et al. SGLT2 Inhibitors in Patients with Heart Failure with Reduced Ejection Fraction: A Meta-Analysis of the EMPEROR-Reduced and DAPA-HF Trials. Lancet 2020, 396, 819–829. [Google Scholar] [CrossRef]
- SGLT2 Inhibitors: From Glucose-Lowering to Cardiovascular Benefits|Cardiovascular Research|Oxford Academic. Available online: https://academic.oup.com/cardiovascres/article/120/5/443/7624376 (accessed on 29 October 2024).
- 2021 ESC Guidelines for the Diagnosis and Treatment of Acute and Chronic Heart Failure|European Heart Journal|Oxford Academic. Available online: https://academic.oup.com/eurheartj/article/42/36/3599/6358045 (accessed on 29 October 2024).
- Beesley, S.J.; Sorensen, J.; Walkey, A.J.; Tonna, J.E.; Lanspa, M.J.; Hirshberg, E.; Grissom, C.K.; Horne, B.D.; Burk, R.; Abraham, T.P.; et al. Long-Term Implications of Abnormal Left Ventricular Strain During Sepsis. Crit. Care Med. 2021, 49, e444–e453. [Google Scholar] [CrossRef]
- Ubokudom, D.; Olumuyide, E.; Shiza, S. The Septic Patient With Heart Failure. J. Card. Fail. 2024, 30, 136. [Google Scholar] [CrossRef]
- Hinton, A.; Claypool, S.M.; Neikirk, K.; Senoo, N.; Wanjalla, C.N.; Kirabo, A.; Williams, C.R. Mitochondrial Structure and Function in Human Heart Failure. Circ. Res. 2024, 135, 372–396. [Google Scholar] [CrossRef]
- Luna-Marco, C.; Iannantuoni, F.; Hermo-Argibay, A.; Devos, D.; Salazar, J.D.; Víctor, V.M.; Rovira-Llopis, S. Cardiovascular Benefits of SGLT2 Inhibitors and GLP-1 Receptor Agonists through Effects on Mitochondrial Function and Oxidative Stress. Free Radic. Biol. Med. 2024, 213, 19–35. [Google Scholar] [CrossRef] [PubMed]
- Lin, Y.-H.; Tsai, W.-C.; Chiu, C.-C.; Chi, N.-Y.; Liu, Y.-H.; Huang, T.-C.; Wu, W.-T.; Lin, T.-H.; Lai, W.-T.; Sheu, S.-H.; et al. The Beneficial Effect of the SGLT2 Inhibitor Dapagliflozin in Alleviating Acute Myocardial Infarction-Induced Cardiomyocyte Injury by Increasing the Sirtuin Family SIRT1/SIRT3 and Cascade Signaling. Int. J. Mol. Sci. 2024, 25, 8541. [Google Scholar] [CrossRef]
- Dabour, M.S.; George, M.Y.; Daniel, M.R.; Blaes, A.H.; Zordoky, B.N. The Cardioprotective and Anticancer Effects of SGLT2 Inhibitors. JACC CardioOncology 2024, 6, 159–182. [Google Scholar] [CrossRef] [PubMed]
- Tavares, C.A.M.; Azevedo, L.C.P.; Rea-Neto, Á.; Campos, N.S.; Amendola, C.P.; Kozesinski-Nakatani, A.C.; David-João, P.G.; Lobo, S.M.; Filiponi, T.C.; Almeida, G.M.B.; et al. Dapagliflozin for Critically Ill Patients With Acute Organ Dysfunction: The DEFENDER Randomized Clinical Trial. JAMA 2024, 332, 401–411. [Google Scholar] [CrossRef] [PubMed]
- Kuroshima, T.; Kawaguchi, S.; Okada, M. Current Perspectives of Mitochondria in Sepsis-Induced Cardiomyopathy. Int. J. Mol. Sci. 2024, 25, 4710. [Google Scholar] [CrossRef]
- Miao, B.; Hernandez, A.V.; Alberts, M.J.; Mangiafico, N.; Roman, Y.M.; Coleman, C.I. Incidence and Predictors of Major Adverse Cardiovascular Events in Patients With Established Atherosclerotic Disease or Multiple Risk Factors. J. Am. Heart Assoc. 2020, 9, e014402. [Google Scholar] [CrossRef]
- Chen, X.-S.; Wang, S.-H.; Liu, C.-Y.; Gao, Y.-L.; Meng, X.-L.; Wei, W.; Shou, S.-T.; Liu, Y.-C.; Chai, Y.-F. Losartan Attenuates Sepsis-Induced Cardiomyopathy by Regulating Macrophage Polarization via TLR4-Mediated NF-κB and MAPK Signaling. Pharmacol. Res. 2022, 185, 106473. [Google Scholar] [CrossRef]
- Dejager, L.; Pinheiro, I.; Dejonckheere, E.; Libert, C. Cecal Ligation and Puncture: The Gold Standard Model for Polymicrobial Sepsis? Trends Microbiol. 2011, 19, 198–208. [Google Scholar] [CrossRef] [PubMed]
- Toscano, M.G.; Ganea, D.; Gamero, A.M. Cecal Ligation Puncture Procedure. J. Vis. Exp. 2011, 2860. [Google Scholar] [CrossRef]
- Frontiers|Effects of Shenmai Injection Against Chronic Heart Failure: A Meta-Analysis and Systematic Review of Preclinical and Clinical Studies. Available online: https://www.frontiersin.org/journals/pharmacology/articles/10.3389/fphar.2023.1338975/full (accessed on 29 October 2024).
- Inhibition of Pyruvate Dehydrogenase Kinase 4 Attenuates Myocardial and Mitochondrial Injury in Sepsis-Induced Cardiomyopathy|The Journal of Infectious Diseases|Oxford Academic. Available online: https://academic.oup.com/jid/article-abstract/229/4/1178/7251230 (accessed on 29 October 2024).
- A Novel RAC2 Mutation Causing Combined Immunodeficiency|Journal of Clinical Immunology. Available online: https://link.springer.com/article/10.1007/s10875-022-01373-8 (accessed on 29 October 2024).
- Puls, F.; Pillay, N.; Fagman, H.; Palin-Masreliez, A.; Amary, F.; Hansson, M.; Kindblom, L.-G.; McCulloch, T.A.; Meligonis, G.; Muc, R.; et al. PRDM10-Rearranged Soft Tissue Tumor: A Clinicopathologic Study of 9 Cases. Am. J. Surg. Pathol. 2019, 43, 504. [Google Scholar] [CrossRef]
- Lourenco, C.; Resetca, D.; Redel, C.; Lin, P.; MacDonald, A.S.; Ciaccio, R.; Kenney, T.M.G.; Wei, Y.; Andrews, D.W.; Sunnerhagen, M.; et al. MYC Protein Interactors in Gene Transcription and Cancer. Nat. Rev. Cancer 2021, 21, 579–591. [Google Scholar] [CrossRef] [PubMed]
- Zou, S.; Tong, Q.; Liu, B.; Huang, W.; Tian, Y.; Fu, X. Targeting STAT3 in Cancer Immunotherapy. Mol. Cancer 2020, 19, 145. [Google Scholar] [CrossRef]
- Duffy, M.J.; O’Grady, S.; Tang, M.; Crown, J. MYC as a Target for Cancer Treatment. Cancer Treat. Rev. 2021, 94, 102154. [Google Scholar] [CrossRef]
- Abdollahi, E.; Keyhanfar, F.; Delbandi, A.-A.; Falak, R.; Hajimiresmaiel, S.J.; Shafiei, M. Dapagliflozin Exerts Anti-Inflammatory Effects via Inhibition of LPS-Induced TLR-4 Overexpression and NF-κB Activation in Human Endothelial Cells and Differentiated Macrophages. Eur. J. Pharmacol. 2022, 918, 174715. [Google Scholar] [CrossRef]
- Liu, Y.; Wang, Y.; Chen, S.; Bai, L.; Xie, X.; Zhang, L.; Wang, X. Investigation into the Effect and Mechanism of Dapagliflozin against Renal Interstitial Fibrosis Based on Transcriptome and Network Pharmacology. Int. Immunopharmacol. 2022, 112, 109195. [Google Scholar] [CrossRef] [PubMed]
- Lee, S.A.; Riella, L.V. Narrative Review of Immunomodulatory and Anti-inflammatory Effects of Sodium-Glucose Cotransporter 2 Inhibitors: Unveiling Novel Therapeutic Frontiers. Kidney Int. Rep. 2024, 9, 1601–1613. [Google Scholar] [CrossRef] [PubMed]
- Shihab, E.M.; Kadhim, H.M.; Shahooth, S.S. Dapagliflozin Mitigates Oxidative Stress, Inflammatory, and Histopathological Markers of Aging in mice. J. Med. Life 2024, 17, 157. [Google Scholar] [CrossRef] [PubMed]
- Billing, A.M.; Kim, Y.C.; Gullaksen, S.; Schrage, B.; Raabe, J.; Hutzfeldt, A.; Demir, F.; Kovalenko, E.; Lassé, M.; Dugourd, A.; et al. Metabolic Communication by SGLT2 Inhibition. Circulation 2024, 149, 860–884. [Google Scholar] [CrossRef]
- Cowie, M.R.; Fisher, M. SGLT2 Inhibitors: Mechanisms of Cardiovascular Benefit beyond Glycaemic Control. Nat. Rev. Cardiol. 2020, 17, 761–772. [Google Scholar] [CrossRef] [PubMed]
- Zhao, X.; Liu, Y.; Han, X.; Wang, X.; Qu, C.; Liu, X.; Yang, B. Dapagliflozin Attenuates the Vulnerability to Atrial Fibrillation in Rats with Lipopolysaccharide-Induced Myocardial Injury. Int. Immunopharmacol. 2023, 125, 111038. [Google Scholar] [CrossRef] [PubMed]
- Han, X.; Liu, X.; Zhao, X.; Wang, X.; Sun, Y.; Qu, C.; Liang, J.; Yang, B. Dapagliflozin Ameliorates Sepsis-Induced Heart Injury by Inhibiting Cardiomyocyte Apoptosis and Electrical Remodeling through the PI3K/Akt Pathway. Eur. J. Pharmacol. 2023, 955, 175930. [Google Scholar] [CrossRef]
- Xing, Y.; Liu, B.; Wan, S.; Cheng, Y.; Zhou, S.; Sun, Y.; Yao, X.; Hua, Q.; Meng, X.; Cheng, J.; et al. A SGLT2 Inhibitor Dapagliflozin Alleviates Diabetic Cardiomyopathy by Suppressing High Glucose-Induced Oxidative Stress in Vivo and in Vitro. Front. Pharmacol. 2021, 12. [Google Scholar] [CrossRef] [PubMed]
- Henney, A.E.; Riley, D.R.; Hydes, T.J.; Anson, M.; Ibarburu, G.H.; Frost, F.; Alam, U.; Cuthbertson, D.J. Comparative Estimate of Glucose-Lowering Therapies on Risk of Incident Pneumonia and Severe Sepsis: An Analysis of Real-World Cohort Data. Thorax 2025, 80, 32–41. [Google Scholar] [CrossRef]
- Rezaeianzadeh, R.; Sadatsafavi, M. Beyond Glycaemic Control: Reduced Pneumonia and Sepsis Risk with GLP-1 RAs and SGLT2 Inhibitors in Patients with Type 2 Diabetes. Thorax 2025, 80, 5–6. [Google Scholar] [CrossRef] [PubMed]
- Lin, Y.-M.; Lee, M.-C.; Toh, H.S.; Chang, W.-T.; Chen, S.-Y.; Kuo, F.-H.; Tang, H.-J.; Hua, Y.-M.; Wei, D.; Melgarejo, J.; et al. Association of Sepsis-Induced Cardiomyopathy and Mortality: A Systematic Review and Meta-Analysis. Ann. Intensive Care 2022, 12, 112. [Google Scholar] [CrossRef] [PubMed]
- Martinez, F.A.; Serenelli, M.; Nicolau, J.C.; Petrie, M.C.; Chiang, C.-E.; Tereshchenko, S.; Solomon, S.D.; Inzucchi, S.E.; Køber, L.; Kosiborod, M.N.; et al. Efficacy and Safety of Dapagliflozin in Heart Failure With Reduced Ejection Fraction According to Age. Circulation 2020, 141, 100–111. [Google Scholar] [CrossRef] [PubMed]
- Cahn, A.; Mosenzon, O.; Wiviott, S.D.; Rozenberg, A.; Yanuv, I.; Goodrich, E.L.; Murphy, S.A.; Bhatt, D.L.; Leiter, L.A.; McGuire, D.K.; et al. Efficacy and Safety of Dapagliflozin in the Elderly: Analysis From the DECLARE–TIMI 58 Study. Diabetes Care 2020, 43, 468–475. [Google Scholar] [CrossRef]
- McMurray, J.J.V.; Packer, M. How Should We Sequence the Treatments for Heart Failure and a Reduced Ejection Fraction? Circulation 2021, 143, 875–877. [Google Scholar] [CrossRef]
- Darden, D.B.; Brakenridge, S.C.; Efron, P.A.; Ghita, G.L.; Fenner, B.P.; Kelly, L.S.; Mohr, A.M.; Moldawer, L.L.; Moore, F.A. Biomarker Evidence of the Persistent Inflammation, Immunosuppression and Catabolism Syndrome (PICS) in Chronic Critical Illness (CCI) After Surgical Sepsis. Ann. Surg. 2021, 274, 664. [Google Scholar] [CrossRef] [PubMed]
- Florence, B.; Nadia, A. Septic cardiomyopathy: Diagnosis and Management. J. Intensive Med. 2022, 2, 8–16. [Google Scholar]
- Xue, W.; Pang, J.; Liu, J.; Wang, H.; Guo, H.; Chen, Y. Septic cardiomyopathy: Characteristics, evaluation, and mechanism. Emerg. Crit. Care Med. 2022, 2, 135–147. [Google Scholar] [CrossRef]
- Heidenreich, P.A.; Bozkurt, B.; Aguilar, D.; Allen, L.A.; Byun, J.J.; Colvin, M.M.; Deswal, A.; Drazner, M.H.; Dunlay, S.M.; Evers, L.R.; et al. 2022 AHA/ACC/HFSA Guideline for the Management of Heart Failure: Executive Summary: A Report of the American College of Cardiology/American Heart Association Joint Committee on Clinical Practice Guidelines. Circulation 2022, 145, e876–e894. [Google Scholar] [CrossRef] [PubMed]
- Chinese Society of Cardiology; Chinese Society of Cardiology; Chinese Medical Association Heart Failure Committee; Editorial Board of Chinese Journal of Cardiology. Chinese Guidelines for the Diagnosis and Treatment of Heart Failure 2024. Chin. J. Cardiol. 2024, 52, 235–275. [Google Scholar] [CrossRef]
- Wheeler, D.C.; Jongs, N.; Stefansson, B.V.; Chertow, G.M.; Greene, T.; Hou, F.F.; Langkilde, A.M.; McMurray, J.J.V.; Rossing, P.; Nowicki, M.; et al. Safety and Efficacy of Dapagliflozin in Patients with Focal Segmental Glomerulosclerosis: A Prespecified Analysis of the Dapagliflozin and Prevention of Adverse Outcomes in Chronic Kidney Disease (DAPA-CKD) Trial. Nephrol. Dial. Transpl. 2022, 37, 1647–1656. [Google Scholar] [CrossRef]







| DAPA(−) | DAPA(+) | t/Z | p | |
|---|---|---|---|---|
| Age | 70.303 ± 14.404 years | 62.292 ± 17.399 years | 1.899 | 0.063 | 
| MAP | 79.330 (66.670, 92.670) mmHg | 72.500 (64.885, 86.140) mmHg | −1.333 | 0.182 | 
| HR | 89.000 (78.000, 109.000) bpm | 94.500 (75.250, 119.250) bpm | −0.420 | 0.674 | 
| LVEF | 47.000 (46.000, 48.000)% | 48.000 (47.000, 49.000)% | −0.599 | 0.549 | 
| TnI | 0.620 (0.540, 1.720) ng/mL | 0.610 (0.500, 1.450) ng/mL | −1.819 | 0.069 | 
| CK-MB | 5.600 (3.900, 7.900) ng/mL | 4.100 (3.350, 5.900) ng/mL | −2.339 | 0.019 * | 
| BNP | 171.000 (131.000, 271.000) pg/mL | 139.025 (106.877, 184.795) pg/mL | −2.093 | 0.036 * | 
| Lac | 2.000 (1.700, 2.400) mmol/L | 2.000 (1.600, 2.000) mmol/L | −0.220 | 0.826 | 
| PaO2/FiO2 | 524.762 (500.476, 560.476) | 522.857 (498.095, 543.120) | −0.542 | 0.588 | 
| IL-6 | 31.260 (15.430, 59.550) pg/mL | 32.915 (19.365, 55.462) pg/mL | −0.008 | 0.994 | 
| PCT | 2.160 (1.280, 4.240) ng/mL | 2.295 (2.120, 4.682) ng/mL | −1.123 | 0.261 | 
| CRP | 40.440 (20.030, 60.000) mg/L | 33.520 (18.143, 52.165) mg/L | −0.614 | 0.539 | 
| APACHE | 12.000 (10.000, 14.000) | 10.000 (9.750, 12.000) | −1.998 | 0.046 * | 
| SOFA | 7.000 (6.000, 10.000) | 4.500 (4.000, 5.250) | −4.509 | <0.001 *** | 
| Disclaimer/Publisher’s Note: The statements, opinions and data contained in all publications are solely those of the individual author(s) and contributor(s) and not of MDPI and/or the editor(s). MDPI and/or the editor(s) disclaim responsibility for any injury to people or property resulting from any ideas, methods, instructions or products referred to in the content. | 
© 2025 by the authors. Licensee MDPI, Basel, Switzerland. This article is an open access article distributed under the terms and conditions of the Creative Commons Attribution (CC BY) license (https://creativecommons.org/licenses/by/4.0/).
Share and Cite
Lai, W.; Liu, L.; Wang, S.; Liu, Y.; Chai, Y. Integrated Omics Insights into Dapagliflozin Effects in Sepsis-Induced Cardiomyopathy. Biomolecules 2025, 15, 286. https://doi.org/10.3390/biom15020286
Lai W, Liu L, Wang S, Liu Y, Chai Y. Integrated Omics Insights into Dapagliflozin Effects in Sepsis-Induced Cardiomyopathy. Biomolecules. 2025; 15(2):286. https://doi.org/10.3390/biom15020286
Chicago/Turabian StyleLai, Weiwei, Li Liu, Shuhang Wang, Yancun Liu, and Yanfen Chai. 2025. "Integrated Omics Insights into Dapagliflozin Effects in Sepsis-Induced Cardiomyopathy" Biomolecules 15, no. 2: 286. https://doi.org/10.3390/biom15020286
APA StyleLai, W., Liu, L., Wang, S., Liu, Y., & Chai, Y. (2025). Integrated Omics Insights into Dapagliflozin Effects in Sepsis-Induced Cardiomyopathy. Biomolecules, 15(2), 286. https://doi.org/10.3390/biom15020286
 
        
 
                                                

 
       