Protective Effects and Potential Mechanisms of D-Aspartate on Testicular Damage Induced by Polystyrene Microplastics
Abstract
1. Introduction
2. Materials and Methods
2.1. PS-MPs Particles
2.2. Rats and Experimental Design
2.3. Sample Collection
2.4. Sperm Parameter Evaluation
2.5. Determination of T Levels
2.6. Evaluation of TBARS Levels
2.7. Protein Extraction and WB Analysis
2.8. Histology and IF Analysis
2.9. TUNEL Assay
2.10. Statistical Analysis
3. Results
3.1. Histology
3.2. Oxidative Stress
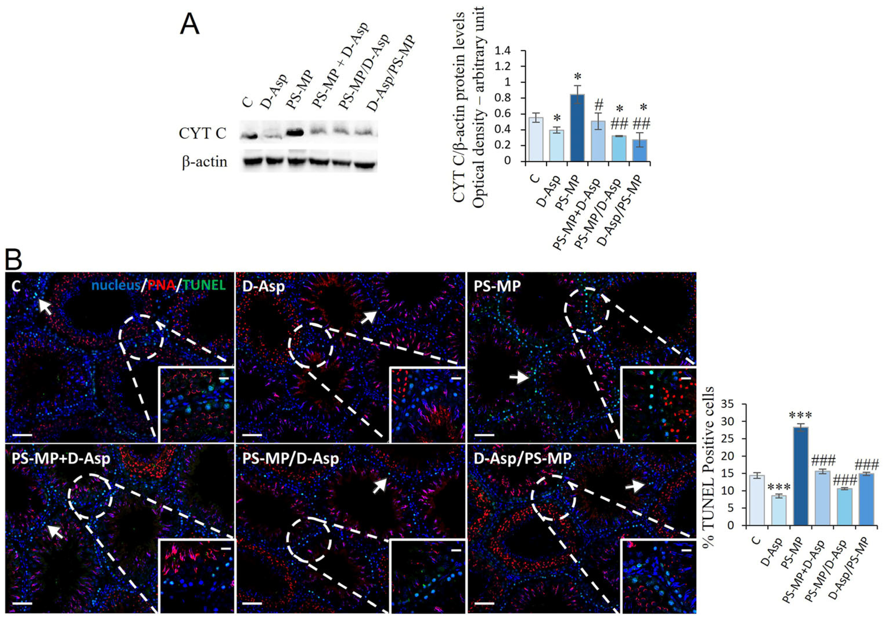
3.3. Apoptosis
3.4. Autophagy
3.5. Steroidogenesis
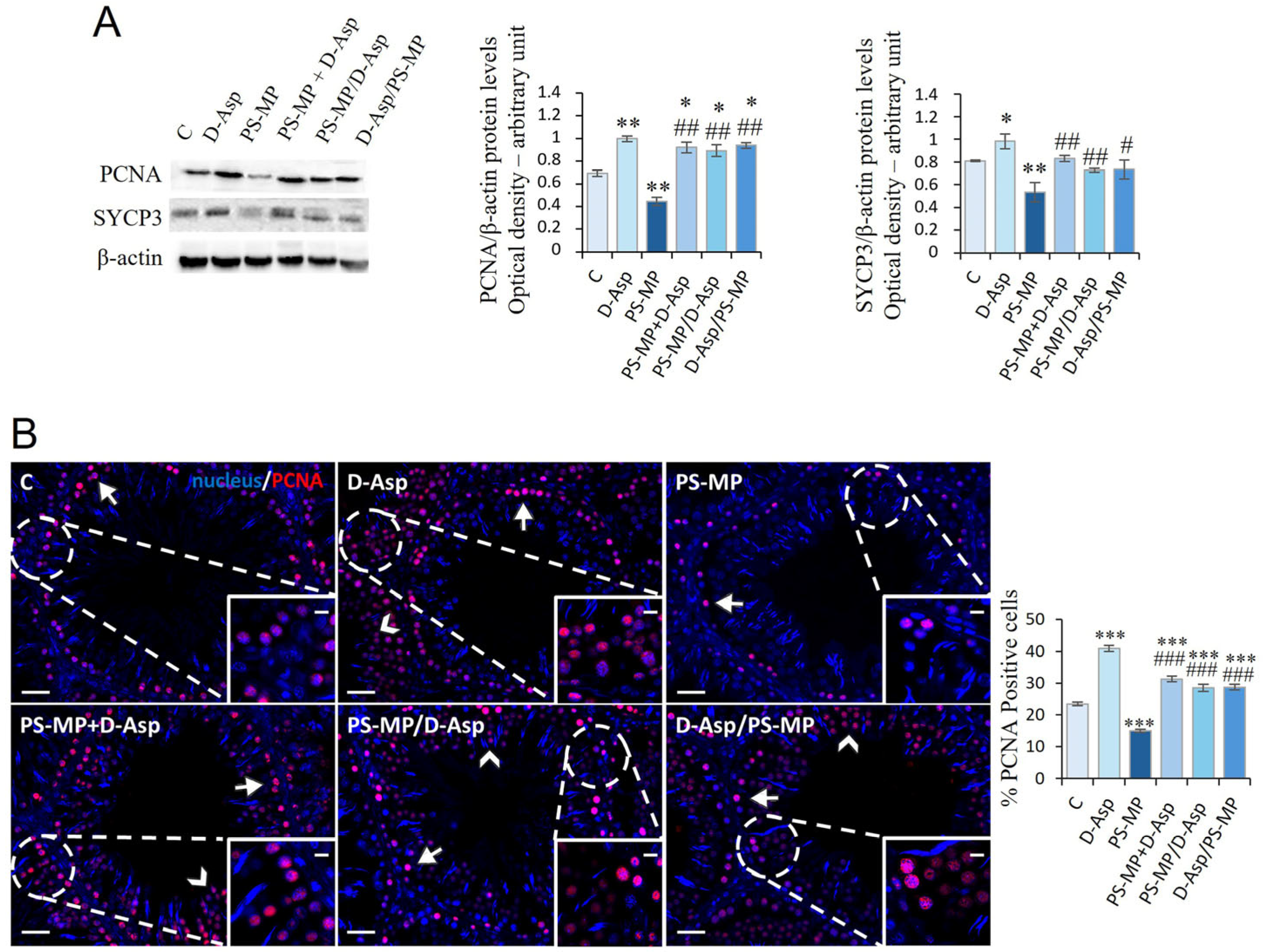
3.6. Spermatogenesis
4. Discussion
5. Conclusions
Supplementary Materials
Author Contributions
Funding
Institutional Review Board Statement
Informed Consent Statement
Data Availability Statement
Conflicts of Interest
Abbreviations
| 17β-HSD | 17β-Hydroxysteroid dehydrogenase |
| 3β-HSD | 3β-Hydroxysteroid dehydrogenase |
| 4-HNE | 4-Hydroxynonenal |
| BTB | Blood-testis barrier |
| CAT | Catalase |
| CYT C | Cytochrome c |
| DAAM1 | Dishevelled-associated activator of morphogenesis 1 |
| DAPI | 4′,6-diamidino-2-phenylindole |
| D-Asp | D-Aspartate |
| GC | Germ cells |
| IF | Immunofluorescence |
| LC | Leydig cells |
| LC3B | Microtubule-associated proteins 1A/1B light chain 3B |
| MPs | Microplastics |
| p62 | Sequestosome 1 |
| PCNA | Proliferating Cell Nuclear Antigen |
| PNA | Peanut agglutinin |
| PREP | Prolyl endopeptidase |
| PS-MPs | Polystyrene microplastics |
| SC | Sertoli cells |
| SD | standard deviation |
| SOD1 | Superoxide dismutase 1 |
| SOD2 | Superoxide dismutase 2 |
| SPC | Spermatocytes |
| SPG | Spermatogonia |
| SPT | Spermatids |
| SPZ | Spermatozoa |
| StAR | Steroidogenic acute regulatory protein |
| SYCP3 | Synaptonemal complex protein 3 |
| T | Testosterone |
| TBARS | Thiobarbituric acid reactive substances |
| TUNEL | Terminal Transferase dUTP Nick End Labeling |
| WB | Western Blot |
References
- He, Y.; Wang, B.; Huang, J.; Zhang, D.; Yuan, Y. Environmental Pollutants and Male Infertility: Effects on CatSper. Ecotoxicol. Environ. Saf. 2024, 277, 116341. [Google Scholar] [CrossRef]
- Wdowiak, N.; Wójtowicz, K.; Wdowiak-Filip, A.; Pucek, W.; Wróbel, A.; Wróbel, J.; Wdowiak, A. Environmental Factors as the Main Hormonal Disruptors of Male Fertility. J. Clin. Med. 2024, 13, 1986. [Google Scholar] [CrossRef]
- Zurub, R.E.; Cariaco, Y.; Wade, M.G.; Bainbridge, S.A. Microplastics Exposure: Implications for Human Fertility, Pregnancy and Child Health. Front. Endocrinol. 2023, 14, 1330396. [Google Scholar] [CrossRef]
- Krzastek, S.C.; Farhi, J.; Gray, M.; Smith, R.P. Impact of Environmental Toxin Exposure on Male Fertility Potential. Transl. Androl. Urol. 2020, 9, 2797–2813. [Google Scholar] [CrossRef]
- Selvaraju, V.; Baskaran, S.; Agarwal, A.; Henkel, R. Environmental Contaminants and Male Infertility: Effects and Mechanisms. Andrologia 2021, 53, e13646. [Google Scholar] [CrossRef]
- Kumar, N.; Mangla, M. Microplastics and Impaired Male Reproductive Health—Exploring Biological Pathways of Harm: A Narrative Review. Biol. Reprod. 2025, 112, 1028–1038. [Google Scholar] [CrossRef]
- EFSA Panel on Contaminants in the Food Chain (CONTAM). Presence of Microplastics and Nanoplastics in Food, with Particular Focus on Seafood. EFSA J. 2016, 14, e04501. [Google Scholar] [CrossRef]
- Lehner, R.; Weder, C.; Petri-Fink, A.; Rothen-Rutishauser, B. Emergence of Nanoplastic in the Environment and Possible Impact on Human Health. Environ. Sci. Technol. 2019, 53, 1748–1765. [Google Scholar] [CrossRef]
- Andrady, A.L. Microplastics in the Marine Environment. Mar. Pollut. Bull. 2011, 62, 1596–1605. [Google Scholar] [CrossRef]
- Horton, A.A.; Dixon, S.J. Microplastics: An introduction to environmental transport processes. WIREs Water 2017, 5, e1268. [Google Scholar] [CrossRef]
- Chang, X.; Xue, Y.; Li, J.; Zou, L.; Tang, M. Potential Health Impact of Environmental Micro- and Nanoplastics Pollution. J. Appl. Toxicol. 2020, 40, 4–15. [Google Scholar] [CrossRef]
- Rai, P.K.; Lee, J.; Brown, R.J.C.; Kim, K.-H. Environmental Fate, Ecotoxicity Biomarkers, and Potential Health Effects of Micro- and Nano-Scale Plastic Contamination. J. Hazard. Mater. 2021, 403, 123910. [Google Scholar] [CrossRef]
- Dissanayake, P.D.; Kim, S.; Sarkar, B.; Oleszczuk, P.; Sang, M.K.; Haque, M.N.; Ahn, J.H.; Bank, M.S.; Ok, Y.S. Effects of Microplastics on the Terrestrial Environment: A Critical Review. Environ. Res. 2022, 209, 112734. [Google Scholar] [CrossRef]
- Bhagat, J.; Nishimura, N.; Shimada, Y. Toxicological Interactions of Microplastics/Nanoplastics and Environmental Contaminants: Current Knowledge and Future Perspectives. J. Hazard. Mater. 2021, 405, 123913. [Google Scholar] [CrossRef]
- Mohamed Nor, N.H.; Kooi, M.; Diepens, N.J.; Koelmans, A.A. Lifetime Accumulation of Microplastic in Children and Adults. Environ. Sci. Technol. 2021, 55, 5084–5096. [Google Scholar] [CrossRef]
- Wei, Y.; Zhou, Y.; Long, C.; Wu, H.; Hong, Y.; Fu, Y.; Wang, J.; Wu, Y.; Shen, L.; Wei, G. Polystyrene Microplastics Disrupt the Blood-Testis Barrier Integrity through ROS-Mediated Imbalance of mTORC1 and mTORC2. Environ. Pollut. 2021, 289, 117904. [Google Scholar] [CrossRef]
- Li, S.; Wang, Q.; Yu, H.; Yang, L.; Sun, Y.; Xu, N.; Wang, N.; Lei, Z.; Hou, J.; Jin, Y.; et al. Polystyrene Microplastics Induce Blood-Testis Barrier Disruption Regulated by the MAPK-Nrf2 Signaling Pathway in Rats. Environ. Sci. Pollut. Res. Int. 2021, 28, 47921–47931. [Google Scholar] [CrossRef]
- Hassine, M.B.H.; Venditti, M.; Rhouma, M.B.; Minucci, S.; Messaoudi, I. Combined Effect of Polystyrene Microplastics and Cadmium on Rat Blood-Testis Barrier Integrity and Sperm Quality. Environ. Sci. Pollut. Res. Int. 2023, 30, 56700–56712. [Google Scholar] [CrossRef]
- Venditti, M.; Ben Hadj Hassine, M.; Messaoudi, I.; Minucci, S. The Simultaneous Administration of Microplastics and Cadmium Alters Rat Testicular Activity and Changes the Expression of PTMA, DAAM1 and PREP. Front. Cell Dev. Biol. 2023, 11, 1145702. [Google Scholar] [CrossRef]
- D’Angelo, S.; Meccariello, R. Microplastics: A Threat for Male Fertility. Int. J. Environ. Res. Public. Health 2021, 18, 2392. [Google Scholar] [CrossRef]
- Hou, B.; Wang, F.; Liu, T.; Wang, Z. Reproductive Toxicity of Polystyrene Microplastics: In Vivo Experimental Study on Testicular Toxicity in Mice. J. Hazard. Mater. 2021, 405, 124028. [Google Scholar] [CrossRef]
- Jin, H.; Ma, T.; Sha, X.; Liu, Z.; Zhou, Y.; Meng, X.; Chen, Y.; Han, X.; Ding, J. Polystyrene Microplastics Induced Male Reproductive Toxicity in Mice. J. Hazard. Mater. 2021, 401, 123430. [Google Scholar] [CrossRef]
- Lu, C.; Liang, Y.; Cheng, Y.; Peng, C.; Sun, Y.; Liu, K.; Li, Y.; Lou, Y.; Jiang, X.; Zhang, A.; et al. Microplastics Cause Reproductive Toxicity in Male Mice through Inducing Apoptosis of Spermatogenic Cells via P53 Signaling. Food Chem. Toxicol. 2023, 179, 113970. [Google Scholar] [CrossRef]
- Jin, H.; Yan, M.; Pan, C.; Liu, Z.; Sha, X.; Jiang, C.; Li, L.; Pan, M.; Li, D.; Han, X.; et al. Chronic Exposure to Polystyrene Microplastics Induced Male Reproductive Toxicity and Decreased Testosterone Levels via the LH-Mediated LHR/cAMP/PKA/StAR Pathway. Part. Fibre Toxicol. 2022, 19, 13. [Google Scholar] [CrossRef] [PubMed]
- Liu, H.; Jin, H.; Pan, C.; Chen, Y.; Li, D.; Ding, J.; Han, X. Co-Exposure to Polystyrene Microplastics and Microcystin-LR Aggravated Male Reproductive Toxicity in Mice. Food Chem. Toxicol. 2023, 181, 114104. [Google Scholar] [CrossRef] [PubMed]
- Grillo, G.; Falvo, S.; Latino, D.; Chieffi Baccari, G.; Venditti, M.; Di Fiore, M.M.; Minucci, S.; Santillo, A. Polystyrene Microplastics Impair the Functions of Cultured Mouse Leydig (TM3) and Sertoli (TM4) Cells by Inducing Mitochondrial-Endoplasmic Reticulum Damage. Ecotoxicol. Environ. Saf. 2024, 274, 116202. [Google Scholar] [CrossRef]
- Latino, D.; Venditti, M.; Falvo, S.; Grillo, G.; Santillo, A.; Messaoudi, I.; Ben Rhouma, M.; Minucci, S.; Chieffi Baccari, G.; Di Fiore, M.M. Steroidogenesis Upregulation through Mitochondria-Associated Endoplasmic Reticulum Membranes and Mitochondrial Dynamics in Rat Testes: The Role of D-Aspartate. Cells 2024, 13, 523. [Google Scholar] [CrossRef]
- Falvo, S.; Grillo, G.; Latino, D.; Chieffi Baccari, G.; Di Fiore, M.M.; Venditti, M.; Petito, G.; Santillo, A. Potential Role of Mitochondria and Endoplasmic Reticulum in the Response Elicited by D-Aspartate in TM4 Sertoli Cells. Front. Cell Dev. Biol. 2024, 12, 1438231. [Google Scholar] [CrossRef]
- Venditti, M.; Santillo, A.; Latino, D.; Ben Rhouma, M.; Romano, M.Z.; Haddadi, A.; Di Fiore, M.M.; Minucci, S.; Messaoudi, I.; Chieffi Baccari, G. Evidence of the Protective Role of D-Aspartate in Counteracting/Preventing Cadmium-Induced Oxidative Stress in the Rat Testis. Ecotoxicol. Environ. Saf. 2023, 259, 115067. [Google Scholar] [CrossRef]
- Nagata, Y.; Homma, H.; Lee, J.A.; Imai, K. D-Aspartate stimulation of testosterone synthesis in rat Leydig cells. FEBS Lett. 1999, 444, 160–164. [Google Scholar] [CrossRef]
- Nagata, Y.; Homma, H.; Matsumoto, M.; Imai, K. Stimulation of steroidogenic acute regulatory protein (StAR) gene expression by D-aspartate in rat Leydig cells. FEBS Lett. 1999, 454, 317–320. [Google Scholar] [CrossRef]
- D’Aniello, A. D-Aspartic acid: An endogenous amino acid with an important neuroendocrine role. Brain Res. Rev. 2007, 53, 215–234. [Google Scholar] [CrossRef]
- Topo, E.; Soricelli, A.; D’Aniello, A.; Ronsini, S.; D’Aniello, G. The role and molecular mechanism of D-aspartic acid in the release and synthesis of LH and testosterone in humans and rats. Reprod. Biol. Endocrinol. 2009, 7, 120. [Google Scholar] [CrossRef]
- Di Fiore, M.M.; Boni, R.; Santillo, A.; Falvo, S.; Gallo, A.; Esposito, S.; Baccari, G.C. D-Aspartic Acid in Vertebrate Reproduction: Animal Models and Experimental Designs. Biomolecules 2019, 9, 445. [Google Scholar] [CrossRef]
- Santillo, A.; Falvo, S.; Chieffi, P.; Di Fiore, M.M.; Senese, R.; Chieffi Baccari, G. D-Aspartate Induces Proliferative Pathways in Spermatogonial GC-1 Cells. J. Cell Physiol. 2016, 231, 490–495. [Google Scholar] [CrossRef]
- Santillo, A.; Falvo, S.; Di Fiore, M.M.; Di Giacomo Russo, F.; Chieffi, P.; Usiello, A.; Pinelli, C.; Baccari, G.C. AMPA Receptor Expression in Mouse Testis and Spermatogonial GC-1 Cells: A Study on Its Regulation by Excitatory Amino Acids. J. Cell Biochem. 2019, 120, 11044–11055. [Google Scholar] [CrossRef]
- Falvo, S.; Santillo, A.; Chieffi Baccari, G.; Cioffi, F.; Di Fiore, M.M. D-Aspartate and N-Methyl-d-Aspartate Promote Proliferative Activity in Mouse Spermatocyte GC-2 Cells. Reprod. Biol. 2022, 22, 100601. [Google Scholar] [CrossRef]
- D’Aniello, G.; Ronsini, S.; Guida, F.; Spinelli, P.; D’Aniello, A. Occurrence of D-Aspartic Acid in Human Seminal Plasma and Spermatozoa: Possible Role in Reproduction. Fertil. Steril. 2005, 84, 1444–1449. [Google Scholar] [CrossRef] [PubMed]
- Giacone, F.; Condorelli, R.A.; Mongioì, L.M.; Bullara, V.; La Vignera, S.; Calogero, A.E. In Vitro Effects of Zinc, D-Aspartic Acid, and Coenzyme-Q10 on Sperm Function. Endocrine 2017, 56, 408–415. [Google Scholar] [CrossRef] [PubMed]
- Raspa, M.; Paoletti, R.; Peltier, M.; Majjouti, M.; Protti, M.; Mercolini, L.; Mahabir, E.; Scavizzi, F. Oral D-Aspartate Treatment Improves Sperm Fertility in Both Young and Adult B6N Mice. Animals 2022, 12, 1350. [Google Scholar] [CrossRef] [PubMed]
- GamalEl Din, S.F.; Elnashar, A.M.; Elkhiat, Y.; Hussein, T.; AbdElSalam, M.A.; Alam, A.; Ramzy, D.; Moatamed, I.; Zeidan, A.; Elahwany, A.; et al. Evaluation of in vivo supplementation of 2660 mg D-aspartic acid and 200 mg ubiquinol and 10 mg zinc on different semen parameters in idiopathic male infertility: A randomized double blind placebo controlled study. Arch. Ital. Urol. Androl. 2025, 97, 13554. [Google Scholar] [CrossRef]
- Venditti, M.; Romano, M.Z.; Aniello, F.; Minucci, S. Preliminary Investigation on the Ameliorative Role Exerted by D-Aspartic Acid in Counteracting Ethane Dimethane Sulfonate (EDS) Toxicity in the Rat Testis. Animals 2021, 11, 133. [Google Scholar] [CrossRef] [PubMed]
- Deng, Y.; Zhang, Y.; Lemos, B.; Ren, H. Tissue Accumulation of Microplastics in Mice and Biomarker Responses Suggest Widespread Health Risks of Exposure. Sci. Rep. 2017, 7, 46687. [Google Scholar] [CrossRef] [PubMed]
- Satoh, K. Serum Lipid Peroxide in Cerebrovascular Disorders Determined by a New Colorimetric Method. Clin. Chim. Acta 1978, 90, 37–43. [Google Scholar] [CrossRef]
- Alimba, C.G.; Faggio, C. Microplastics in the Marine Environment: Current Trends in Environmental Pollution and Mechanisms of Toxicological Profile. Environ. Toxicol. Pharmacol. 2019, 68, 61–74. [Google Scholar] [CrossRef]
- Banerjee, A.; Shelver, W.L. Micro- and nanoplastic induced cellular toxicity in mammals: A review. Sci. Total Environ. 2021, 755 Pt 2, 142518. [Google Scholar] [CrossRef]
- Gao, L.; Xiong, X.; Chen, C.; Luo, P.; Li, J.; Gao, X.; Huang, L.; Li, L. The male reproductive toxicity after nanoplastics and microplastics exposure: Sperm quality and changes of different cells in testis. Ecotoxicol. Environ. Saf. 2023, 267, 115618. [Google Scholar] [CrossRef]
- Gao, S.; Wu, X.; Wang, L.; Bu, T.; Perrotta, A.; Guaglianone, G.; Silvestrini, B.; Sun, F.; Cheng, C.Y. Signaling Proteins That Regulate Spermatogenesis Are the Emerging Target of Toxicant-Induced Male Reproductive Dysfunction. Front. Endocrinol. 2021, 12, 800327. [Google Scholar] [CrossRef]
- Jiang, J.; Shu, Z.; Qiu, L. Adverse Effects and Potential Mechanisms of Polystyrene Microplastics (PS-MPs) on the Blood-Testis Barrier. Environ. Geochem. Health 2024, 46, 238. [Google Scholar] [CrossRef]
- Wolosker, H.; D’Aniello, A.; Snyder, S.H. D-Aspartate Disposition in Neuronal and Endocrine Tissues: Ontogeny, Biosynthesis and Release. Neuroscience 2000, 100, 183–189. [Google Scholar] [CrossRef]
- Falvo, S.; Santillo, A.; Di Fiore, M.M.; Venditti, M.; Grillo, G.; Latino, D.; Baccari, I.; Petito, G.; Chieffi Baccari, G. New Insights into D-Aspartate Signaling in Testicular Activity. Cells 2024, 13, 1400. [Google Scholar] [CrossRef] [PubMed]
- Santillo, A.; Venditti, M.; Minucci, S.; Chieffi Baccari, G.; Falvo, S.; Rosati, L.; Di Fiore, M.M. D-Asp Upregulates PREP and GluA2/3 Expressions and Induces p-ERK1/2 and p-Akt in Rat Testis. Reproduction 2019, 158, 357–367. [Google Scholar] [CrossRef] [PubMed]
- Usiello, A.; Di Fiore, M.M.; De Rosa, A.; Falvo, S.; Errico, F.; Santillo, A.; Nuzzo, T.; Chieffi Baccari, G. New Evidence on the Role of D-Aspartate Metabolism in Regulating Brain and Endocrine System Physiology: From Preclinical Observations to Clinical Applications. Int. J. Mol. Sci. 2020, 21, 8718. [Google Scholar] [CrossRef] [PubMed]
- Sakai, K.; Homma, H.; Lee, J.A.; Fukushima, T.; Santa, T.; Tashiro, K.; Iwatsubo, T.; Imai, K. Localization of D-aspartic acid in elongate spermatids in rat testis. Arch. Biochem. Biophys. 1998, 351, 96–105. [Google Scholar] [CrossRef]
- Tomita, K.; Tanaka, H.; Kageyama, S.; Nagasawa, M.; Wada, A.; Murai, R.; Kobayashi, K.; Hanada, E.; Agata, Y.; Kawauchi, A. The Effect of D-Aspartate on Spermatogenesis in Mouse Testis. Biol. Reprod. 2016, 94, 30. [Google Scholar] [CrossRef] [PubMed]
- Venditti, M.; Santillo, A.; Falvo, S.; Fiore, M.M.D.; Baccari, G.C.; Minucci, S. D-Aspartate Upregulates DAAM1 Protein Levels in the Rat Testis and Induces Its Localization in Spermatogonia Nucleus. Biomolecules 2020, 10, 677. [Google Scholar] [CrossRef]
- Marcelino, R.C.; Cardoso, R.M.; Domingues, E.L.B.C.; Gonçalves, R.V.; Lima, G.D.A.; Novaes, R.D. The emerging risk of microplastics and nanoplastics on the microstructure and function of reproductive organs in mammals: A systematic review of preclinical evidence. Life Sci. 2022, 295, 120404. [Google Scholar] [CrossRef]
- Kwon, W.; Kim, D.; Kim, H.-Y.; Jeong, S.W.; Lee, S.-G.; Kim, H.-C.; Lee, Y.-J.; Kwon, M.K.; Hwang, J.-S.; Han, J.E.; et al. Microglial Phagocytosis of Polystyrene Microplastics Results in Immune Alteration and Apoptosis in Vitro and in Vivo. Sci. Total. Environ. 2022, 807, 150817. [Google Scholar] [CrossRef]
- Lee, S.E.; Yi, Y.; Moon, S.; Yoon, H.; Park, Y.S. Impact of Micro- and Nanoplastics on Mitochondria. Metabolites 2022, 12, 897. [Google Scholar] [CrossRef]
- She, J.; Feng, N.; Zheng, W.; Zheng, H.; Cai, P.; Zou, H.; Yuan, Y.; Gu, J.; Liu, Z.; Bian, J. Zearalenone Exposure Disrupts Blood-Testis Barrier Integrity through Excessive Ca2+-Mediated Autophagy. Toxins 2021, 13, 875. [Google Scholar] [CrossRef]
- Zhou, G.-X.; Liu, W.-B.; Dai, L.-M.; Zhu, H.-L.; Xiong, Y.-W.; Li, D.-X.; Xu, D.-X.; Wang, H. Environmental Cadmium Impairs Blood-Testis Barrier via Activating HRI-Responsive Mitochondrial Stress in Mice. Sci. Total Environ. 2022, 810, 152247. [Google Scholar] [CrossRef]
- Wen, S.; Chen, Y.; Tang, Y.; Zhao, Y.; Liu, S.; You, T.; Xu, H. Male Reproductive Toxicity of Polystyrene Microplastics: Study on the Endoplasmic Reticulum Stress Signaling Pathway. Food Chem. Toxicol. 2023, 172, 113577. [Google Scholar] [CrossRef]
- Sui, A.; Yao, C.; Chen, Y.; Li, Y.; Yu, S.; Qu, J.; Wei, H.; Tang, J.; Chen, G. Polystyrene nanoplastics inhibit StAR expression by activating HIF-1α via ERK1/2 MAPK and AKT pathways in TM3 Leydig cells and testicular tissues of mice. Food Chem. Toxicol. 2023, 173, 113634. [Google Scholar] [CrossRef] [PubMed]
- Dotolo, R.; Kim, J.D.; Pariante, P.; Minucci, S.; Diano, S. Prolyl Endopeptidase (PREP) is Associated With Male Reproductive Functions and Gamete Physiology in Mice. J. Cell Physiol. 2016, 231, 551–557. [Google Scholar] [CrossRef] [PubMed]
- Santillo, A.; Falvo, S.; Venditti, M.; Di Maio, A.; Chieffi Baccari, G.; Errico, F.; Usiello, A.; Minucci, S.; Di Fiore, M.M. D-Aspartate Depletion Perturbs Steroidogenesis and Spermatogenesis in Mice. Biomolecules 2023, 13, 621. [Google Scholar] [CrossRef]
- Latino, D.; Falvo, S.; Venditti, M.; Santillo, A.; Grillo, G.; Chieffi Baccari, G.; Messaoudi, I.; Di Fiore, M.M. Cadmium-Induced Mitochondrial and MAMs Dysregulation in Rat Testis: The Protective Role of D-Aspartate. Environ. Toxicol. 2025, 1–15. [Google Scholar] [CrossRef] [PubMed]






| Tubules Diameter (µm) | Epithelium Thickness (µm) | Empty Lumen (%) | |
|---|---|---|---|
| C | 241.9 ± 4.8 | 52.3 ± 4.7 | 42.1 ± 2.4 |
| D-Asp | 247.1 ± 5.9 | 55.6 ± 4.5 | 38.8 ± 5.9 |
| PS-MP | 186.0 ± 7.6 ** | 40.7 ± 9.1 ** | 61.6 ± 4.5 ** |
| PS-MP + D-Asp | 214.1 ± 5.1 **, ## | 48.3 ± 3.3 **, ## | 50.7 ± 6.6 **, ## |
| PS-MP/D-Asp | 210.5 ± 9.8 **, ## | 44.4 ± 6.4 **, # | 49.1 ± 3.2 **, ## |
| D-Asp/PS-MP | 224.3 ± 6.5 **, ## | 50.6 ± 3.8 **, ## | 46.5 ± 6.6 **, ## |
| ng/g Tissue | |
|---|---|
| C | 18.3 ± 2.2 |
| D-Asp | 28.8 ± 3.4 ** |
| PS-MP | 2.06 ± 0.6 *** |
| PS-MP + D-Asp | 17.56 ± 1.7 ### |
| PS-MP/D-Asp | 9.06 ± 0.9 **, ## |
| D-Asp/PS-MP | 13.25 ± 1.1 *, ## |
| Motility (%) | Viability (%) | Abnormal Morphology (%) | |
|---|---|---|---|
| C | 85.2 ± 7.3 | 98.8 ± 0.4 | 7.8 ± 1.7 |
| D-Asp | 92.2 ± 4.1 | 97.6 ± 0.6 | 6.2 ± 1.1 |
| PS-MP | 45.9 ± 3.6 * | 78.3 ± 2.3 * | 31.4 ± 6.8 ** |
| PS-MP + D-Asp | 81.3 ± 12.2 # | 93.4 ± 2.3 # | 21.2 ± 3.9 * |
| PS-MP/D-Asp | 85.7 ± 8.1 ## | 96.7 ± 1.6 # | 12.6 ± 0.2 # |
| D-Asp/PS-MP | 68.4 ± 3.1 # | 97.1 ± 1.3 # | 13.2 ± 1.7 # |
Disclaimer/Publisher’s Note: The statements, opinions and data contained in all publications are solely those of the individual author(s) and contributor(s) and not of MDPI and/or the editor(s). MDPI and/or the editor(s) disclaim responsibility for any injury to people or property resulting from any ideas, methods, instructions or products referred to in the content. |
© 2025 by the authors. Licensee MDPI, Basel, Switzerland. This article is an open access article distributed under the terms and conditions of the Creative Commons Attribution (CC BY) license (https://creativecommons.org/licenses/by/4.0/).
Share and Cite
Falvo, S.; Grillo, G.; Messaoudi, I.; Fradi, N.; Chieffi Baccari, G.; Di Fiore, M.M.; Biasi, A.; Ambruosi, M.R.; Santillo, A.; Venditti, M. Protective Effects and Potential Mechanisms of D-Aspartate on Testicular Damage Induced by Polystyrene Microplastics. Biomolecules 2025, 15, 1484. https://doi.org/10.3390/biom15111484
Falvo S, Grillo G, Messaoudi I, Fradi N, Chieffi Baccari G, Di Fiore MM, Biasi A, Ambruosi MR, Santillo A, Venditti M. Protective Effects and Potential Mechanisms of D-Aspartate on Testicular Damage Induced by Polystyrene Microplastics. Biomolecules. 2025; 15(11):1484. https://doi.org/10.3390/biom15111484
Chicago/Turabian StyleFalvo, Sara, Giulia Grillo, Imed Messaoudi, Nada Fradi, Gabriella Chieffi Baccari, Maria Maddalena Di Fiore, Alessandra Biasi, Maria Rosaria Ambruosi, Alessandra Santillo, and Massimo Venditti. 2025. "Protective Effects and Potential Mechanisms of D-Aspartate on Testicular Damage Induced by Polystyrene Microplastics" Biomolecules 15, no. 11: 1484. https://doi.org/10.3390/biom15111484
APA StyleFalvo, S., Grillo, G., Messaoudi, I., Fradi, N., Chieffi Baccari, G., Di Fiore, M. M., Biasi, A., Ambruosi, M. R., Santillo, A., & Venditti, M. (2025). Protective Effects and Potential Mechanisms of D-Aspartate on Testicular Damage Induced by Polystyrene Microplastics. Biomolecules, 15(11), 1484. https://doi.org/10.3390/biom15111484

