AlphaFold-Guided Semi-Rational Engineering of an (R)-Amine Transaminase for Green Synthesis of Chiral Amines
Abstract
1. Introduction
2. Materials and Methods
2.1. Materials
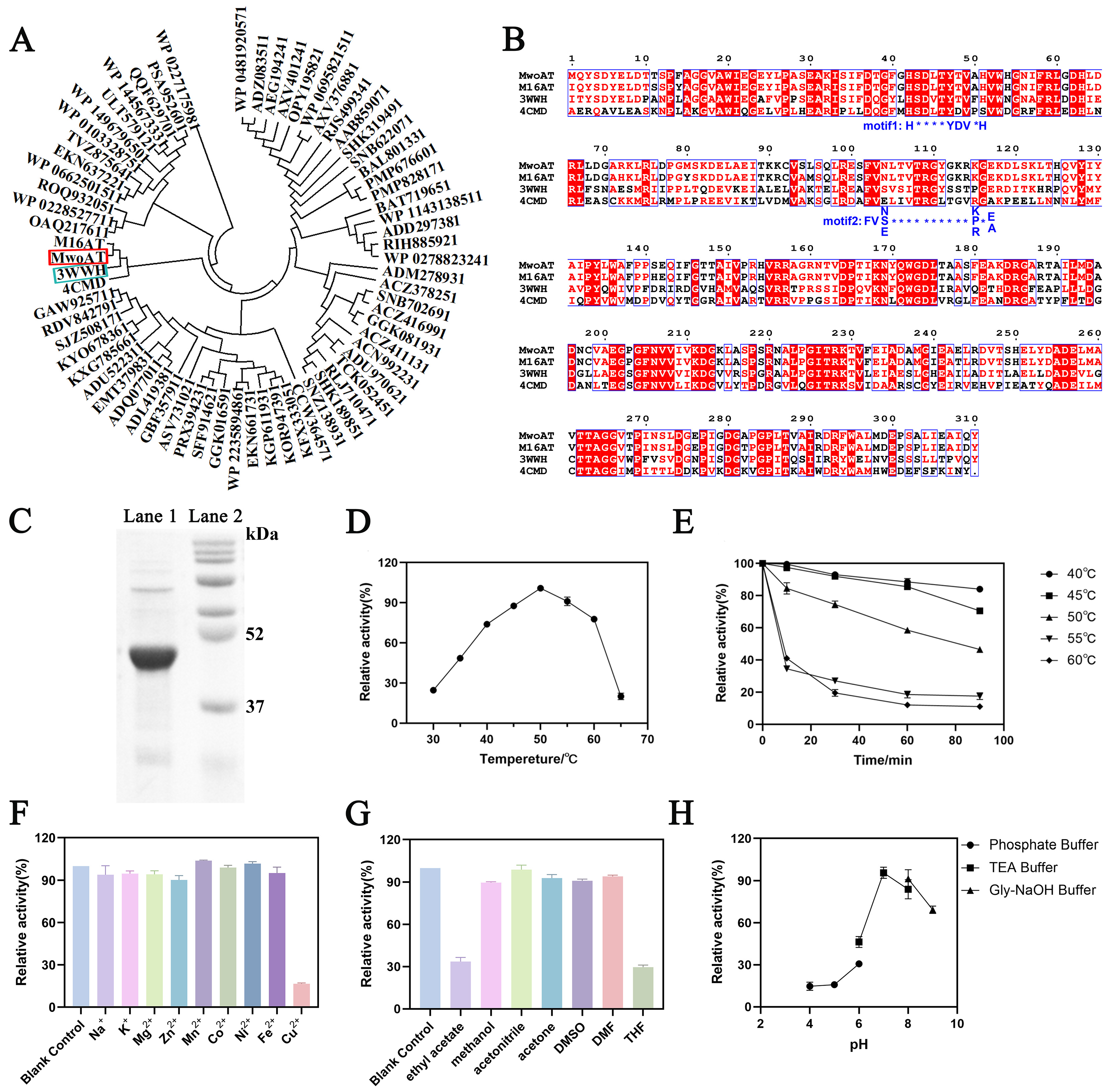
2.2. Gene Mining and Cloning
2.3. Protein Expression and Purification
2.4. Enzyme Activity Assay and Biochemical Characterization
2.5. Structural Modeling, Mutant Library Construction, and Functional Analysis
2.6. Establishment of HPLC Analytical Method
2.7. Enzyme Kinetics Assay
2.8. Thermal Stability Assay
2.9. Substrate Scope Evaluation
3. Results
3.1. Screening and Characterization of a Novel R-Selective Amine Transaminase
3.2. Catalytic Activity and Thermal Stability Enhancement via Semi-Rational Engineering
3.3. Substrate Scope Expansion and Asymmetric Biocatalysis
3.4. Structural Modeling and Molecular Dynamics Reveal the Mechanism of Enhanced Catalysis
4. Discussion
5. Conclusions
Supplementary Materials
Author Contributions
Funding
Institutional Review Board Statement
Informed Consent Statement
Data Availability Statement
Acknowledgments
Conflicts of Interest
References
- Gohel, M.C. Overview on Chirality and Applications of Stereo-Selective Dissolution Testing in the Formulation and Development Work. Dissol. Technol. 2003, 10, 16–20. [Google Scholar] [CrossRef]
- Cahn, R.S.; Ingold, C.; Prelog, V. Specification of Molecular Chirality. Angew. Chem. Int. Ed. Eng. 1996, 5, 385–415. [Google Scholar] [CrossRef]
- Suri, A.; Grundy, B.L.; Derendorf, H. Pharmacokinetics and pharmacodynamics of enantiomers of ibuprofen and flurbiprofen after oral administration. Int. J. Clin. Pharmacol. Ther. 1997, 35, 1–8. [Google Scholar] [PubMed]
- Xu, C.; Lin, X.; Yin, S.; Zhao, L.; Liu, Y.; Liu, K.; Li, F.; Yang, F.; Liu, W. Enantioselectivity in biotransformation and bioaccumulation processes of typical chiral contaminants. Environ. Pollut. 2018, 243, 1274–1286. [Google Scholar] [CrossRef]
- Haoming, G.U.O.; Yimu, W.E.I.; Xueke, L.I.U.; Donghui, L.I.U.; Peng, W.; Zhiqiang, Z. Research progress on the stereoselective bioactivity and toxicity of chiral pesticides. Chin. J. Pestic. Sci. 2022, 24, 1108–1124. [Google Scholar] [CrossRef]
- Xu, W.; Li, G.; Qu, H.; Zhang, H.; Ma, C.; He, Q.; Cheng, J.; Li, H. Enantioselective Separation of Agricultural Fungicides Based on Chiral Hybrid Nanochannel Membranes. Chem. Mater. 2024, 36, 1975–1981. [Google Scholar] [CrossRef]
- Guo, F.; Berglund, P. Transaminase biocatalysis: Optimization and application. Green Chem. 2017, 19, 333–360. [Google Scholar] [CrossRef]
- Mathew, S.; Yun, H. ω-Transaminases for the Production of Optically Pure Amines and Unnatural Amino Acids. ACS Catal. 2012, 2, 993–1001. [Google Scholar] [CrossRef]
- Ghislieri, D.; Turner, N.J. Biocatalytic Approaches to the Synthesis of Enantiomerically Pure Chiral Amines. Top. Catal. 2013, 57, 284–300. [Google Scholar] [CrossRef]
- Cheng, F.; Zhu, L.; Schwaneberg, U. Directed evolution 2.0: Improving and deciphering enzyme properties. Chem. Commun. 2015, 51, 9760–9772. [Google Scholar] [CrossRef]
- Cheng, F.; Chen, X.-L.; Xiang, C.; Liu, Z.-Q.; Wang, Y.-J.; Zheng, Y.-G. Fluorescence-based high-throughput screening system for R-ω-transaminase engineering and its substrate scope extension. Appl. Microbiol. Biotechnol. 2020, 104, 2999–3009. [Google Scholar] [CrossRef]
- Ramsden, J.I.; Heath, R.S.; Derrington, S.R.; Montgomery, S.L.; Mangas-Sanchez, J.; Mulholland, K.R.; Turner, N.J. Biocatalytic N-Alkylation of Amines Using Either Primary Alcohols or Carboxylic Acids via Reductive Aminase Cascades. J. Am. Chem. Soc. 2019, 141, 1201–1206. [Google Scholar] [CrossRef]
- Koszelewski, D.; Tauber, K.; Faber, K.; Kroutil, W. ω-Transaminases for the synthesis of non-racemic α-chiral primary amines. Trends Biotechnol. 2010, 28, 324–332. [Google Scholar] [CrossRef]
- Gomm, A.; O’Reilly, E. Transaminases for chiral amine synthesis. Curr. Opin. Chem. Biol. 2018, 43, 106–112. [Google Scholar] [CrossRef]
- Kelly, S.A.; Pohle, S.; Wharry, S.; Mix, S.; Allen, C.C.R.; Moody, T.S.; Gilmore, B.F. Application of ω-Transaminases in the Pharmaceutical Industry. Chem. Rev. 2017, 118, 349–367. [Google Scholar] [CrossRef]
- Schneider, G.; Kck, H.; Lindqvist, Y. The manifold of vitamin B6 dependent enzymes. Structure 2000, 8, R1–R6. [Google Scholar] [CrossRef]
- Cassimjee, K.E.; Manta, B.; Himo, F. A quantum chemical study of the ω-transaminase reaction mechanism. Org. Biomol. Chem. 2015, 13, 8453–8464. [Google Scholar] [CrossRef]
- Höhne, M.; Robins, K.; Bornscheuer, U.T. A Protection Strategy Substantially Enhances Rate and Enantioselectivity in ω-Transaminase-Catalyzed Kinetic Resolutions. Adv. Synth. Catal. 2008, 350, 807–812. [Google Scholar] [CrossRef]
- Martin, A.R.; DiSanto, R.; Plotnikov, I.; Kamat, S.; Shonnard, D.; Pannuri, S. Improved activity and thermostability of (S)-aminotransferase by error-prone polymerase chain reaction for the production of a chiral amine. Biochem. Eng. J. 2007, 37, 246–255. [Google Scholar] [CrossRef]
- Kaulmann, U.; Smithies, K.; Smith, M.E.B.; Hailes, H.C.; Ward, J.M. Substrate spectrum of ω-transaminase from Chromobacterium violaceum DSM30191 and its potential for biocatalysis. Enzyme Microb. Technol. 2007, 41, 628–637. [Google Scholar] [CrossRef]
- Xie, Z.; Zhai, L.; Meng, D.; Tian, Q.; Guan, Z.; Cai, Y.; Liao, X. Improving the catalytic thermostability of Bacillus altitudinis W3 ω-transaminase by proline substitutions. 3 Biotech 2020, 10, 323. [Google Scholar] [CrossRef]
- Savile, C.K.; Janey, J.M.; Mundorff, E.C.; Moore, J.C.; Tam, S.; Jarvis, W.R.; Colbeck, J.C.; Krebber, A.; Fleitz, F.J.; Brands, J.; et al. Biocatalytic Asymmetric Synthesis of Chiral Amines from Ketones Applied to Sitagliptin Manufacture. Science 2010, 329, 305–309. [Google Scholar] [CrossRef]
- Matassa, C.; Ormerod, D.; Bornscheuer, U.T.; Höhne, M.; Satyawali, Y. Three-liquid-phase Spinning Reactor for the Transaminase-catalyzed Synthesis and Recovery of a Chiral Amine. ChemCatChem 2020, 12, 1288–1291. [Google Scholar] [CrossRef]
- Whitfield, C.; Trent, M.S. Biosynthesis and Export of Bacterial Lipopolysaccharides. Annu. Rev. Biochem. 2014, 83, 99–128. [Google Scholar] [CrossRef]
- Cedrone, F.; Ménez, A.; Quéméneur, E. Tailoring new enzyme functions by rational redesign. Curr. Opin. Struct. Biol. 2000, 10, 405–410. [Google Scholar] [CrossRef]
- Yang, H.; Jiang, J.; Ma, C.; He, Y.-C.; Yang, Z. Engineering an ω-transaminase for chemoenzymatically synthesizing key intermediate 5-hydroxymethyl-2-furfurylamine. Fuel 2025, 388, 134429. [Google Scholar] [CrossRef]
- Dinmukhamed, T.; Huang, Z.; Liu, Y.; Lv, X.; Li, J.; Du, G.; Liu, L. Current advances in design and engineering strategies of industrial enzymes. Syst. Microbiol. Biomanuf. 2020, 1, 15–23. [Google Scholar] [CrossRef]
- Zhang, L.; Hong, Y.; Lu, J.; Wang, Y.; Luo, W. Semi-rational engineering of ω-transaminase for enhanced enzymatic activity to 2-ketobutyrate. Enzyme Microb. Technol. 2024, 180, 110505. [Google Scholar] [CrossRef]
- Abramson, J.; Adler, J.; Dunger, J.; Evans, R.; Green, T.; Pritzel, A.; Ronneberger, O.; Willmore, L.; Ballard, A.J.; Bambrick, J.; et al. Accurate structure prediction of biomolecular interactions with AlphaFold 3. Nature 2024, 630, 493–500. [Google Scholar] [CrossRef]
- Strohmeier, G.A.; Pichler, H.; May, O.; Gruber-Khadjawi, M. Application of Designed Enzymes in Organic Synthesis. Chem. Rev. 2011, 111, 4141–4164. [Google Scholar] [CrossRef]
- Liu, X.; Shi, D.; Zhou, S.; Liu, H.; Liu, H.; Yao, X. Molecular dynamics simulations and novel drug discovery. Expert. Opin. Drug Discov. 2017, 13, 23–37. [Google Scholar] [CrossRef]
- Zhu, W.-L.; Hu, S.; Lv, C.-J.; Zhao, W.-R.; Wang, H.-P.; Mei, J.-Q.; Mei, L.-H.; Huang, J. A Single Mutation Increases the Thermostability and Activity of Aspergillus terreus Amine Transaminase. Molecules 2019, 24, 1194. [Google Scholar] [CrossRef] [PubMed]
- Jiang, J.; Chen, X.; Zhang, D.; Wu, Q.; Zhu, D. Characterization of (R)-selective amine transaminases identified by in silico motif sequence blast. Appl. Microbiol. Biotechnol. 2014, 99, 2613–2621. [Google Scholar] [CrossRef] [PubMed]
- Braun-Galleani, S.; Henriquez, M.J.; Nesbeth, D.N. Whole cell biosynthesis of 1-methyl-3-phenylpropylamine and 2-amino-1,3,4-butanetriol using Komagataella phaffii (Pichia pastoris) strain BG-10 engineered with a transgene encoding Chromobacterium violaceum ω-transaminase. Heliyon 2019, 5, e02338. [Google Scholar] [CrossRef] [PubMed]
- Iwasaki, A.; Yamada, Y.; Kizaki, N.; Ikenaka, Y.; Hasegawa, J. Microbial synthesis of chiral amines by (R)-specific transamination with Arthrobacter sp. KNK168. Appl. Microbiol. Biotechnol. 2006, 69, 499–505. [Google Scholar] [CrossRef]
- Tatusova, T.; DiCuccio, M.; Badretdin, A.; Chetvernin, V.; Nawrocki, E.P.; Zaslavsky, L.; Lomsadze, A.; Pruitt, K.D.; Borodovsky, M.; Ostell, J. NCBI prokaryotic genome annotation pipeline. Nucleic Acids Res. 2016, 44, 6614–6624. [Google Scholar] [CrossRef]
- Jiang, J.-M.; Li, J.; Fang, H.-S. Molecular Dynamics Simulations Studies Based GROMACS. Med. Inf. 2016, 29, 15–17. [Google Scholar] [CrossRef]
- Lindorff-Larsen, K.; Piana, S.; Palmo, K.; Maragakis, P.; Klepeis, J.L.; Dror, R.O.; Shaw, D.E. Improved side-chain torsion potentials for the Amber ff99SB protein force field. Proteins Struct. Funct. Bioinform. 2010, 78, 1950–1958. [Google Scholar] [CrossRef]
- Smith, M.D.; Rao, J.S.; Segelken, E.; Cruz, L. Force-Field Induced Bias in the Structure of Aβ21–30: A Comparison of OPLS, AMBER, CHARMM, and GROMOS Force Fields. J. Chem. Inf. Model. 2015, 55, 2587–2595. [Google Scholar] [CrossRef]
- Khatua, S.; Taraphder, S. Dynamics of an inhibitor at and away from an out-of-active site binding location in human carbonic anhydrase II. Chem. Phys. Impact 2023, 7, 100329. [Google Scholar] [CrossRef]
- Bezsudnova, E.; Boyko, K.; Nikolaeva, A.; Zeifman, Y.; Rakitina, T.; Suplatov, D.; Popov, V. Biochemical and structural insights into PLP fold type IV transaminase from Thermobaculum terrenum. Biochimie 2018, 158, 130–138. [Google Scholar] [CrossRef]
- Li, T.; Zhu, H.; Jia, W.; Tian, X.; Xu, Z.; Zhu, J.; Liu, W.; Cao, Y. Identification, characterization and application of M16AT, a new organic solvent-tolerant (R)-enantio-selective type IV amine transaminase from Mycobacterium sp. ACS1612. Chembiochem 2024, 25, e202300812. [Google Scholar] [CrossRef]
- Iwasaki, A.; Matsumoto, K.; Hasegawa, J.; Yasohara, Y. A novel transaminase, (R)-amine:pyruvate aminotransferase, from Arthrobacter sp. KNK168 (FERM BP-5228): Purification, characterization, and gene cloning. Appl. Microbiol. Biotechnol. 2011, 93, 1563–1573. [Google Scholar] [CrossRef]
- Stank, A.; Kokh, D.B.; Fuller, J.C.; Wade, R.C. Protein Binding Pocket Dynamics. Acc. Chem. Res. 2016, 49, 809–815. [Google Scholar] [CrossRef]
- Schöning-Stierand, K.; Diedrich, K.; Fährrolfes, R.; Flachsenberg, F.; Meyder, A.; Nittinger, E.; Steinegger, R.; Rarey, M. ProteinsPlus: Interactive analysis of protein–ligand binding interfaces. Nucleic Acids Res. 2020, 48, W48–W53. [Google Scholar] [CrossRef]
- Wu, T.; Wang, Y.; Zhang, N.; Yin, D.; Xu, Y.; Nie, Y.; Mu, X. Reshaping Substrate-Binding Pocket of Leucine Dehydrogenase for Bidirectionally Accessing Structurally Diverse Substrates. ACS Catal. 2022, 13, 158–168. [Google Scholar] [CrossRef]
- Frontera, A.; Gamez, P.; Mascal, M.; Mooibroek, T.J.; Reedijk, J. Putting Anion–π Interactions Into Perspective. Angew. Chem. Int. Ed. Engl. 2011, 50, 9564–9583. [Google Scholar] [CrossRef]
- Hou, Y.; Zou, L.; Li, Q.; Chen, M.; Ruan, H.; Sun, Z.; Xu, X.; Yang, J.; Ma, G. Supramolecular assemblies based on natural small molecules: Union would be effective. Mater. Today Bio 2022, 15, 100327. [Google Scholar] [CrossRef]
- Zhu, R.-G.; Xiao, H.-Y.; Zhou, Z.; Yin, M.; Xiao, H.; Hu, C.; Wei, G.; Liu, C. Thermal degradation of 18 amino acids during pyrolytic processes. Sci. Rep. 2024, 14, 29192. [Google Scholar] [CrossRef]
- Hou, X.-N.; Song, B.; Zhao, C.; Chu, W.-T.; Ruan, M.-X.; Dong, X.; Meng, L.-S.; Gong, Z.; Weng, Y.-X.; Zheng, J.; et al. Connecting Protein Millisecond Conformational Dynamics to Protein Thermal Stability. JACS Au 2024, 4, 3310–3320. [Google Scholar] [CrossRef]
- Meng, Q.; Ramírez-Palacios, C.; Wijma, H.J.; Janssen, D.B. Protein engineering of amine transaminases. Front. Catal. 2022, 2, 1049179. [Google Scholar] [CrossRef]
- Jia, D.-X.; Wang, F.; Zhao, R.; Gu, B.-D.; Peng, C.; Jin, L.-Q.; Liu, Z.-Q.; Zheng, Y.-G. Engineering Novel (R)-Selective Transaminase for Efficient Symmetric Synthesis of d-Alanine. Appl. Environ. Microbiol. 2022, 88, e00062-22. [Google Scholar] [CrossRef]
- Tufvesson, P.; Bach, C.; Woodley, J.M. A model to assess the feasibility of shifting reaction equilibrium by acetone removal in the transamination of ketones using 2-propylamine. Biotechnol. Bioeng. 2013, 111, 309–319. [Google Scholar] [CrossRef]
- Muschiol, J.; Peters, C.; Oberleitner, N.; Mihovilovic, M.D.; Bornscheuer, U.T.; Rudroff, F. Cascade catalysis—Strategies and challenges en route to preparative synthetic biology. Chem. Commun. 2015, 51, 5798–5811. [Google Scholar] [CrossRef]





| Enzyme | kcat (min−1) | Km (mM) | kcat/Km (mM−1·min−1) |
|---|---|---|---|
| WT | 236.15 ± 0.21 | 68.03 ± 1.68 | 3.47 ± 0.09 |
| L175A | 340.60 ± 3.25 | 54.25 ± 2.42 | 6.28 ± 0.34 |
| L175G | 319.20 ± 1.56 | 42.87 ± 0.43 | 7.44 ± 0.15 |
Disclaimer/Publisher’s Note: The statements, opinions and data contained in all publications are solely those of the individual author(s) and contributor(s) and not of MDPI and/or the editor(s). MDPI and/or the editor(s) disclaim responsibility for any injury to people or property resulting from any ideas, methods, instructions or products referred to in the content. |
© 2025 by the authors. Licensee MDPI, Basel, Switzerland. This article is an open access article distributed under the terms and conditions of the Creative Commons Attribution (CC BY) license (https://creativecommons.org/licenses/by/4.0/).
Share and Cite
Yang, X.; Tian, X.; Tang, R.; Li, J.; Zhang, X.; Li, T. AlphaFold-Guided Semi-Rational Engineering of an (R)-Amine Transaminase for Green Synthesis of Chiral Amines. Biomolecules 2025, 15, 1435. https://doi.org/10.3390/biom15101435
Yang X, Tian X, Tang R, Li J, Zhang X, Li T. AlphaFold-Guided Semi-Rational Engineering of an (R)-Amine Transaminase for Green Synthesis of Chiral Amines. Biomolecules. 2025; 15(10):1435. https://doi.org/10.3390/biom15101435
Chicago/Turabian StyleYang, Xiaole, Xia Tian, Ruizhou Tang, Jiahuan Li, Xuning Zhang, and Tingting Li. 2025. "AlphaFold-Guided Semi-Rational Engineering of an (R)-Amine Transaminase for Green Synthesis of Chiral Amines" Biomolecules 15, no. 10: 1435. https://doi.org/10.3390/biom15101435
APA StyleYang, X., Tian, X., Tang, R., Li, J., Zhang, X., & Li, T. (2025). AlphaFold-Guided Semi-Rational Engineering of an (R)-Amine Transaminase for Green Synthesis of Chiral Amines. Biomolecules, 15(10), 1435. https://doi.org/10.3390/biom15101435
