Exploring a Novel Role of Glycerol Kinase 1 in Prostate Cancer PC-3 Cells
Abstract
1. Introduction
2. Materials and Methods
2.1. DNA Microarray Analysis
2.2. Construction of Human Glycerol Kinase 1 Isoform b (GK1b) Expression Vector
2.3. Cell Lines, Cell Culture, and Transfection of Human GK1b Expression Vector
2.4. RNA Isolation and RT-qPCR Analysis
2.5. Western Blotting
2.6. Measurement of GK Activity
2.7. Preparation of Subcellular Fractionation
2.8. Cell Viability Assay and Annexin V/Propidium Iodide (PI) Analysis
2.9. Statistics
3. Results
3.1. Exploring Novel Biomarkers by DNA Microarray Analysis
3.2. Expression, Enzymatic Activity, and Subcellular Localization of Exogenous Human Glycerol Kinase 1 Isoform b (GK1b) in Prostate Cancer PC-3 Cells
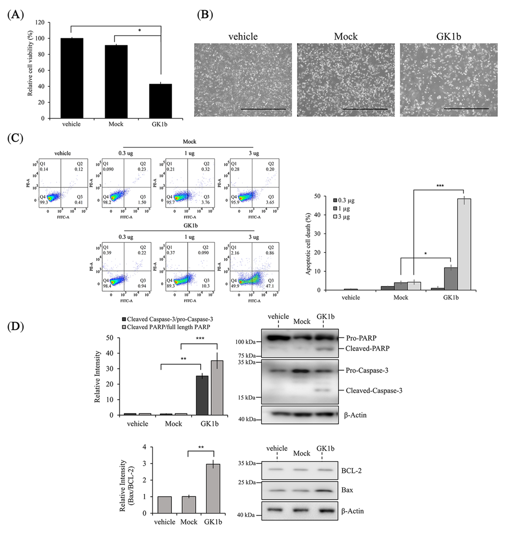
3.3. Effect of Exogenously Overexpressed GK1b on Cell Viabilities, Morphological Alteration, and Cell Death of Prostate Cancer PC-3 Cells
4. Discussion
Supplementary Materials
Author Contributions
Funding
Institutional Review Board Statement
Informed Consent Statement
Data Availability Statement
Conflicts of Interest
References
- Siegel, R.L.; Miller, K.D.; Wagle, N.S.; Jemal, A. Cancer statistics, 2023. CA Cancer J. Clin. 2023, 73, 17–48. [Google Scholar] [CrossRef] [PubMed]
- Sargent, C.A.; Kidd, A.; Moore, S.; Dean, J.; Besley, G.T.N.; Affara, N.A. Five cases of isolated glycerol kinase deficiency, including two families: Failure to find genotype:phenotype correlation. J. Med. Genet. 2000, 37, 434. [Google Scholar] [CrossRef] [PubMed]
- Kupelian, P.A.; Buchsbaum, J.C.; Elshaikh, M.; Reddy, C.A.; Zippe, C.; Klein, E.A. Factors affecting recurrence rates after prostatectomy or radiotherapy in localized prostate carcinoma patients with biopsy Gleason score 8 or above. Cancer 2002, 95, 2302–2307. [Google Scholar] [CrossRef] [PubMed]
- Freedland, S.J.; Humphreys, E.B.; Mangold, L.A.; Eisenberger, M.; Dorey, F.J.; Walsh, P.C.; Partin, A.W. Risk of Prostate Cancer–Specific Mortality Following Biochemical Recurrence After Radical Prostatectomy. JAMA 2005, 294, 433–439. [Google Scholar] [CrossRef] [PubMed]
- Shore, N.D.; Moul, J.W.; Pienta, K.J.; Czernin, J.; King, M.T.; Freedland, S.J. Biochemical recurrence in patients with prostate cancer after primary definitive therapy: Treatment based on risk stratification. Prostate Cancer Prostatic Dis. 2024, 27, 192–201. [Google Scholar] [CrossRef] [PubMed]
- Haffner, M.C.; Zwart, W.; Roudier, M.P.; True, L.D.; Nelson, W.G.; Epstein, J.I.; De Marzo, A.M.; Nelson, P.S.; Yegnasubramanian, S. Genomic and phenotypic heterogeneity in prostate cancer. Nat. Rev. Urol. 2021, 18, 79–92. [Google Scholar] [CrossRef] [PubMed]
- Ge, R.; Wang, Z.; Cheng, L. Tumor microenvironment heterogeneity an important mediator of prostate cancer progression and therapeutic resistance. NPJ Precis. Oncol. 2022, 6, 31. [Google Scholar] [CrossRef] [PubMed]
- Wang, L.H.; Wu, C.F.; Rajasekaran, N.; Shin, Y.K. Loss of Tumor Suppressor Gene Function in Human Cancer: An Overview. Cell Physiol. Biochem. 2018, 51, 2647–2693. [Google Scholar] [CrossRef] [PubMed]
- Nanda, J.S.; Koganti, P.; Perri, G.; Ellis, L. Phenotypic Plasticity—Alternate Transcriptional Programs Driving Treatment Resistant Prostate Cancer. Crit. Rev. Oncog. 2022, 27, 45–60. [Google Scholar] [CrossRef]
- Glycerol Kinase Deficiency. Available online: https://bdsc.indiana.edu/stocks/hd/glycerolkinasedef.html (accessed on 13 June 2024).
- Rahib, L.; MacLennan, N.K.; Horvath, S.; Liao, J.C.; Dipple, K.M. Glycerol kinase deficiency alters expression of genes involved in lipid metabolism, carbohydrate metabolism, and insulin signaling. Eur. J. Hum. Genet. 2007, 15, 646–657. [Google Scholar] [CrossRef]
- Sriram, G.; Rahib, L.; He, J.-S.; Campos, A.E.; Parr, L.S.; Liao, J.C.; Dipple, K.M. Global metabolic effects of glycerol kinase overexpression in rat hepatoma cells. Mol. Genet. Metab. 2008, 93, 145–159. [Google Scholar] [CrossRef] [PubMed]
- Lounis, M.A.; Ouellet, V.; Péant, B.; Caron, C.; Li, Z.; Al-Mass, A.; Madiraju, S.R.M.; Mes-Masson, A.M.; Prentki, M.; Saad, F. Elevated Expression of Glycerol-3-Phosphate Phosphatase as a Biomarker of Poor Prognosis and Aggressive Prostate Cancer. Cancers 2021, 13, 1273. [Google Scholar] [CrossRef] [PubMed]
- Sayers, E.W.; Bolton, E.E.; Brister, J.R.; Canese, K.; Chan, J.; Comeau, D.C.; Connor, R.; Funk, K.; Kelly, C.; Kim, S.; et al. Database resources of the national center for biotechnology information. Nucleic Acids Res. 2022, 50, D20–D26. [Google Scholar] [CrossRef]
- The UniProt, C. UniProt: The Universal Protein Knowledgebase in 2023. Nucleic Acids Res. 2023, 51, D523–D531. [Google Scholar] [CrossRef] [PubMed]
- Park, S.-G.; Kim, S.-H.; Kim, K.-Y.; Yu, S.-N.; Choi, H.-D.; Kim, Y.-W.; Nam, H.-W.; Seo, Y.-K.; Ahn, S.-C. Toyocamycin induces apoptosis via the crosstalk between reactive oxygen species and p38/ERK MAPKs signaling pathway in human prostate cancer PC-3 cells. Pharmacol. Rep. 2017, 69, 90–96. [Google Scholar] [CrossRef]
- Baghirova, S.; Hughes, B.G.; Hendzel, M.J.; Schulz, R. Sequential fractionation and isolation of subcellular proteins from tissue or cultured cells. MethodsX 2015, 2, 440–445. [Google Scholar] [CrossRef] [PubMed]
- Sharma, A.; Lee, H.-J. Ginsenoside Compound K: Insights into Recent Studies on Pharmacokinetics and Health-Promoting Activities. Biomolecules 2020, 10, 1028. [Google Scholar] [CrossRef]
- Kim, K.-Y.; Park, K.-I.; Kim, S.-H.; Yu, S.-N.; Park, S.-G.; Kim, Y.-W.; Seo, Y.-K.; Ma, J.-Y.; Ahn, S.-C. Inhibition of Autophagy Promotes Salinomycin-Induced Apoptosis via Reactive Oxygen Species-Mediated PI3K/AKT/mTOR and ERK/p38 MAPK-Dependent Signaling in Human Prostate Cancer Cells. Int. J. Mol. Sci. 2017, 18, 1088. [Google Scholar] [CrossRef] [PubMed]
- Kim, K.-Y.; Kim, S.-H.; Yu, S.-N.; Park, S.-G.; Kim, Y.-W.; Nam, H.-W.; An, H.-H.; Yu, H.-S.; Kim, Y.W.; Ji, J.-H.; et al. Lasalocid induces cytotoxic apoptosis and cytoprotective autophagy through reactive oxygen species in human prostate cancer PC-3 cells. Biomed. Pharmacother. 2017, 88, 1016–1024. [Google Scholar] [CrossRef]
- Khan, M.; Maryam, A.; Zhang, H.; Mehmood, T.; Ma, T. Killing cancer with platycodin D through multiple mechanisms. J. Cell. Mol. Med. 2016, 20, 389–402. [Google Scholar] [CrossRef]
- Lee, W.; Kim, K.-Y.; Yu, S.-N.; Kim, S.-H.; Chun, S.-S.; Ji, J.-H.; Yu, H.-S.; Ahn, S.-C. Pipernonaline from Piper longum Linn. induces ROS-mediated apoptosis in human prostate cancer PC-3 cells. Biochem. Biophys. Res. Commun. 2013, 430, 406–412. [Google Scholar] [CrossRef] [PubMed]
- Kong, E.-H.; Kim, Y.-J.; Kim, Y.-J.; Cho, H.-J.; Yu, S.-N.; Kim, K.-Y.; Chang, J.-H.; Ahn, S.-C. Piplartine induces caspase-mediated apoptosis in PC-3 human prostate cancer cells. Oncol. Rep. 2008, 20, 785–792. [Google Scholar] [PubMed]
- Kim, S.-H.; Kim, K.-Y.; Park, S.-G.; Yu, S.-N.; Kim, Y.-W.; Nam, H.-W.; An, H.-H.; Kim, Y.-W.; Ahn, S.-C. Mitochondrial ROS activates ERK/autophagy pathway as a protected mechanism against deoxypodophyllotoxin-induced apoptosis. Oncotarget 2017, 8, 111581–111596. [Google Scholar] [CrossRef] [PubMed]
- Song, J.; Seo, H.; Kim, M.-R.; Lee, S.-J.; Ahn, S.; Song, M. Active Compound of Pharbitis Semen (Pharbitis nil Seeds) Suppressed KRAS-Driven Colorectal Cancer and Restored Muscle Cell Function during Cancer Progression. Molecules 2020, 25, 2864. [Google Scholar] [CrossRef] [PubMed]
- Ohira, R.H.; Dipple, K.M.; Zhang, Y.-H.; McCabe, E.R.B. Human and murine glycerol kinase: Influence of exon 18 alternative splicing on function. Biochem. Biophys. Res. Commun. 2005, 331, 239–246. [Google Scholar] [CrossRef]
- Chen, Y.; Liang, P.; Huang, Y.; Li, M.; Zhang, X.; Ding, C.; Feng, J.; Zhang, Z.; Zhang, X.; Gao, Y.; et al. Glycerol kinase-like proteins cooperate with Pld6 in regulating sperm mitochondrial sheath formation and male fertility. Cell Discov. 2017, 3, 17030. [Google Scholar] [CrossRef]
- Lundquist, F.; Tygstrup, N.; Winkler, K.; Jensen, K.B. Glycerol Metabolism in the Human Liver: Inhibition by Ethanol. Science 1965, 150, 616–617. [Google Scholar] [CrossRef]
- Mugabo, Y.; Zhao, S.; Seifried, A.; Gezzar, S.; Al-Mass, A.; Zhang, D.; Lamontagne, J.; Attane, C.; Poursharifi, P.; Iglesias, J.; et al. Identification of a mammalian glycerol-3-phosphate phosphatase: Role in metabolism and signaling in pancreatic β-cells and hepatocytes. Proc. Natl. Acad. Sci. USA 2016, 113, E430–E439. [Google Scholar] [CrossRef]
- McCabe, E.R.B. Disorders of glycerol metabolism. In The Metabolic and Molecular Basis of Inherited Disease, 8th ed.; Vogelstein, B., Ed.; McGraw Hill: New York, NY, USA, 2001; pp. 2217–2237. [Google Scholar]
- McCabe, E.R.B.; Fennessey, P.V.; Anne Guggenheim, M.; Miles, B.S.; Bullen, W.W.; Sceats, D.J.; Goodman, S.I. Human glycerol kinase deficiency with hyperglycerolemia and glyceroluria. Biochem. Biophys. Res. Commun. 1977, 78, 1327–1333. [Google Scholar] [CrossRef]
- Sjarif, D.R.; Ploos van Amstel, J.K.; Duran, M.; Beemer, F.A.; Poll-The, B.T. Isolated and contiguous glycerol kinase gene disorders: A review. J. Inherit. Metab. Dis. 2000, 23, 529–547. [Google Scholar] [CrossRef]
- Korkut, S.; Baştuğ, O.; Raygada, M.; Hatipoğlu, N.; Kurtoğlu, S.; Kendirci, M.; Lyssikatos, C.; Stratakis, C.A. Complex Glycerol Kinase Deficiency and Adrenocortical Insufficiency in Two Neonates. J. Clin. Res. Pediatr. Endocrinol. 2016, 8, 468–471. [Google Scholar] [CrossRef] [PubMed]
- Sriram, G.; Martinez, J.A.; McCabe, E.R.B.; Liao, J.C.; Dipple, K.M. Single-gene disorders: What role could moonlighting enzymes play? Am. J. Hum. Genet. 2005, 76, 911–924. [Google Scholar] [CrossRef] [PubMed]
- Isohashi, F.; Okamoto, K. ATP-stimulated translocation promoter that enhances the nuclear binding of activated glucocorticoid receptor complex. Biochemical properties and its function (mini-review). Receptor 1993, 32, 113–124. [Google Scholar]
- McCabe, E.R.B. Human glycerol kinase deficiency: An inborn error of compartmental metabolism. Biochem. Med. 1983, 30, 215–230. [Google Scholar] [CrossRef] [PubMed]
- Östlund, A.-K.; Göhring, U.; Krause, J.; Brdiczka, D. The binding of glycerol kinase to the outer membrane of rat liver mitochondria: Its importance in metabolic regulation. Biochem. Med. 1983, 30, 231–245. [Google Scholar] [CrossRef] [PubMed]
- Martinez Agosto, J.A.; McCabe, E.R.B. Conserved family of glycerol kinase loci in Drosophila melanogaster. Mol. Genet. Metab. 2006, 88, 334–345. [Google Scholar] [CrossRef] [PubMed]
- Vela-Guajardo, E.J.; Garza-González, S.; García, N. Glucolipotoxicity-induced Oxidative Stress is Related to Mitochondrial Dysfunction and Apoptosis of Pancreatic β-cell. Curr. Diabetes Rev. 2021, 17, 7–17. [Google Scholar] [CrossRef]
- Williams, K.J.; Argus, J.P.; Zhu, Y.; Wilks, M.Q.; Marbois, B.N.; York, A.G.; Kidani, Y.; Pourzia, A.L.; Akhavan, D.; Lisiero, D.N.; et al. An Essential Requirement for the SCAP/SREBP Signaling Axis to Protect Cancer Cells from Lipotoxicity. Cancer Res. 2013, 73, 2850–2862. [Google Scholar] [CrossRef]
- The Human Protein Atlas. Available online: https://v22.proteinatlas.org/ENSG00000198814-GK/tissue (accessed on 13 June 2024).
- The Human Protein Atlas. Available online: https://v22.proteinatlas.org/ENSG00000198814-GK/cell+line (accessed on 13 June 2024).
- Zhou, J.; Qu, G.; Zhang, G.; Wu, Z.; Liu, J.; Yang, D.; Li, J.; Chang, M.; Zeng, H.; Hu, J.; et al. Glycerol kinase 5 confers gefitinib resistance through SREBP1/SCD1 signaling pathway. J. Exp. Clin. Cancer Res. 2019, 38, 96. [Google Scholar] [CrossRef]
- Ying, F.; Chen, X.; Lv, L. Glycerol kinase enzyme is a prognostic predictor in esophageal carcinoma and is associated with immune cell infiltration. Sci. Rep. 2024, 14, 3922. [Google Scholar] [CrossRef]





| Name | Synonym | Accession Number | Location |
|---|---|---|---|
| Homo sapiens GK, transcript variant 1, mRNA | GK1 isoform a | NM_203391.4 | X Chromosome |
| Homo sapiens GK, transcript variant 2, mRNA | GK1 isoform b | NM_000167.6 | X Chromosome |
| Homo sapiens GK, transcript variant 3, mRNA | GK1 isoform c | NM_001128127.3 | X Chromosome |
| Homo sapiens GK, transcript variant 4, mRNA | GK1 isoform d | NM_001205019.2 | X Chromosome |
| Homo sapiens GK2, mRNA | GK2 | NM_033214.3 | Chromosome 4 |
| Homo sapiens GK3, mRNA | GK3 | NM_001395953.1 | Chromosome 4 |
| Homo sapiens GK5, transcript variant 1, mRNA | GK5 | NM_001039547.3 | Chromosome 3 |
| Gene | Glycerol Kinase Isoform b | Glycerol Kinase Isoform a | Glycerol Kinase Isoform a | Glycerol Kinase Isoform a |
|---|---|---|---|---|
| Systematic | A_32_P172848 | A_24_P100387 | A_24_P100382 | A_23_P96556 |
| RefSeq | NM_000167 | NM_203391 | NM_203391 | NM_203391 |
| Con vs. Comk | 2.8196.94 | 3.2657862 | 3.9736977 | 2.5450099 |
| Con vs. PD | 3.264055 | 3.7880125 | 3.8311794 | 2.5796342 |
| Con vs. P18 | 4.4688272 | 3.1760504 | 3.8785555 | 3.167038 |
| Con vs. P20 | 1.7412026 | 2.563789 | 3.0455835 | 1.6804707 |
| Con vs. P22 | 2.6428287 | 3.4274137 | 3.5580418 | 2.890148 |
| Con vs. P26 | 6.13855 | 5.7897286 | 6.1781945 | 5.036399 |
| Con vs. P36 | 4.9438443 | 6.9973483 | 8.964015 | 6.3650146 |
Disclaimer/Publisher’s Note: The statements, opinions and data contained in all publications are solely those of the individual author(s) and contributor(s) and not of MDPI and/or the editor(s). MDPI and/or the editor(s) disclaim responsibility for any injury to people or property resulting from any ideas, methods, instructions or products referred to in the content. |
© 2024 by the authors. Licensee MDPI, Basel, Switzerland. This article is an open access article distributed under the terms and conditions of the Creative Commons Attribution (CC BY) license (https://creativecommons.org/licenses/by/4.0/).
Share and Cite
Park, B.; Kim, S.-H.; Yu, S.-N.; Kim, K.-Y.; Jeon, H.; Ahn, S.-C. Exploring a Novel Role of Glycerol Kinase 1 in Prostate Cancer PC-3 Cells. Biomolecules 2024, 14, 997. https://doi.org/10.3390/biom14080997
Park B, Kim S-H, Yu S-N, Kim K-Y, Jeon H, Ahn S-C. Exploring a Novel Role of Glycerol Kinase 1 in Prostate Cancer PC-3 Cells. Biomolecules. 2024; 14(8):997. https://doi.org/10.3390/biom14080997
Chicago/Turabian StylePark, Bobae, Sang-Hun Kim, Sun-Nyoung Yu, Kwang-Youn Kim, Hoyeon Jeon, and Soon-Cheol Ahn. 2024. "Exploring a Novel Role of Glycerol Kinase 1 in Prostate Cancer PC-3 Cells" Biomolecules 14, no. 8: 997. https://doi.org/10.3390/biom14080997
APA StylePark, B., Kim, S.-H., Yu, S.-N., Kim, K.-Y., Jeon, H., & Ahn, S.-C. (2024). Exploring a Novel Role of Glycerol Kinase 1 in Prostate Cancer PC-3 Cells. Biomolecules, 14(8), 997. https://doi.org/10.3390/biom14080997

