Chemogenetic Excitation of Ventromedial Hypothalamic Steroidogenic Factor 1 (SF1) Neurons Increases Muscle Thermogenesis in Mice
Abstract
1. Introduction
2. Materials and Methods
2.1. Animals
2.2. DREADD Constructs
2.3. Stereotaxic (AAV) and Transponder Implantation Surgery
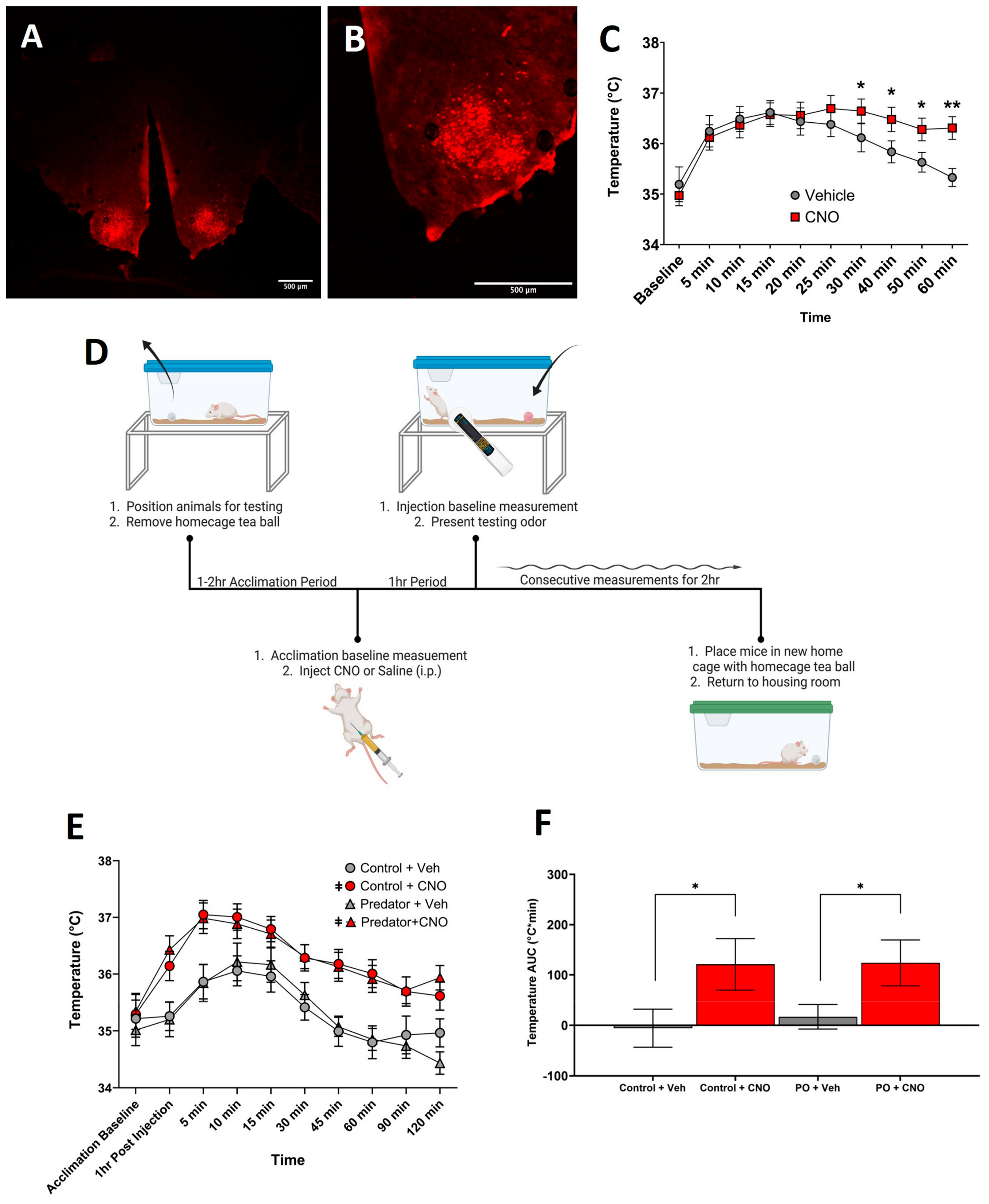
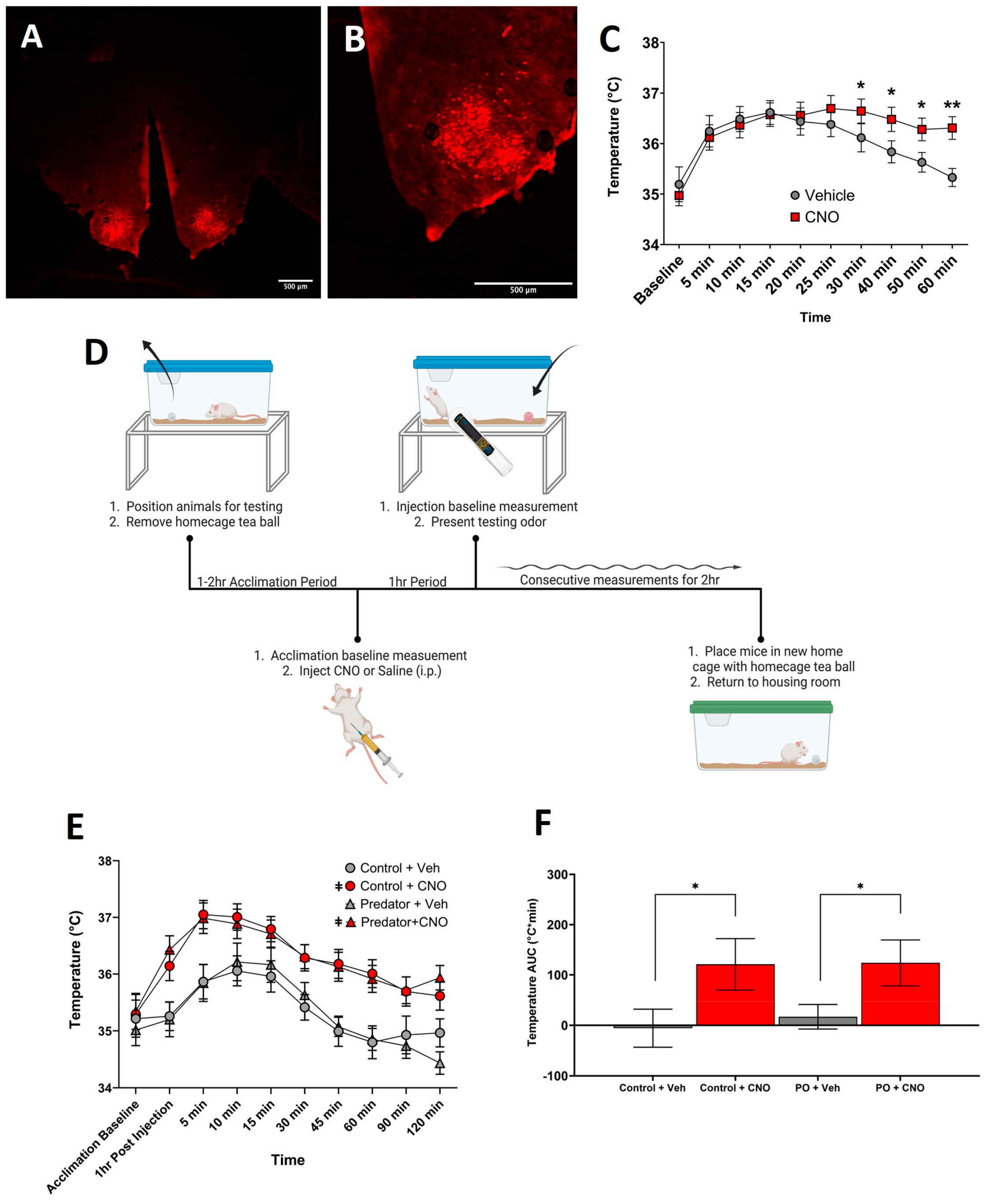
2.4. CNO Effect Muscle Temperature
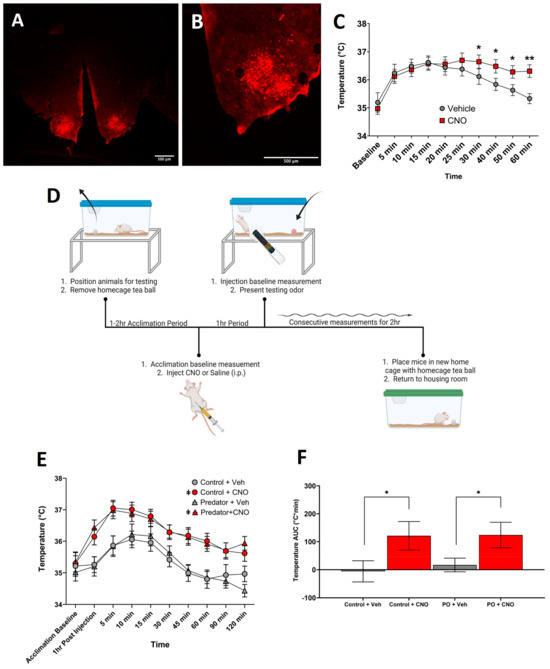
2.5. Home-Cage PO-Induced Muscle Temperature
2.6. Treadmill Walking and PO-Induced Muscle Temperature
2.7. Indirect Calorimetry
2.8. Indirect Calorimetry with Treadmill Walking
2.9. EchoMRI
2.10. Histology
2.11. Statistics
3. Results
3.1. Chemogenetic Activation of VMHSF1 Neurons Increases Muscle Temperature
3.2. Chemogenetic Activation of VMHSF1 Neurons Increases Energy Expenditure
4. Discussion
Supplementary Materials
Author Contributions
Funding
Institutional Review Board Statement
Informed Consent Statement
Data Availability Statement
Acknowledgments
Conflicts of Interest
Abbreviations
References
- Ramsay, D.S.; Woods, S.C. Clarifying the roles of homeostasis and allostasis in physiological regulation. Psychol. Rev. 2014, 121, 225–247. [Google Scholar] [CrossRef] [PubMed]
- Rudecki, A.P.; Gray, S.L. PACAP in the Defense of Energy Homeostasis. Trends Endocrinol. Metab. 2016, 27, 620–632. [Google Scholar] [CrossRef] [PubMed]
- Richard, D.; Picard, F. Brown fat biology and thermogenesis. Front. Biosci. 2011, 16, 1233–1260. [Google Scholar] [CrossRef]
- Morton, G.J.; Meek, T.H.; Schwartz, M.W. Neurobiology of food intake in health and disease. Nat. Rev. Neurosci. 2014, 15, 367–378. [Google Scholar] [CrossRef] [PubMed]
- Carneiro, I.P.; Elliott, S.A.; Siervo, M.; Padwal, R.; Bertoli, S.; Battezzati, A.; Prado, C.M. Is Obesity Associated with Altered Energy Expenditure? Adv. Nutr. 2016, 7, 476–487. [Google Scholar] [CrossRef] [PubMed]
- Lopez, M. Hypothalamic AMPK as a possible target for energy balance-related diseases. Trends Pharmacol. Sci. 2022, 43, 546–556. [Google Scholar] [CrossRef] [PubMed]
- Picard, M.; McEwen, B.S.; Epel, E.S.; Sandi, C. An energetic view of stress: Focus on mitochondria. Front. Neuroendocrinol. 2018, 49, 72–85. [Google Scholar] [CrossRef] [PubMed]
- Suvarna, B.; Suvarna, A.; Phillips, R.; Juster, R.P.; McDermott, B.; Sarnyai, Z. Health risk behaviours and allostatic load: A systematic review. Neurosci. Biobehav. Rev. 2020, 108, 694–711. [Google Scholar] [CrossRef] [PubMed]
- Schreck, C.B. Stress and fish reproduction: The roles of allostasis and hormesis. Gen. Comp. Endocrinol. 2010, 165, 549–556. [Google Scholar] [CrossRef]
- Hegab, I.M.; Jin, Y.; Ye, M.; Wang, A.; Yin, B.; Yang, S.; Wei, W. Defensive responses of Brandt’s voles (Lasiopodomys brandtii) to stored cat feces. Physiol. Behav. 2014, 123, 193–199. [Google Scholar] [CrossRef]
- Evans, D.A.; Stempel, A.V.; Vale, R.; Branco, T. Cognitive Control of Escape Behaviour. Trends Cogn. Sci. 2019, 23, 334–348. [Google Scholar] [CrossRef] [PubMed]
- Tidhar, W.L.; Bonier, F.; Speakman, J.R. Sex- and concentration-dependent effects of predator feces on seasonal regulation of body mass in the bank vole Clethrionomys glareolus. Horm. Behav. 2007, 52, 436–444. [Google Scholar] [CrossRef] [PubMed]
- Kennedy, A.; Kunwar, P.S.; Li, L.Y.; Stagkourakis, S.; Wagenaar, D.A.; Anderson, D.J. Stimulus-specific hypothalamic encoding of a persistent defensive state. Nature 2020, 586, 730–734. [Google Scholar] [CrossRef] [PubMed]
- Kunwar, P.S.; Zelikowsky, M.; Remedios, R.; Cai, H.; Yilmaz, M.; Meister, M.; Anderson, D.J. Ventromedial hypothalamic neurons control a defensive emotion state. eLife 2015, 4, e06633. [Google Scholar] [CrossRef]
- Silva, B.A.; Mattucci, C.; Krzywkowski, P.; Murana, E.; Illarionova, A.; Grinevich, V.; Canteras, N.S.; Ragozzino, D.; Gross, C.T. Independent hypothalamic circuits for social and predator fear. Nat. Neurosci. 2013, 16, 1731–1733. [Google Scholar] [CrossRef] [PubMed]
- Montardy, Q.; Kwan, W.C.; Mundinano, I.C.; Fox, D.M.; Wang, L.; Gross, C.T.; Bourne, J.A. Mapping the neural circuitry of predator fear in the nonhuman primate. Brain Struct. Funct. 2021, 226, 195–205. [Google Scholar] [CrossRef] [PubMed]
- Gorrell, E.; Shemery, A.; Kowalski, J.; Bodziony, M.; Mavundza, N.; Titus, A.R.; Yoder, M.; Mull, S.; Heemstra, L.A.; Wagner, J.G.; et al. Skeletal muscle thermogenesis induction by exposure to predator odor. J. Exp. Biol. 2020, 223, jeb218479. [Google Scholar] [CrossRef] [PubMed]
- Masini, C.V.; Sauer, S.; Campeau, S. Ferret odor as a processive stress model in rats: Neurochemical, behavioral, and endocrine evidence. Behav. Neurosci. 2005, 119, 280–292. [Google Scholar] [CrossRef] [PubMed]
- Fujikawa, T.; Castorena, C.M.; Pearson, M.; Kusminski, C.M.; Ahmed, N.; Battiprolu, P.K.; Kim, K.W.; Lee, S.; Hill, J.A.; Scherer, P.E.; et al. SF-1 expression in the hypothalamus is required for beneficial metabolic effects of exercise. eLife 2016, 5, e18206. [Google Scholar] [CrossRef]
- Almundarij, T.I.; Gavini, C.K.; Novak, C.M. Suppressed sympathetic outflow to skeletal muscle, muscle thermogenesis, and activity energy expenditure with calorie restriction. Physiol. Rep. 2017, 5, e13171. [Google Scholar] [CrossRef]
- Perez-Gomez, A.; Bleymehl, K.; Stein, B.; Pyrski, M.; Birnbaumer, L.; Munger, S.D.; Leinders-Zufall, T.; Zufall, F.; Chamero, P. Innate Predator Odor Aversion Driven by Parallel Olfactory Subsystems that Converge in the Ventromedial Hypothalamus. Curr. Biol. 2015, 25, 1340–1346. [Google Scholar] [CrossRef] [PubMed]
- Wang, L.; Chen, I.Z.; Lin, D. Collateral pathways from the ventromedial hypothalamus mediate defensive behaviors. Neuron 2015, 85, 1344–1358. [Google Scholar] [CrossRef] [PubMed]
- De Oliveira, L.; Hoffmann, A.; Menescal-de-Oliveira, L. Participation of the medial and anterior hypothalamus in the modulation of tonic immobility in guinea pigs. Physiol. Behav. 1997, 62, 1171–1178. [Google Scholar] [CrossRef] [PubMed]
- Dielenberg, R.A.; Hunt, G.E.; McGregor, I.S. “When a rat smells a cat”: The distribution of Fos immunoreactivity in rat brain following exposure to a predatory odor. Neuroscience 2001, 104, 1085–1097. [Google Scholar] [CrossRef] [PubMed]
- Esteban Masferrer, M.; Silva, B.A.; Nomoto, K.; Lima, S.Q.; Gross, C.T. Differential Encoding of Predator Fear in the Ventromedial Hypothalamus and Periaqueductal Grey. J. Neurosci. 2020, 40, 9283–9292. [Google Scholar] [CrossRef] [PubMed]
- Mendes-Gomes, J.; Motta, S.C.; Passoni Bindi, R.; de Oliveira, A.R.; Ullah, F.; Baldo, M.V.C.; Coimbra, N.C.; Canteras, N.S.; Blanchard, D.C. Defensive behaviors and brain regional activation changes in rats confronting a snake. Behav. Brain Res. 2020, 381, 112469. [Google Scholar] [CrossRef]
- Ullah, F.; dos Anjos-Garcia, T.; dos Santos, I.R.; Biagioni, A.F.; Coimbra, N.C. Relevance of dorsomedial hypothalamus, dorsomedial division of the ventromedial hypothalamus and the dorsal periaqueductal gray matter in the organization of freezing or oriented and non-oriented escape emotional behaviors. Behav. Brain Res. 2015, 293, 143–152. [Google Scholar] [CrossRef]
- Itakura, T.; Murata, K.; Miyamichi, K.; Ishii, K.K.; Yoshihara, Y.; Touhara, K. A single vomeronasal receptor promotes intermale aggression through dedicated hypothalamic neurons. Neuron 2022, 110, 2455–2469.e8. [Google Scholar] [CrossRef]
- Viskaitis, P.; Irvine, E.E.; Smith, M.A.; Choudhury, A.I.; Alvarez-Curto, E.; Glegola, J.A.; Hardy, D.G.; Pedroni, S.M.A.; Paiva Pessoa, M.R.; Fernando, A.B.P.; et al. Modulation of SF1 Neuron Activity Coordinately Regulates Both Feeding Behavior and Associated Emotional States. Cell Rep. 2017, 21, 3559–3572. [Google Scholar] [CrossRef]
- Zhang, J.; Chen, D.; Sweeney, P.; Yang, Y. An excitatory ventromedial hypothalamus to paraventricular thalamus circuit that suppresses food intake. Nat. Commun. 2020, 11, 6326. [Google Scholar] [CrossRef]
- Orozco-Solis, R.; Aguilar-Arnal, L.; Murakami, M.; Peruquetti, R.; Ramadori, G.; Coppari, R.; Sassone-Corsi, P. The Circadian Clock in the Ventromedial Hypothalamus Controls Cyclic Energy Expenditure. Cell Metab. 2016, 23, 467–478. [Google Scholar] [CrossRef] [PubMed]
- Toda, C.; Shiuchi, T.; Lee, S.; Yamato-Esaki, M.; Fujino, Y.; Suzuki, A.; Okamoto, S.; Minokoshi, Y. Distinct effects of leptin and a melanocortin receptor agonist injected into medial hypothalamic nuclei on glucose uptake in peripheral tissues. Diabetes 2009, 58, 2757–2765. [Google Scholar] [CrossRef] [PubMed]
- Faber, C.L.; Matsen, M.E.; Velasco, K.R.; Damian, V.; Phan, B.A.; Adam, D.; Therattil, A.; Schwartz, M.W.; Morton, G.J. Distinct Neuronal Projections From the Hypothalamic Ventromedial Nucleus Mediate Glycemic and Behavioral Effects. Diabetes 2018, 67, 2518–2529. [Google Scholar] [CrossRef] [PubMed]
- Chiappini, F.; Catalano, K.J.; Lee, J.; Peroni, O.D.; Lynch, J.; Dhaneshwar, A.S.; Wellenstein, K.; Sontheimer, A.; Neel, B.G.; Kahn, B.B. Ventromedial hypothalamus-specific Ptpn1 deletion exacerbates diet-induced obesity in female mice. J. Clin. Investig. 2014, 124, 3781–3792. [Google Scholar] [CrossRef] [PubMed]
- Coutinho, E.A.; Okamoto, S.; Ishikawa, A.W.; Yokota, S.; Wada, N.; Hirabayashi, T.; Saito, K.; Sato, T.; Takagi, K.; Wang, C.C.; et al. Activation of SF1 Neurons in the Ventromedial Hypothalamus by DREADD Technology Increases Insulin Sensitivity in Peripheral Tissues. Diabetes 2017, 66, 2372–2386. [Google Scholar] [CrossRef]
- Shiuchi, T.; Toda, C.; Okamoto, S.; Coutinho, E.A.; Saito, K.; Miura, S.; Ezaki, O.; Minokoshi, Y. Induction of glucose uptake in skeletal muscle by central leptin is mediated by muscle beta2-adrenergic receptor but not by AMPK. Sci. Rep. 2017, 7, 15141. [Google Scholar] [CrossRef] [PubMed]
- Gavini, C.K.; Jones, W.C., 2nd; Novak, C.M. Ventromedial hypothalamic melanocortin receptor activation: Regulation of activity energy expenditure and skeletal muscle thermogenesis. J. Physiol. 2016, 594, 5285–5301. [Google Scholar] [CrossRef]
- Ilg, A.K.; Enkel, T.; Bartsch, D.; Bahner, F. Behavioral Effects of Acute Systemic Low-Dose Clozapine in Wild-Type Rats: Implications for the Use of DREADDs in Behavioral Neuroscience. Front. Behav. Neurosci. 2018, 12, 173. [Google Scholar] [CrossRef] [PubMed]
- Gomez, J.L.; Bonaventura, J.; Lesniak, W.; Mathews, W.B.; Sysa-Shah, P.; Rodriguez, L.A.; Ellis, R.J.; Richie, C.T.; Harvey, B.K.; Dannals, R.F.; et al. Chemogenetics revealed: DREADD occupancy and activation via converted clozapine. Science 2017, 357, 503–507. [Google Scholar] [CrossRef]
- Watts, C.A. Investigating the Role of Steroidogenic Factor 1 (SF1) Neurons in Energy Balance: An Analysis of Predator Odor Induced Skeletal Muscle Thermogenesis in Mice Utilizing DREADD Technology. Ph.D. Thesis, School of Biomedical Sciences, Kent State University, Kent, OH, USA, 2023; p. 189, OhioLink. [Google Scholar]
- Manvich, D.F.; Webster, K.A.; Foster, S.L.; Farrell, M.S.; Ritchie, J.C.; Porter, J.H.; Weinshenker, D. The DREADD agonist clozapine N-oxide (CNO) is reverse-metabolized to clozapine and produces clozapine-like interoceptive stimulus effects in rats and mice. Sci. Rep. 2018, 8, 3840. [Google Scholar] [CrossRef]
- Watts, C.A.; Haupt, A.; Smith, J.; Welch, E.; Malik, A.; Giacomino, R.; Walter, D.; Mavundza, N.; Shemery, A.; Caldwell, H.K.; et al. Measuring Skeletal Muscle Thermogenesis in Mice and Rats. J. Vis. Exp. 2022, 185, e64264. [Google Scholar]
- Shemery, A. The Role of Steroidogenic Factor 1 Cells in Modulating Skeletal Muscle Thermogenesis. Ph.D. Thesis, Kent State University, Kent, OH, USA, 2020. OhioLINK. [Google Scholar]
- Contreras, C.; Nogueiras, R.; Dieguez, C.; Medina-Gomez, G.; Lopez, M. Hypothalamus and thermogenesis: Heating the BAT, browning the WAT. Mol. Cell. Endocrinol. 2016, 438, 107–115. [Google Scholar] [CrossRef]
- Toda, C.; Kim, J.D.; Impellizzeri, D.; Cuzzocrea, S.; Liu, Z.W.; Diano, S. UCP2 Regulates Mitochondrial Fission and Ventromedial Nucleus Control of Glucose Responsiveness. Cell 2016, 164, 872–883. [Google Scholar] [CrossRef]
- Toda, C.; Shiuchi, T.; Kageyama, H.; Okamoto, S.; Coutinho, E.A.; Sato, T.; Okamatsu-Ogura, Y.; Yokota, S.; Takagi, K.; Tang, L.; et al. Extracellular signal-regulated kinase in the ventromedial hypothalamus mediates leptin-induced glucose uptake in red-type skeletal muscle. Diabetes 2013, 62, 2295–2307. [Google Scholar] [CrossRef] [PubMed][Green Version]
- Giacomino, R.; Jang, G.; Walter, D.; Watts, C.A.; Novak, C.M. Skeletal Muscle Thermogenesis of Mice in Response to Different Predator Odors; Program No. PSTR495.02/PP18; Society for Neuroscience: Washington, DC, USA, 2023. [Google Scholar]
- Fabelo, C.; Hernandez, J.; Chang, R.; Seng, S.; Alicea, N.; Tian, S.; Conde, K.; Wagner, E.J. Endocannabinoid Signaling at Hypothalamic Steroidogenic Factor-1/Proopiomelanocortin Synapses Is Sex- and Diet-Sensitive. Front. Mol. Neurosci. 2018, 11, 214. [Google Scholar] [CrossRef] [PubMed]
- Bisschop, P.H.; Fliers, E.; Kalsbeek, A. Autonomic regulation of hepatic glucose production. Compr. Physiol. 2015, 5, 147–165. [Google Scholar]
- Mahler, S.V.; Aston-Jones, G. CNO Evil? Considerations for the Use of DREADDs in Behavioral Neuroscience. Neuropsychopharmacology 2018, 43, 934–936. [Google Scholar] [CrossRef]
- Milbank, E.; Dragano, N.R.V.; Gonzalez-Garcia, I.; Garcia, M.R.; Rivas-Limeres, V.; Perdomo, L.; Hilairet, G.; Ruiz-Pino, F.; Mallegol, P.; Morgan, D.A.; et al. Small extracellular vesicle-mediated targeting of hypothalamic AMPKalpha1 corrects obesity through BAT activation. Nat. Metab. 2021, 3, 1415–1431. [Google Scholar] [CrossRef]
- Rodriguez-Rodriguez, R.; Miralpeix, C.; Fosch, A.; Pozo, M.; Calderon-Dominguez, M.; Perpinya, X.; Vellvehi, M.; Lopez, M.; Herrero, L.; Serra, D.; et al. CPT1C in the ventromedial nucleus of the hypothalamus is necessary for brown fat thermogenesis activation in obesity. Mol. Metab. 2019, 19, 75–85. [Google Scholar] [CrossRef] [PubMed]
- Seoane-Collazo, P.; Roa, J.; Rial-Pensado, E.; Linares-Pose, L.; Beiroa, D.; Ruiz-Pino, F.; Lopez-Gonzalez, T.; Morgan, D.A.; Pardavila, J.A.; Sanchez-Tapia, M.J.; et al. SF1-Specific AMPKalpha1 Deletion Protects Against Diet-Induced Obesity. Diabetes 2018, 67, 2213–2226. [Google Scholar] [CrossRef]
- Betz, M.J.; Enerback, S. Targeting thermogenesis in brown fat and muscle to treat obesity and metabolic disease. Nat. Rev. Endocrinol. 2018, 14, 77–87. [Google Scholar] [CrossRef] [PubMed]
- Saely, C.H.; Geiger, K.; Drexel, H. Brown versus white adipose tissue: A mini-review. Gerontology 2012, 58, 15–23. [Google Scholar] [CrossRef]
- Lindberg, D.; Chen, P.; Li, C. Conditional viral tracing reveals that steroidogenic factor 1-positive neurons of the dorsomedial subdivision of the ventromedial hypothalamus project to autonomic centers of the hypothalamus and hindbrain. J. Comp. Neurol. 2013, 521, 3167–3190. [Google Scholar] [CrossRef] [PubMed]
- Schneeberger, M.; Gomis, R.; Claret, M. Hypothalamic and brainstem neuronal circuits controlling homeostatic energy balance. J. Endocrinol. 2014, 220, T25–T46. [Google Scholar] [CrossRef] [PubMed]
- Fosch, A.; Zagmutt, S.; Casals, N.; Rodriguez-Rodriguez, R. New Insights of SF1 Neurons in Hypothalamic Regulation of Obesity and Diabetes. Int. J. Mol. Sci. 2021, 22, 6186. [Google Scholar] [CrossRef]
- Minokoshi, Y.; Toda, C.; Okamoto, S. Regulatory role of leptin in glucose and lipid metabolism in skeletal muscle. Indian J. Endocrinol. Metab. 2012, 16 (Suppl. S3), S562–S568. [Google Scholar] [CrossRef] [PubMed]
- Orozco-Solis, R.; Ramadori, G.; Coppari, R.; Sassone-Corsi, P. SIRT1 Relays Nutritional Inputs to the Circadian Clock Through the Sf1 Neurons of the Ventromedial Hypothalamus. Endocrinology 2015, 156, 2174–2184. [Google Scholar] [CrossRef] [PubMed]
- Ramadori, G.; Fujikawa, T.; Anderson, J.; Berglund, E.D.; Frazao, R.; Michan, S.; Vianna, C.R.; Sinclair, D.A.; Elias, C.F.; Coppari, R. SIRT1 deacetylase in SF1 neurons protects against metabolic imbalance. Cell Metab. 2011, 14, 301–312. [Google Scholar] [CrossRef]
- Basu, R.; Elmendorf, A.J.; Lorentz, B.; Mahler, C.A.; Lazzaro, O.; App, B.; Zhou, S.; Yamamoto, Y.; Suber, M.; Wann, J.C.; et al. Ventromedial hypothalamic nucleus subset stimulates tissue thermogenesis via preoptic area outputs. Mol. Metab. 2024, 84, 101951. [Google Scholar] [CrossRef]




| Fat Mass (g) | Lean Mass (g) | Body Weight (g) | |||||||
|---|---|---|---|---|---|---|---|---|---|
| Male | Female | All | Male | Female | All | Male | Female | All | |
| Control Vector N = 15 | 5.800 ± 0.688 | 5.895 ± 3.249 | 5.831 ± 1.099 | 14.676 ± 0.880 | 12.991 ± 0.461 | 14.114 ± 0.631 | 35.781 ± 1.643 | 32.210 ± 1.643 | 34.591 ± 1.635 |
| Excitatory Vector N = 14 | 8.926 ± 1.239 | 2.465 ± 0.333 | 7.080 ± 1.193 | 16.771 ± 1.234 | 9.682 ± 1.165 | 14.746 ± 1.277 | 40.811 ± 1.699 | 26.275 ± 0.764 | 36.658 ± 2.187 |
Disclaimer/Publisher’s Note: The statements, opinions and data contained in all publications are solely those of the individual author(s) and contributor(s) and not of MDPI and/or the editor(s). MDPI and/or the editor(s) disclaim responsibility for any injury to people or property resulting from any ideas, methods, instructions or products referred to in the content. |
© 2024 by the authors. Licensee MDPI, Basel, Switzerland. This article is an open access article distributed under the terms and conditions of the Creative Commons Attribution (CC BY) license (https://creativecommons.org/licenses/by/4.0/).
Share and Cite
Watts, C.A.; Smith, J.; Giacomino, R.; Walter, D.; Jang, G.; Malik, A.; Harvey, N.; Novak, C.M. Chemogenetic Excitation of Ventromedial Hypothalamic Steroidogenic Factor 1 (SF1) Neurons Increases Muscle Thermogenesis in Mice. Biomolecules 2024, 14, 821. https://doi.org/10.3390/biom14070821
Watts CA, Smith J, Giacomino R, Walter D, Jang G, Malik A, Harvey N, Novak CM. Chemogenetic Excitation of Ventromedial Hypothalamic Steroidogenic Factor 1 (SF1) Neurons Increases Muscle Thermogenesis in Mice. Biomolecules. 2024; 14(7):821. https://doi.org/10.3390/biom14070821
Chicago/Turabian StyleWatts, Christina A., Jordan Smith, Roman Giacomino, Dinah Walter, Guensu Jang, Aalia Malik, Nicholas Harvey, and Colleen M. Novak. 2024. "Chemogenetic Excitation of Ventromedial Hypothalamic Steroidogenic Factor 1 (SF1) Neurons Increases Muscle Thermogenesis in Mice" Biomolecules 14, no. 7: 821. https://doi.org/10.3390/biom14070821
APA StyleWatts, C. A., Smith, J., Giacomino, R., Walter, D., Jang, G., Malik, A., Harvey, N., & Novak, C. M. (2024). Chemogenetic Excitation of Ventromedial Hypothalamic Steroidogenic Factor 1 (SF1) Neurons Increases Muscle Thermogenesis in Mice. Biomolecules, 14(7), 821. https://doi.org/10.3390/biom14070821

