The Antifungal Potential of Ozonated Extra-Virgin Olive Oil Against Candida albicans: Mechanisms and Efficacy
Abstract
1. Introduction
2. Materials and Methods
2.1. Olive Oil Ozonation and Quantitative Determination of Ozonides
2.2. Triglyceride Composition of Ozonated Olive Oil
2.3. Cell Viability Assay
2.4. Ergosterol Binding Assay
2.5. Sorbitol Effect Assay
2.6. Evaluation of Intracellular ROS Levels
2.7. Hyphal Growth
2.8. Biofilm Evaluation Using Crystal Violet Quantitative Assay
2.9. Sytox-Green Staining
2.10. TEM Observation
2.11. Real Time qPCR
2.12. Biocompatibility Evaluation
3. Results
3.1. Ozonated Extra-Virgin Olive Oil Exerted Antifungal Activity on Candida albicans Cultures
3.2. Alterations in Triglyceride Composition of Oil Following Ozonation Process
3.3. Ozonated Olive Oil Impacts on Cell Wall Biosynthesis
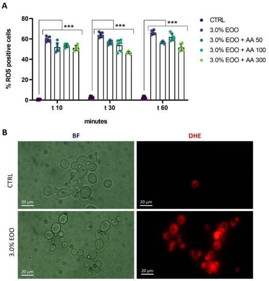
3.4. Ozonated Olive Oil Enhanced Oxidative Stress in C. albicans
3.5. Ozonated Olive Oil Induces Autophagy in C. albicans via Upregulation of atg7 and atg13
3.6. Ozonated Olive Oil Suppresses Hyphal Formation in C. albicans
3.7. Extra-Virgin Ozonated Olive Oil Exerted Antibiofilm Effect
3.8. Antifungal Activity Against Candida glabrata Pathogen
3.9. Biocompatibility of EOO with Human Skin Cell Line
4. Discussion
5. Conclusions
Author Contributions
Funding
Institutional Review Board Statement
Informed Consent Statement
Data Availability Statement
Conflicts of Interest
References
- Stan, D.; Enciu, A.-M.; Mateescu, A.L.; Ion, A.C.; Brezeanu, A.C.; Stan, D.; Tanase, C. Natural Compounds with Antimicrobial and Antiviral Effect and Nanocarriers Used for Their Transportation. Front. Pharmacol. 2021, 12, 723233. [Google Scholar] [CrossRef]
- Fancello, F.; Multineddu, C.; Santona, M.; Molinu, M.G.; Zara, G.; Dettori, S.; Deiana, P.; Zara, S. Antimicrobial Activities of Virgin Olive Oils in Vitro and on Lettuce from Pathogen-Inoculated Commercial Quick Salad Bags. Food Control 2022, 133, 108657. [Google Scholar] [CrossRef]
- Lee, Y.; Puumala, E.; Robbins, N.; Cowen, L.E. Antifungal Drug Resistance: Molecular Mechanisms in Candida albicans and Beyond. Chem. Rev. 2021, 121, 3390–3411. [Google Scholar] [CrossRef]
- Lopes, J.P.; Lionakis, M.S. Pathogenesis and Virulence of Candida Albicans. Virulence 2022, 13, 89–121. [Google Scholar] [CrossRef]
- Lionakis, M.S.; Lim, J.K.; Lee, C.-C.R.; Murphy, P.M. Organ-Specific Innate Immune Responses in a Mouse Model of Invasive Candidiasis. J. Innate Immun. 2011, 3, 180–199. [Google Scholar] [CrossRef]
- Liu, Y.; Filler, S.G. Candida albicans Als3, a Multifunctional Adhesin and Invasin. Eukaryot. Cell 2011, 10, 168–173. [Google Scholar] [CrossRef]
- Swidergall, M.; Filler, S.G. Oropharyngeal Candidiasis: Fungal Invasion and Epithelial Cell Responses. PLoS Pathog. 2017, 13, e1006056. [Google Scholar] [CrossRef]
- Nobile, C.J.; Johnson, A.D. Candida albicans Biofilms and Human Disease. Annu. Rev. Microbiol. 2015, 69, 71–92. [Google Scholar] [CrossRef]
- Yapar, N. Epidemiology and Risk Factors for Invasive Candidiasis. TCRM 2014, 10, 95–105. [Google Scholar] [CrossRef]
- De Bernardis, F.; Graziani, S.; Tirelli, F.; Antonopoulou, S. Candida Vaginitis: Virulence, Host Response and Vaccine Prospects. Med. Mycol. 2018, 56, S26–S31. [Google Scholar] [CrossRef]
- Weig, M. Clinical Aspects and Pathogenesis of Candida Infection. Trends Microbiol. 1998, 6, 468–470. [Google Scholar] [CrossRef] [PubMed]
- Wall, G.; Montelongo-Jauregui, D.; Vidal Bonifacio, B.; Lopez-Ribot, J.L.; Uppuluri, P. Candida albicans Biofilm Growth and Dispersal: Contributions to Pathogenesis. Curr. Opin. Microbiol. 2019, 52, 1–6. [Google Scholar] [CrossRef] [PubMed]
- Atriwal, T.; Azeem, K.; Husain, F.M.; Hussain, A.; Khan, M.N.; Alajmi, M.F.; Abid, M. Mechanistic Understanding of Candida albicans Biofilm Formation and Approaches for Its Inhibition. Front. Microbiol. 2021, 12, 638609. [Google Scholar] [CrossRef] [PubMed]
- Pereira, R.; Santos Fontenelle, R.O.; Brito, E.H.S.; Morais, S.M. Biofilm of Candida albicans: Formation, Regulation and Resistance. J. Appl. Microbiol. 2021, 131, 11–22. [Google Scholar] [CrossRef] [PubMed]
- Fan, F.; Liu, Y.; Liu, Y.; Lv, R.; Sun, W.; Ding, W.; Cai, Y.; Li, W.; Liu, X.; Qu, W. Candida albicans Biofilms: Antifungal Resistance, Immune Evasion, and Emerging Therapeutic Strategies. Int. J. Antimicrob. Agents 2022, 60, 106673. [Google Scholar] [CrossRef]
- Revie, N.M.; Iyer, K.R.; Robbins, N.; Cowen, L.E. Antifungal Drug Resistance: Evolution, Mechanisms and Impact. Curr. Opin. Microbiol. 2018, 45, 70–76. [Google Scholar] [CrossRef]
- Bondaryk, M.; Kurzątkowski, W.; Staniszewska, M. Antifungal Agents Commonly Used in the Superficial and Mucosal Candidiasis Treatment: Mode of Action and Resistance Development. PDIA 2013, 5, 293–301. [Google Scholar] [CrossRef]
- Graninger, W.; Presteril, E.; Schneeweiss, B.; Teleky, B.; Georgopoulos, A. Treatment of Candida albicans Fungaemia with Fluconazole. J. Infect. 1993, 26, 133–146. [Google Scholar] [CrossRef]
- Berman, J.; Krysan, D.J. Drug Resistance and Tolerance in Fungi. Nat. Rev. Microbiol. 2020, 18, 319–331. [Google Scholar] [CrossRef]
- Suwunnakorn, S.; Wakabayashi, H.; Kordalewska, M.; Perlin, D.S.; Rustchenko, E. FKS2 and FKS3 Genes of Opportunistic Human Pathogen Candida albicans Influence Echinocandin Susceptibility. Antimicrob. Agents Chemother. 2018, 62, e02299-17. [Google Scholar] [CrossRef]
- Girois, S.B.; Chapuis, F.; Decullier, E.; Revol, B.G.P. Adverse Effects of Antifungal Therapies in Invasive Fungal Infections: Review and Meta-Analysis. Eur. J. Clin. Microbiol. Infect. Dis. 2006, 25, 138–149. [Google Scholar] [CrossRef] [PubMed]
- Wheeler, M.L.; Limon, J.J.; Bar, A.S.; Leal, C.A.; Gargus, M.; Tang, J.; Brown, J.; Funari, V.A.; Wang, H.L.; Crother, T.R.; et al. Immunological Consequences of Intestinal Fungal Dysbiosis. Cell Host Microbe 2016, 19, 865–873. [Google Scholar] [CrossRef] [PubMed]
- Spampinato, C.; Leonardi, D. Candida Infections, Causes, Targets, and Resistance Mechanisms: Traditional and Alternative Antifungal Agents. BioMed Res. Int. 2013, 2013, 204237. [Google Scholar] [CrossRef] [PubMed]
- Luca, V.; Olivi, M.; Di Grazia, A.; Palleschi, C.; Uccelletti, D.; Mangoni, M.L. Anti-Candida Activity of 1–18 Fragment of the Frog Skin Peptide Esculentin-1b: In Vitro and in Vivo Studies in a Caenorhabditis Elegans Infection Model. Cell. Mol. Life Sci. 2014, 71, 2535–2546. [Google Scholar] [CrossRef] [PubMed]
- Travagli, V.; Zanardi, I.; Valacchi, G.; Bocci, V. Ozone and Ozonated Oils in Skin Diseases: A Review. Mediat. Inflamm. 2010, 2010, 610418. [Google Scholar] [CrossRef]
- Santos, M.; Leandro, F.; Barroso, H.; Delgado, A.H.S.; Proença, L.; Polido, M.; Vasconcelos, E.; Cruz, J. Antibacterial Effect of Ozone on Cariogenic Bacteria and Its Potential Prejudicial Effect on Dentin Bond Strength—An In Vitro Study. Pharmaceutics 2024, 16, 614. [Google Scholar] [CrossRef]
- Rangel, K.; Cabral, F.O.; Lechuga, G.C.; Carvalho, J.P.R.S.; Villas-Bôas, M.H.S.; Midlej, V.; De-Simone, S.G. Detrimental Effect of Ozone on Pathogenic Bacteria. Microorganisms 2021, 10, 40. [Google Scholar] [CrossRef]
- Chang, K.-C.; Liu, P.-F.; Chang, C.-H.; Lin, Y.-C.; Chen, Y.-J.; Shu, C.-W. The Interplay of Autophagy and Oxidative Stress in the Pathogenesis and Therapy of Retinal Degenerative Diseases. Cell Biosci. 2022, 12, 1. [Google Scholar] [CrossRef]
- Malenica, M.; Vukomanović, M.; Kurtjak, M.; Masciotti, V.; Dal Zilio, S.; Greco, S.; Lazzarino, M.; Krušić, V.; Perčić, M.; Jelovica Badovinac, I.; et al. Perspectives of Microscopy Methods for Morphology Characterisation of Extracellular Vesicles from Human Biofluids. Biomedicines 2021, 9, 603. [Google Scholar] [CrossRef]
- Uccelletti, D.; Mancini, P.; Farina, F.; Morrone, S.; Palleschi, C. Inactivation of the KlPMR1 Gene of Kluyveromyces Lactis Results in Defective Cell-Wall Morphogenesis. Microbiology 1999, 145, 1079–1087. [Google Scholar] [CrossRef]
- Feoktistova, M.; Geserick, P.; Leverkus, M. Crystal Violet Assay for Determining Viability of Cultured Cells. Cold Spring Harb. Protoc. 2016, 2016, pdb-prot087379. [Google Scholar] [CrossRef] [PubMed]
- Shantal, C.-J.N.; Juan, C.-C.; Lizbeth, B.-U.S.; Carlos, H.-G.J.; Estela, G.-P.B. Candida Glabrata Is a Successful Pathogen: An Artist Manipulating the Immune Response. Microbiol. Res. 2022, 260, 127038. [Google Scholar] [CrossRef]
- Arastehfar, A.; Carvalho, A.; Nguyen, M.H.; Hedayati, M.T.; Netea, M.G.; Perlin, D.S.; Hoenigl, M. COVID-19-Associated Candidiasis (CAC): An Underestimated Complication in the Absence of Immunological Predispositions? J. Fungi 2020, 6, 211. [Google Scholar] [CrossRef]
- Talapko, J.; Juzbašić, M.; Matijević, T.; Pustijanac, E.; Bekić, S.; Kotris, I.; Škrlec, I. Candida albicans—The Virulence Factors and Clinical Manifestations of Infection. J. Fungi 2021, 7, 79. [Google Scholar] [CrossRef] [PubMed]
- Peng, Z.; Tang, J. Intestinal Infection of Candida Albicans: Preventing the Formation of Biofilm by C. Albicans and Protecting the Intestinal Epithelial Barrier. Front. Microbiol. 2022, 12, 783010. [Google Scholar] [CrossRef]
- Peyclit, L.; Yousfi, H.; Rolain, J.-M.; Bittar, F. Drug Repurposing in Medical Mycology: Identification of Compounds as Potential Antifungals to Overcome the Emergence of Multidrug-Resistant Fungi. Pharmaceuticals 2021, 14, 488. [Google Scholar] [CrossRef] [PubMed]
- Anzolin, A.; Da Silveira-Kaross, N.; Bertol, C. Ozonated Oil in Wound Healing: What Has Already Been Proven? Med. Gas Res. 2020, 10, 54. [Google Scholar] [CrossRef] [PubMed]
- Pietrocola, G.; Ceci, M.; Preda, F.; Poggio, C.; Colombo, M. Evaluation of the Antibacterial Activity of a New Ozonized Olive Oil against Oral and Periodontal Pathogens. J. Clin. Exp. Dent. 2018, 10, e1103. [Google Scholar] [CrossRef]
- Ugazio, E.; Tullio, V.; Binello, A.; Tagliapietra, S.; Dosio, F. Ozonated Oils as Antimicrobial Systems in Topical Applications. Their Characterization, Current Applications, and Advances in Improved Delivery Techniques. Molecules 2020, 25, 334. [Google Scholar] [CrossRef]
- Liu, L.; Zeng, L.; Gao, L.; Zeng, J.; Lu, J. Ozone Therapy for Skin Diseases: Cellular and Molecular Mechanisms. Int. Wound J. 2023, 20, 2376–2385. [Google Scholar] [CrossRef]
- Carata, E.; Anna Tenuzzo, B.; Dini, L. Powerful Properties of Ozonated Extra Virgin Olive Oil. In Herbal Medicine; Builders, F.P., Ed.; IntechOpen: London, UK, 2019; ISBN 978-1-78984-782-6. [Google Scholar]
- Ly, T.T.G.; Yun, J.; Lee, D.-H.; Chung, J.-S.; Kwon, S.-M. Protective Effects and Benefits of Olive Oil and Its Extracts on Women’s Health. Nutrients 2021, 13, 4279. [Google Scholar] [CrossRef] [PubMed]
- Foscolou, A.; Critselis, E.; Panagiotakos, D. Olive Oil Consumption and Human Health: A Narrative Review. Maturitas 2018, 118, 60–66. [Google Scholar] [CrossRef] [PubMed]
- Gorzynik-Debicka, M.; Przychodzen, P.; Cappello, F.; Kuban-Jankowska, A.; Marino Gammazza, A.; Knap, N.; Wozniak, M.; Gorska-Ponikowska, M. Potential Health Benefits of Olive Oil and Plant Polyphenols. Int. J. Mol. Sci. 2018, 19, 686. [Google Scholar] [CrossRef] [PubMed]
- Romani, A.; Ieri, F.; Urciuoli, S.; Noce, A.; Marrone, G.; Nediani, C.; Bernini, R. Health Effects of Phenolic Compounds Found in Extra-Virgin Olive Oil, By-Products, and Leaf of Olea Europaea L. Nutrients 2019, 11, 1776. [Google Scholar] [CrossRef]
- Kaneki, M.; Ohira, C.; Takahashi, M.; Iwashita, N.; Takagi, Y.; Nagane, M.; Uchiyama, J.; Fukuyama, T. Therapeutic Potential of Ozone Water Treatment in Alleviating Atopic Dermatitis Symptoms in Mouse Models: Exploring Its Bactericidal and Direct Anti-Inflammatory Properties. Int. Immunopharmacol. 2023, 124, 110920. [Google Scholar] [CrossRef]
- Ruiz-Herrera, J.; Victoria Elorza, M.; Valentà n, E.; Sentandreu, R. Molecular Organization of the Cell Wall of Candida albicans and Its Relation to Pathogenicity. FEMS Yeast Res. 2006, 6, 14–29. [Google Scholar] [CrossRef] [PubMed]
- Watanabe, Y.; Taguchi, K.; Tanaka, M. Roles of Stress Response in Autophagy Processes and Aging-Related Diseases. Int. J. Mol. Sci. 2023, 24, 13804. [Google Scholar] [CrossRef]
- Günaydın, Y.; Sevim, H.; Tanyolaç, D.; Gürpınar, Ö.A. Ozonated Olive Oil with a High Peroxide Value for Topical Applications: In-Vitro Cytotoxicity Analysis with L929 Cells. Ozone Sci. Eng. 2018, 40, 37–43. [Google Scholar] [CrossRef]









| Compounds | Extravirgin Olive Oil | Ozonated Olive Oil 853 Ozonides (25 °C) |
|---|---|---|
| Nonanal | - | 10.2% |
| Methyl ester of nonanoic acid | - | 2.92% |
| Methyl ester of palmitic acid | 12.96% | 12.81% |
| Linoleic acid methyl ester | 3.95% | 1.89% |
| cis-oleic acid methyl ester | 80.31% | 47.42% |
| trans-oleic acid methyl ester | - | 20.71% |
| Stearic acid methyl ester | 2.78% | 4.05% |
Disclaimer/Publisher’s Note: The statements, opinions and data contained in all publications are solely those of the individual author(s) and contributor(s) and not of MDPI and/or the editor(s). MDPI and/or the editor(s) disclaim responsibility for any injury to people or property resulting from any ideas, methods, instructions or products referred to in the content. |
© 2024 by the authors. Licensee MDPI, Basel, Switzerland. This article is an open access article distributed under the terms and conditions of the Creative Commons Attribution (CC BY) license (https://creativecommons.org/licenses/by/4.0/).
Share and Cite
Augello, S.; Cameli, V.; Montanari, A.; Tacconi, S.; Uccelletti, D.; Dini, L.; Schifano, E. The Antifungal Potential of Ozonated Extra-Virgin Olive Oil Against Candida albicans: Mechanisms and Efficacy. Biomolecules 2024, 14, 1472. https://doi.org/10.3390/biom14111472
Augello S, Cameli V, Montanari A, Tacconi S, Uccelletti D, Dini L, Schifano E. The Antifungal Potential of Ozonated Extra-Virgin Olive Oil Against Candida albicans: Mechanisms and Efficacy. Biomolecules. 2024; 14(11):1472. https://doi.org/10.3390/biom14111472
Chicago/Turabian StyleAugello, Simone, Valentina Cameli, Arianna Montanari, Stefano Tacconi, Daniela Uccelletti, Luciana Dini, and Emily Schifano. 2024. "The Antifungal Potential of Ozonated Extra-Virgin Olive Oil Against Candida albicans: Mechanisms and Efficacy" Biomolecules 14, no. 11: 1472. https://doi.org/10.3390/biom14111472
APA StyleAugello, S., Cameli, V., Montanari, A., Tacconi, S., Uccelletti, D., Dini, L., & Schifano, E. (2024). The Antifungal Potential of Ozonated Extra-Virgin Olive Oil Against Candida albicans: Mechanisms and Efficacy. Biomolecules, 14(11), 1472. https://doi.org/10.3390/biom14111472

