Modulators of Alpha-2 Macroglobulin Upregulation by High Glucose in Glomerular Mesangial Cells
Abstract
1. Introduction
2. Materials and Methods
2.1. Cell Culture
2.2. Cloning
2.3. Luciferase and Transfection
2.4. Protein Extraction and Western Blotting
2.5. Nuclear Extraction
2.6. RNA Extraction and qPCR
2.7. Immunofluorescence (IF)
2.8. Chromatin Immunoprecipitation (ChIP)
2.9. Immunoprecipitation
2.10. Glomerular Isolation
2.11. Statistical Analysis
3. Results
3.1. Mesangial Cell A2M Promoter Activity Is Increased by High Glucose
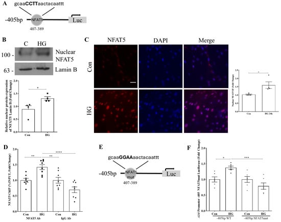
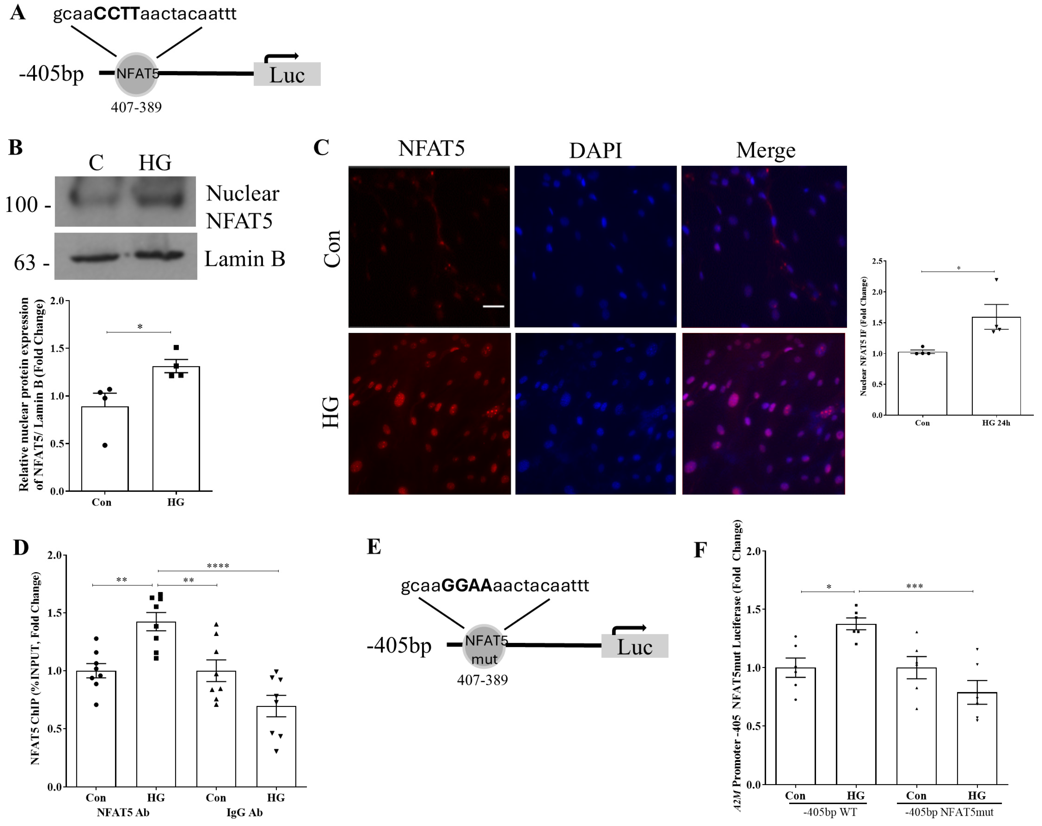
3.2. Nuclear Factor of Activated T Cells 5 (NFAT5) Regulates HG-Induced A2M Promoter Activity
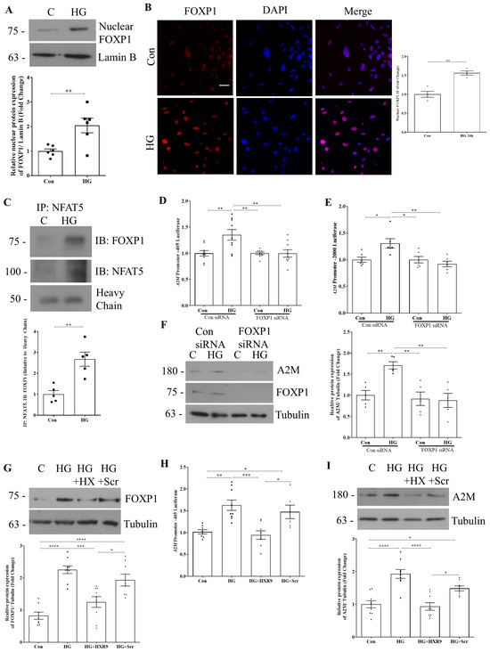
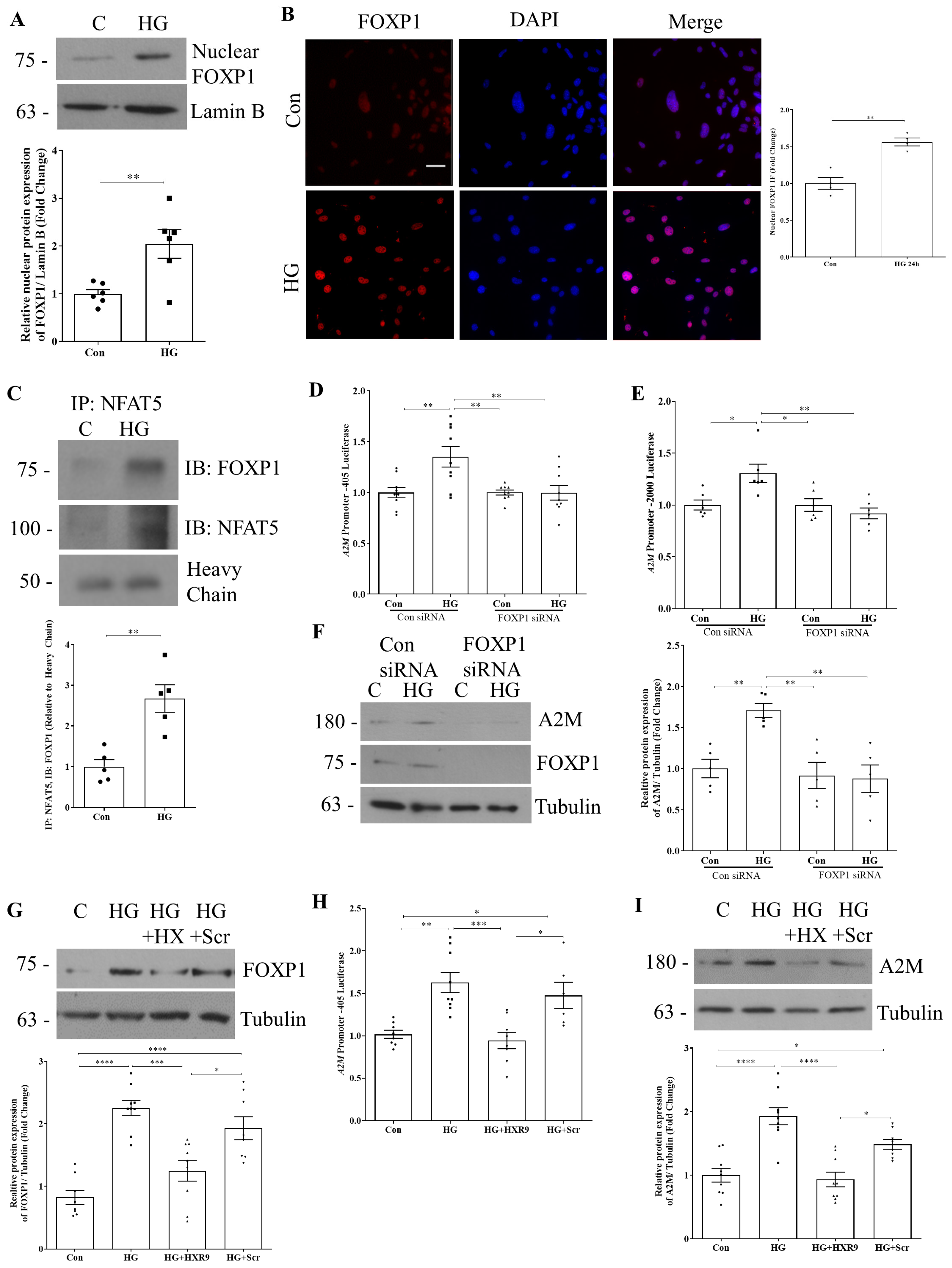
3.3. FOXP1 Interacts with NFAT5 to Regulate A2M Production by HG
3.4. A2M Promoter Activity Is Regulated by Smad3 Outside of the −405 bp Region
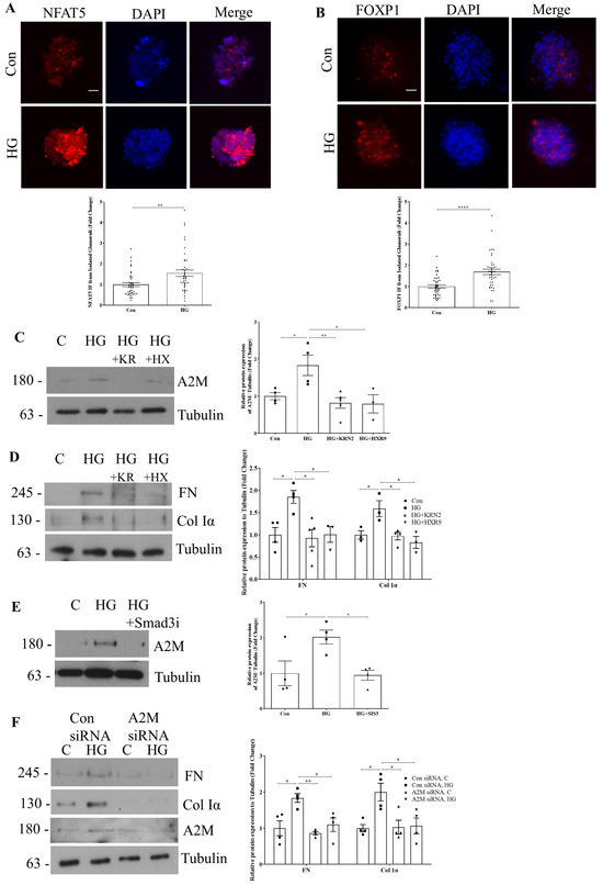
3.5. NFAT5, FOXP1, and Smad3 Regulate A2M Production by HG in Isolated Glomeruli
3.6. A2M Is Required for Extracellular Matrix Protein Production Induced by HG in Isolated Glomeruli
4. Discussion
5. Conclusions
Supplementary Materials
Author Contributions
Funding
Institutional Review Board Statement
Informed Consent Statement
Data Availability Statement
Acknowledgments
Conflicts of Interest
Correction Statement
References
- Ecelbarger, C.M. Diabetic Kidney Disease Represents a Locus of Opportunity. Front. Physiol. 2021, 12, 167. [Google Scholar] [CrossRef] [PubMed]
- Tuttle, K.R.; Brosius, F.C.; Cavender, M.A.; Fioretto, P.; Fowler, K.J.; Heerspink, H.J.L.; Manley, T.; McGuire, D.K.; Molitch, M.E.; Mottl, A.K.; et al. SGLT2 Inhibition for CKD and Cardiovascular Disease in Type 2 Diabetes: Report of a Scientific Workshop Sponsored by the National Kidney Foundation. Am. J. Kidney Dis. 2020, 77, 94–109. [Google Scholar] [CrossRef] [PubMed]
- Dekkers, C.C.J.; Gansevoort, R.T.; Heerspink, H.J.L. New Diabetes Therapies and Diabetic Kidney Disease Progression: The Role of SGLT-2 Inhibitors. Curr. Diabetes Rep. 2018, 18, 27. [Google Scholar] [CrossRef] [PubMed]
- Schlondorff, D.; Banas, B. The Mesangial Cell Revisited: No Cell Is an Island. J. Am. Soc. Nephrol. 2009, 20, 1179–1187. [Google Scholar] [CrossRef]
- Sagoo, M.K.; Gnudi, L. Diabetic Nephropathy: An Overview. In Methods in Molecular Biology; Humana Press Inc.: Totowa, NJ, USA, 2020; Volume 2067, pp. 3–7. [Google Scholar]
- Zhang, Y.; Jin, D.; Kang, X.; Zhou, R.; Sun, Y.; Lian, F.; Tong, X. Signaling Pathways Involved in Diabetic Renal Fibrosis. Front. Cell Dev. Biol. 2021, 9, 696542. [Google Scholar] [CrossRef]
- Zhao, L.; Zou, Y.; Liu, F. Transforming Growth Factor-Beta1 in Diabetic Kidney Disease. Front. Cell Dev. Biol. 2020, 8, 187. [Google Scholar] [CrossRef]
- Wang, L.; Wang, H.L.; Liu, T.T.; Lan, H.Y. TGF-beta as a master regulator of diabetic nephropathy. Int. J. Mol. Sci. 2021, 22, 7881. [Google Scholar] [CrossRef]
- Sharma, K.; Ix, J.H.; Mathew, A.V.; Cho, M.; Pflueger, A.; Dunn, S.R.; Francos, B.; Sharma, S.; Falkner, B.; McGowan, T.A.; et al. Pirfenidone for Diabetic Nephropathy. J. Am. Soc. Nephrol. 2011, 22, 1144. [Google Scholar] [CrossRef]
- Voelker, J.; Berg, P.H.; Sheetz, M.; Duffin, K.; Shen, T.; Moser, B.; Greene, T.; Blumenthal, S.S.; Rychlik, I.; Yagil, Y.; et al. Anti-TGF-b1 antibody therapy in patients with diabetic nephropathy. J. Am. Soc. Nephrol. 2017, 28, 953–962. [Google Scholar] [CrossRef]
- Trink, J.; Li, R.; Squire, E.; O’neil, K.; Zheng, P.; Gao, B.; Krepinsky, J.C. Integrin β1/Cell Surface GRP78 Complex Regulates TGFβ1 and Its Profibrotic Effects in Response to High Glucose. Biomedicines 2022, 10, 2247. [Google Scholar] [CrossRef]
- Trink, J.; Ahmed, U.; O’Neil, K.; Li, R.; Gao, B.; Krepinsky, J.C. Cell surface GRP78 regulates TGFβ1-mediated profibrotic responses via TSP1 in diabetic kidney disease. Front. Pharmacol. 2023, 14, 1098321. [Google Scholar] [CrossRef] [PubMed]
- Van Krieken, R.; Mehta, N.; Wang, T.; Zheng, M.; Li, R.; Gao, B.; Ayaub, E.; Ask, K.; Paton, J.C.; Paton, A.W.; et al. Cell surface expression of 78-kDa glucose-regulated protein (GRP78) mediates diabetic nephropathy. J. Biol. Chem. 2019, 294, 7755–7768. [Google Scholar] [CrossRef] [PubMed]
- Trink, J.; Li, R.; Palarasah, Y.; Troyanov, S.; Andersen, T.E.; Sidelmann, J.J.; Inman, M.D.; Pizzo, S.V.; Gao, B.; Krepinsky, J.C. Activated alpha 2-macroglobulin is a novel mediator of mesangial cell profibrotic signaling in diabetic kidney disease. Biomedicines 2021, 9, 1112. [Google Scholar] [CrossRef] [PubMed]
- Krepinsky, J.C.; Ingram, A.J.; Tang, D.; Wu, D.; Liu, L.; Scholey, J.W. Nitric Oxide Inhibits Stretch-Induced MAPK Activation in Mesangial Cells Through RhoA Inactivation. J. Am. Soc. Nephrol. 2003, 11, 2790–2800. [Google Scholar] [CrossRef]
- Li, R.; Uttarwar, L.; Gao, B.; Charbonneau, M.; Shi, Y.; Chan, J.S.D.; Dubois, C.M.; Krepinsky, J.C. High glucose up-regulates ADAM17 through HIF-1α in mesangial cells. J. Biol. Chem. 2015, 290, 21603–21614. [Google Scholar] [CrossRef]
- Mehta, N.; Zhang, D.; Li, R.; Wang, T.; Gava, A.; Parthasarathy, P.; Gao, B.; Krepinsky, J.C. Caveolin-1 regulation of Sp1 controls production of the antifibrotic protein follistatin in kidney mesangial cells. Cell Commun. Signal. 2019, 17, 37. [Google Scholar] [CrossRef]
- Korin, B.; Chung, J.J.; Avraham, S.; Shaw, A.S. Preparation of single-cell suspensions of mouse glomeruli for high-throughput analysis. Nat. Protoc. 2021, 16, 4068–4083. [Google Scholar] [CrossRef]
- Duan, Y.R.; Chen, B.P.; Chen, F.; Yang, S.X.; Zhu, C.Y.; Ma, Y.L.; Li, Y.; Shi, J. LncRNA lnc-ISG20 promotes renal fibrosis in diabetic nephropathy by inducing AKT phosphorylation through miR-486-5p/NFAT5. J. Cell. Mol. Med. 2021, 25, 4922–4937. [Google Scholar] [CrossRef]
- Han, E.J.; Kim, H.Y.; Lee, N.; Kim, N.H.; Yoo, S.A.; Kwon, H.M.; Jue, D.M.; Park, Y.J.; Cho, C.S.; De, T.Q.; et al. Suppression of NFAT5-mediated Inflammation and Chronic Arthritis by Novel κB-binding Inhibitors. EBioMedicine 2017, 18, 261–273. [Google Scholar] [CrossRef]
- Lee, N.; Kim, D.; Kim, W.U. Role of NFAT5 in the immune sustem and pathogenisis of autoimmune disease. Front. Immunol. 2019, 10, 270. [Google Scholar] [CrossRef]
- Lee, J.U.; Kim, L.K.; Choi, J.M. Revisiting the concept of targeting NFAT to control T cell immunity and autoimmune diseases. Front. Immunol. 2018, 9, 7–11. [Google Scholar] [CrossRef] [PubMed]
- Chen, L.; Glover, M.; Hogan, P.; Rao, A.; Harrison, S.C. Structure of the DNA-binding domains from NFAT, FOS and JUN bound specifically to DNA. Nature 1998, 392, 42–48. [Google Scholar] [CrossRef] [PubMed]
- Kim, J.H.; Hwang, J.; Jung, J.H.; Lee, H.J.; Lee, D.Y.; Kim, S.H. Molecular networks of FOXP family: Dual biologic functions, interplay with other molecules and clinical implications in cancer progression. Mol. Cancer 2019, 18, 180. [Google Scholar] [CrossRef] [PubMed]
- Koon, H.B.; Ippolito, G.C.; Banham, A.H.; Tucker, P.W. FOXP1: A potential therapeutic target in cancer. Expert Opin. Ther. Targets 2007, 11, 955–965. [Google Scholar] [CrossRef]
- Oskay Halacli, S. FOXP1 enhances tumor cell migration by repression of NFAT1 transcriptional activity in MDA-MB-231 cells. Cell Biol. Int. 2017, 41, 102–110. [Google Scholar] [CrossRef]
- Wu, Y.; Borde, M.; Heissmeyer, V.; Feuerer, M.; Lapan, A.D.; Stroud, J.C.; Bates, D.L.; Guo, L.; Han, A.; Ziegler, S.F.; et al. FOXP3 Controls Regulatory T Cell Function through Cooperation with NFAT. Cell 2006, 126, 375–387. [Google Scholar] [CrossRef]
- Gabriel, C.H.; Gross, F.; Karl, M.; Stephanowitz, H.; Hennig, A.F.; Weber, M.; Gryzik, S.; Bachmann, I.; Hecklau, K.; Wienands, J.; et al. Identification of novel nuclear factor of activated T cell (NFAT)-associated proteins in T cells. J. Biol. Chem. 2016, 291, 24172–24187. [Google Scholar] [CrossRef]
- Ledru, N.; Wilson, P.C.; Muto, Y.; Yoshimura, Y.; Wu, H.; Li, D.; Asthana, A.; Tullius, S.G.; Waikar, S.S.; Orlando, G.; et al. Predicting proximal tubule failed repair drivers through regularized regression analysis of single cell multiomic sequencing. Nat. Commun. 2024, 15, 1291. [Google Scholar] [CrossRef]
- Lacombe, J.; Hanley, O.; Jung, H.; Philippidou, P.; Surmeli, G.; Grinstein, J.; Dasen, J.S. Genetic and Functional Modularity of Hox Activities in the Specification of Limb-Innervating Motor Neurons. PLoS Genet. 2013, 9, e1003184. [Google Scholar] [CrossRef]
- Dasen, J.S.; De Camilli, A.; Wang, B.; Tucker, P.W.; Jessell, T.M. Hox Repertoires for Motor Neuron Diversity and Connectivity Gated by a Single Accessory Factor, FoxP1. Cell 2008, 134, 304–316. [Google Scholar] [CrossRef]
- Davis, J.L.; Kennedy, C.; Clerkin, S.; Treacy, N.J.; Dodd, T.; Moss, C.; Murphy, A.; Brazil, D.P.; Cagney, G.; Brougham, D.F.; et al. Single-cell multiomics reveals the complexity of TGFβ signalling to chromatin in iPSC-derived kidney organoids. Commun. Biol. 2022, 5, 1301. [Google Scholar] [CrossRef] [PubMed]
- Jinnin, M.; Ihn, H.; Tamaki, K. Characterization of SIS3, a novel specific inhibitor of Smad3, and its effect on transforming growth factor-β1-induced extracellular matrix expression. Mol. Pharmacol. 2006, 69, 597–607. [Google Scholar] [CrossRef] [PubMed]
- Yoo, J.Y.; Wang, W.; Desiderio, S.; Nathans, D. Synergistic activity of STAT3 and c-Jun at a specific array of DNA elements in the alpha 2-macroglobulin promoter. J. Biol. Chem. 2001, 276, 26421–26429. [Google Scholar] [CrossRef] [PubMed]
- Bao, L.; Devi, S.; Bowen-Shauver, J.; Ferguson-Gottschall, S.; Robb, L.; Gibori, G. The role of interleukin-11 in pregnancy involves up-regulation of α2-macroglobulin gene through Janus kinase 2-signal transducer and activator of transcription 3 pathway in the decidua. Mol. Endocrinol. 2006, 20, 3240–3250. [Google Scholar] [CrossRef][Green Version]
- Xiao, X.; Cai, W.; Ding, Z.; Mao, Z.; Shi, Y.; Zhang, Q. LincRNA00612 inhibits apoptosis and inflammation in LPS-induced BEAS-2B cells via enhancing interaction between p-STAT3 and A2M promoter. PeerJ 2023, 11, e14986. [Google Scholar] [CrossRef]
- Rodríguez-Calvo, R.; Ferrán, B.; Alonso, J.; Martí-Pàmies, I.; Aguil, S.; Calvayrac, O.; Rodríguez, C.; Martínez-González, J. NR4A receptors up-regulate the antiproteinase alpha-2 macroglobulin (A2m) and modulate MMP-2 and MMP-9 in vascular smooth muscle cells. Thromb. Haemost. 2015, 113, 1323–1334. [Google Scholar] [CrossRef]
- Sturtzel, C.; Testori, J.; Schweighofer, B.; Bilban, M.; Hofer, E. The transcription factor MEF2C negatively controls angiogenic sprouting of endothelial cells depending on oxygen. PLoS ONE 2014, 9, e101521. [Google Scholar] [CrossRef]
- Yang, B.; Hodgkinson, A.D.; Oates, P.J.; Hyug, M.K.; Millward, B.A.; Demaine, A.G. Elevated activity of transcription factor nuclear factor of activated T-cells 5 (NFAT5) and diabetic nephropathy. Diabetes 2006, 55, 1450–1455. [Google Scholar] [CrossRef]
- Ono, M.; Izumi, Y.; Maruyama, K.; Yasuoka, Y.; Hiramatsu, A.; Aramburu, J.; López-Rodríguez, C.; Nonoguchi, H.; Kakizoe, Y.; Adachi, M.; et al. Characterization of gene expression in the kidney of renal tubular cell-specific NFAT5 knockout mice. Am. J. Physiol.-Ren. Physiol. 2024, 326, F394–F410. [Google Scholar] [CrossRef]
- Xiang, H.; Xue, W.; Wu, X.; Zheng, J.; Ding, C.; Li, Y.; Dou, M. FOXP1 inhibits high glucose-induced ECM accumulation and oxidative stress in mesangial cells. Chem. Biol. Interact. 2019, 313, 108818. [Google Scholar] [CrossRef] [PubMed]
- Zhang, X.L.; Zhu, H.Q.; Zhang, Y.; Zhang, C.Y.; Jiao, J.S.; Xing, X.Y. LncRNA CASC2 regulates high glucose-induced proliferation, extracellular matrix accumulation and oxidative stress of human mesangial cells via miR-133b/FOXP1 axis. Eur. Rev. Med. Pharmacol. Sci. 2020, 24, 802–812. [Google Scholar] [CrossRef] [PubMed]
- Stephen, T.L.; Rutkowski, M.R.; Allegrezza, M.J.; Perales-Puchalt, A.; Tesone, A.J.; Svoronos, N.; Nguyen, J.M.; Sarmin, F.; Borowsky, M.E.; Tchou, J.; et al. Transforming growth factor β-mediated suppression of antitumor T cells requires Foxp1 transcription factor expression. Immunity 2014, 41, 427–439. [Google Scholar] [CrossRef] [PubMed]
- Deng, D.; Begum, H.; Liu, T.; Zhang, J.; Zhang, Q.; Chu, T.Y.; Li, H.; Lemenze, A.; Hoque, M.; Soteropoulos, P.; et al. NFAT5 governs cellular plasticity-driven resistance to KRAS-targeted therapy in pancreatic cancer. J. Exp. Med. 2024, 221, e20240766. [Google Scholar] [CrossRef]
- Goldberg, H.; Whiteside, C.; George Fantus, I. O-linked β-N-acetylglucosa mine supports p38 MAPK activation by high glucose in glomerular mesangial cells. Am. J. Physiol.-Endocrinol. Metab. 2011, 301, 2–4. [Google Scholar] [CrossRef]
- Goldberg, H.J.; Whiteside, C.I.; Hart, G.W.; Fantus, I.G. Posttranslational, reversible O-glycosylation is stimulated by high glucose and mediates plasminogen activator inhibitor-1 (PAI-1) gene expression and Sp1 transcriptional activity in glomerular mesangial cells. Endocrinology 2006, 147, 5490. [Google Scholar] [CrossRef]
- Li, J.H.; Huang, X.R.; Zhu, H.J.; Johnson, R.; Lan, H.Y. Role of TGF-beta signaling in extracellular matrix production under high glucose conditions. Kidney Int. 2003, 63, 2010–2019. [Google Scholar] [CrossRef]






Disclaimer/Publisher’s Note: The statements, opinions and data contained in all publications are solely those of the individual author(s) and contributor(s) and not of MDPI and/or the editor(s). MDPI and/or the editor(s) disclaim responsibility for any injury to people or property resulting from any ideas, methods, instructions or products referred to in the content. |
© 2024 by the authors. Licensee MDPI, Basel, Switzerland. This article is an open access article distributed under the terms and conditions of the Creative Commons Attribution (CC BY) license (https://creativecommons.org/licenses/by/4.0/).
Share and Cite
Trink, J.; Li, R.; Gao, B.; Lu, C.; Krepinsky, J.C. Modulators of Alpha-2 Macroglobulin Upregulation by High Glucose in Glomerular Mesangial Cells. Biomolecules 2024, 14, 1444. https://doi.org/10.3390/biom14111444
Trink J, Li R, Gao B, Lu C, Krepinsky JC. Modulators of Alpha-2 Macroglobulin Upregulation by High Glucose in Glomerular Mesangial Cells. Biomolecules. 2024; 14(11):1444. https://doi.org/10.3390/biom14111444
Chicago/Turabian StyleTrink, Jackie, Renzhong Li, Bo Gao, Chao Lu, and Joan C. Krepinsky. 2024. "Modulators of Alpha-2 Macroglobulin Upregulation by High Glucose in Glomerular Mesangial Cells" Biomolecules 14, no. 11: 1444. https://doi.org/10.3390/biom14111444
APA StyleTrink, J., Li, R., Gao, B., Lu, C., & Krepinsky, J. C. (2024). Modulators of Alpha-2 Macroglobulin Upregulation by High Glucose in Glomerular Mesangial Cells. Biomolecules, 14(11), 1444. https://doi.org/10.3390/biom14111444

