Estrogen Enhances FDFT1 Expression in Theca Cells of Chicken Hierarchical Ovarian Follicles by Increasing LSD1Ser54p Level Through GSK3β Phosphorylation at 216th Tyrosine
Abstract
1. Introduction
2. Methods
2.1. Animals and Sample Collections
2.2. Cell Culture and Treatment
2.3. Plasmid Construction and Cell Transfection
2.4. Protein Isolation and Western Blotting
2.5. Immunofluorescence
2.6. RNA Isolation and Real-Time Quantitative PCR
2.7. Immunoprecipitation
2.8. Purification of Nuclear and Cytoplasmic Proteins
2.9. Transcriptome Analysis
2.10. Cut&Run qPCR and Cut&Run Sequencing
2.11. ELISA
2.12. Statistical Analysis
3. Results
3.1. GSK3β Is the Kinase of LSD1Ser54p in Chicken Post-TCs
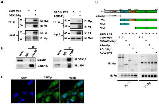
3.2. Direct Interaction Between LSD1 and GSK3β
3.3. Phosphorylation of GSK3β at 216th Tyrosine Upregulates LSD1Ser54p Level upon Estrogen Treatment
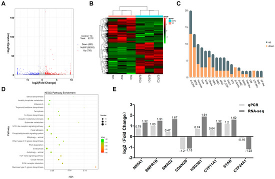
3.4. Changes in Transcription Profile of Chicken Post-TCs After Estrogen Treatment
3.5. CUT&RUN Sequencing Analysis of LSD1Ser65p Directly Targeted Genes
3.6. Estrogen/GSK3β/LSD1Ser54p Coregulate the Expression of FDFT1
3.7. FDFT1 Promotes Cholesterol Production in Chicken Post-TCs
4. Discussion
5. Conclusions
Supplementary Materials
Author Contributions
Funding
Institutional Review Board Statement
Informed Consent Statement
Data Availability Statement
Conflicts of Interest
References
- Lovell, T.M.; Gladwell, R.T.; Groome, N.P.; Knight, P.G. Ovarian Follicle Development in the Laying Hen IS Accompanied by Divergent Changes in Inhibin A, Inhibin B, Activin A and Follistatin Production in Granulosa and Theca Layers. J. Endocrinol. 2003, 177, 45–55. [Google Scholar] [CrossRef] [PubMed]
- Johnson, A.L. Intracellular Mechanisms Regulating Cell Survival in Ovarian Follicles. Anim. Reprod. Sci. 2003, 78, 185–201. [Google Scholar] [CrossRef]
- Schuster, M.K.; Schmierer, B.; Shkumatava, A.; Kuchler, K. Activin A and Follicle-Stimulating Hormone Control Tight Junctions in Avian Granulosa Cells by Regulating Occludin Expression. Biol. Reprod. 2004, 70, 1493–1499. [Google Scholar] [CrossRef]
- Johnson, P. Follicle Selection in the Avian Ovary. Reprod. Domest. Anim. 2012, 47, 283–287. [Google Scholar] [CrossRef]
- Johnson, P.A.; Kent, T.R.; Urick, M.E.; Giles, J.R. Expression and Regulation of Anti-Mullerian Hormone in an Oviparous Species, the Hen1. Biol. Reprod. 2008, 78, 13–19. [Google Scholar] [CrossRef]
- Nie, R.; Zhang, W.; Tian, H.; Li, J.; Ling, Y.; Zhang, B.; Zhang, H.; Wu, C. Regulation of Follicular Development in Chickens: WIF1 Modulates Granulosa Cell Proliferation and Progesterone Synthesis via Wnt/β-Catenin Signaling Pathway. Int. J. Mol. Sci. (IJMS) 2024, 25, 1788. [Google Scholar] [CrossRef] [PubMed]
- Li, D.; Zhong, C.; Sun, Y.; Kang, L.; Jiang, Y. Identification of Genes Involved in Chicken Follicle Selection by ONT Sequencing on Granulosa Cells. Front. Genet. 2022, 13, 1090603. [Google Scholar] [CrossRef]
- Hrabia, A.; Sechman, A.; Rząsa, J. Independent, Non-IGF-I Mediated, GH Action on Estradiol Secretion by Prehierarchical Ovarian Follicles in Chicken. In Vitro Study. Folia Biol. 2012, 60, 213–217. [Google Scholar] [CrossRef]
- Magoffin, D.A. Ovarian Theca Cell. Int. J. Biochem. Cell Biol. 2005, 37, 1344–1349. [Google Scholar] [CrossRef] [PubMed]
- Huang, Y.; Luo, W.; Luo, X.; Wu, X.; Li, J.; Sun, Y.; Tang, S.; Cao, J.; Gong, Y. Comparative Analysis Among Different Species Reveals That the Androgen Receptor Regulates Chicken Follicle Selection Through Species-Specific Genes Related to Follicle Development. Front. Genet. 2022, 12, 752976. [Google Scholar] [CrossRef]
- Liu, H.-K.; Lilburn, M.S.; Koyyeri, B.; Anderson, J.W.; Bacon, W.L. Preovulatory Surge Patterns of Luteinizing Hormone, Progesterone, and Estradiol-17β in Broiler Breeder Hens Fed Ad Libitum or Restricted Fed. Poult. Sci. 2004, 83, 823–829. [Google Scholar] [CrossRef] [PubMed]
- Yoshimura, Y.; Tamura, T. Effects of Estradiol Administration on the Follicular Tissue of Hypophysectomized Hens. Poult. Sci. 1986, 65, 1808–1810. [Google Scholar] [CrossRef]
- Tong, J.K.; Hassig, C.A.; Schnitzler, G.R.; Kingston, R.E.; Schreiber, S.L. Chromatin Deacetylation by an ATP-Dependent Nucleosome Remodelling Complex. Nature 1998, 395, 917–921. [Google Scholar] [CrossRef]
- Shi, Y.; Lan, F.; Matson, C.; Mulligan, P.; Whetstine, J.R.; Cole, P.A.; Casero, R.A.; Shi, Y. Histone Demethylation Mediated by the Nuclear Amine Oxidase Homolog LSD1. Cell 2004, 119, 941–953. [Google Scholar] [CrossRef]
- Kouzarides, T. Chromatin Modifications and Their Function. Cell 2007, 128, 693–705. [Google Scholar] [CrossRef] [PubMed]
- Hu, X.; Li, X.; Valverde, K.; Fu, X.; Noguchi, C.; Qiu, Y.; Huang, S. LSD1-Mediated Epigenetic Modification Is Required for TAL1 Function and Hematopoiesis. Proc. Natl. Acad. Sci. USA 2009, 106, 10141–10146. [Google Scholar] [CrossRef]
- Carnesecchi, J.; Forcet, C.; Zhang, L.; Tribollet, V.; Barenton, B.; Boudra, R.; Cerutti, C.; Billas, I.M.L.; Sérandour, A.A.; Carroll, J.S.; et al. ERRα Induces H3K9 Demethylation by LSD1 to Promote Cell Invasion. Proc. Natl. Acad. Sci. USA 2017, 114, 3909–3914. [Google Scholar] [CrossRef]
- Huang, J.; Sengupta, R.; Espejo, A.B.; Lee, M.G.; Dorsey, J.A.; Richter, M.; Opravil, S.; Shiekhattar, R.; Bedford, M.T.; Jenuwein, T.; et al. P53 Is Regulated by the Lysine Demethylase LSD1. Nature 2007, 449, 105–108. [Google Scholar] [CrossRef]
- Kontaki, H.; Talianidis, I. Lysine Methylation Regulates E2F1-Induced Cell Death. Mol. Cell 2010, 39, 152–160. [Google Scholar] [CrossRef]
- Wang, J.; Hevi, S.; Kurash, J.K.; Lei, H.; Gay, F.; Bajko, J.; Su, H.; Sun, W.; Chang, H.; Xu, G.; et al. The Lysine Demethylase LSD1 (KDM1) Is Required for Maintenance of Global DNA Methylation. Nat. Genet. 2009, 41, 125–129. [Google Scholar] [CrossRef]
- Kim, D.; Nam, H.J.; Baek, S.H. Post-Translational Modifications of Lysine-Specific Demethylase 1. Biochim. Et Biophys. Acta (BBA)—Gene Regul. Mech. 2023, 1866, 194968. [Google Scholar] [CrossRef] [PubMed]
- Feng, J.; Xu, G.; Liu, J.; Zhang, N.; Li, L.; Ji, J.; Zhang, J.; Zhang, L.; Wang, G.; Wang, X.; et al. Phosphorylation of LSD1 at Ser112 Is Crucial for Its Function in Induction of EMT and Metastasis in Breast Cancer. Breast Cancer Res. Treat. 2016, 159, 443–456. [Google Scholar] [CrossRef] [PubMed]
- Peng, B.; Shi, R.; Jiang, W.; Ding, Y.-H.; Dong, M.-Q.; Zhu, W.-G.; Xu, X. Phosphorylation of LSD1 by PLK1 Promotes Its Chromatin Release during Mitosis. Cell Biosci. 2017, 7, 15. [Google Scholar] [CrossRef]
- Pecoraro, C.; Faggion, B.; Balboni, B.; Carbone, D.; Peters, G.J.; Diana, P.; Assaraf, Y.G.; Giovannetti, E. GSK3β as a Novel Promising Target to Overcome Chemoresistance in Pancreatic Cancer. Drug Resist. Updates 2021, 58, 100779. [Google Scholar] [CrossRef]
- Tsai, C.-L.; Chao, A.-S.; Jung, S.-M.; Lin, C.-Y.; Chao, A.; Wang, T.-H. Stress-Induced Phosphoprotein 1 Acts as a Scaffold Protein for Glycogen Synthase Kinase-3 Beta-Mediated Phosphorylation of Lysine-Specific Demethylase 1. Oncogenesis 2018, 7, 31. [Google Scholar] [CrossRef]
- Zhang, Y.; Chen, Q.; Guo, Y.; Kang, L.; Sun, Y.; Jiang, Y. Phosphoproteomic Analysis on Ovarian Follicles Reveals the Involvement of LSD1 Phosphorylation in Chicken Follicle Selection. BMC Genom. 2023, 24, 109. [Google Scholar] [CrossRef]
- Guo, Y.; Zhang, Y.; Wang, Y.; Chen, Q.; Sun, Y.; Kang, L.; Jiang, Y. Phosphorylation of LSD1 at Serine 54 Regulates Genes Involved in Follicle Selection by Enhancing Demethylation Activity in Chicken Ovarian Granulosa Cells. Poult. Sci. 2024, 103, 103850. [Google Scholar] [CrossRef]
- Davidson, M.H. Squalene Synthase Inhibition: A Novel Target for the Management of Dyslipidemia. Curr. Atheroscler. Rep. 2007, 9, 78–80. [Google Scholar] [CrossRef]
- Chen, Q.; Wang, Y.; Liu, Z.; Guo, X.; Sun, Y.; Kang, L.; Jiang, Y. Transcriptomic and Proteomic Analyses of Ovarian Follicles Reveal the Role of VLDLR in Chicken Follicle Selection. BMC Genom. 2020, 21, 486. [Google Scholar] [CrossRef]
- Livak, K.J.; Schmittgen, T.D. Analysis of Relative Gene Expression Data Using Real-Time Quantitative PCR and the 2−ΔΔCT method. Methods 2001, 25, 402–408. [Google Scholar] [CrossRef]
- Kim, D. HISAT: A Fast Spliced Aligner with Low Memory Requirements. Nat. Methods 2015, 12, 357–360. [Google Scholar] [CrossRef] [PubMed]
- Trapnell, C.; Williams, B.A.; Pertea, G.; Mortazavi, A.; Kwan, G.; van Baren, M.J.; Salzberg, S.L.; Wold, B.J.; Pachter, L. Transcript Assembly and Quantification by RNA-Seq Reveals Unannotated Transcripts and Isoform Switching during Cell Differentiation. Nat. Biotechnol. 2010, 28, 511–515. [Google Scholar] [CrossRef] [PubMed]
- Kanehisa, M.; Araki, M.; Goto, S.; Hattori, M.; Hirakawa, M.; Itoh, M.; Katayama, T.; Kawashima, S.; Okuda, S.; Tokimatsu, T.; et al. KEGG for Linking Genomes to Life and the Environment. Nucleic Acids Res. 2007, 36 (Suppl. S1), D480–D484. [Google Scholar] [CrossRef]
- Kanehisa, M.; Furumichi, M.; Sato, Y.; Kawashima, M.; Ishiguro-Watanabe, M. KEGG for Taxonomy-Based Analysis of Pathways and Genomes. Nucleic Acids Res. 2023, 51, D587–D592. [Google Scholar] [CrossRef]
- Kanehisa, M.; Goto, S. KEGG: Kyoto Encyclopedia of Genes and Genomes. Nucleic Acids Res. 2000, 28, 27–30. [Google Scholar] [CrossRef] [PubMed]
- Beurel, E.; Grieco, S.F.; Jope, R.S. Glycogen Synthase Kinase-3 (GSK3): Regulation, Actions, and Diseases. Pharmacol. Ther. 2016, 148, 114–131. [Google Scholar] [CrossRef]
- Zhao, D.; Lv, C.; Liu, G.; Mi, Y.; Zhang, C. Effect of Estrogen on Chick Primordial Follicle Development and Activation. Cell Biol. Int. 2017, 41, 630–638. [Google Scholar] [CrossRef]
- Sirianni, R.; Chimento, A.; Ruggiero, C.; Luca, A.D.; Lappano, R.; Andò, S.; Maggiolini, M.; Pezzi, V. The Novel Estrogen Receptor, G Protein-Coupled Receptor 30, Mediates the Proliferative Effects Induced by 17β-Estradiol on Mouse Spermatogonial GC-1 Cell Line. Endocrinology 2008, 149, 5043–5051. [Google Scholar] [CrossRef]
- Heldring, N.; Pike, A.; Andersson, S.; Matthews, J.; Cheng, G.; Hartman, J.; Tujague, M.; Gustafsson, K. Estrogen Receptors: How Do They Signal and What Are Their Targets. Physiol. Rev. 2007, 87, 905–931. [Google Scholar] [CrossRef]
- Simoncini, T.; Mannella, P.; Fornari, L.; Caruso, A.; Varone, G.; Genazzani, A.R. Genomic and Non-Genomic Effects of Estrogens on Endothelial Cells. Steroids 2004, 69, 537–542. [Google Scholar] [CrossRef]
- Levin, E.R. Invited Review: Cell Localization, Physiology, and Nongenomic Actions of Estrogen Receptors. J. Appl. Physiol. 2001, 91, 1860–1867. [Google Scholar] [CrossRef] [PubMed]
- Razandi, M.; Pedram, A.; Merchenthaler, I.; Greene, G.L.; Levin, E.R. Plasma Membrane Estrogen Receptors Exist and Functions as Dimers. Mol. Endocrinol. 2004, 18, 2854–2865. [Google Scholar] [CrossRef] [PubMed]
- Doolan, C.M.; Harvey, B.J. A Gαs Protein-Coupled Membrane Receptor, Distinct from the Classical Oestrogen Receptor, Transduces Rapid Effects of Oestradiol on [Ca2+]i in Female Rat Distal Colon. Mol. Cell. Endocrinol. 2003, 199, 87–103. [Google Scholar] [CrossRef]
- Grimes, C.A.; Jope, R.S. The Multifaceted Roles of Glycogen Synthase Kinase 3b in Cellular Signaling. Prog. Neurobiol. 2001, 65, 391–426. [Google Scholar] [CrossRef]
- Jope, R.S.; Johnson, G.V.W. The Glamour and Gloom of Glycogen Synthase Kinase-3. Trends Biochem. Sci. 2004, 29, 95–102. [Google Scholar] [CrossRef]
- Sutherland, C. What Are the Bona Fide GSK3 Substrates? Int. J. Alzheimer’s Dis. 2011, 2011, 505607. [Google Scholar] [CrossRef] [PubMed]
- Hughes, K.; Nikolakaki, E.; Plyte, S.E.; Totty, N.F.; Woodgett, J.R. Modulation of the Glycogen Synthase Kinase-3 Family by Tyrosine Phosphorylation. EMBO J. 1993, 12, 803–808. [Google Scholar] [CrossRef]
- Buch, I.; Fishelovitch, D.; London, N.; Raveh, B.; Wolfson, H.J.; Nussinov, R. Allosteric Regulation of Glycogen Synthase Kinase 3β: A Theoretical Study. Biochemistry 2010, 49, 10890–10901. [Google Scholar] [CrossRef]
- Maiques-Diaz, A.; Somervaille, T.C. LSD1: Biologic Roles and Therapeutic Targeting. Epigenomics 2016, 8, 1103–1116. [Google Scholar] [CrossRef]
- Su, S.-T.; Ying, H.-Y.; Chiu, Y.-K.; Lin, F.-R.; Chen, M.-Y.; Lin, K.-I. Involvement of Histone Demethylase LSD1 in Blimp-1-Mediated Gene Repression during Plasma Cell Differentiation. Mol. Cell. Biol. 2009, 29, 1421–1431. [Google Scholar] [CrossRef]
- Sambeat, A.; Gulyaeva, O.; Dempersmier, J.; Tharp, K.M.; Stahl, A.; Paul, S.M.; Sul, H.S. LSD1 Interacts with Zfp516 to Promote UCP1 Transcription and Brown Fat Program. Cell Rep. 2016, 15, 2536–2549. [Google Scholar] [CrossRef] [PubMed]
- Dong, X.; Zhu, Y.; Wang, S.; Luo, Y.; Lu, S.; Nan, F.; Sun, G.; Sun, X. Bavachinin Inhibits Cholesterol Synthesis Enzyme FDFT1 Expression via AKT/mTOR/SREBP-2 Pathway. Int. Immunopharmacol. 2020, 88, 106865. [Google Scholar] [CrossRef]
- Chang, T.-Y.; Chang, C.C.Y.; Ohgami, N.; Yamauchi, Y. Cholesterol Sensing, Trafficking, and Esterification. Annu. Rev. Cell Dev. Biol. 2006, 22, 129–157. [Google Scholar] [CrossRef] [PubMed]
- Guan, G.; Dai, P.-H.; Osborne, T.F.; Kim, J.B.; Shechter, I. Multiple Sequence Elements Are Involved in the Transcriptional Regulation of the Human Squalene Synthase Gene. J. Biol. Chem. 1997, 272, 10295–10302. [Google Scholar] [CrossRef]
- Abdulla, A.; Zhang, Y.; Hsu, F.-N.; Xiaoli, A.M.; Zhao, X.; Yang, E.S.T.; Ji, J.-Y.; Yang, F. Regulation of Lipogenic Gene Expression by Lysine-Specific Histone Demethylase-1 (LSD1). J. Biol. Chem. 2014, 289, 29937–29947. [Google Scholar] [CrossRef] [PubMed]
- Wang, H.; Lin, C.; Yao, J.; Shi, H.; Zhang, C.; Wei, Q.; Lu, Y.; Chen, Z.; Xing, G.; Cao, X. Deletion of OSBPL2 in Auditory Cells Increases Cholesterol Biosynthesis and Drives Reactive Oxygen Species Production by Inhibiting AMPK Activity. Cell Death Dis. 2019, 10, 627. [Google Scholar] [CrossRef]
- Blagg, B.S.J.; Jarstfer, M.B.; Rogers, D.H.; Poulter, C.D. Recombinant Squalene Synthase. A Mechanism for the Rearrangement of Presqualene Diphosphate to Squalene. J. Am. Chem. Soc. 2002, 124, 8846–8853. [Google Scholar] [CrossRef]
- Coman, D.; Vissers, L.E.L.M.; Riley, L.G.; Kwint, M.P.; Hauck, R.; Koster, J.; Geuer, S.; Hopkins, S.; Hallinan, B.; Sweetman, L.; et al. Squalene Synthase Deficiency: Clinical, Biochemical, and Molecular Characterization of a Defect in Cholesterol Biosynthesis. Am. J. Hum. Genet. 2018, 103, 125–130. [Google Scholar] [CrossRef]








Disclaimer/Publisher’s Note: The statements, opinions and data contained in all publications are solely those of the individual author(s) and contributor(s) and not of MDPI and/or the editor(s). MDPI and/or the editor(s) disclaim responsibility for any injury to people or property resulting from any ideas, methods, instructions or products referred to in the content. |
© 2024 by the authors. Licensee MDPI, Basel, Switzerland. This article is an open access article distributed under the terms and conditions of the Creative Commons Attribution (CC BY) license (https://creativecommons.org/licenses/by/4.0/).
Share and Cite
Zhang, Y.; Zhong, C.; Shu, X.; Liu, Q.; Jiang, Y. Estrogen Enhances FDFT1 Expression in Theca Cells of Chicken Hierarchical Ovarian Follicles by Increasing LSD1Ser54p Level Through GSK3β Phosphorylation at 216th Tyrosine. Biomolecules 2024, 14, 1343. https://doi.org/10.3390/biom14111343
Zhang Y, Zhong C, Shu X, Liu Q, Jiang Y. Estrogen Enhances FDFT1 Expression in Theca Cells of Chicken Hierarchical Ovarian Follicles by Increasing LSD1Ser54p Level Through GSK3β Phosphorylation at 216th Tyrosine. Biomolecules. 2024; 14(11):1343. https://doi.org/10.3390/biom14111343
Chicago/Turabian StyleZhang, Yanhong, Conghao Zhong, Xinmei Shu, Qingxin Liu, and Yunliang Jiang. 2024. "Estrogen Enhances FDFT1 Expression in Theca Cells of Chicken Hierarchical Ovarian Follicles by Increasing LSD1Ser54p Level Through GSK3β Phosphorylation at 216th Tyrosine" Biomolecules 14, no. 11: 1343. https://doi.org/10.3390/biom14111343
APA StyleZhang, Y., Zhong, C., Shu, X., Liu, Q., & Jiang, Y. (2024). Estrogen Enhances FDFT1 Expression in Theca Cells of Chicken Hierarchical Ovarian Follicles by Increasing LSD1Ser54p Level Through GSK3β Phosphorylation at 216th Tyrosine. Biomolecules, 14(11), 1343. https://doi.org/10.3390/biom14111343

