TRIM6: An Upregulated Biomarker with Prognostic Significance and Immune Correlations in Gliomas
Abstract
1. Introduction
2. Materials and Methods
2.1. RNA Expression and Data Mining
2.2. Survival Analysis
2.3. Construction and Prediction of the Nomogram
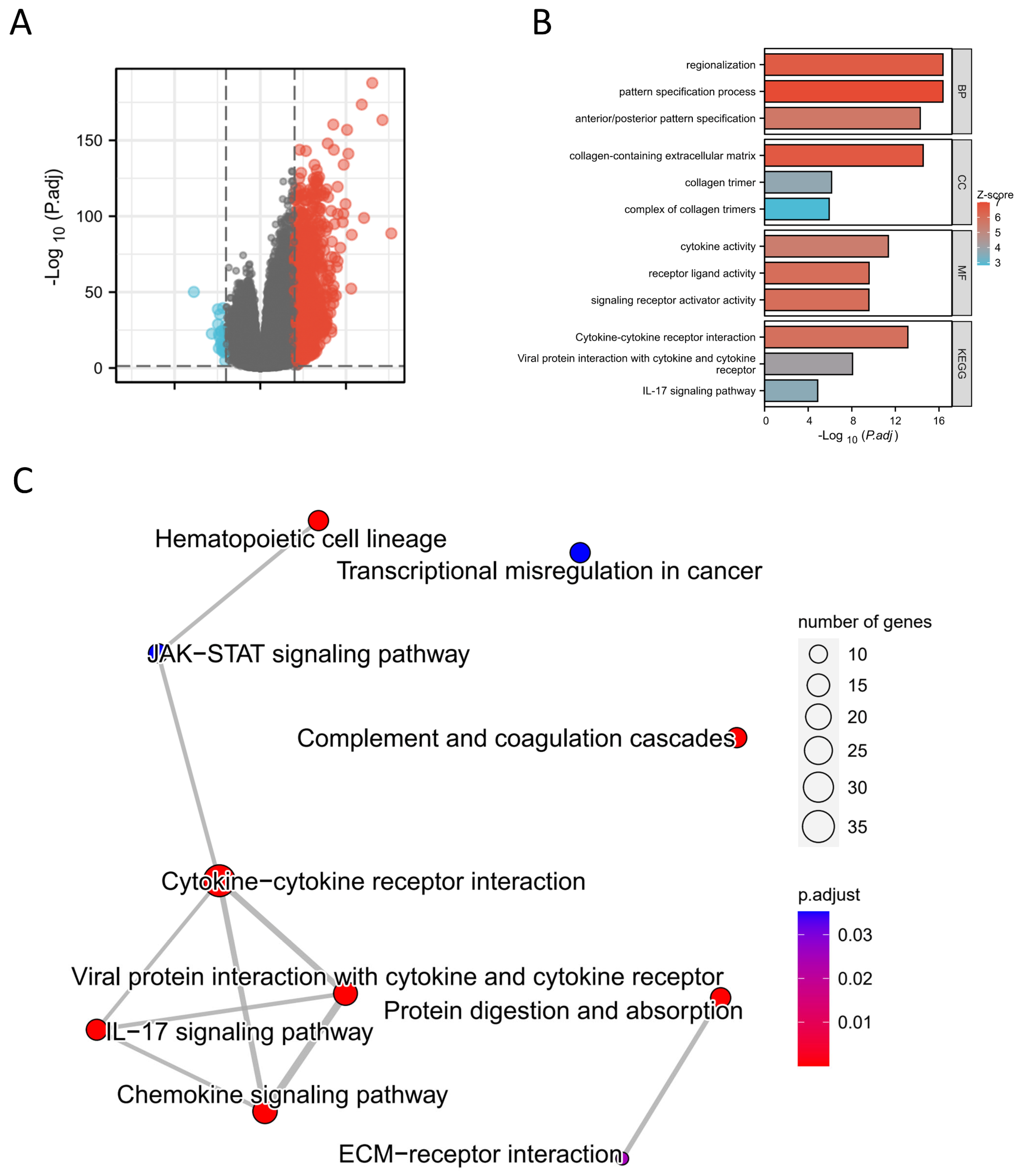
2.4. GO, KEGG and GSEA Analysis
2.5. Protein Interaction PPI Network Construction and Hub Genes Analysis
2.6. Tissue Samples Collection
2.7. Cell Culture and Reagents
2.8. Cell Transfection and RNA Knockdown
2.9. RNA Preparation and Quantitative RT-qPCR
2.10. Antibodies and Western Blot Analysis
2.11. Cell Proliferation and Foci Formation Assay
2.12. Wound Healing Assay and Transwell Assay
2.13. Statistical Analysis
3. Results
3.1. Results
3.1.1. TRIM6 Is Highly Expressed in Gliomas
3.1.2. Validation Using Independent External Databases and Clinical Specimens
3.1.3. Association of the Expression of TRIM6 and Clinicopathologic Factors
3.1.4. TCGA Gliomas Dataset Analysis Reveals That TRIM6 Expression Is Associated with Reduced Patient Survival
3.1.5. Diagnostic and Prognosistic Value of TRIM6 Expression in Glioma Patients
3.1.6. GO, KEGG and GSEA Enrichment Analysis of TRIM6-Related DEGs
3.1.7. The Establishment and Analysis of PPI Network Using TRIM6-Related DEGs
3.1.8. OS Analysis of Hubgenes in TCGA Glioma Patients
3.1.9. TRIM6 Modulation Influences Glioma Cell Behavior In Vitro
3.1.10. TRIM6 Is Closely Related to Cell Cycle Regulatory Genes in Gliomas
3.1.11. Correlation between TRIM6 Expression and Immune Characteristics
4. Discussion
5. Conclusions
Supplementary Materials
Author Contributions
Funding
Institutional Review Board Statement
Informed Consent Statement
Data Availability Statement
Conflicts of Interest
Abbreviations
| AUC | area under the curve |
| CCK8 | Cell Counting Kit-8 |
| CMV | Cytomegalovirus |
| CNS | central nervous system |
| CR | complete response |
| DAVID | Database of Annotation, Visualization, and Integrated Discovery |
| DC | dendritic cell |
| DEGs | Differentially Expressed Genes |
| DMEM | Dulbecco’s Modified Eagle’s Medium |
| DSS | disease-specific survival |
| EBV | Epstein-Barr virus |
| FDA | Food and Drug Administration |
| GAPDH | glyceraldehyde-3-phosphate dehydrogenase |
| GBM | glioblastoma |
| GEO | Gene Expression Omnibus |
| GO | Gene Ontology |
| GSEA | Gene Set Enrichment Analysis |
| HGG | high-grade glioma |
| HHV-6 | Human Herpesvirus 6 |
| HPA | Human Protein Atlas |
| HPV | Human Papillomavirus |
| HR | hazard ratio |
| IDH | isocitrate dehydrogenase |
| KEGG | Kyoto Encyclopedia of Genes and Genomes |
| LGG | low-grade glioma |
| NK | Natural Killer |
| NSFC | National Natural Science Foundation of China |
| OS | overall survival |
| PD | progressive disease |
| PFI | progression-free interval |
| PPI | protein-protein interaction |
| PR | partial response |
| ROC | receiver operating characteristic |
| RT-qPCR | reverse-transcription quantitative real-time polymerase chain reaction |
| SD | stable disease |
| shRNA | short hairpin RNAs |
| ssGSEA | single-sample Gene Set Enrichment Analysis |
| SYSUCC | Sun Yat-sen University Cancer Center |
| TCGA | The Cancer Genome Atlas |
| TILs | tumor-infiltrating lymphocytes |
| TME | tumor microenvironment |
| TRIM6 | tripartite motif-containing protein 6 |
| WHO | World Health Organization |
| WNV | West Nile Virus |
References
- Chen, R.; Smith-Cohn, M.; Cohen, A.L.; Colman, H. Glioma Subclassifications and Their Clinical Significance. Neurotherapeutics 2017, 14, 284–297. [Google Scholar] [CrossRef] [PubMed]
- Xu, S.; Tang, L.; Li, X.; Fan, F.; Liu, Z. Immunotherapy for glioma: Current management and future application. Cancer Lett. 2020, 476, 1–12. [Google Scholar] [CrossRef] [PubMed]
- Louis, D.N.; Perry, A.; Reifenberger, G.; von Deimling, A.; Figarella-Branger, D.; Cavenee, W.K.; Ohgaki, H.; Wiestler, O.D.; Kleihues, P.; Ellison, D.W. The 2016 World Health Organization Classification of Tumors of the Central Nervous System: A summary. Acta Neuropathol. 2016, 131, 803–820. [Google Scholar] [CrossRef]
- Zhang, N.; Zhang, L.; Qiu, B.; Meng, L.; Wang, X.; Hou, B.L. Correlation of volume transfer coefficient Ktrans with histopathologic grades of gliomas. J. Magn. Reson. Imaging 2012, 36, 355–363. [Google Scholar] [CrossRef] [PubMed]
- Venteicher, A.S.; Tirosh, I.; Hebert, C.; Yizhak, K.; Neftel, C.; Filbin, M.G.; Hovestadt, V.; Escalante, L.E.; Shaw, M.L.; Rodman, C.; et al. Decoupling genetics, lineages, and microenvironment in IDH-mutant gliomas by single-cell RNA-seq. Science 2017, 355, eaai8478. [Google Scholar] [CrossRef]
- Sant, M.; Minicozzi, P.; Lagorio, S.; Børge Johannesen, T.; Marcos-Gragera, R.; Francisci, S. EUROCARE Working Group Survival of European patients with central nervous system tumors. Int. J. Cancer 2012, 131, 173–185. [Google Scholar] [CrossRef]
- Ostrom, Q.T.; Gittleman, H.; Farah, P.; Ondracek, A.; Chen, Y.; Wolinsky, Y.; Stroup, N.E.; Kruchko, C.; Barnholtz-Sloan, J.S. CBTRUS Statistical Report: Primary Brain and Central Nervous System Tumors Diagnosed in the United States in 2006–2010. Neuro-Oncology 2013, 15, ii1–ii56. [Google Scholar] [CrossRef]
- Molenaar, R.J.; Radivoyevitch, T.; Maciejewski, J.P.; van Noorden, C.J.F.; Bleeker, F.E. The driver and passenger effects of isocitrate dehydrogenase 1 and 2 mutations in oncogenesis and survival prolongation. Biochim. Biophys. Acta BBA Rev. Cancer 2014, 1846, 326–341. [Google Scholar] [CrossRef]
- Wang, Z.; Bao, Z.; Yan, W.; You, G.; Wang, Y.; Li, X.; Zhang, W. Isocitrate dehydrogenase 1 (IDH1) mutation-specific microRNA signature predicts favorable prognosis in glioblastoma patients with IDH1 wild type. J. Exp. Amp Clin. Cancer Res. 2013, 32, 59. [Google Scholar] [CrossRef]
- Ostrom, Q.T.; Bauchet, L.; Davis, F.G.; Deltour, I.; Fisher, J.L.; Langer, C.E.; Pekmezci, M.; Schwartzbaum, J.A.; Turner, M.C.; Walsh, K.M.; et al. The epidemiology of glioma in adults: A “state of the science” review. Neuro-Oncology 2014, 16, 896–913. [Google Scholar] [CrossRef]
- Oberoi, R.K.; Parrish, K.E.; Sio, T.T.; Mittapalli, R.K.; Elmquist, W.F.; Sarkaria, J.N. Strategies to improve delivery of anticancer drugs across the blood–brain barrier to treat glioblastoma. Neuro-Oncology 2016, 18, 27–36. [Google Scholar] [CrossRef] [PubMed]
- Ng, K.T.-P.; Lo, C.M.; Guo, D.Y.; Qi, X.; Li, C.X.; Geng, W.; Liu, X.B.; Ling, C.C.; Ma, Y.Y.; Yeung, W.H.; et al. Identification of Transmembrane Protein 98 as a Novel Chemoresistance-Conferring Gene in Hepatocellular Carcinoma. Mol. Cancer Ther. 2014, 13, 1285–1297. [Google Scholar] [CrossRef] [PubMed]
- Zhang, L.-H.; Yin, A.-A.; Cheng, J.-X.; Huang, H.-Y.; Li, X.-M.; Zhang, Y.-Q.; Han, N.; Zhang, X. TRIM24 promotes glioma progression and enhances chemoresistance through activation of the PI3K/Akt signaling pathway. Oncogene 2015, 34, 600–610. [Google Scholar] [CrossRef] [PubMed]
- Tan, Z.; Song, L.; Wu, W.; Zhou, Y.; Zhu, J.; Wu, G.; Cao, L.; Song, J.; Li, J.; Zhang, W. TRIM14 promotes chemoresistance in gliomas by activating Wnt/β-catenin signaling via stabilizing Dvl2. Oncogene 2018, 37, 5403–5415. [Google Scholar] [CrossRef] [PubMed]
- Reymond, A. The tripartite motif family identifies cell compartments. EMBO J. 2001, 20, 2140–2151. [Google Scholar] [CrossRef] [PubMed]
- Bharaj, P.; Atkins, C.; Luthra, P.; Giraldo, M.I.; Dawes, B.E.; Miorin, L.; Johnson, J.R.; Krogan, N.J.; Basler, C.F.; Freiberg, A.N.; et al. The Host E3-Ubiquitin Ligase TRIM6 Ubiquitinates the Ebola Virus VP35 Protein and Promotes Virus Replication. J. Virol. 2017, 91, e00833-17. [Google Scholar] [CrossRef]
- van Tol, S.; Atkins, C.; Bharaj, P.; Johnson, K.N.; Hage, A.; Freiberg, A.N.; Rajsbaum, R. VAMP8 Contributes to the TRIM6-Mediated Type I Interferon Antiviral Response during West Nile Virus Infection. J. Virol. 2020, 94, e01454-19. [Google Scholar] [CrossRef]
- Zheng, S.; Zhou, C.; Wang, Y.; Li, H.; Sun, Y.; Shen, Z. TRIM6 promotes colorectal cancer cells proliferation and response to thiostrepton by TIS21/FoxM1. J. Exp. Amp Clin. Cancer Res. 2020, 39, 23. [Google Scholar] [CrossRef]
- Love, M.I.; Huber, W.; Anders, S. Moderated estimation of fold change and dispersion for RNA-seq data with DESeq2. Genome Biol. 2014, 15, 550. [Google Scholar] [CrossRef]
- Wu, T.; Hu, E.; Xu, S.; Chen, M.; Guo, P.; Dai, Z.; Feng, T.; Zhou, L.; Tang, W.; Zhan, L.; et al. clusterProfiler 4.0: A universal enrichment tool for interpreting omics data. Innovation 2021, 2, 100141. [Google Scholar] [CrossRef]
- Vivian, J.; Rao, A.A.; Nothaft, F.A.; Ketchum, C.; Armstrong, J.; Novak, A.; Pfeil, J.; Narkizian, J.; Deran, A.D.; Musselman-Brown, A.; et al. Toil enables reproducible, open source, big biomedical data analyses. Nat. Biotechnol. 2017, 35, 314–316. [Google Scholar] [CrossRef] [PubMed]
- Hatakeyama, S. TRIM Family Proteins: Roles in Autophagy, Immunity, and Carcinogenesis. Trends Biochem. Sci. 2017, 42, 297–311. [Google Scholar] [CrossRef] [PubMed]
- Cai, Z.; Yang, S.; Li, X.; Chen, F.; Li, W. Viral infection and glioma: A meta-analysis of prognosis. BMC Cancer 2020, 20, 549. [Google Scholar] [CrossRef]
- Coghill, A.E.; Kim, Y.; Hodge, J.M.; Bender, N.; Smith-Warner, S.A.; Teras, L.R.; Grimsrud, T.K.; Waterboer, T.; Egan, K.M. Prospective investigation of herpesvirus infection and risk of glioma. Int. J. Cancer 2022, 151, 222–228. [Google Scholar] [CrossRef]
- Verhaak, R.G.W.; Hoadley, K.A.; Purdom, E.; Wang, V.; Qi, Y.; Wilkerson, M.D.; Miller, C.R.; Ding, L.; Golub, T.; Mesirov, J.P.; et al. Integrated Genomic Analysis Identifies Clinically Relevant Subtypes of Glioblastoma Characterized by Abnormalities in PDGFRA, IDH1, EGFR, and NF1. Cancer Cell 2010, 17, 98–110. [Google Scholar] [CrossRef] [PubMed]
- Wang, Q.; Hu, B.; Hu, X.; Kim, H.; Squatrito, M.; Scarpace, L.; deCarvalho, A.C.; Lyu, S.; Li, P.; Li, Y.; et al. Tumor Evolution of Glioma-Intrinsic Gene Expression Subtypes Associates with Immunological Changes in the Microenvironment. Cancer Cell 2017, 32, 42–56.e6. [Google Scholar] [CrossRef]
- Patel, A.P.; Tirosh, I.; Trombetta, J.J.; Shalek, A.K.; Gillespie, S.M.; Wakimoto, H.; Cahill, D.P.; Nahed, B.V.; Curry, W.T.; Martuza, R.L.; et al. Single-cell RNA-seq highlights intratumoral heterogeneity in primary glioblastoma. Science 2014, 344, 1396–1401. [Google Scholar] [CrossRef]
- Marafini, I.; Sedda, S.; Dinallo, V.; Monteleone, G. Inflammatory cytokines: From discoveries to therapies in IBD. Expert Opin. Biol. Ther. 2019, 19, 1207–1217. [Google Scholar] [CrossRef]
- Propper, D.J.; Balkwill, F.R. Harnessing cytokines and chemokines for cancer therapy. Nat. Rev. Clin. Oncol. 2022, 19, 237–253. [Google Scholar] [CrossRef]
- LEY, K. Arrest Chemokines. Microcirculation 2003, 10, 289–295. [Google Scholar] [CrossRef]
- Phua, S.C.; Chiba, S.; Suzuki, M.; Su, E.; Roberson, E.C.; Pusapati, G.V.; Setou, M.; Rohatgi, R.; Reiter, J.F.; Ikegami, K.; et al. Dynamic Remodeling of Membrane Composition Drives Cell Cycle through Primary Cilia Excision. Cell 2017, 168, 264–279.e15. [Google Scholar] [CrossRef]
- Kanemitsu, N.; Ebisuno, Y.; Tanaka, T.; Otani, K.; Hayasaka, H.; Kaisho, T.; Akira, S.; Katagiri, K.; Kinashi, T.; Fujita, N.; et al. CXCL13 is an arrest chemokine for B cells in high endothelial venules. Blood 2005, 106, 2613–2618. [Google Scholar] [CrossRef] [PubMed]
- Pallandre, J.R.; Krzewski, K.; Bedel, R.; Ryffel, B.; Caignard, A.; Rohrlich, P.S.; Pivot, X.; Tiberghien, P.; Zitvogel, L.; Strominger, J.L.; et al. Dendritic cell and natural killer cell cross-talk: A pivotal role of CX3CL1 in NK cytoskeleton organization and activation. Blood 2008, 112, 4420–4424. [Google Scholar] [CrossRef][Green Version]
- Pantaleo, M.A.; Tarantino, G.; Agostinelli, C.; Urbini, M.; Nannini, M.; Saponara, M.; Castelli, C.; Stacchiotti, S.; Fumagalli, E.; Gatto, L.; et al. Immune microenvironment profiling of gastrointestinal stromal tumors (GIST) shows gene expression patterns associated to immune checkpoint inhibitors response. Oncoimmunology 2019, 8, e1617588. [Google Scholar] [CrossRef]
- Palanichamy, K.; Thirumoorthy, K.; Kanji, S.; Gordon, N.; Singh, R.; Jacob, J.R.; Sebastian, N.; Litzenberg, K.T.; Patel, D.; Bassett, E.; et al. Methionine and Kynurenine Activate Oncogenic Kinases in Glioblastoma, and Methionine Deprivation Compromises Proliferation. Clin. Cancer Res. 2016, 22, 3513–3523. [Google Scholar] [CrossRef] [PubMed]
- Hu, Q.; Ye, Y.; Chan, L.-C.; Li, Y.; Liang, K.; Lin, A.; Egranov, S.D.; Zhang, Y.; Xia, W.; Gong, J.; et al. Oncogenic lncRNA downregulates cancer cell antigen presentation and intrinsic tumor suppression. Nat. Immunol. 2019, 20, 835–851. [Google Scholar] [CrossRef] [PubMed]
- Liu, Z.; Ravindranathan, R.; Kalinski, P.; Guo, Z.S.; Bartlett, D.L. Rational combination of oncolytic vaccinia virus and PD-L1 blockade works synergistically to enhance therapeutic efficacy. Nat. Commun. 2017, 8, 14754. [Google Scholar] [CrossRef]
- Danielsen, H.E.; Hveem, T.S.; Domingo, E.; Pradhan, M.; Kleppe, A.; Syvertsen, R.A.; Kostolomov, I.; Nesheim, J.A.; Askautrud, H.A.; Nesbakken, A.; et al. Prognostic markers for colorectal cancer: Estimating ploidy and stroma. Ann. Oncol. 2018, 29, 616–623. [Google Scholar] [CrossRef]
- Reichling, C.; Taieb, J.; Derangere, V.; Klopfenstein, Q.; Le Malicot, K.; Gornet, J.-M.; Becheur, H.; Fein, F.; Cojocarasu, O.; Kaminsky, M.C.; et al. Artificial intelligence-guided tissue analysis combined with immune infiltrate assessment predicts stage III colon cancer outcomes in PETACC08 study. Gut 2020, 69, 681–690. [Google Scholar] [CrossRef]
- Lyu, L.; Yao, J.; Wang, M.; Zheng, Y.; Xu, P.; Wang, S.; Zhang, D.; Deng, Y.; Wu, Y.; Yang, S.; et al. Overexpressed Pseudogene HLA-DPB2 Promotes Tumor Immune Infiltrates by Regulating HLA-DPB1 and Indicates a Better Prognosis in Breast Cancer. Front. Oncol. 2020, 10, 1245. [Google Scholar] [CrossRef]












| Characteristic | Low Expression of TRIM6 | High Expression of TRIM6 | p |
|---|---|---|---|
| n | 348 | 348 | |
| WHO grade, n (%) | <0.001 | ||
| G2 | 153 (24.1%) | 71 (11.2%) | |
| G3 | 139 (21.9%) | 104 (16.4%) | |
| G4 | 18 (2.8%) | 150 (23.6%) | |
| IDH status, n (%) | <0.001 | ||
| WT | 31 (4.5%) | 215 (31.3%) | |
| Mut | 314 (45.8%) | 126 (18.4%) | |
| 1p/19q codeletion, n (%) | <0.001 | ||
| codel | 124 (18%) | 47 (6.8%) | |
| non-codel | 223 (32.4%) | 295 (42.8%) | |
| Gender, n (%) | 0.026 | ||
| Female | 164 (23.6%) | 134 (19.3%) | |
| Male | 184 (26.4%) | 214 (30.7%) | |
| Age, n (%) | <0.001 | ||
| ≤60 | 312 (44.8%) | 241 (34.6%) | |
| >60 | 36 (5.2%) | 107 (15.4%) | |
| Histological type, n (%) | <0.001 | ||
| Astrocytoma | 109 (15.7%) | 86 (12.4%) | |
| Glioblastoma | 18 (2.6%) | 150 (21.6%) | |
| Oligoastrocytoma | 77 (11.1%) | 57 (8.2%) | |
| Oligodendroglioma | 144 (20.7%) | 55 (7.9%) | |
| Age, median (IQR) | 40 (32.75, 51) | 53 (38, 63) | <0.001 |
| Characteristics | Total(N) | Univariate Analysis | Multivariate Analysis | ||
|---|---|---|---|---|---|
| Hazard Ratio (95% CI) | p Value | Hazard Ratio (95% CI) | p Value | ||
| WHO grade | 634 | ||||
| G2 | 223 | Reference | |||
| G3 | 243 | 2.999 (2.007–4.480) | <0.001 | 1.770 (1.104–2.837) | 0.018 |
| G4 | 168 | 18.615 (12.460–27.812) | <0.001 | 5.070 (1.567–16.398) | 0.007 |
| IDH status | 685 | ||||
| WT | 246 | Reference | |||
| Mut | 439 | 0.117 (0.090–0.152) | <0.001 | 0.498 (0.285–0.870) | 0.014 |
| 1p/19q codeletion | 688 | ||||
| codel | 170 | Reference | |||
| non-codel | 518 | 4.428 (2.885–6.799) | <0.001 | 1.002 (0.517–1.942) | 0.996 |
| Primary therapy outcome | 461 | ||||
| PD | 112 | Reference | |||
| SD | 147 | 0.440 (0.294–0.658) | <0.001 | 0.361 (0.214–0.608) | <0.001 |
| PR | 64 | 0.170 (0.074–0.391) | <0.001 | 0.189 (0.067–0.534) | 0.002 |
| CR | 138 | 0.133 (0.064–0.278) | <0.001 | 0.167 (0.077–0.364) | <0.001 |
| Gender | 695 | ||||
| Female | 297 | Reference | |||
| Male | 398 | 1.262 (0.988–1.610) | 0.062 | 1.651 (1.049–2.598) | 0.030 |
| Age | 695 | ||||
| <=60 | 552 | Reference | |||
| >60 | 143 | 4.668 (3.598-6.056) | <0.001 | 4.071 (2.438–6.796) | <0.001 |
| Histological type | 695 | ||||
| Astrocytoma | 195 | Reference | |||
| Glioblastoma | 168 | 6.791 (4.932–9.352) | <0.001 | ||
| Oligoastrocytoma | 134 | 0.657 (0.419–1.031) | 0.068 | 1.132 (0.655–1.956) | 0.657 |
| Oligodendroglioma | 198 | 0.580 (0.395–0.853) | 0.006 | 0.612 (0.347–1.078) | 0.089 |
| TRIM6 | 695 | ||||
| Low | 347 | Reference | |||
| High | 348 | 4.023 (3.077–5.261) | <0.001 | 1.591 (1.027–2.466) | 0.038 |
Disclaimer/Publisher’s Note: The statements, opinions and data contained in all publications are solely those of the individual author(s) and contributor(s) and not of MDPI and/or the editor(s). MDPI and/or the editor(s) disclaim responsibility for any injury to people or property resulting from any ideas, methods, instructions or products referred to in the content. |
© 2023 by the authors. Licensee MDPI, Basel, Switzerland. This article is an open access article distributed under the terms and conditions of the Creative Commons Attribution (CC BY) license (https://creativecommons.org/licenses/by/4.0/).
Share and Cite
Guo, J.; Feng, S.; Liu, H.; Chen, Z.; Ding, C.; Jin, Y.; Chen, X.; Ling, Y.; Zeng, Y.; Long, H.; et al. TRIM6: An Upregulated Biomarker with Prognostic Significance and Immune Correlations in Gliomas. Biomolecules 2023, 13, 1298. https://doi.org/10.3390/biom13091298
Guo J, Feng S, Liu H, Chen Z, Ding C, Jin Y, Chen X, Ling Y, Zeng Y, Long H, et al. TRIM6: An Upregulated Biomarker with Prognostic Significance and Immune Correlations in Gliomas. Biomolecules. 2023; 13(9):1298. https://doi.org/10.3390/biom13091298
Chicago/Turabian StyleGuo, Jianrong, Shoucheng Feng, Hong Liu, Zhuopeng Chen, Chao Ding, Yukai Jin, Xiaojiang Chen, Yudong Ling, Yi Zeng, Hao Long, and et al. 2023. "TRIM6: An Upregulated Biomarker with Prognostic Significance and Immune Correlations in Gliomas" Biomolecules 13, no. 9: 1298. https://doi.org/10.3390/biom13091298
APA StyleGuo, J., Feng, S., Liu, H., Chen, Z., Ding, C., Jin, Y., Chen, X., Ling, Y., Zeng, Y., Long, H., & Qiu, H. (2023). TRIM6: An Upregulated Biomarker with Prognostic Significance and Immune Correlations in Gliomas. Biomolecules, 13(9), 1298. https://doi.org/10.3390/biom13091298

