Quantitative Spatial Analysis of Neuroligin-3 mRNA Expression in the Enteric Nervous System Reveals a Potential Role in Neuronal–Glial Synapses and Reduced Expression in Nlgn3R451C Mice
Abstract
1. Introduction
2. Materials and Methods
2.1. Animals
2.2. Tissue Preparation
2.3. Dual RNAScope In Situ Hybridization and Immunofluorescence
2.3.1. Tissue Pre-Treatment
2.3.2. RNAscope In Situ Hybridization
2.3.3. Immunofluorescence
2.3.4. Submucosal Plexus Antibodies
2.3.5. Myenteric Plexus Antibodies
2.4. Image Acquisition and Analysis
2.5. Statistical Analysis
2.6. Investigation of Nlgn, Nrxn and MDGA Gene Family Expression in Single-Cell RNA Sequencing Datasets
3. Results
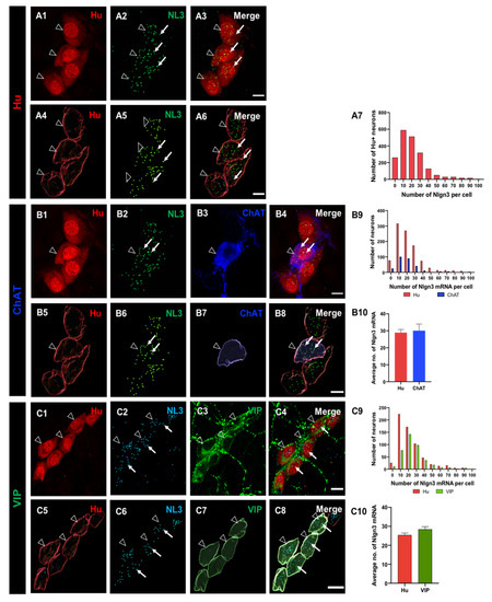
3.1. Nlgn3 mRNA Is Expressed in Most Distal Ileal Submucosal Neurons
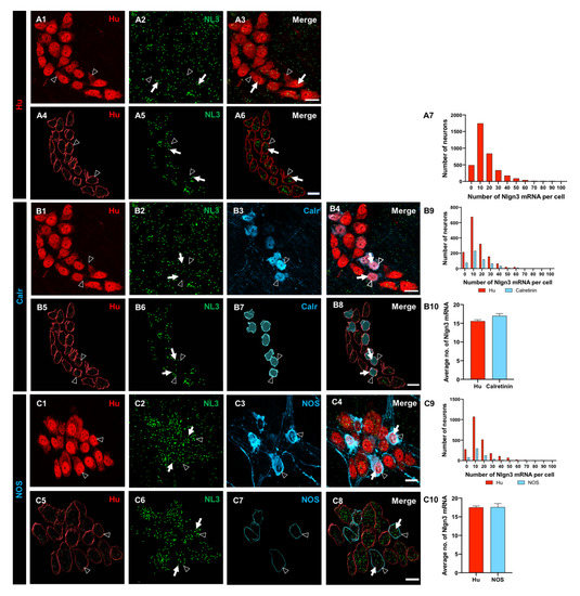
3.2. Myenteric Neurons Express Nlgn3 mRNA
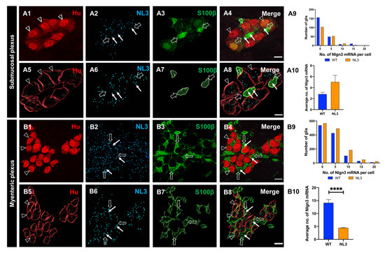
3.3. Enteric Glia Express Nlgn3
3.4. ScRNASeq Confirmation of Nlgn3 Expression in Enteric Neurons and Glia
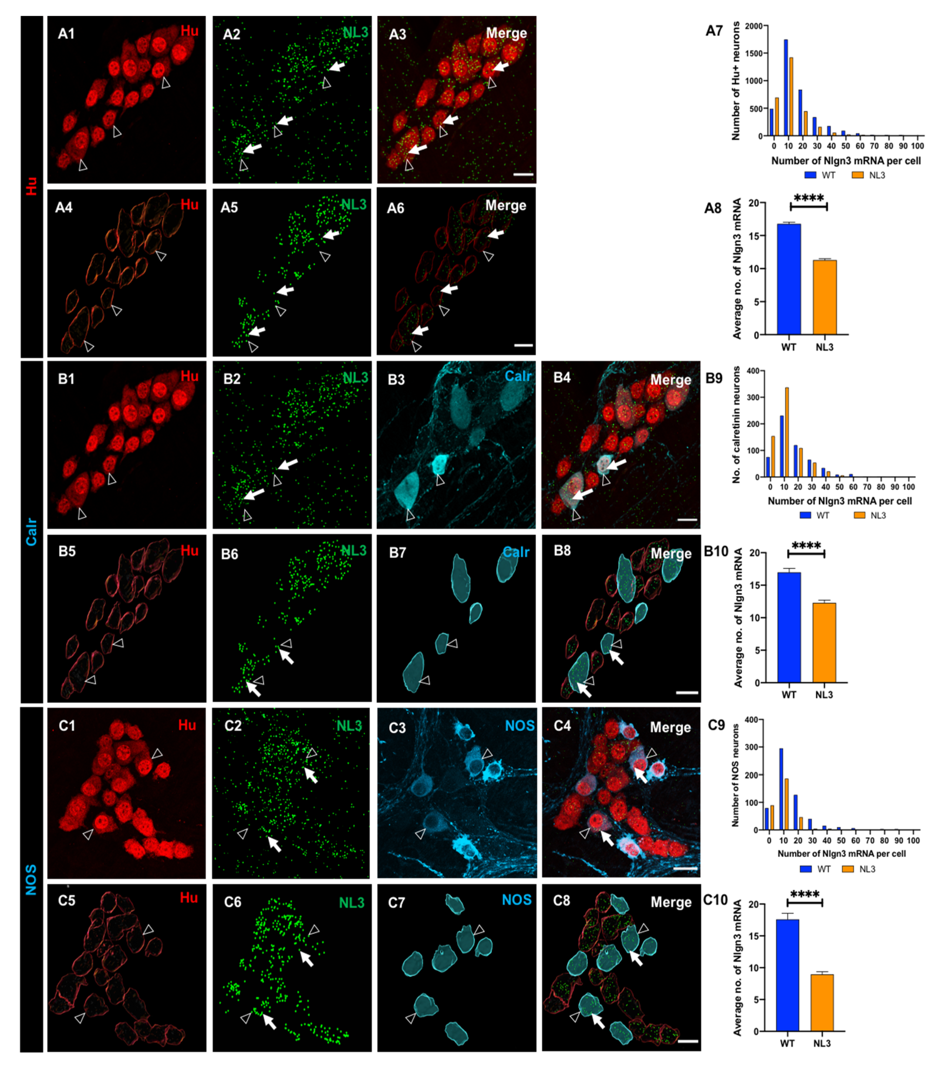
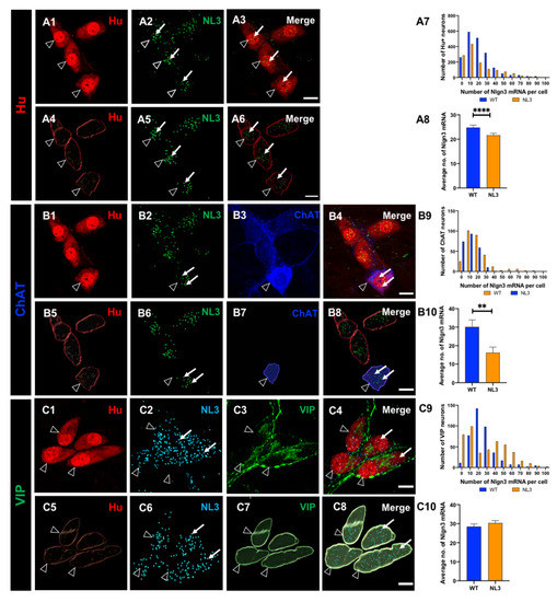
3.5. The R451C Mutation Selectively Reduces Nlgn3 mRNA Expression
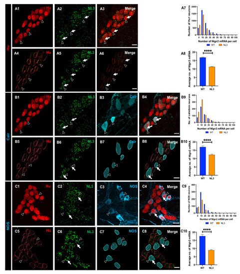
3.5.1. The R451C Mutation Decreases Nlgn3 mRNA Expression in Calretinin and nNOS-Labelled Myenteric Neurons
3.5.2. Reduced Nlgn3 mRNA Expression in Myenteric but Not Submucosal Glia in Nlgn3R451C Mice
4. Discussion
4.1. Most Enteric Neurons Express Nlgn3 mRNA
4.1.1. Cholinergic Transmission
4.1.2. VIP-Expressing Neurons
4.1.3. nNOS-Expressing Neurons
4.1.4. Calretinin-Expressing Neurons
4.1.5. Other Signalling Systems
4.2. Differential Expression of Neuroligin Binding Partners in the Enteric Nervous System
4.3. A Role for Nlgn3 in Enteric Neuronal-Glial Synapses
4.4. The R451C Mutation Reduces Nlgn3 mRNA Expression in the Enteric Nervous System
5. Conclusions
Supplementary Materials
Author Contributions
Funding
Institutional Review Board Statement
Informed Consent Statement
Data Availability Statement
Conflicts of Interest
References
- Tabuchi, K.; Blundell, J.; Etherton, M.R.; Hammer, R.E.; Liu, X.; Powell, C.M.; Sudhof, T.C. A neuroligin-3 mutation implicated in autism increases inhibitory synaptic transmission in mice. Science 2007, 318, 71–76. [Google Scholar] [CrossRef]
- Etherton, M.; Foldy, C.; Sharma, M.; Tabuchi, K.; Liu, X.; Shamloo, M.; Malenka, R.C.; Sudhof, T.C. Autism-linked neuroligin-3 R451C mutation differentially alters hippocampal and cortical synaptic function. Proc. Natl. Acad. Sci. USA 2011, 108, 13764–13769. [Google Scholar] [CrossRef] [PubMed]
- Foldy, C.; Malenka, R.C.; Sudhof, T.C. Autism-associated neuroligin-3 mutations commonly disrupt tonic endocannabinoid signaling. Neuron 2013, 78, 498–509. [Google Scholar] [CrossRef] [PubMed]
- Rothwell, P.E.; Fuccillo, M.V.; Maxeiner, S.; Hayton, S.J.; Gokce, O.; Lim, B.K.; Fowler, S.C.; Malenka, R.C.; Sudhof, T.C. Autism-associated neuroligin-3 mutations commonly impair striatal circuits to boost repetitive behaviors. Cell 2014, 158, 198–212. [Google Scholar] [CrossRef]
- Hosie, S.; Malone, D.T.; Liu, S.; Glass, M.; Adlard, P.A.; Hannan, A.J.; Hill-Yardin, E.L. Altered Amygdala Excitation and CB1 Receptor Modulation of Aggressive Behavior in the Neuroligin-3(R451C) Mouse Model of Autism. Front. Cell. Neurosci. 2018, 12, 234. [Google Scholar] [CrossRef]
- Leembruggen, A.J.L.; Balasuriya, G.K.; Zhang, J.; Schokman, S.; Swiderski, K.; Bornstein, J.C.; Nithianantharajah, J.; Hill-Yardin, E.L. Colonic dilation and altered ex vivo gastrointestinal motility in the neuroligin-3 knockout mouse. Autism Res. 2019, 13, 691–701. [Google Scholar] [CrossRef]
- Hosie, S.; Ellis, M.; Swaminathan, M.; Ramalhosa, F.; Seger, G.O.; Balasuriya, G.K.; Gillberg, C.; Rastam, M.; Churilov, L.; McKeown, S.J.; et al. Gastrointestinal dysfunction in patients and mice expressing the autism-associated R451C mutation in neuroligin-3. Autism Res. 2019, 12, 1043–1056. [Google Scholar] [CrossRef] [PubMed]
- Budreck, E.C.; Scheiffele, P. Neuroligin-3 is a neuronal adhesion protein at GABAergic and glutamatergic synapses. Eur. J. Neurosci. 2007, 26, 1738–1748. [Google Scholar] [CrossRef]
- Venkatesh, H.S.; Johung, T.B.; Caretti, V.; Noll, A.; Tang, Y.; Nagaraja, S.; Gibson, E.M.; Mount, C.W.; Polepalli, J.; Mitra, S.S.; et al. Neuronal Activity Promotes Glioma Growth through Neuroligin-3 Secretion. Cell 2015, 161, 803–816. [Google Scholar] [CrossRef]
- Gilbert, M.; Smith, J.; Roskams, A.J.; Auld, V.J. Neuroligin 3 is a vertebrate gliotactin expressed in the olfactory ensheathing glia, a growth-promoting class of macroglia. Glia 2001, 34, 151–164. [Google Scholar] [CrossRef]
- Jamain, S.; Quach, H.; Betancur, C.; Rastam, M.; Colineaux, C.; Gillberg, I.C.; Soderstrom, H.; Giros, B.; Leboyer, M.; Gillberg, C.; et al. Mutations of the X-linked genes encoding neuroligins NLGN3 and NLGN4 are associated with autism. Nat. Genet. 2003, 34, 27–29. [Google Scholar] [CrossRef]
- Sanders, S.J.; Ercan-Sencicek, A.G.; Hus, V.; Luo, R.; Murtha, M.T.; Moreno-De-Luca, D.; Chu, S.H.; Moreau, M.P.; Gupta, A.R.; Thomson, S.A.; et al. Multiple recurrent de novo CNVs, including duplications of the 7q11.23 Williams syndrome region, are strongly associated with autism. Neuron 2011, 70, 863–885. [Google Scholar] [CrossRef]
- Levy, D.; Ronemus, M.; Yamrom, B.; Lee, Y.H.; Leotta, A.; Kendall, J.; Marks, S.; Lakshmi, B.; Pai, D.; Ye, K.; et al. Rare de novo and transmitted copy-number variation in autistic spectrum disorders. Neuron 2011, 70, 886–897. [Google Scholar] [CrossRef] [PubMed]
- Zhang, Q.; Wang, J.; Li, A.; Liu, H.; Zhang, W.; Cui, X.; Wang, K. Expression of neurexin and neuroligin in the enteric nervous system and their down-regulated expression levels in Hirschsprung disease. Mol. Biol. Rep. 2013, 40, 2969–2975. [Google Scholar] [CrossRef] [PubMed]
- Bohorquez, D.V.; Shahid, R.A.; Erdmann, A.; Kreger, A.M.; Wang, Y.; Calakos, N.; Wang, F.; Liddle, R.A. Neuroepithelial circuit formed by innervation of sensory enteroendocrine cells. J. Clin. Investig. 2015, 125, 782–786. [Google Scholar] [CrossRef] [PubMed]
- Morarach, K.; Mikhailova, A.; Knoflach, V.; Memic, F.; Kumar, R.; Li, W.; Ernfors, P.; Marklund, U. Diversification of molecularly defined myenteric neuron classes revealed by single-cell RNA sequencing. Nat. Neurosci. 2021, 24, 34–46. [Google Scholar] [CrossRef]
- Wang, F.; Flanagan, J.; Su, N.; Wang, L.C.; Bui, S.; Nielson, A.; Wu, X.; Vo, H.T.; Ma, X.J.; Luo, Y. RNAscope: A novel in situ RNA analysis platform for formalin-fixed, paraffin-embedded tissues. J. Mol. Diagn. 2012, 14, 22–29. [Google Scholar] [CrossRef]
- Foong, J.P.; Tough, I.R.; Cox, H.M.; Bornstein, J.C. Properties of cholinergic and non-cholinergic submucosal neurons along the mouse colon. J. Physiol. 2014, 592, 777–793. [Google Scholar] [CrossRef]
- Young, H.M.; Ciampoli, D. Transient expression of neuronal nitric oxide synthase by neurons of the submucous plexus of the mouse small intestine. Cell Tissue Res. 1998, 291, 395–401. [Google Scholar] [CrossRef]
- Qu, Z.D.; Thacker, M.; Castelucci, P.; Bagyanszki, M.; Epstein, M.L.; Furness, J.B. Immunohistochemical analysis of neuron types in the mouse small intestine. Cell Tissue Res. 2008, 334, 147–161. [Google Scholar] [CrossRef]
- Sang, Q.; Young, H.M. Chemical coding of neurons in the myenteric plexus and external muscle of the small and large intestine of the mouse. Cell Tissue Res. 1996, 284, 39–53. [Google Scholar] [CrossRef] [PubMed]
- Zeisel, A.; Hochgerner, H.; Lonnerberg, P.; Johnsson, A.; Memic, F.; van der Zwan, J.; Haring, M.; Braun, E.; Borm, L.E.; La Manno, G.; et al. Molecular Architecture of the Mouse Nervous System. Cell 2018, 174, 999–1014.e22. [Google Scholar] [CrossRef] [PubMed]
- Sudhof, T.C. Neuroligins and neurexins link synaptic function to cognitive disease. Nature 2008, 455, 903–911. [Google Scholar] [CrossRef]
- Sharna, S.S.; Balasuriya, G.K.; Hosie, S.; Nithianantharajah, J.; Franks, A.E.; Hill-Yardin, E.L. Altered Caecal Neuroimmune Interactions in the Neuroligin-3(R451C) Mouse Model of Autism. Front. Cell. Neurosci. 2020, 14, 85. [Google Scholar] [CrossRef] [PubMed]
- Gabella, G. Fine structure of the myenteric plexus in the guinea-pig ileum. J. Anat. 1972, 111, 69–97. [Google Scholar]
- Llewellyn-Smith, I.J.; Costa, M.; Furness, J.B. Light and electron microscopic immunocytochemistry of the same nerves from whole mount preparations. J. Histochem. Cytochem. 1985, 33, 857–866. [Google Scholar] [CrossRef]
- Young, H.M.; Furness, J.B. Ultrastructural examination of the targets of serotonin-immunoreactive descending interneurons in the guinea pig small intestine. J. Comp. Neurol. 1995, 356, 101–114. [Google Scholar] [CrossRef] [PubMed]
- Pompolo, S.; Furness, J.B. Ultrastructure and synaptic relationships of calbindin-reactive, Dogiel type II neurons, in myenteric ganglia of guinea-pig small intestine. J. Neurocytol. 1988, 17, 771–782. [Google Scholar] [CrossRef]
- Chaudhury, A.; He, X.D.; Goyal, R.K. Role of PSD95 in membrane association and catalytic activity of nNOSalpha in nitrergic varicosities in mice gut. Am. J. Physiol. Gastrointest. Liver Physiol. 2009, 297, G806–G813. [Google Scholar] [CrossRef]
- Brenman, J.E.; Christopherson, K.S.; Craven, S.E.; McGee, A.W.; Bredt, D.S. Cloning and characterization of postsynaptic density 93, a nitric oxide synthase interacting protein. J. Neurosci. 1996, 16, 7407–7415. [Google Scholar] [CrossRef] [PubMed]
- Anderson, R.B.; Turner, K.N.; Nikonenko, A.G.; Hemperly, J.; Schachner, M.; Young, H.M. The cell adhesion molecule l1 is required for chain migration of neural crest cells in the developing mouse gut. Gastroenterology 2006, 130, 1221–1232. [Google Scholar] [CrossRef] [PubMed]
- Zheng, Y.; Lv, X.; Wang, D.; Gao, N.; Zhang, Q.; Li, A. Down-regulation of fibronectin and the correlated expression of neuroligin in hirschsprung disease. Neurogastroenterol. Motil. 2017, 29, e13134. [Google Scholar] [CrossRef] [PubMed]
- Brookes, S.J. Classes of enteric nerve cells in the guinea-pig small intestine. Anat. Rec. 2001, 262, 58–70. [Google Scholar] [CrossRef]
- Grider, J.R. Neurotransmitters mediating the intestinal peristaltic reflex in the mouse. J. Pharmacol. Exp. Ther. 2003, 307, 460–467. [Google Scholar] [CrossRef]
- Gwynne, R.M.; Bornstein, J.C. Synaptic transmission at functionally identified synapses in the enteric nervous system: Roles for both ionotropic and metabotropic receptors. Curr. Neuropharmacol. 2007, 5, 1–17. [Google Scholar] [CrossRef]
- Brookes, S.J.; Steele, P.A.; Costa, M. Identification and immunohistochemistry of cholinergic and non-cholinergic circular muscle motor neurons in the guinea-pig small intestine. Neuroscience 1991, 42, 863–878. [Google Scholar] [CrossRef]
- Takacs, V.T.; Freund, T.F.; Nyiri, G. Neuroligin 2 is expressed in synapses established by cholinergic cells in the mouse brain. PLoS ONE 2013, 8, e72450. [Google Scholar] [CrossRef]
- Ross, B.S.; Conroy, W.G. Capabilities of neurexins in the chick ciliary ganglion. Dev. Neurobiol. 2008, 68, 409–419. [Google Scholar] [CrossRef]
- Mongardi Fantaguzzi, C.; Thacker, M.; Chiocchetti, R.; Furness, J.B. Identification of neuron types in the submucosal ganglia of the mouse ileum. Cell Tissue Res. 2009, 336, 179–189. [Google Scholar] [CrossRef]
- Keef, K.D.; Shuttleworth, C.W.; Xue, C.; Bayguinov, O.; Publicover, N.G.; Sanders, K.M. Relationship between nitric oxide and vasoactive intestinal polypeptide in enteric inhibitory neurotransmission. Neuropharmacology 1994, 33, 1303–1314. [Google Scholar] [CrossRef] [PubMed]
- Costa, M.; Brookes, S.J.; Steele, P.A.; Gibbins, I.; Burcher, E.; Kandiah, C.J. Neurochemical classification of myenteric neurons in the guinea-pig ileum. Neuroscience 1996, 75, 949–967. [Google Scholar] [CrossRef] [PubMed]
- Fung, C.; Unterweger, P.; Parry, L.J.; Bornstein, J.C.; Foong, J.P. VPAC1 receptors regulate intestinal secretion and muscle contractility by activating cholinergic neurons in guinea pig jejunum. Am. J. Physiol. Gastrointest. Liver Physiol. 2014, 306, G748–G758. [Google Scholar] [CrossRef]
- Young, H.M.; Furness, J.B.; Povey, J.M. Analysis of connections between nitric oxide synthase neurons in the myenteric plexus of the guinea-pig small intestine. J. Neurocytol. 1995, 24, 257–263. [Google Scholar] [CrossRef]
- Swaminathan, M.; Foong JP, P.; Hill-Yardin, E.L.; Bornstein, J.C. PSD-93 is expressed in most, but not all, myenteric neurons in the mouse colon. Neurogastroenterol. Motil. 2016, 28, 55. [Google Scholar]
- Swaminathan, M.; Hill-Yardin, E.L.; Bornstein, J.C.; Foong, J.P.P. Endogenous Glutamate Excites Myenteric Calbindin Neurons by Activating Group I Metabotropic Glutamate Receptors in the Mouse Colon. Front. Neurosci. 2019, 13, 426. [Google Scholar] [CrossRef]
- Seifi, M.; Brown, J.F.; Mills, J.; Bhandari, P.; Belelli, D.; Lambert, J.J.; Rudolph, U.; Swinny, J.D. Molecular and functional diversity of GABA-A receptors in the enteric nervous system of the mouse colon. J. Neurosci. 2014, 34, 10361–10378. [Google Scholar] [CrossRef]
- Sudhof, T.C. Synaptic Neurexin Complexes: A Molecular Code for the Logic of Neural Circuits. Cell 2017, 171, 745–769. [Google Scholar] [CrossRef]
- Hibberd, T.J.; Travis, L.; Wiklendt, L.; Costa, M.; Brookes, S.J.H.; Hu, H.; Keating, D.J.; Spencer, N.J. Synaptic activation of putative sensory neurons by hexamethonium-sensitive nerve pathways in mouse colon. Am. J. Physiol. Gastrointest. Liver Physiol. 2018, 314, G53–G64. [Google Scholar] [CrossRef]
- Foong, J.P.; Nguyen, T.V.; Furness, J.B.; Bornstein, J.C.; Young, H.M. Myenteric neurons of the mouse small intestine undergo significant electrophysiological and morphological changes during postnatal development. J. Physiol. 2012, 590, 2375–2390. [Google Scholar] [CrossRef]
- Nurgali, K.; Stebbing, M.J.; Furness, J.B. Correlation of electrophysiological and morphological characteristics of enteric neurons in the mouse colon. J. Comp. Neurol. 2004, 468, 112–124. [Google Scholar] [CrossRef]
- Gulbransen, B.D.; Sharkey, K.A. Novel functional roles for enteric glia in the gastrointestinal tract. Nat. Rev. Gastroenterol. Hepatol. 2012, 9, 625–632. [Google Scholar] [CrossRef]
- Grubisic, V.; Verkhratsky, A.; Zorec, R.; Parpura, V. Enteric glia regulate gut motility in health and disease. Brain Res. Bull. 2018, 136, 109–117. [Google Scholar] [CrossRef]
- Broadhead, M.J.; Bayguinov, P.O.; Okamoto, T.; Heredia, D.J.; Smith, T.K. Ca2+ transients in myenteric glial cells during the colonic migrating motor complex in the isolated murine large intestine. J. Physiol. 2012, 590, 335–350. [Google Scholar] [CrossRef]
- Sharkey, K.A. Emerging roles for enteric glia in gastrointestinal disorders. J. Clin. Investig. 2015, 125, 918–925. [Google Scholar] [CrossRef]
- Gulbransen, B.D.; Sharkey, K.A. Purinergic neuron-to-glia signaling in the enteric nervous system. Gastroenterology 2009, 136, 1349–1358. [Google Scholar] [CrossRef]
- Boesmans, W.; Martens, M.A.; Weltens, N.; Hao, M.M.; Tack, J.; Cirillo, C.; Vanden Berghe, P. Imaging neuron-glia interactions in the enteric nervous system. Front. Cell. Neurosci. 2013, 7, 183. [Google Scholar] [CrossRef]
- Gomes, P.; Chevalier, J.; Boesmans, W.; Roosen, L.; van den Abbeel, V.; Neunlist, M.; Tack, J.; Vanden Berghe, P. ATP-dependent paracrine communication between enteric neurons and glia in a primary cell culture derived from embryonic mice. Neurogastroenterol. Motil. 2009, 21, 870-e62. [Google Scholar] [CrossRef]
- Delvalle, N.M.; Dharshika, C.; Morales-Soto, W.; Fried, D.E.; Gaudette, L.; Gulbransen, B.D. Communication Between Enteric Neurons, Glia, and Nociceptors Underlies the Effects of Tachykinins on Neuroinflammation. Cell Mol. Gastroenterol. Hepatol. 2018, 6, 321–344. [Google Scholar] [CrossRef]
- Fung, C.; Vanden Berghe, P. Functional circuits and signal processing in the enteric nervous system. Cell Mol. Life Sci. 2020, 77, 4505–4522. [Google Scholar] [CrossRef]
- Wang, J.; Dahl, G. Pannexin1: A multifunction and multiconductance and/or permeability membrane channel. Am. J. Physiol. Cell Physiol. 2018, 315, C290–C299. [Google Scholar] [CrossRef]
- Hanstein, R.; Hanani, M.; Scemes, E.; Spray, D.C. Glial pannexin1 contributes to tactile hypersensitivity in a mouse model of orofacial pain. Sci. Rep. 2016, 6, 38266. [Google Scholar] [CrossRef]
- Zhang, Y.; Chen, K.; Sloan, S.A.; Bennett, M.L.; Scholze, A.R.; O’Keeffe, S.; Phatnani, H.P.; Guarnieri, P.; Caneda, C.; Ruderisch, N.; et al. An RNA-sequencing transcriptome and splicing database of glia, neurons, and vascular cells of the cerebral cortex. J. Neurosci. 2014, 34, 11929–11947. [Google Scholar] [CrossRef]
- Hillen, A.E.J.; Burbach, J.P.H.; Hol, E.M. Cell adhesion and matricellular support by astrocytes of the tripartite synapse. Prog. Neurobiol. 2018, 165–167, 66–86. [Google Scholar] [CrossRef]
- Perry, E.K.; Lee, M.L.; Martin-Ruiz, C.M.; Court, J.A.; Volsen, S.G.; Merrit, J.; Folly, E.; Iversen, P.E.; Bauman, M.L.; Perry, R.H.; et al. Cholinergic activity in autism: Abnormalities in the cerebral cortex and basal forebrain. Am. J. Psychiatry 2001, 158, 1058–1066. [Google Scholar] [CrossRef]
- Deutsch, S.I.; Urbano, M.R.; Neumann, S.A.; Burket, J.A.; Katz, E. Cholinergic abnormalities in autism: Is there a rationale for selective nicotinic agonist interventions? Clin. Neuropharmacol. 2010, 33, 114–120. [Google Scholar] [CrossRef]
- Kemper, T.L.; Bauman, M.L. Neuropathology of infantile autism. Mol. Psychiatry 2002, 7 (Suppl. S2), S12–S13. [Google Scholar] [CrossRef]
- Sokol, D.K.; Dunn, D.W.; Edwards-Brown, M.; Feinberg, J. Hydrogen proton magnetic resonance spectroscopy in autism: Preliminary evidence of elevated choline/creatine ratio. J. Child. Neurol. 2002, 17, 245–249. [Google Scholar] [CrossRef]
- Wenk, G.L.; Hauss-Wegrzyniak, B. Altered cholinergic function in the basal forebrain of girls with Rett syndrome. Neuropediatrics 1999, 30, 125–129. [Google Scholar] [CrossRef]
- Barshack, I.; Fridman, E.; Goldberg, I.; Chowers, Y.; Kopolovic, J. The loss of calretinin expression indicates aganglionosis in Hirschsprung’s disease. J. Clin. Pathol. 2004, 57, 712–716. [Google Scholar] [CrossRef]








| Primary Antisera | Cell Type | Raised in | Dilution | Source |
|---|---|---|---|---|
| ANNA-1(anti HuC/D) * | All neurons | Human | 1:5000 | Gift from Dr. V. Lennon |
| VIP | Non-cholinergic secretomotor neurons | Rabbit | 1:1000 | Merck Millipore |
| ChAT | Cholinergic secretomotor neurons | Goat | 1:100 | Chemicon |
| nNOS | Inhibitory muscle motor neurons | Sheep | 1:1000 | Gift from Dr P. Emson |
| Calretinin | Interneurons, IPANS, excitatory motor neurons | Goat | 1:1000 | SWANT |
| S100β | Enteric glia | Rabbit | 1:1000 | DAKO |
| Secondary Antisera | Raised in | Dilution | Source |
|---|---|---|---|
| Anti-human AF 594 | Donkey | 1:500 | Jackson Immuno Labs |
| Anti-sheep AF 647 | Donkey | 1:500 | Molecular Probes |
| Anti-rabbit AF 647 | Donkey | 1:400 | Molecular Probes |
| Anti-sheep AF 594 | Donkey | 1:100 | Molecular Probes |
| Enteric Neuronal Plexus | Cell Type | WT (Mean ± SEM) | Nlgn3R451C (Mean ± SEM) | p Value |
|---|---|---|---|---|
| Submucosal plexus | Hu | 24.8 ± 1.0 | 21.6 ± 0.8 | 0.02 |
| VIP | 27.1 ± 1.1 | 30.4 ± 1.2 | 0.05 | |
| ChAT | 30.1 ± 3.8 | 16.2 ± 2.9 | 0.006 | |
| S100β | 2.8 ± 0.3 | 5.0 ± 1.2 | 0.05 | |
| Myenteric plexus | Hu | 16.8 ± 0.3 | 11.3 ± 0.2 | <0.0001 |
| Calretinin | 17.0 ± 0.6 | 12.3 ± 0.42 | <0.0001 | |
| nNOS | 17.6 ± 0.9 | 9.0 ± 0.4 | <0.0001 | |
| S100β | 14.2 ± 1.2 | 4.4 ± 0.1 | <0.0001 |
Disclaimer/Publisher’s Note: The statements, opinions and data contained in all publications are solely those of the individual author(s) and contributor(s) and not of MDPI and/or the editor(s). MDPI and/or the editor(s) disclaim responsibility for any injury to people or property resulting from any ideas, methods, instructions or products referred to in the content. |
© 2023 by the authors. Licensee MDPI, Basel, Switzerland. This article is an open access article distributed under the terms and conditions of the Creative Commons Attribution (CC BY) license (https://creativecommons.org/licenses/by/4.0/).
Share and Cite
Herath, M.; Cho, E.; Marklund, U.; Franks, A.E.; Bornstein, J.C.; Hill-Yardin, E.L. Quantitative Spatial Analysis of Neuroligin-3 mRNA Expression in the Enteric Nervous System Reveals a Potential Role in Neuronal–Glial Synapses and Reduced Expression in Nlgn3R451C Mice. Biomolecules 2023, 13, 1063. https://doi.org/10.3390/biom13071063
Herath M, Cho E, Marklund U, Franks AE, Bornstein JC, Hill-Yardin EL. Quantitative Spatial Analysis of Neuroligin-3 mRNA Expression in the Enteric Nervous System Reveals a Potential Role in Neuronal–Glial Synapses and Reduced Expression in Nlgn3R451C Mice. Biomolecules. 2023; 13(7):1063. https://doi.org/10.3390/biom13071063
Chicago/Turabian StyleHerath, Madushani, Ellie Cho, Ulrika Marklund, Ashley E. Franks, Joel C. Bornstein, and Elisa L. Hill-Yardin. 2023. "Quantitative Spatial Analysis of Neuroligin-3 mRNA Expression in the Enteric Nervous System Reveals a Potential Role in Neuronal–Glial Synapses and Reduced Expression in Nlgn3R451C Mice" Biomolecules 13, no. 7: 1063. https://doi.org/10.3390/biom13071063
APA StyleHerath, M., Cho, E., Marklund, U., Franks, A. E., Bornstein, J. C., & Hill-Yardin, E. L. (2023). Quantitative Spatial Analysis of Neuroligin-3 mRNA Expression in the Enteric Nervous System Reveals a Potential Role in Neuronal–Glial Synapses and Reduced Expression in Nlgn3R451C Mice. Biomolecules, 13(7), 1063. https://doi.org/10.3390/biom13071063

