Epigenetic and Tumor Microenvironment for Prognosis of Patients with Gastric Cancer
Abstract
1. Introduction
2. Materials and Methods
2.1. Data Collection
2.2. Non-Negative Matrix Factorization (NMF) of DEGs in TRGs
2.3. Construction and Validation of the Prognostic ERG Signature
2.4. SVM and ANN Screening for Key Genes
2.5. Statistical Analysis
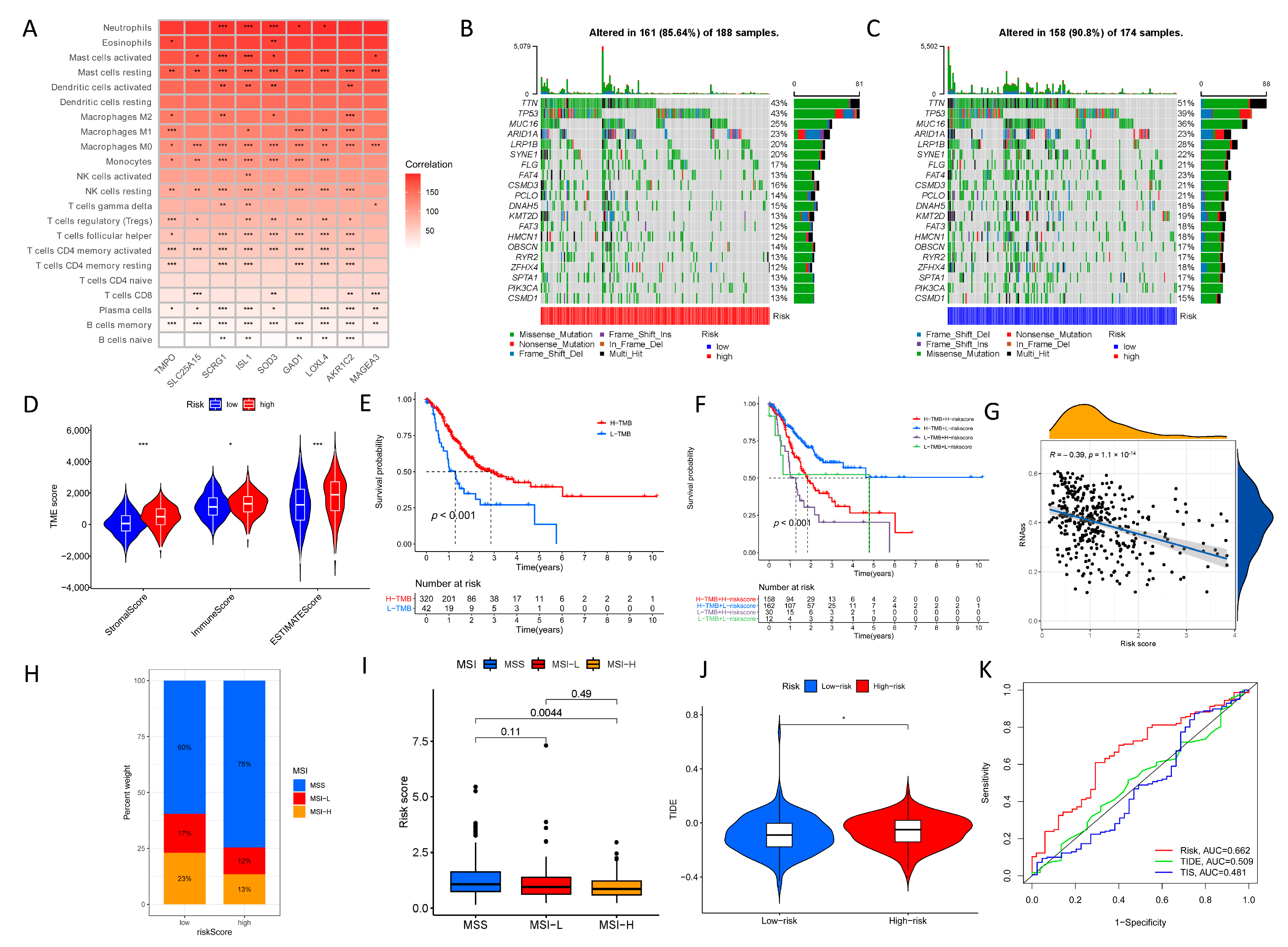
3. Results
3.1. TME-Related DEGs and NMF Clustering Analysis in TCGA-STAD
3.2. Construction and Validation of the Prognostic TRG Signature
3.3. Construction and Validation of the Prognostic ERG Signature
3.4. SVM and ANN Screening for Key Genes
3.5. Identification of Essential Genes by CRISPR
3.6. Expression of Prognostic Differentially Expressed Genes
4. Discussion
5. Conclusions
Supplementary Materials
Author Contributions
Funding
Institutional Review Board Statement
Informed Consent Statement
Data Availability Statement
Conflicts of Interest
References
- Bray, F.; Ferlay, J.; Soerjomataram, I.; Siegel, R.L.; Torre, L.A.; Jemal, A. Global cancer statistics 2018: GLOBOCAN estimates of incidence and mortality worldwide for 36 cancers in 185 countries. CA Cancer J. Clin. 2018, 68, 394–424. [Google Scholar] [CrossRef] [PubMed]
- Shah, S.C.; Piazuelo, M.B.; Kuipers, E.J.; Li, D. AGA Clinical Practice Update on the Diagnosis and Management of Atrophic Gastritis: Expert Review. Gastroenterology 2021, 161, 1325–1332.e7. [Google Scholar] [CrossRef] [PubMed]
- Torre, L.A.; Bray, F.; Siegel, R.L.; Ferlay, J.; Lortet-Tieulent, J.; Jemal, A. Global cancer statistics, 2012. CA Cancer J. Clin. 2015, 65, 87–108. [Google Scholar] [CrossRef] [PubMed]
- Leite, M.; Marques, M.S.; Melo, J.; Pinto, M.T.; Cavadas, B.; Aroso, M.; Gomez-Lazaro, M.; Seruca, R.; Figueiredo, C. Helicobacter Pylori Targets the EPHA2 Receptor Tyrosine Kinase in Gastric Cells Modulating Key Cellular Functions. Cells 2020, 9, 513. [Google Scholar] [CrossRef] [PubMed]
- Camargo, M.C.; Murphy, G.; Koriyama, C.; Pfeiffer, R.M.; Kim, W.H.; Herrera-Goepfert, R.; Corvalan, A.; Carrascal, E.; Abdirad, A.; Anwar, M.; et al. Determinants of Epstein-Barr virus-positive gastric cancer: An international pooled analysis. Br. J. Cancer 2011, 105, 38–43. [Google Scholar] [CrossRef]
- Ishigami, S.; Natsugoe, S.; Hokita, S.; Che, X.; Tokuda, K.; Nakajo, A.; Iwashige, H.; Tokushige, M.; Watanabe, T.; Takao, S.; et al. Clinical Importance of Preoperative Carcinoembryonic Antigen and Carbohydrate Antigen 19-9 Levels in Gastric Cancer. J. Clin. Gastroenterol. 2001, 32, 41–44. [Google Scholar] [CrossRef]
- Fuchs, C.S.; Özgüroğlu, M.; Bang, Y.-J.; Di Bartolomeo, M.; Mandala, M.; Ryu, M.-H.; Fornaro, L.; Olesinski, T.; Caglevic, C.; Chung, H.C.; et al. Pembrolizumab versus paclitaxel for previously treated PD-L1-positive advanced gastric or gastroesophageal junction cancer: 2-year update of the randomized phase 3 KEYNOTE-061 trial. Gastric Cancer 2021, 25, 197–206. [Google Scholar] [CrossRef]
- Wu, T.; Dai, Y. Tumor microenvironment and therapeutic response. Cancer Lett. 2016, 387, 61–68. [Google Scholar] [CrossRef]
- Pitt, J.M.; Marabelle, A.; Eggermont, A.; Soria, J.C.; Kroemer, G.; Zitvogel, L. Targeting the tumor microenvironment: Removing obstruction to anticancer immune responses and immunotherapy. Ann. Oncol. 2016, 27, 1482–1492. [Google Scholar] [CrossRef]
- Xiong, Y.; Wang, K.; Zhou, H.; Peng, L.; You, W.; Fu, Z. Profiles of immune infiltration in colorectal cancer and their clinical significant: A gene expression-based study. Cancer Med. 2018, 7, 4496–4508. [Google Scholar] [CrossRef]
- Dave, S.S.; Wright, G.; Tan, B.; Rosenwald, A.; Gascoyne, R.D.; Chan, W.C.; Fisher, R.I.; Braziel, R.M.; Rimsza, L.M.; Grogan, T.M.; et al. Prediction of Survival in Follicular Lymphoma Based on Molecular Features of Tumor-Infiltrating Immune Cells. NEJM 2004, 351, 2159. [Google Scholar] [CrossRef] [PubMed]
- Sasidharan Nair, V.; Toor, S.M.; Taha, R.Z.; Shaath, H.; Elkord, E. DNA methylation and repressive histones in the promoters of PD-1, CTLA-4, TIM-3, LAG-3, TIGIT, PD-L1, and galectin-9 genes in human colorectal cancer. Clin. Epigenet. 2018, 10, 104. [Google Scholar] [CrossRef] [PubMed]
- Herceg, Z.; Vaissière, T. Epigenetic mechanisms and cancer: An interface between the environment and the genome. Epigenetics 2011, 6, 804–819. [Google Scholar] [CrossRef] [PubMed]
- Eden, A.; Gaudet, F.; Waghmare, A.; Jaenisch, R. Chromosomal instability and tumors promoted by DNA hypomethylation. Science 2003, 300, 455. [Google Scholar] [CrossRef]
- Fraga, M.F.; Ballestar, E.; Villar-Garea, A.; Boix-Chornet, M.; Espada, J.; Schotta, G.; Bonaldi, T.; Haydon, C.; Ropero, S.; Petrie, K.; et al. Loss of acetylation at Lys16 and trimethylation at Lys20 of histone H4 is a common hallmark of human cancer. Nat. Genet. 2005, 37, 391–400. [Google Scholar] [CrossRef]
- Gangoso, E.; Southgate, B.; Bradley, L.; Rus, S.; Galvez-Cancino, F.; McGivern, N.; Güç, E.; Kapourani, C.-A.; Byron, A.; Ferguson, K.M.; et al. Glioblastomas acquire myeloid-affiliated transcriptional programs via epigenetic immunoediting to elicit immune evasion. Cell 2021, 184, 2454–2470.e26. [Google Scholar] [CrossRef]
- Nanni, L.; Brahnam, S.; Lumini, A. Combining multiple approaches for gene microarray classification. Bioinformatics 2012, 28, 1151–1157. [Google Scholar] [CrossRef]
- Wagner, G.P.; Kin, K.; Lynch, V.J. Measurement of mRNA abundance using RNA-seq data: RPKM measure is inconsistent among samples. Theory Biosci. 2012, 131, 281–285. [Google Scholar] [CrossRef]
- Medvedeva, Y.A.; Lennartsson, A.; Ehsani, R.; Kulakovskiy, I.V.; Vorontsov, I.E.; Panahandeh, P.; Khimulya, G.; Kasukawa, T.; FANTOM Consortium; Drabløs, F. EpiFactors: A comprehensive database of human epigenetic factors and complexes. Database 2015, 2015, bav067. [Google Scholar] [CrossRef]
- Meyers, R.M.; Bryan, J.G.; McFarland, J.M.; Weir, B.A.; Sizemore, A.E.; Xu, H.; Dharia, N.V.; Montgomery, P.G.; Cowley, G.S.; Pantel, S.; et al. Computational correction of copy number effect improves specificity of CRISPR–Cas9 essentiality screens in cancer cells. Nat. Genet. 2017, 49, 1779–1784. [Google Scholar] [CrossRef]
- Lee, D.D.; Seung, H.S. Learning the parts of objects by non-negative matrix factorization. Nature 1999, 401, 788–791. [Google Scholar] [CrossRef] [PubMed]
- Becht, E.; Giraldo, N.A.; Lacroix, L.; Buttard, B.; Elarouci, N.; Petitprez, F.; Selves, J.; Laurent-Puig, P.; Sautes-Fridman, C.; Fridman, W.H.; et al. Estimating the population abundance of tissue-infiltrating immune and stromal cell populations using gene expression. Genome Biol. 2016, 17, 218. [Google Scholar] [CrossRef] [PubMed]
- Luo, S.; Lin, R.; Liao, X.; Li, D.; Qin, Y. Identification and verification of the molecular mechanisms and prognostic values of the cadherin gene family in gastric cancer. Sci. Rep. 2021, 11, 1–21. [Google Scholar] [CrossRef] [PubMed]
- Liu, S.-J.; Yang, Y.-B.; Zhou, J.-X.; Lin, Y.-J.; Pan, Y.-L.; Pan, J.-H. A Novel Ferroptosis-Related Gene Risk Signature for Predicting Prognosis and Immunotherapy Response in Gastric Cancer. Dis. Markers 2021, 2021, 1–18. [Google Scholar] [CrossRef] [PubMed]
- Yu, S.; Wang, Y.; Peng, K.; Lyu, M.; Liu, F.; Liu, T. Establishment of a Prognostic Signature of Stromal/Immune-Related Genes for Gastric Adenocarcinoma Based on ESTIMATE Algorithm. Front. Cell Dev. Biol. 2021, 9, 52023. [Google Scholar] [CrossRef]
- Hu, J.; Yang, Y.; Ma, Y.; Ning, Y.; Chen, G.; Liu, Y. Proliferation Cycle Transcriptomic Signatures are Strongly associated With Gastric Cancer Patient Survival. Front. Cell Dev. Biol. 2021, 9, 770994. [Google Scholar] [CrossRef]
- Shao, Y.; Jia, H.; Li, S.; Huang, L.; Aikemu, B.; Yang, G.; Zhang, S.; Sun, J.; Zheng, M. Comprehensive Analysis of Ferroptosis-Related Markers for the Clinical and Biological Value in Gastric Cancer. Oxidative Med. Cell. Longev. 2021, 2021, 7007933. [Google Scholar] [CrossRef]
- Li, L.; Cai, Q.; Wu, Z.; Li, X.; Zhou, W.; Lu, L.; Yi, B.; Chang, R.; Zhang, H.; Cheng, Y.; et al. Bioinformatics construction and experimental validation of a cuproptosis-related lncRNA prognostic model in lung adenocarcinoma for immunotherapy response prediction. Sci. Rep. 2023, 13, 2455. [Google Scholar] [CrossRef]
- Chen, Y.; Li, Z.-Y.; Zhou, G.-Q.; Sun, Y. An Immune-Related Gene Prognostic Index for Head and Neck Squamous Cell Carcinoma. Clin. Cancer Res. 2021, 27, 330–341. [Google Scholar] [CrossRef]
- Thorsson, V.; Gibbs, D.L.; Brown, S.D.; Wolf, D.; Bortone, D.S.; Yang, T.H.; Porta-Pardo, E.; Gao, G.F.; Plaisier, C.L.; Eddy, J.A.; et al. The Immune Landscape of Cancer. Immunity 2018, 48, 812–830.e14. [Google Scholar] [CrossRef]
- Zhou, J.; Li, L.; Wang, L.; Li, X.; Xing, H.; Cheng, L. Establishment of a SVM classifier to predict recurrence of ovarian cancer. Mol. Med. Rep. 2018, 18, 3589–3598. [Google Scholar] [CrossRef] [PubMed]
- Furey, T.S.; Cristianini, N.; Duffy, N.; Bednarski, D.W.; Schummer, M.; Haussler, D. Support vector machine classification and validation of cancer tissue samples using microarray expression data. Bioinformatics 2000, 16, 906–914. [Google Scholar] [CrossRef] [PubMed]
- Gurm, H.S.; Kooiman, J.; LaLonde, T.; Grines, C.; Share, D.; Seth, M. A Random Forest Based Risk Model for Reliable and Accurate Prediction of Receipt of Transfusion in Patients Undergoing Percutaneous Coronary Intervention. PLoS ONE 2014, 9, e96385. [Google Scholar] [CrossRef] [PubMed]
- Robin, X.; Turck, N.; Hainard, A.; Tiberti, N.; Lisacek, F.; Sanchez, J.-C.; Müller, M. pROC: An open-source package for R and S+ to analyze and compare ROC curves. BMC Bioinform. 2011, 12, 77. [Google Scholar] [CrossRef] [PubMed]
- Newman, A.M.; Liu, C.L.; Green, M.R.; Gentles, A.J.; Feng, W.; Xu, Y.; Hoang, C.D.; Diehn, M.; Alizadeh, A.A. Robust enumeration of cell subsets from tissue expression profiles. Nat. Methods 2015, 12, 453–457. [Google Scholar] [CrossRef]
- Zhang, H.; Wang, M.; He, Y.; Deng, T.; Liu, R.; Wang, W.; Zhu, K.; Bai, M.; Ning, T.; Yang, H.; et al. Chemotoxicity-induced exosomal lncFERO regulates ferroptosis and stemness in gastric cancer stem cells. Cell Death Dis. 2021, 12, 1116. [Google Scholar] [CrossRef]
- Mariathasan, S.; Turley, S.J.; Nickles, D.; Castiglioni, A.; Yuen, K.; Wang, Y.; Kadel, E.E., III; Koeppen, H.; Astarita, J.L.; Cubas, R.; et al. TGFβ attenuates tumour response to PD-L1 blockade by contributing to exclusion of T cells. Nature 2018, 554, 544–548. [Google Scholar] [CrossRef]
- Snyder, A.; Nathanson, T.; Funt, S.A.; Ahuja, A.; Novik, J.B.; Hellmann, M.D.; Chang, E.; Aksoy, B.A.; Al-Ahmadie, H.; Yusko, E.; et al. Contribution of systemic and somatic factors to clinical response and resistance to PD-L1 blockade in urothelial cancer: An exploratory multi-omic analysis. PLoS Med. 2017, 14, e1002309. [Google Scholar] [CrossRef]
- Wu, Z.-H.; Yang, D.-L.; Wang, L.; Liu, J. Epigenetic and Immune-Cell Infiltration Changes in the Tumor Microenvironment in Hepatocellular Carcinoma. Front. Immunol. 2021, 12, 5188. [Google Scholar] [CrossRef]
- Zhang, J.; Liu, W.; Feng, S.; Zhong, B. The possible role of SRMS in colorectal cancer by bioinformatics analysis. World J. Surg. Oncol. 2021, 19, 326. [Google Scholar] [CrossRef]
- Yoo, M.-W.; Park, J.; Han, H.-S.; Yun, Y.-M.; Kang, J.W.; Choi, D.-Y.; Lee, J.W.; Jung, J.H.; Lee, K.-Y.; Kim, K.P. Discovery of gastric cancer specific biomarkers by the application of serum proteomics. Proteomics 2017, 17, 1600332. [Google Scholar] [CrossRef]
- McClendon, C.J.; Miller, W.T. Structure, Function, and Regulation of the SRMS Tyrosine Kinase. Int. J. Mol. Sci. 2020, 21, 4233. [Google Scholar] [CrossRef] [PubMed]
- Palle, J.; Hirsch, L.; Lapeyre-Prost, A.; Malka, D.; Bourhis, M.; Pernot, S.; Marcheteau, E.; Voron, T.; Castan, F.; Lacotte, A.; et al. Targeting HGF/c-Met Axis Decreases Circulating Regulatory T Cells Accumulation in Gastric Cancer Patients. Cancers 2021, 13, 5562. [Google Scholar] [CrossRef] [PubMed]
- Mukhopadhyay, A.; Talukdar, S.; Bhattacharjee, A.; Ray, K. Bioinformatic approaches for identification and characterization of olfactomedin related genes with a potential role in pathogenesis of ocular disorders. Mol. Vis. 2004, 10, 304–314. [Google Scholar] [PubMed]
- Liu, J.; Liu, Z.; Zhang, X.; Gong, T.; Yao, D. Bioinformatic Exploration of OLFML2B Overexpression in Gastric Cancer Base on Multiple Analyzing Tools. BMC Cancer 2019, 19, 227. [Google Scholar] [CrossRef]
- Lin, J.; Xu, X.; Li, T.; Yao, J.; Yu, M.; Zhu, Y.; Sun, D. OLFML2B Is a Robust Prognostic Biomarker in Bladder Cancer Through Genome-Wide Screening: A Study Based on Seven Cohorts. Front. Oncol. 2021, 11, 650678. [Google Scholar] [CrossRef] [PubMed]
- Kim, S.; Lee, K.; Choi, J.-H.; Ringstad, N.; Dynlacht, B.D. Nek2 activation of Kif24 ensures cilium disassembly during the cell cycle. Nat. Commun. 2015, 6, 8087. [Google Scholar] [CrossRef]
- Kobayashi, T.; Tsang, W.Y.; Li, J.; Lane, W.; Dynlacht, B.D. Centriolar Kinesin Kif24 Interacts with CP110 to Remodel Microtubules and Regulate Ciliogenesis. Cell 2011, 145, 914–925. [Google Scholar] [CrossRef]
- Zavala-Zendejas, V.E.; Torres-Martinez, A.C.; Salas-Morales, B.; Fortoul, T.I.; Montaño, L.F.; Rendon-Huerta, E.P. Claudin-6, 7, or 9 Overexpression in the Human Gastric Adenocarcinoma Cell Line AGS Increases Its Invasiveness, Migration, and Proliferation Rate. Cancer Investig. 2010, 29, 1–11. [Google Scholar] [CrossRef]
- Liu, H.; Wang, M.; Liang, N.; Guan, L. Claudin-9 enhances the metastatic potential of hepatocytes via Tyk2/Stat3 signaling. Turk J. Gastroenterol. 2019, 30, 722–731. [Google Scholar] [CrossRef]
- Neumeyer, V.; Brutau-Abia, A.; Allgäuer, M.; Pfarr, N.; Weichert, W.; Falkeis-Veits, C.; Kremmer, E.; Vieth, M.; Gerhard, M.; Mejías-Luque, R. Loss of RNF43 Function Contributes to Gastric Carcinogenesis by Impairing DNA Damage Response. Cell. Mol. Gastroenterol. Hepatol. 2021, 11, 1071–1094. [Google Scholar] [CrossRef] [PubMed]
- Liu, J.Y.; Jiang, L.; He, T.; Liu, J.J.; Fan, J.Y.; Xu, X.H.; Tang, B.; Shi, Y.; Zhao, Y.L.; Qian, F.; et al. NETO2 promotes invasion and metastasis of gastric cancer cells via activation of PI3K/Akt/NF-κB/Snail axis and predicts outcome of the patients. Cell Death Dis. 2019, 10, 162. [Google Scholar] [CrossRef] [PubMed]
- Tang, T.; Kmet, M.; Corral, L.; Vartanian, S.; Tobler, A.; Papkoff, J. Testisin, a glycosyl-phosphatidylinositol-linked serine protease, promotes malignant transformation in vitro and in vivo. Cancer Res. 2005, 65, 868–878. [Google Scholar] [CrossRef] [PubMed]
- Zhang, B.; Wu, Q.; Li, B.; Wang, D.; Wang, L.; Zhou, Y.L. m6A regulator-mediated methylation modification patterns and tumor microenvironment infiltration characterization in gastric cancer. Mol. Cancer 2020, 19, 53. [Google Scholar] [CrossRef]
- Alakwaa, F.M.; Chaudhary, K.; Garmire, L.X. Deep Learning Accurately Predicts Estrogen Receptor Status in Breast Cancer Metabolomics Data. J. Proteome Res. 2018, 17, 337–347. [Google Scholar] [CrossRef]
- Peng, J.-H.; Fang, Y.-J.; Li, C.-X.; Ou, Q.-J.; Jiang, W.; Lu, S.-X.; Lu, Z.-H.; Li, P.-X.; Yun, J.-P.; Zhang, R.-X.; et al. A scoring system based on artificial neural network for predicting 10-year survival in stage II A colon cancer patients after radical surgery. Oncotarget 2016, 7, 22939–22947. [Google Scholar] [CrossRef]
- Borza, R.; Salgado-Polo, F.; Moolenaar, W.H.; Perrakis, A. Structure and function of the ecto-nucleotide pyrophosphatase/phosphodiesterase (ENPP) family: Tidying up diversity. J. Biol. Chem. 2021, 298, 101526. [Google Scholar] [CrossRef]
- Asundi, J.; Crocker, L.; Tremayne, J.; Chang, P.; Sakanaka, C.; Tanguay, J.; Spencer, S.; Chalasani, S.; Luis, E.; Gascoigne, K.; et al. An Antibody–Drug Conjugate Directed against Lymphocyte Antigen 6 Complex, Locus E (LY6E) Provides Robust Tumor Killing in a Wide Range of Solid Tumor Malignancies. Clin. Cancer Res. 2015, 21, 3252–3262. [Google Scholar] [CrossRef]
- Tokhanbigli, S.; Asadirad, A.; Baghaei, K.; Piccin, A.; Yarian, F.; Parsamanesh, G.; Hashemi, S.M.; Aghdaei, H.A.; Zali, M.R. Dendritic Cell-Based Therapy Using LY6E Peptide with a Putative Role Against Colorectal Cancer. ImmunoTargets Ther. 2020, 9, 95–104. [Google Scholar] [CrossRef]
- Lv, Y.; Song, Y.; Ni, C.; Wang, S.; Chen, Z.; Shi, X.; Jiang, Q.; Cao, C.; Zuo, Y. Overexpression of Lymphocyte Antigen 6 Complex, Locus E in Gastric Cancer Promotes Cancer Cell Growth and Metastasis. Cell. Physiol. Biochem. 2018, 45, 1219–1229. [Google Scholar] [CrossRef]
- Shao, C.; Duan, C.; Wang, J.; Luan, S.; Gao, Y.; Jin, D.; Wang, D.; Li, Y.; Xu, L. Expression of microtubule-associated protein TPX2 in human gastric carcinoma and its prognostic significance. Cancer Cell Int. 2016, 16, 79. [Google Scholar] [CrossRef] [PubMed]
- Liu, W.; Xu, J.; Zhang, C. Prognostic and clinical value of Targeting protein for Xenopus kinesin-like protein 2 in patients with gastrointestinal tract cancers: A meta-analysis. Medicine 2018, 97, e13303. [Google Scholar] [CrossRef] [PubMed]
- Chen, Z.; Chai, Y.; Zhao, T.; Li, P.; Zhao, L.; He, F.; Lang, Y.; Qin, J.; Ju, H. Effect of PLK1 inhibition on cisplatin-resistant gastric cancer cells. J. Cell. Physiol. 2018, 234, 5904–5914. [Google Scholar] [CrossRef] [PubMed]
- Shi, Q.; Ni, X.; Lei, M.; Xia, Q.; Dong, Y.; Zhang, Q.; Wang, W. Phosphorylation of islet-1 serine 269 by CDK1 increases its transcriptional activity and promotes cell proliferation in gastric cancer. Mol. Med. 2021, 27, 47. [Google Scholar] [CrossRef]
- Lee, Y.; Lee, C.E.; Oh, S.; Kim, H.; Lee, J.; Kim, S.B.; Kim, H.S. Pharmacogenomic Analysis Reveals CCNA2 as a Predictive Biomarker of Sensitivity to Polo-Like Kinase I Inhibitor in Gastric Cancer. Cancers 2020, 12, 1418. [Google Scholar] [CrossRef]
- Wang, Z.; Yu, Z.; Wang, G.-H.; Zhou, Y.-M.; Deng, J.-P.; Feng, Y.; Chen, J.-Q.; Tian, L. AURKB Promotes the Metastasis of Gastric Cancer, Possibly by Inducing EMT. Cancer Manag. Res. 2020, 12, 6947–6958. [Google Scholar] [CrossRef]











| Covariates | Type | Total | Test | Train | p Value | 
|---|---|---|---|---|---|
| Age | <=65 | 163 (43.94%) | 46 (42.59%) | 117 (44.49%) | 0.8363 | 
| >65 | 205 (55.26%) | 61 (56.48%) | 144 (54.75%) | ||
| Gender | Female | 133 (35.85%) | 38 (35.19%) | 95 (36.12%) | 0.9588 | 
| Male | 238 (64.15%) | 70 (64.81%) | 168 (63.88%) | ||
| Grade | G1 | 10 (2.7%) | 2 (1.85%) | 8 (3.04%) | 0.1032 | 
| G2 | 134 (36.12%) | 48 (44.44%) | 86 (32.7%) | ||
| G3 | 218 (58.76%) | 56 (51.85%) | 162 (61.6%) | ||
| Stage | Stage I | 50 (13.48%) | 12 (11.11%) | 38 (14.45%) | 0.0967 | 
| Stage II | 111 (29.92%) | 38 (35.19%) | 73 (27.76%) | ||
| Stage III | 149 (40.16%) | 35 (32.41%) | 114 (43.35%) | ||
| Stage IV | 38 (10.24%) | 15 (13.89%) | 23 (8.75%) | ||
| T | T1 | 18 (4.85%) | 4 (3.7%) | 14 (5.32%) | 0.043 | 
| T2 | 78 (21.02%) | 19 (17.59%) | 59 (22.43%) | ||
| T3 | 167 (45.01%) | 61 (56.48%) | 106 (40.3%) | ||
| T4 | 100 (26.95%) | 22 (20.37%) | 78 (29.66%) | ||
| M | M0 | 328 (88.41%) | 90 (83.33%) | 238 (90.49%) | 0.0503 | 
| M1 | 25 (6.74%) | 12 (11.11%) | 13 (4.94%) | ||
| N | N0 | 108 (29.11%) | 37 (34.26%) | 71 (27%) | 0.5256 | 
| N1 | 97 (26.15%) | 28 (25.93%) | 69 (26.24%) | ||
| N2 | 74 (19.95%) | 19 (17.59%) | 55 (20.91%) | ||
| N3 | 74 (19.95%) | 19 (17.59%) | 55 (20.91%) | 
| Clinical Characteristics | TCGA (N = 443) | GSE84437 (N = 433) | 
|---|---|---|
| Age at diagnosis (y) | 65 (30–90) | 60 (27–86) | 
| Survival time (day) | 565 (0–3720) | 2100 (0–4830) | 
| Gender | ||
| Female/Male | 158/285 | 137/296 | 
| Stage | ||
| I/II/III/IV/NA | 59/130/183/44/27 | NA | 
| Grade | ||
| G1/G2/G3/GX | 12/159/262/13/5 | NA | 
| T-classification | ||
| T1/T2/T3/T4/TX | 23/93/198/119/10 | 11/38/92/292 | 
| M-classification | ||
| M0/M1/MX | 391/30/22 | NA | 
| N-classification | ||
| N0/N1/N2/N3/NX | 132/119/85/88/19 | 80/188/132/33 | 
| Status | ||
| Alive/Death | 272/171 | 224/209 | 
| Disclaimer/Publisher’s Note: The statements, opinions and data contained in all publications are solely those of the individual author(s) and contributor(s) and not of MDPI and/or the editor(s). MDPI and/or the editor(s) disclaim responsibility for any injury to people or property resulting from any ideas, methods, instructions or products referred to in the content. | 
© 2023 by the authors. Licensee MDPI, Basel, Switzerland. This article is an open access article distributed under the terms and conditions of the Creative Commons Attribution (CC BY) license (https://creativecommons.org/licenses/by/4.0/).
Share and Cite
Wu, Z.; Wang, W.; Zhang, K.; Fan, M.; Lin, R. Epigenetic and Tumor Microenvironment for Prognosis of Patients with Gastric Cancer. Biomolecules 2023, 13, 736. https://doi.org/10.3390/biom13050736
Wu Z, Wang W, Zhang K, Fan M, Lin R. Epigenetic and Tumor Microenvironment for Prognosis of Patients with Gastric Cancer. Biomolecules. 2023; 13(5):736. https://doi.org/10.3390/biom13050736
Chicago/Turabian StyleWu, Zenghong, Weijun Wang, Kun Zhang, Mengke Fan, and Rong Lin. 2023. "Epigenetic and Tumor Microenvironment for Prognosis of Patients with Gastric Cancer" Biomolecules 13, no. 5: 736. https://doi.org/10.3390/biom13050736
APA StyleWu, Z., Wang, W., Zhang, K., Fan, M., & Lin, R. (2023). Epigenetic and Tumor Microenvironment for Prognosis of Patients with Gastric Cancer. Biomolecules, 13(5), 736. https://doi.org/10.3390/biom13050736
 
        



 
       