HAMP as a Potential Diagnostic, PD-(L)1 Immunotherapy Sensitivity and Prognostic Biomarker in Hepatocellular Carcinoma
Abstract
1. Introduction
2. Materials and Methods
2.1. Acquisition of Datasets
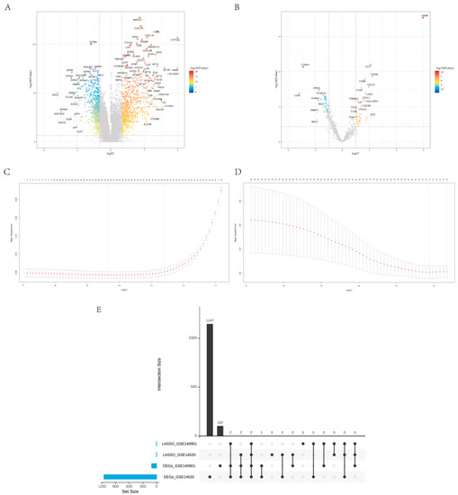
2.2. Extraction of Differentially Expressed Genes and Lasso Regression
2.3. Model Construction and Validation, Results Evaluation
2.4. Construction of Support Vector Machine Model
2.5. Validation of Pivotal Gene in TCGA Database
3. Results
3.1. Extraction of Differential Genes and Lasso Regression
3.2. Model Building and Validation, Evaluation of Results
3.3. Construction of Support Vector Machine Model
3.4. The Clinical Value of the Pivotal Gene in the TCGA Database
4. Discussion
Author Contributions
Funding
Institutional Review Board Statement
Informed Consent Statement
Data Availability Statement
Conflicts of Interest
References
- Anstee, Q.M.; Reeves, H.L.; Kotsiliti, E.; Govaere, O.; Heikenwalder, M. From NASH to HCC: Current concepts and future challenges. Nat. Rev. Gastroenterol. Hepatol. 2019, 16, 411–428. [Google Scholar] [CrossRef] [PubMed]
- Kohn, C.G.; Singh, P.; Korytowsky, B.; Caranfa, J.T.; Miller, J.D.; E Sill, B.; Marshall, A.C.; Parikh, N.D. Humanistic and economic burden of hepatocellular carcinoma: Systematic literature review. Am. J. Manag. Care 2019, 25, SP61–SP73. [Google Scholar] [PubMed]
- Chidambaranathan-Reghupaty, S.; Fisher, P.B.; Sarkar, D. Hepatocellular carcinoma (HCC): Epidemiology, etiology and molecular classification. Adv. Cancer Res. 2021, 149, 1–61. [Google Scholar] [PubMed]
- Marrero, J.A.; Kulik, L.M.; Sirlin, C.B.; Zhu, A.X.; Finn, R.S.; Abecassis, M.M.; Roberts, L.R.; Heimbach, J.K. Diagnosis, Staging, and Management of Hepatocellular Carcinoma: 2018 Practice Guidance by the American Association for the Study of Liver Diseases. Hepatology 2018, 68, 723–750. [Google Scholar] [PubMed]
- Zhao, C.; Xing, F.; Yeo, Y.H.; Jin, M.; Le, R.; Le, M.; Jin, M.; Henry, L.; Cheung, R.; Nguyen, M.H. Only one-third of hepatocellular carcinoma cases are diagnosed via screening or surveillance: A systematic review and meta-analysis. Eur. J. Gastroenterol. Hepatol. 2020, 32, 406–419. [Google Scholar] [CrossRef] [PubMed]
- Professional Committee for Prevention and Control of Hepatobiliary and Pancreatic Diseases of Chinese Preventive Medicine Association; Professional Committee for Hepatology; Chinese Research Hospital Association; Chinese Society of Hepatology; Chinese Medical Association; Prevention of Infection Related Cancer (PIRCA) Group; Specialist Committee of Cancer Prevention and Control of Chinese Preventive Medicine Association. Guideline for stratified screening and surveillance of primary liver cancer(2020 Edition). Zhonghua Gan Zang Bing Za Zhi 2021, 29, 25–40. [Google Scholar]
- Kim, E.; Viatour, P. Hepatocellular carcinoma: Old friends and new tricks. Exp. Mol. Med. 2020, 52, 1898–1907. [Google Scholar] [CrossRef]
- von Felden, J.; Garcia-Lezana, T.; Schulze, K.; Losic, B.; Villanueva, A. Liquid biopsy in the clinical management of hepatocellular carcinoma. Gut 2020, 69, 2025–2034. [Google Scholar] [CrossRef]
- Chen, H.; Zhang, Y.; Li, S.; Li, N.; Chen, Y.; Zhang, B.; Qu, C.; Ding, H.; Huang, J.; Dai, M. Direct comparison of five serum biomarkers in early diagnosis of hepatocellular carcinoma. Cancer Manag. Res. 2018, 10, 1947–1958. [Google Scholar] [CrossRef]
- European Association for the Study of The Liver. EASL Clinical Practice Guidelines: Management of hepatocellular carcinoma. J. Hepatol. 2018, 69, 182–236. [Google Scholar] [CrossRef]
- Korean Liver Cancer Association (KLCA); National Cancer Center (NCC). 2018 Korean Liver Cancer Association-National Cancer Center Korea Practice Guidelines for the Management of Hepatocellular Carcinoma. Korean J. Radiol. 2019, 20, 1042–1113. [Google Scholar] [CrossRef] [PubMed]
- Omata, M.; Cheng, A.-L.; Kokudo, N.; Kudo, M.; Lee, J.M.; Jia, J.; Tateishi, R.; Han, K.-H.; Chawla, Y.K.; Shiina, S.; et al. Asia-Pacific clinical practice guidelines on the management of hepatocellular carcinoma: A 2017 update. Hepatol. Int. 2017, 11, 317–370. [Google Scholar] [CrossRef]
- De Lorenzo, S.; Tovoli, F.; Barbera, M.A.; Garuti, F.; Palloni, A.; Frega, G.; Garajovà, I.; Rizzo, A.; Trevisani, F.; Brandi, G. Metronomic capecitabine vs. best supportive care in Child-Pugh B hepatocellular carcinoma: A proof of concept. Sci. Rep. 2018, 8, 9997. [Google Scholar] [CrossRef] [PubMed]
- Rizzo, A.; Ricci, A.D.; Gadaleta-Caldarola, G.; Brandi, G. First-line immune checkpoint inhibitor-based combinations in unresectable hepatocellular carcinoma: Current management and future challenges. Expert Rev. Gastroenterol. Hepatol. 2021, 15, 1245–1251. [Google Scholar] [CrossRef]
- Sharpe, A.H.; Pauken, K.E. The diverse functions of the PD1 inhibitory pathway. Nat. Rev. Immunol. 2017, 18, 153–167. [Google Scholar] [CrossRef]
- Xue, Y.; Gao, S.; Gou, J.; Yin, T.; He, H.; Wang, Y.; Zhang, Y.; Tang, X.; Wu, R. Platinum-based chemotherapy in combination with PD-1/PD-L1 inhibitors: Preclinical and clinical studies and mechanism of action. Expert Opin. Drug Deliv. 2021, 18, 187–203. [Google Scholar] [CrossRef]
- Pinter, M.; Scheiner, B.; Peck-Radosavljevic, M. Immunotherapy for advanced hepatocellular carcinoma: A focus on special subgroups. Gut 2020, 70, 204–214. [Google Scholar] [CrossRef] [PubMed]
- El-Khoueiry, A.B.; Sangro, B.; Yau, T.; Crocenzi, T.S.; Kudo, M.; Hsu, C.; Kim, T.-Y.; Choo, S.-P.; Trojan, J.; Welling, T.H., 3rd; et al. Nivolumab in patients with advanced hepatocellular carcinoma (CheckMate 040): An open-label, non-comparative, phase 1/2 dose escalation and expansion trial. Lancet 2017, 389, 2492–2502. [Google Scholar] [CrossRef] [PubMed]
- Finn, R.S.; Ryoo, B.Y.; Merle, P.; Kudo, M.; Bouattour, M.; Lim, H.Y. Pembrolizumab as Second-Line Therapy in Patients with Advanced Hepatocellular Carcinoma in KEYNOTE-240: A Randomized, Double-Blind, Phase III Trial. J. Clin. Oncol. 2020, 38, 193–202. [Google Scholar] [CrossRef]
- Zhang, B.H.; Yang, J.; Jiang, L.; Lyu, T.; Kong, L.-X.; Tan, Y.-F.; Li, B.; Zhu, Y.-F.; Xi, A.-Y.; Xu, X.; et al. Development and validation of a 14-gene signature for prognosis prediction in hepatocellular carcinoma. Genomics 2020, 112, 2763–2771. [Google Scholar] [CrossRef]
- Rizzo, A.; Ricci, A.D. PD-L1, TMB, and other potential predictors of response to immunotherapy for hepatocellular carcinoma: How can they assist drug clinical trials? Expert Opin. Investig. Drugs 2022, 31, 415–423. [Google Scholar] [CrossRef] [PubMed]
- Goldberg, D.S.; Taddei, T.H.; Serper, M.; Mehta, R.; Dieperink, E.; Aytaman, A.; Baytarian, M.; Fox, R.; Hunt, K.; Pedrosa, M.; et al. Identifying barriers to hepatocellular carcinoma surveillance in a national sample of patients with cirrhosis. Hepatology 2017, 65, 864–874. [Google Scholar] [CrossRef] [PubMed]
- Wu, X.; Gu, Z.; Chen, Y.; Chen, B.; Chen, W.; Weng, L.; Liu, X. Application of PD-1 Blockade in Cancer Immunotherapy. Comput. Struct. Biotechnol. J. 2019, 17, 661–674. [Google Scholar] [CrossRef] [PubMed]
- Brissot, P.; Pietrangelo, A.; Adams, P.C.; de Graaff, B.; Loréal, O. Haemochromatosis. Nat. Rev. Dis. Primers 2018, 4, 18019. [Google Scholar] [CrossRef] [PubMed]
- Kemna, E.H.; Tjalsma, H.; Willems, H.L.; Swinkels, D.W. Hepcidin: From discovery to differential diagnosis. Haematologica 2008, 93, 90–97. [Google Scholar] [CrossRef]
- Billesbølle, C.B.; Azumaya, C.M.; Kretsch, R.C.; Powers, A.S.; Gonen, S.; Schneider, S.; Arvedson, T.; Dror, R.O.; Cheng, Y.; Manglik, A. Structure of hepcidin-bound ferroportin reveals iron homeostatic mechanisms. Nature 2020, 586, 807–811. [Google Scholar] [CrossRef]
- Aschemeyer, S.; Qiao, B.; Stefanova, D.; Valore, E.V.; Sek, A.C.; Ruwe, T.A. Structure-function analysis of ferroportin defines the binding site and an alternative mechanism of action of hepcidin. Blood J. Am. Soc. Hematol. 2018, 131, 899–910. [Google Scholar] [CrossRef]
- Qiao, B.; Sugianto, P.; Fung, E.; Del-Castillo-Rueda, A.; Moran-Jimenez, M.-J.; Ganz, T.; Nemeth, E. Hepcidin-induced endocytosis of ferroportin is dependent on ferroportin ubiquitination. Cell Metab. 2012, 15, 918–924. [Google Scholar] [CrossRef]
- Wu, L.; Zhang, W.; Li, Y.; Zhou, D.; Zhang, B.; Xu, A.; Wu, Z.; Wu, L.; Li, S.; Wang, X.; et al. Correlation of genotype and phenotype in 32 patients with hereditary hemochromatosis in China. Orphanet. J. Rare Dis. 2021, 16, 398. [Google Scholar] [CrossRef]
- Kämmerer, L.; Mohammad, G.; Wolna, M.; Robbins, P.A.; Lakhal-Littleton, S. Fetal liver hepcidin secures iron stores in utero. Blood 2020, 136, 1549–1557. [Google Scholar] [CrossRef]
- Delima, R.D.; Chua, A.C.; Tirnitz-Parker, J.E.; Gan, E.K.; Croft, K.D.; Graham, R.M.; Olynyk, J.K.; Trinder, D. Disruption of hemochromatosis protein and transferrin receptor 2 causes iron-induced liver injury in mice. Hepatology 2012, 56, 585–593. [Google Scholar] [CrossRef] [PubMed]
- Udali, S.; Castagna, A.; Corbella, M.; Ruzzenente, A.; Moruzzi, S.; Mazzi, F.; Campagnaro, T.; De Santis, D.; Franceschi, A.; Pattini, P.; et al. Hepcidin and DNA promoter methylation in hepatocellular carcinoma. Eur. J. Clin Investig. 2018, 48, e12870. [Google Scholar] [CrossRef]
- Wu, M.; Sun, T.; Xing, L. Circ_0004913 Inhibits Cell Growth, Metastasis, and Glycolysis by Absorbing miR-184 to Regulate HAMP in Hepatocellular Carcinoma. Cancer Biother. Radiopharm. 2020, 10, 1089. [Google Scholar] [CrossRef]
- Shen, Y.; Li, X.; Su, Y.; Badshah, S.A.; Zhang, B.; Xue, Y.; Shang, P. HAMP Downregulation Contributes to Aggressive Hepatocellular Carcinoma via Mechanism Mediated by Cyclin4-Dependent Kinase-1/STAT3 Pathway. Diagnostics 2019, 9, 48. [Google Scholar] [CrossRef]
- Hu, L.; Wu, C. In silico analysis suggests disruption of interactions between HAMP from hepatocytes and SLC40A1 from macrophages in hepatocellular carcinoma. BMC Med. Genomics 2021, 14, 128. [Google Scholar] [CrossRef] [PubMed]
- Callahan, M.K.; Postow, M.A.; Wolchok, J.D. Targeting T Cell Co-receptors for Cancer Therapy. Immunity 2016, 44, 1069–1078. [Google Scholar] [CrossRef]
- Wang, Z.; Du, Y. Identification of a novel mutation gene signature HAMP for cholangiocarcinoma through comprehensive TCGA and GEO data mining. Int. Immunopharmacol. 2021, 99, 108039. [Google Scholar] [CrossRef] [PubMed]
- Wang, J.; Tang, C.; Liu, X. Development of an Individualized Immune Prognostic Signature for Clear Cell Renal Cell Carcinoma through the Identification of Differential Immune Genes. J. Oncol. 2021, 9587084. [Google Scholar] [CrossRef]
- Teh, M.R.; Frost, J.N.; Armitage, A.E.; Drakesmith, H. Analysis of Iron and Iron-Interacting Protein Dynamics During T-Cell Activation. Front. Immunol. 2021, 12, 714613. [Google Scholar] [CrossRef]









| Level | Overall | |
|---|---|---|
| n | 24 | |
| etiology (%) | HBV | 19 (79.2) |
| HCV | 3 (12.5) | |
| Other | 2 (8.3) | |
| gender (%) | F | 2 (8.3) |
| M | 22 (91.7) | |
| os_event (%) | Alive | 4 (16.7) |
| Dead | 20 (83.3) | |
| pfs_event (%) | No progress | 3 (12.5) |
| Progress | 21 (87.5) | |
| os_time (mean (SD)) | 74.3 (51.3) | |
| pfs_time (mean (SD)) | 29.6 (38.6) |
| level | PD | PR | SD | p | |
|---|---|---|---|---|---|
| n | 8 | 6 | 10 | ||
| etiology (%) | HBV | 6 (75.0) | 4 (66.7) | 9 (90.0) | 0.365 |
| HCV | 1 (12.5) | 2 (33.3) | 0 (0.0) | ||
| Other | 1 (12.5) | 0 (0.0) | 1 (10.0) | ||
| gender (%) | F | 2 (25.0) | 0 (0.0) | 0 (0.0) | 0.113 |
| M | 6 (75.0) | 6 (100.0) | 10 (100.0) | ||
| os_event (%) | Alive | 0 (0.0) | 2 (33.3) | 2 (20.0) | 0.237 |
| Dead | 8 (100.0) | 4 (66.7) | 8 (80.0) | ||
| pfs_event (%) | No progress | 0 (0.0) | 2 (33.3) | 1 (10.0) | 0.167 |
| Progress | 8 (100.0) | 4 (66.7) | 9 (90.0) | ||
| os_time (mean (SD)) | 33.4 (22.6) | 120.2 (47.6) | 79.5 (46.3) | 0.003 | |
| pfs_time (mean (SD)) | 5.8 (0.9) | 65.9 (56.8) | 27.0 (25.1) | 0.009 |
| Level | Overall | |
|---|---|---|
| n | 43 | |
| Group (%) | Healthy | 21 (48.8) |
| Tumor | 22 (51.2) |
| Level | Healthy | Tumor | p | |
|---|---|---|---|---|
| n | 8 | 290 | ||
| Age (mean (SD)) | 66.0 (12.4) | 60.1 (13.5) | 0.252 | |
| gender (%) | FEMALE | 4 (50.0) | 95 (32.8) | 0.522 |
| MALE | 4 (50.0) | 195 (67.2) | ||
| height (mean (SD)) | 166.6 (14.0) | 167.8 (11.2) | 0.812 | |
| weight (mean (SD)) | 66.3 (13.5) | 72.9 (19.7) | 0.382 | |
| race_list (%) | AMERICAN INDIAN OR ALASKA NATIVE | 0 (0.0) | 1 (0.3) | 0.221 |
| ASIAN | 1 (12.5) | 117 (40.3) | ||
| BLACK OR AFRICAN AMERICAN | 0 (0.0) | 15 (5.2) | ||
| Not clear | 1 (12.5) | 7 (2.4) | ||
| WHITE | 6 (75.0) | 150 (51.7) | ||
| vital_status (%) | Alive | 1 (12.5) | 222 (76.6) | <0.001 |
| Dead | 7 (87.5) | 68 (23.4) | ||
| relative_family_cancer_history (%) | NO | 3 (37.5) | 157 (54.1) | 0.15 |
| Not clear | 0 (0.0) | 41 (14.1) | ||
| YES | 5 (62.5) | 92 (31.7) | ||
| neoplasm_histologic_grade (%) | G1 | 2 (25.0) | 43 (15.1) | 0.198 |
| G2 | 6 (75.0) | 136 (47.7) | ||
| G3 | 0 (0.0) | 96 (33.7) | ||
| G4 | 0 (0.0) | 10 (3.5) | ||
| child_pugh_classification_grade (%) | A | 3 (37.5) | 163 (56.2) | NaN |
| B | 2 (25.0) | 15 (5.2) | ||
| C | 0 (0.0) | 0 (0.0) | ||
| Not clear | 3 (37.5) | 112 (38.6) | ||
| fetoprotein_outcome_value (mean (SD)) | 7525.4 (8145.2) | 15,969.3 (122,230.0) | 0.845 | |
| platelet_result_count (mean (SD)) | 59,476.7 (158,012.4) | 23,715.6 (67,091.8) | 0.159 | |
| prothrombin_time_result_value (mean (SD)) | 6.9 (4.2) | 4.0 (4.0) | 0.04 | |
| albumin_result_specified_value (mean (SD)) | 8.2 (8.2) | 26.0 (305.0) | 0.869 | |
| creatinine_value_in_mg_dl (mean (SD)) | 1.2 (0.7) | 3.0 (11.1) | 0.652 | |
| TNM_T (%) | 1 | 4 (50.0) | 138 (47.6) | 0.804 |
| 2 | 1 (12.5) | 72 (24.8) | ||
| 3 | 2 (25.0) | 67 (23.1) | ||
| 4 | 1 (12.5) | 10 (3.4) | ||
| Not clear | 0 (0.0) | 2 (0.7) | ||
| X | 0 (0.0) | 1 (0.3) | ||
| TNM_N (%) | 0 | 5 (62.5) | 194 (66.9) | 0.012 |
| 1 | 1 (12.5) | 2 (0.7) | ||
| Not clear | 0 (0.0) | 1 (0.3) | ||
| X | 2 (25.0) | 93 (32.1) | ||
| TNM_M (%) | 0 | 6 (75.0) | 205 (70.7) | 0.981 |
| 1 | 0 (0.0) | 4 (1.4) | ||
| Not clear | 0 (0.0) | 1 (0.3) | ||
| X | 2 (25.0) | 80 (27.6) |
Disclaimer/Publisher’s Note: The statements, opinions and data contained in all publications are solely those of the individual author(s) and contributor(s) and not of MDPI and/or the editor(s). MDPI and/or the editor(s) disclaim responsibility for any injury to people or property resulting from any ideas, methods, instructions or products referred to in the content. |
© 2023 by the authors. Licensee MDPI, Basel, Switzerland. This article is an open access article distributed under the terms and conditions of the Creative Commons Attribution (CC BY) license (https://creativecommons.org/licenses/by/4.0/).
Share and Cite
Chen, G.; Zhang, C.; Li, D.; Luo, D.; Liao, H.; Huang, P.; Wang, N.; Feng, Y. HAMP as a Potential Diagnostic, PD-(L)1 Immunotherapy Sensitivity and Prognostic Biomarker in Hepatocellular Carcinoma. Biomolecules 2023, 13, 360. https://doi.org/10.3390/biom13020360
Chen G, Zhang C, Li D, Luo D, Liao H, Huang P, Wang N, Feng Y. HAMP as a Potential Diagnostic, PD-(L)1 Immunotherapy Sensitivity and Prognostic Biomarker in Hepatocellular Carcinoma. Biomolecules. 2023; 13(2):360. https://doi.org/10.3390/biom13020360
Chicago/Turabian StyleChen, Guoming, Cheng Zhang, Danyun Li, Dongqiang Luo, Hui Liao, Peizhen Huang, Ning Wang, and Yibin Feng. 2023. "HAMP as a Potential Diagnostic, PD-(L)1 Immunotherapy Sensitivity and Prognostic Biomarker in Hepatocellular Carcinoma" Biomolecules 13, no. 2: 360. https://doi.org/10.3390/biom13020360
APA StyleChen, G., Zhang, C., Li, D., Luo, D., Liao, H., Huang, P., Wang, N., & Feng, Y. (2023). HAMP as a Potential Diagnostic, PD-(L)1 Immunotherapy Sensitivity and Prognostic Biomarker in Hepatocellular Carcinoma. Biomolecules, 13(2), 360. https://doi.org/10.3390/biom13020360

