Integration of scRNA-Seq and Bulk RNA-Seq Reveals Molecular Characterization of the Immune Microenvironment in Acute Pancreatitis
Abstract
1. Introduction
2. Materials and Methods
2.1. Datasets, Animal, and Reagents
2.2. Animals Model
2.3. scRNA-Seq Data Preprocessing and Integration
2.4. Dimensionality Reduction, Clustering, Visualization, and Cell Type Recognition
2.5. AUCell Gene Set Enrichment Analysis
2.6. Analysis of Single-Cell Trajectories
2.7. Cell–Cell Crosstalk Network Analysis
2.8. Bulk RNA-Seq Data Analysis
2.9. Differentially Expressed Genes (DEGs) Analysis
2.10. Gene Ontology (GO) and Kyoto Encyclopedia of Genes and Genomes (KEGG) Analysis
2.11. Gene Sets Variation Analysis (GSVA)
2.12. Histology Staining
3. Results
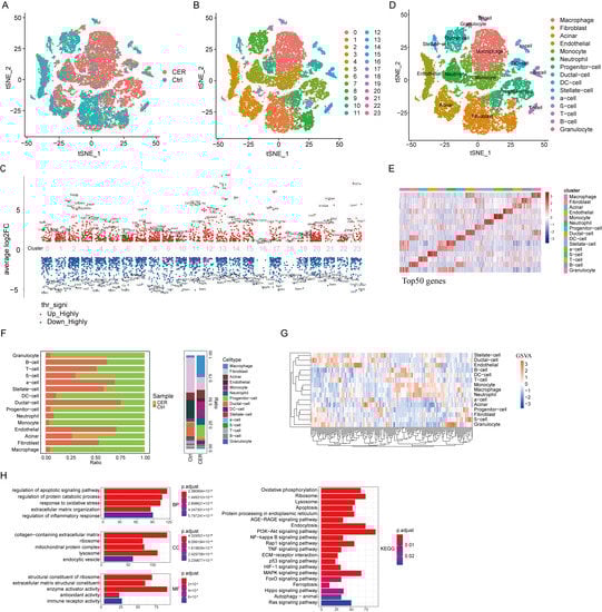
3.1. Single-Cell Transcriptional Profiling of Pancreatic Cells
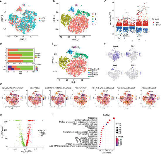
3.2. Single-Cell RNA-Seq Analysis Reveals Characterization of Acinar Cells
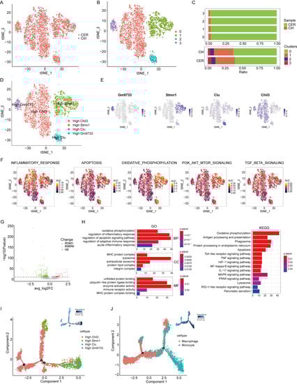
3.3. Single-Cell RNA-Seq Analysis Reveals Characterization of Monocytes
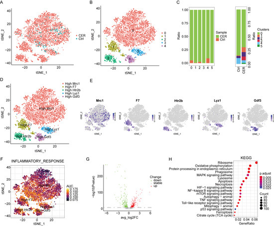
3.4. Single-Cell RNA-Seq Analysis Reveals Characterization of Macrophages
3.5. Single-Cell RNA-Seq Analysis Reveals Characterization of Neutrophil
3.6. Single-Cell RNA-Seq Analysis Reveals Characterization of Fibroblast
3.7. Single-Cell Transcriptional Analysis Reveals the Cell–Cell Crosstalk Network
3.8. Integrated Analysis in scRNA-Seq and Bulk RNA-Seq Data Reveals Gene Signature
4. Discussion
5. Conclusions
Supplementary Materials
Author Contributions
Funding
Institutional Review Board Statement
Informed Consent Statement
Data Availability Statement
Conflicts of Interest
References
- Lee, P.; Papachristou, G. New insights into acute pancreatitis. Nat. Rev. Gastroenterol. Hepatol. 2019, 16, 479–496. [Google Scholar] [CrossRef] [PubMed]
- Mederos, M.; Reber, H.; Girgis, M. Acute Pancreatitis: A Review. JAMA 2021, 325, 382–390. [Google Scholar] [CrossRef] [PubMed]
- Gardner, T. Acute Pancreatitis. Ann. Intern. Med. 2021, 174, ITC17–ITC32. [Google Scholar] [CrossRef] [PubMed]
- Barreto, S.G.; Habtezion, A.; Gukovskaya, A.; Lugea, A.; Jeon, C.; Yadav, D.; Hegyi, P.; Venglovecz, V.; Sutton, R.; Pandol, S.J. Critical thresholds: Key to unlocking the door to the prevention and specific treatments for acute pancreatitis. Gut 2021, 70, 194–203. [Google Scholar] [CrossRef]
- Potter, S.S. Single-cell RNA sequencing for the study of development, physiology and disease. Nat. Rev. Nephrol. 2018, 14, 479–492. [Google Scholar] [CrossRef]
- Lee, B.; Namkoong, H.; Yang, Y.; Huang, H.; Heller, D.; Szot, G.L.; Davis, M.M.; Husain, S.Z.; Pandol, S.J.; Bellin, M.D.; et al. Single-cell sequencing unveils distinct immune microenvironments with CCR6-CCL20 crosstalk in human chronic pancreatitis. Gut 2022, 71, 1831–1842. [Google Scholar] [CrossRef] [PubMed]
- Blobner, B.M.; Saloman, J.L.; Shelton Ohlsen, C.A.; Brand, R.; Lafyatis, R.; Bottino, R.; Wijkstrom, M.; Zureikat, A.H.; Lee, K.K.; Singhi, A.D.; et al. Single-cell analyses of human pancreas: Characteristics of two populations of acinar cells in chronic pancreatitis. Am. J. Physiol.-Gastrointest. Liver Physiol. 2021, 321, G449–G460. [Google Scholar] [CrossRef]
- Sunami, Y.; Chen, Y.; Trojanowicz, B.; Sommerer, M.; Hammerle, M.; Eils, R.; Kleeff, J. Single Cell Analysis of Cultivated Fibroblasts from Chronic Pancreatitis and Pancreatic Cancer Patients. Cells 2022, 11, 2583. [Google Scholar] [CrossRef]
- Melendez, E.; Chondronasiou, D.; Mosteiro, L.; Martinez de Villarreal, J.; Fernandez-Alfara, M.; Lynch, C.J.; Grimm, D.; Real, F.X.; Alcami, J.; Climent, N.; et al. Natural killer cells act as an extrinsic barrier for in vivo reprogramming. Development 2022, 149, dev200361. [Google Scholar] [CrossRef]
- Stuart, T.; Butler, A.; Hoffman, P.; Hafemeister, C.; Papalexi, E.; Mauck, W.M., 3rd; Hao, Y.; Stoeckius, M.; Smibert, P.; Satija, R. Comprehensive Integration of Single-Cell Data. Cell 2019, 177, 1888–1902.e21. [Google Scholar] [CrossRef]
- Jin, S.; Guerrero-Juarez, C.F.; Zhang, L.; Chang, I.; Ramos, R.; Kuan, C.H.; Myung, P.; Plikus, M.V.; Nie, Q. Inference and analysis of cell-cell communication using CellChat. Nat. Commun. 2021, 12, 1088. [Google Scholar] [CrossRef]
- Manohar, M.; Jones, E.K.; Rubin, S.J.S.; Subrahmanyam, P.B.; Swaminathan, G.; Mikhail, D.; Bai, L.; Singh, G.; Wei, Y.; Sharma, V.; et al. Novel Circulating and Tissue Monocytes as Well as Macrophages in Pancreatitis and Recovery. Gastroenterology 2021, 161, 2014–2029.e14. [Google Scholar] [CrossRef] [PubMed]
- Frossard, J.L.; Saluja, A.; Bhagat, L.; Lee, H.S.; Bhatia, M.; Hofbauer, B.; Steer, M.L. The role of intercellular adhesion molecule 1 and neutrophils in acute pancreatitis and pancreatitis-associated lung injury. Gastroenterology 1999, 116, 694–701. [Google Scholar] [CrossRef] [PubMed]
- Korhonen, J.T.; Dudeja, V.; Dawra, R.; Kubes, P.; Saluja, A. Neutrophil Extracellular Traps Provide a Grip on the Enigmatic Pathogenesis of Acute Pancreatitis. Gastroenterology 2015, 149, 1682–1685. [Google Scholar] [CrossRef]
- Mareninova, O.A.; Jia, W.; Gretler, S.R.; Holthaus, C.L.; Thomas, D.D.H.; Pimienta, M.; Dillon, D.L.; Gukovskaya, A.S.; Gukovsky, I.; Groblewski, G.E. Transgenic expression of GFP-LC3 perturbs autophagy in exocrine pancreas and acute pancreatitis responses in mice. Autophagy 2020, 16, 2084–2097. [Google Scholar] [CrossRef] [PubMed]
- Li, H.; Yang, X.; Cao, B.; Guan, J. Increased plasma clusterin and miR-21 in acute pancreatitis. Br. J. Biomed. Sci. 2021, 78, 229–232. [Google Scholar] [CrossRef] [PubMed]
- Kemp, S.B.; Steele, N.G.; Carpenter, E.S.; Donahue, K.L.; Bushnell, G.G.; Morris, A.H.; The, S.; Orbach, S.M.; Sirihorachai, V.R.; Nwosu, Z.C.; et al. Pancreatic cancer is marked by complement-high blood monocytes and tumor-associated macrophages. Life Sci. Alliance 2021, 4, 1–17. [Google Scholar] [CrossRef] [PubMed]
- Ikeda, Y.; Tanji, E.; Makino, N.; Kawata, S.; Furukawa, T. MicroRNAs associated with mitogen-activated protein kinase in human pancreatic cancer. Mol. Cancer Res. 2012, 10, 259–269. [Google Scholar] [CrossRef]
- Picton, L.D.; Bertuzzi, M.; Pallucchi, I.; Fontanel, P.; Dahlberg, E.; Bjornfors, E.R.; Iacoviello, F.; Shearing, P.R.; El Manira, A. A spinal organ of proprioception for integrated motor action feedback. Neuron 2021, 109, 1188–1201.e7. [Google Scholar] [CrossRef]
- Koruk, I.; Ozdemir, H.; Aydinli, M.; Bekmen, N.; Tarakcioglu, M.; Koruk, M. The relation between serum cytokeratin 18 and acute pancreatitis: Can it be a serological predictive marker? Turk. J. Gastroenterol. 2012, 23, 759–763. [Google Scholar] [CrossRef]
- Mao, X.; Mao, S.; Wang, L.; Jiang, H.; Deng, S.; Wang, Y.; Ye, J.; Li, Z.; Zou, W.; Liao, Z. Single-Cell Transcriptomic Analysis of the Mouse Pancreas: Characteristic Features of Pancreatic Ductal Cells in Chronic Pancreatitis. Genes 2022, 13, 1015. [Google Scholar] [CrossRef] [PubMed]
- Gukovskaya, A.S.; Gukovsky, I.; Algul, H.; Habtezion, A. Autophagy, Inflammation, and Immune Dysfunction in the Pathogenesis of Pancreatitis. Gastroenterology 2017, 153, 1212–1226. [Google Scholar] [CrossRef] [PubMed]
- Ohmuraya, M.; Yamamura, K. Autophagy and acute pancreatitis: A novel autophagy theory for trypsinogen activation. Autophagy 2008, 4, 1060–1062. [Google Scholar] [CrossRef] [PubMed]
- Yang, S.; Bing, M.; Chen, F.; Sun, Y.; Chen, H.; Chen, W. Autophagy regulation by the nuclear factor κB signal axis in acute pancreatitis. Pancreas 2012, 41, 367–373. [Google Scholar] [CrossRef] [PubMed]
- Kong, L.; Deng, J.; Zhou, X.; Cai, B.; Zhang, B.; Chen, X.; Chen, Z.; Wang, W. Sitagliptin activates the p62-Keap1-Nrf2 signalling pathway to alleviate oxidative stress and excessive autophagy in severe acute pancreatitis-related acute lung injury. Cell Death Dis. 2021, 12, 928. [Google Scholar] [CrossRef] [PubMed]
- Shen, S.; Li, B.; Dai, J.; Wu, Z.; He, Y.; Wen, L.; Wang, X.; Hu, G. BRD4 Inhibition Protects Against Acute Pancreatitis Through Restoring Impaired Autophagic Flux. Front. Pharmacol. 2020, 11, 618. [Google Scholar] [CrossRef]
- Wu, J.; Zhang, L.; Shi, J.; He, R.; Yang, W.; Habtezion, A.; Niu, N.; Lu, P.; Xue, J. Macrophage phenotypic switch orchestrates the inflammation and repair/regeneration following acute pancreatitis injury. EbioMedicine 2020, 58, 102920. [Google Scholar] [CrossRef]
- Kang, K.; Reilly, S.M.; Karabacak, V.; Gangl, M.R.; Fitzgerald, K.; Hatano, B.; Lee, C.H. Adipocyte-derived Th2 cytokines and myeloid PPARdelta regulate macrophage polarization and insulin sensitivity. Cell Metab. 2008, 7, 485–495. [Google Scholar] [CrossRef]
- Tran, T.; Lindstrom, N.O.; Ransick, A.; De Sena Brandine, G.; Guo, Q.; Kim, A.D.; Der, B.; Peti-Peterdi, J.; Smith, A.D.; Thornton, M.; et al. In Vivo Developmental Trajectories of Human Podocyte Inform In Vitro Differentiation of Pluripotent Stem Cell-Derived Podocytes. Dev. Cell 2019, 50, 102–116.e106. [Google Scholar] [CrossRef]
- Shang, J.; Zheng, Y.; Mo, J.; Wang, W.; Luo, Z.; Li, Y.; Chen, X.; Zhang, Q.; Wu, K.; Liu, W.; et al. Sox4 represses host innate immunity to facilitate pathogen infection by hijacking the TLR signaling networks. Virulence 2021, 12, 704–722. [Google Scholar] [CrossRef]








Disclaimer/Publisher’s Note: The statements, opinions and data contained in all publications are solely those of the individual author(s) and contributor(s) and not of MDPI and/or the editor(s). MDPI and/or the editor(s) disclaim responsibility for any injury to people or property resulting from any ideas, methods, instructions or products referred to in the content. |
© 2022 by the authors. Licensee MDPI, Basel, Switzerland. This article is an open access article distributed under the terms and conditions of the Creative Commons Attribution (CC BY) license (https://creativecommons.org/licenses/by/4.0/).
Share and Cite
Fang, Z.; Li, J.; Cao, F.; Li, F. Integration of scRNA-Seq and Bulk RNA-Seq Reveals Molecular Characterization of the Immune Microenvironment in Acute Pancreatitis. Biomolecules 2023, 13, 78. https://doi.org/10.3390/biom13010078
Fang Z, Li J, Cao F, Li F. Integration of scRNA-Seq and Bulk RNA-Seq Reveals Molecular Characterization of the Immune Microenvironment in Acute Pancreatitis. Biomolecules. 2023; 13(1):78. https://doi.org/10.3390/biom13010078
Chicago/Turabian StyleFang, Zhen, Jie Li, Feng Cao, and Fei Li. 2023. "Integration of scRNA-Seq and Bulk RNA-Seq Reveals Molecular Characterization of the Immune Microenvironment in Acute Pancreatitis" Biomolecules 13, no. 1: 78. https://doi.org/10.3390/biom13010078
APA StyleFang, Z., Li, J., Cao, F., & Li, F. (2023). Integration of scRNA-Seq and Bulk RNA-Seq Reveals Molecular Characterization of the Immune Microenvironment in Acute Pancreatitis. Biomolecules, 13(1), 78. https://doi.org/10.3390/biom13010078

