You are currently viewing a new version of our website. To view the old version click .
Biomolecules
  • Article
  • Open Access

10 January 2023

The Combined Administration of Vitamin C and Copper Induces a Systemic Oxidative Stress and Kidney Injury

,
,
,
,
,
and
1
Division of Molecular Signaling, Department of the Advanced Biomedical Research, Interdisciplinary Graduate School of Medicine, University of Yamanashi, Chuo 409-3898, Japan
2
Division of Molecular Pathology, Interdisciplinary Graduate School of Medicine, University of Yamanashi, Chuo 409-3898, Japan
*
Author to whom correspondence should be addressed.
This article belongs to the Special Issue Redox Imbalance and Mitochondrial Abnormalities in Kidney Disease II

Abstract

Vitamin C (ascorbic acid; AA) and copper (Cu2+) are well used supplements with many health-promoting actions. However, when they are used in combination, the Fenton reaction occurs, leading to the formation of highly reactive hydroxyl radicals. Given that kidney is vulnerable to many toxicants including free radicals, we speculated that the in vivo administration of AA plus Cu2+ may cause oxidative kidney injury. The purpose of this study was to address this possibility. Mice were administered with AA and Cu2+, alone or in combination, via oral gavage once a day for various periods. Changes in the systemic oxidative status, as well renal structure and functions, were examined. The administration of AA plus Cu2+ elevated protein oxidation in serum, intestine, bladder, and kidney, as evidenced by the increased sulfenic acid formation and decreased level of free sulfhydryl groups (-SH). The systemic oxidative stress induced by AA plus Cu2+ was associated with a significant loss of renal function and structure, as indicated by the increased blood urea nitrogen (BUN), creatinine and urinary proteins, as well as glomerular and tubular cell injury. These effects of AA and Cu2+ were only observed when used in combination, and could be entirely prevented by thiol antioxidant NAC. Further analysis using cultured renal tubular epithelial cells revealed that AA plus Cu2+ caused cellular protein oxidation and cell death, which could be abolished by NAC and catalase. Moreover, coincubation of AA and Cu2+ led to H2O2 production. Collectively, our study revealed that a combined administration of AA and Cu2+ resulted in systemic oxidative stress and renal cell injury. As health-promoting supplements, AA and Cu2+ should not be used together.

1. Introduction

Vitamin C (Vit C), also known as ascorbic acid (AA), is an essential nutrient that cannot be produced by our body. Instead, the source of AA is foods and supplements. AA has many biological actions that make it indispensable for normal body function. It acts as a cofactor for several enzymes, regulating a wide range of cellular processes [1,2,3]. It is involved in the biosynthesis of L-carnitine, collagen, and neurotransmitters. In addition, it promotes the absorption of non-heme iron from the intestine and modulates iron transport and storage.
One of the critical biological functions of AA is its antioxidative action [1]. As an electron donor, AA is a redox-active chemical and readily participates in the redox reaction. It contributes to body defense against oxidative damage initiated by multiple stimuli. It has been reported that AA prevents the oxidation of low-density lipoproteins [4] and alleviates oxidative stress in the digestive and cardiovascular systems [5]. It has been widely used to treat various illnesses, such as cardiovascular diseases, the common cold, infections, and cancer [2]. The use of high doses of AA in clinical trials as a therapeutic agent to treat coronavirus infection and cardiovascular diseases is gaining attention [6,7]. Paradoxically, AA also has a prooxidative activity [1], especially when used at high concentrations. AA has been shown to undergo autoxidation in the presence of transition metal ions (copper and iron), forming ascorbate free radical and dehydroascorbic acid via two successive one-electron oxidations, along with the generation of ROS (O2•, H2O2, and OH•) [8,9]. This property of AA has been used in cancer therapy [10]. The infusion of megadoses of AA (up to 4 g/kg) has been used in tumor therapy in animal models and patients [11,12]. Given that oxidative stress (OS) is one of the most common mechanisms underlying various diseases [13], the prooxidant property of AA could have serious consequences. However, although there are several papers documenting a cytotoxic action of AA at pharmacological concentrations on cultured cells, the in vivo toxicity of vitamin C has not been thoroughly tested.
The kidney is the organ responsible for filtration, secretion, reabsorption, and ultimately excretion of various chemicals, including nephrotoxicants. It is critically involved in maintaining body homeostasis [14]. At the same time, it is also vulnerable to the toxicity of chemicals, especially heavy metals, because of its ability to reabsorb, accumulate and concentrate divalent metals [15].
Copper (Cu2+) is also a health supplement. It participates in many cellular processes [16]. A concentration of Cu2+ is nephrotoxic [17,18,19]. It has been reported that the administered Cu2+ is highly concentrated in the kidney through Cu2+ transporters in renal tubular cells [20]. Renal diseases are associated with an elevated Cu2+ transporter 1 (CTR1), the major transporter for Cu2+ influx [17]. The Cu2+ concentration in the kidney correlates with the severity of renal sclerosis, and chelation of Cu2+ is effective in inhibiting renal fibrosis [17,19,21]. Based on these considerations, we speculated that AA and Cu2+ could lead to oxidative renal injury. This study was designed to address this hypothesis.
We present here our data showing that AA and Cu2+ in combination caused systemic oxidative stress and oxidative renal cell injury. Our study thus indicates that the simultaneous administration of AA and Cu2+ should be avoided.

2. Materials and Methods

2.1. Materials

Copper(II) Sulfate (CuSO4; Cu2+) was purchased from FUJIFILM Wako Pure Chemical Corporation (Osaka, Japan). Bovine serum albumin (BSA, Faction V) was obtained from Iwai Chemical Company (Tokyo, Japan). Dimedone was purchased from Tokyo Chemical Industry (Tokyo, Japan). Anti-cysteine sulfenic acid antibodies were acquired from Millipore (Burlington, MA, USA). HRP-conjugated anti-rabbit was purchased from Cell Signaling, Inc. (Beverly, MA, USA). The Alexa 680 Fluor C2 maleimide and blood urea nitrogen (BUN) kit were from Thermo Fisher Scientific (Rockford, IL, USA). L-Ascorbic acid (AA), maleimide, N-Acetyl-L-cysteine (NAC) and catalase polyethylene glycol and all other chemicals were acquired from Sigma-Aldrich (St. Louis, MO, USA).

2.2. Cell Culture

Rat renal tubular epithelial NRK-52E cells were purchased from the American Type Culture Collection (ATCC, Rockville, MD, USA). Cells were cultured in DMEM/F12 (Gibco-BRL, Gaithersburg, MD, USA) containing 5% FBS and 1% antibiotic and antimycotic solution in a humidified atmosphere of 5% CO2/95% air at 37 °C. For experiments, cells were seeded into the 12- or 96-well culture plate in DMEM/F12 containing 1% FBS and exposed to various stimuli.

2.3. Animal Experiments

Both male and female 14–19-week-old C57BL6/J mice were used. Mice were housed in quiet rooms with a 12-h light-dark cycle and allowed to access food and water freely. For experiments, mice were divided into either four groups (control group, AA group, Cu2+ group, or Cu2+ plus AA groups), or two groups (control group or AA plus Cu2+ group), each with 4–5 mice. AA at the doses ranging from 10 mg/kg to 1000 mg/kg and Cu2+ at 1 mg/kg was administered via oral gavage for the indicated period. The same volume of saline was used as the untreated control. Of note, in most animal experiments, AA and Cu2+ have been administered at 100 mg/kg and 1 mg/kg, respectively. The doses were relatively low as compared to the previous reports [11,12,22,23] to avoid the potential unfavorable effects arising from either side of AA or Cu2+. Urine, feces and blood were collected and stored at −80 °C. At the end of the experiments, mice were anesthetized by the intraperitoneal injection of sodium pentobarbital (40 mg/kg) (somnopentyl®, Kyoritsu seiyaku corp., Tokyo, Japan), and organs (kidney, bladder and colon) were taken and stored at −80 °C until further analysis. The animal study was approved by the Animal Care and Use Committee of Yamanashi University (A3-583) and carried out according to the guideline and rules for animal experimentation.

2.4. Western Blot Analysis

Cellular proteins were extracted using a 1 × SDS lysis buffer (62.5 mM Tris-HCl, 2% SDS, 10% glycerol), and tissue samples were homogenized in a RIPA lysis buffer together with a freshly added proteinase inhibitor cocktail. After protein determination with the Micro BCA Protein Assay Kit (Thermo Fisher Scientific, Waltham, MA, USA), an equal amount of proteins was loaded into 10% SDS-PAGE, separated and transferred to PVDF membranes with a wet-blotting apparatus. After blocking with 5% skimmed milk or 3% BSA in 0.1% Tween-20 PBS solution (TPBS) for 1 h, the membrane was incubated overnight with the first antibody (nephrin, Cat. #sc-28192; podocin, Cat. #sc-21009; Santa Cruz Biotechnology) at the appropriate dilution. After washing with TPBS, the blots were incubated with a peroxidase-conjugated secondary antibody for 1 h and detected for the target proteins using the enhanced chemiluminescence system (Nacalai Tesque, Kyoto, Japan). The chemiluminescent signal was captured with a Fujifilm image LAS-1000 analyzer (Fujifilm, Tokyo, Japan). The intensity of the bands was quantified with NIH Image J software (http://rsb.info.nih.gov/ij, accessed on 11 December 2022). To confirm the equal loading of samples in each lain, EZ blue staining of the membrane protein or probing the blot with β-actin was performed.

2.5. Detection of Sulfenic Acid

The protein level of sulfenic acid formation was detected using the method as previously reported [24,25]. Briefly, proteins extracted from cultured cells, bladder, colon and kidney at the concentration of 1–3 mg/mL were treated with 1 mM dimedone for 20 min at RT. After mixing with 1/5 volume of 5X non-reducing sample buffer, samples were subjected to Western blot analysis for sulfenic acid with an anti-dimedone antibody (Millipore; Cat. #07-2139).

2.6. Cellular Viability Assay

Cells grown in 96-well culture plates were exposed to water-soluble tetrazolium salt, WST-8, and reagent (Dojindo, Kumamoto, Japan) for 60 min. The optical density (OD) at the wavelength of 450 nm was measured with a spectrometer (SpectraMax 340, Sunnyvale, CA, USA).

2.7. Lactate Dehydrogenase (LDH) Release

LDH release was measured with a commercial kit following the manufacturer’s instructions (LDH Cytotoxicity Detection Kit, TaKaRa). Briefly, cells were seeded into a 96-well plate and grown to 80–90% confluence in DMEM/F12 containing 1% FBS. After exposure to various stimuli for the indicated time intervals, the supernatant was collected and allowed to incubate with the same volume of assay buffer at RT for 30 min. The intensity of the developed red color was measured with a spectrometer at 490 nm. LDH release was expressed as the percentage of the total release achieved by incubating cells with 2% Triton X-100 for 10 min.

2.8. Calcein-AM/Propidium Iodide (PI) Staining

The Calcein-AM/PI live/dead staining was performed using an assay kit from (Dojindo, Kumamoto, Japan). Briefly, cells were incubated with a mixture of Calcein-AM (green) and PI (red) solution for 10–20 min. The living Calcein-AM positive green cells and dead PI-positive red cells were photographed under a fluorescence microscope.

2.9. Histochemical Staining of Kidney

A kidney histology was conducted, as previously reported [25]. Briefly, kidney tissues were fixed with 10% formalin, embedded in paraffin, sliced into 4-μm sections, and stained following the standard hematoxylin and eosin (H&E) procedure. The section was observed and photographed with an Olympus Inverted Microscope (IX71, Olympus, Tokyo, Japan) at 200× magnification.

2.10. Determination of H2O2 Concentration

The level of H2O2 was detected using a kit from Cayman Chemical Company (MI, USA, 600050) following the protocol provided by the manufacturer. Briefly, samples (PBS control, AA and Cu2+ at the indicated concentrations) were added into a 96-well plate and allowed to react with an assay buffer and enzyme reaction solution for 30 min. The developed fluorescence was measured with a SpectraMax® GEMINI EM (Sunnyvale, CA, USA) at the excitation wavelength of 530 nm and an emission wavelength of 590 nm.

2.11. Maleimide-Labelling Assay

A maleimide-labeling assay for -SH groups was performed as previously reported [25,26,27]. Proteins from feces, serum and organs (kidney, bladder and colon) were allowed to react with 5 μM Alexa Fluor 680 C2 maleimide at 4 °C for 2 h. After the reaction, the protein samples were either subjected to SDS-PAGE separation or directly applied to the PVDF membrane in a Bio-Rad dot-blot apparatus. The fluorescent signals of the labeled maleimide in the gel or membranes were captured with a Fujifilm image LAS-4000 analyzer (Fujifilm, Tokyo, Japan) and quantified with ImageJ software. The equal loading of proteins in each lane was verified by EZ blue staining.

2.12. Measurement of BUN, Creatinine and Urinary Proteins

Blood urea nitrogen (BUN) and creatinine were measured with commercial kits following the protocols provided by the manufacturers. Briefly, sera with or without dilution were allowed to react with the assay buffer for the required period. The optical absorption was measured at 450 nm for BUN and 490 nm for creatinine with a spectrometer (SpectraMax 340). Urinary proteins were measured using a Micro BCA assay kit following the manufacturer’s instructions (Thermo Fisher Scientific, Rockford, IL, USA).

2.13. Statistic

Values are expressed as mean ± SE. A comparison of two groups was made by Student’s t-test. For multiple comparisons with the same control, one-way ANOVA analysis and post hoc comparisons (Dunnett’s test and Tukey’s test) were performed. Both analyses were done using Microsoft Excel (Microsoft, Redmond, WA, USA) or GraphPad Prism 9. p < 0.05 was considered statistically significant.

3. Results

3.1. Combined Administration of Ascorbic Acid (AA) and Copper (Cu2+) Induces Systemic Oxidative Stress

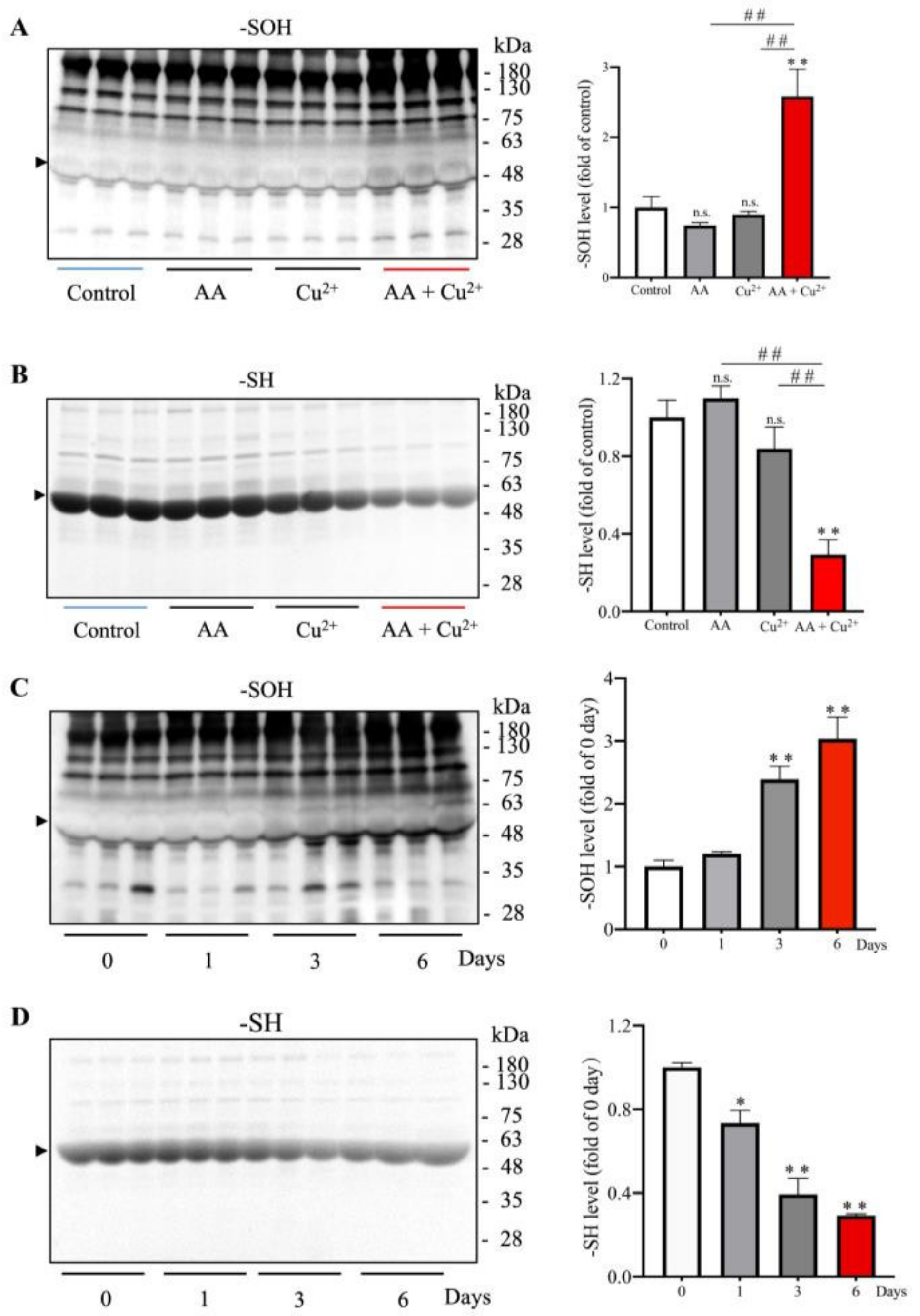
Given that AA and Cu2+ in combination lead to the generation of H2O2 and a hydroxyl radical (OH•) via Fenton reaction [8,9], we tested whether in vivo administration of AA and Cu2+ could lead to systemic oxidative stress. For this purpose, we have administered the mice with 100 mg/kg AA and 1 mg/kg Cu2+, alone or in combination, through gavage once per day for 5 days. The levels of oxidative status in proteins from blood, the intestines, and bladder were examined. Figure 1 shows that the in vivo administration of AA plus Cu2+ elevated the level of sulfenic acids (-SOH) and decreased free sulfhydryl groups (-SH) in several serum proteins. This effect was especially pronounced at the location around 50~60 kDa, corresponding to the predicted MW of serum albumin (arrowhead), which is known to be the predominant source of -SH groups in serum [25,28]. Fascinatingly, this effect of AA and Cu2+ was only observed in mice receiving both AA and Cu2+, but not AA or Cu2+ alone (Figure 1A,B). A time-course analysis revealed that the apparent changes could be observed on day 3 and sustained for the whole observation period (Figure 1C,D).
Figure 1. Effects of the in vivo administration of ascorbic acid (AA) and copper (Cu2+) on the oxidative status of -SH groups in serum proteins. (A,B) Mice were administered 100 mg/kg AA or 1 mg/kg Cu2+ or both in combination via oral gavage once a day for five consecutive days. (C,D) Mice were administered with AA plus Cu2+ for the indicated time. Serum proteins were analyzed for the level of sulfhydryl groups (-SH) and sulfenic acids (-SOH) formation. The densitometric quantitation of the bands around 50~60 kDa (arrowhead) were performed and presented as the bar graph on the right side of the blot. Data shown are mean ± SE (n = 3–4; n.s.: not significant; * p < 0.05; ** p < 0.01 vs. control; ## p < 0.01).
Because the digestive system is responsible for the absorption of AA and Cu2+, it should be the major organ to be affected. Figure 2A shows that colon length in AA and Cu2+ administered mice was significantly shortened compared to the control. Western blot analysis of colon lysates revealed that the level of oxidized proteins was increased, whereas the level of -SH groups was reduced (Figure 2B,C). Consistently, the -SH level in feces was also significantly reduced, as revealed by the reduced fluorescence of the maleimide-labeled band in dot-blot (Figure 2D).
Figure 2. Effects of in vivo administration of AA and Cu2+ on colon length and oxidation. (A) Effects of combined administration on colon length. Mice were administered 100 mg/kg AA or 1 mg/kg Cu2+ in combination via oral gavage once a day for 6 days. The colon was taken, photographed (A), and measured for length. The results shown on the right side of the photo are mean ± SE (n = 4–6; ** p < 0.01 vs. control). (B,C) Effects of AA plus Cu2+ on the oxidative modification of -SH groups in colon proteins. Mice were administered with 100 mg/kg AA or 1 mg/kg Cu2+ or both in combination via oral gavage once a day for five consecutive days. The level of -SH groups and -SOH formation in colon lysates were detected. The quantitation of the bands was performed, and data are shown in the bar graph below the blot. Data shown are mean ± SE (n = 3–4; n.s.: not significant; * p < 0.05; ** p < 0.01 vs. control; ## p < 0.01). (D) Effects of AA plus Cu2+ administration on the level of -SH groups in feces. Proteins from feces were subjected to Dot blot analysis for the level of -SH groups using a maleimide-labeling assay. The result of the densitometric analysis of the bands is shown at the right side of the blot. Data shown are mean ± SE (n = 3, n.s.; ** p < 0.01 vs. control).
As an organ that stores urine for a certain period until urination, the bladder could also be affected. Indeed, AA and Cu2+ in combination also altered the oxidative status in the bladder (Supplementary Figure S1). These observations indicate that the combined administration of AA and Cu2+ induces systemic oxidative stress.

3.2. AA and Cu2+ in Combination Cause Renal Injury

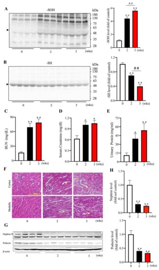
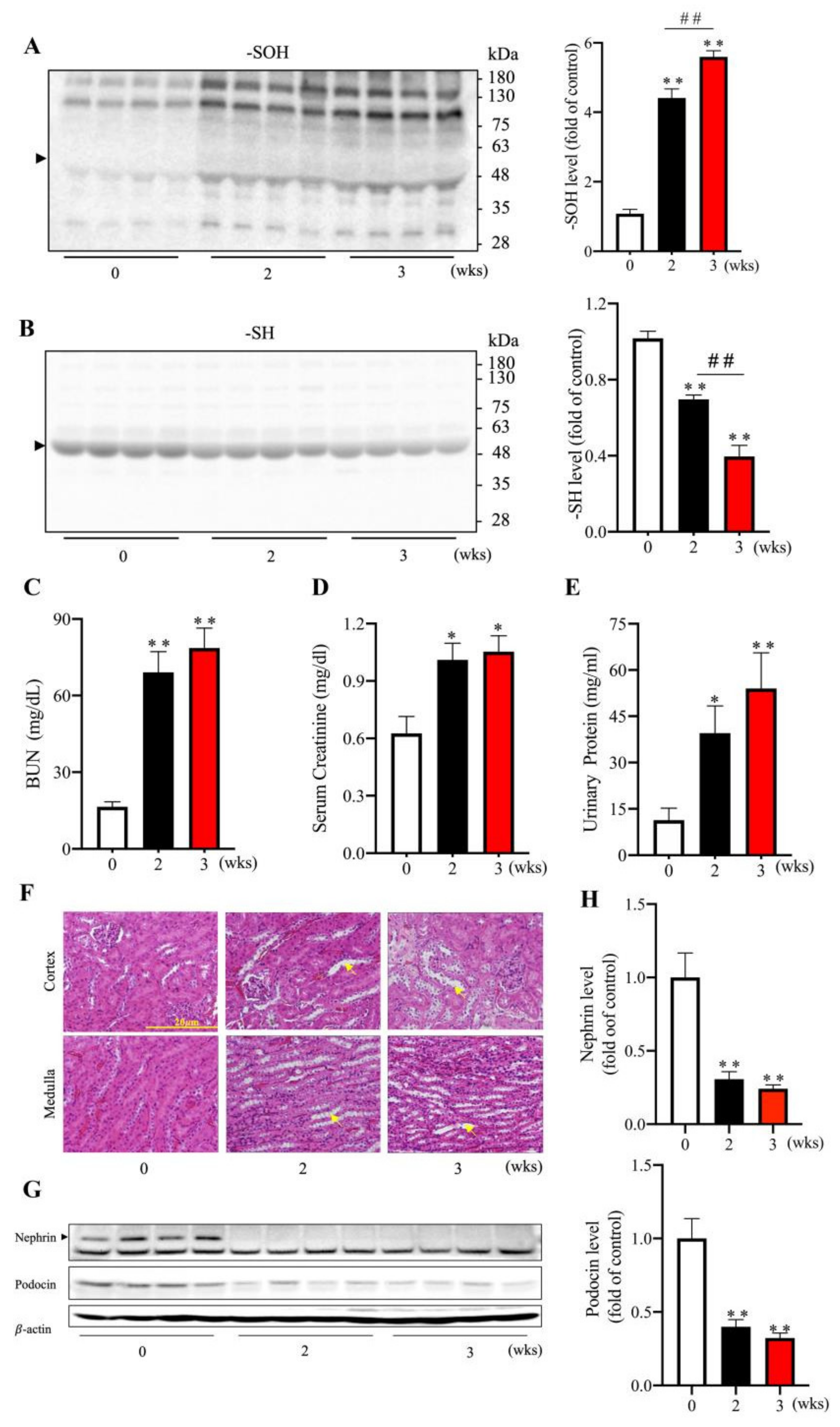
Given that kidney is an organ vulnerable to various toxicants because of its role in infiltration, absorption and excretion [14], we asked whether AA and Cu2+ could lead to renal injury. For this purpose, we evaluated renal changes in size, function, structure, and oxidative status. Figure 3A shows that kidney size tended to be decreased in mice receiving AA plus Cu2+ for six days. A biochemical analysis revealed that AA plus Cu2+ elevated BUN and urinary protein, indicative of a loss of renal function (Figure 3B–D). Intriguingly, this effect was only observed in AA plus Cu2+, but not AA or Cu2+ alone (Figure 3B). Consistently, only Cu2+ and AA in combination caused a significant change in the oxidative status of -SH groups in kidney (Figure 3E,F).
Figure 3. Effects of in vivo administration of AA and Cu2+ on the kidney. (A) Effects of AA plus Cu2+ on kidney size. Mice were administered 100 mg/kg AA or 1 mg/kg Cu2+ or both in combination via oral gavage once a day for six days. The kidneys were photographed and measured for their sizes (area). The data shown on the right side are % changes of renal size relative to control (mean ± SE; n = 3). (BD) Effects of AA plus Cu2+ on the level of BUN and urinary proteins. Mice were administered 100 mg/kg AA or 1 mg/kg Cu2+ or both in combination via oral gavage once a day for five (B) or six days (C,D). The level of BUN and urinary proteins was measured. Data shown are mean ± SE (n = 3–6; n.s.: not significant; ** p < 0.01 vs. control). (E,F) Effect of AA and Cu2+ on the level of -SOH formation and -SH groups in the kidney. The result of the densitometric analysis is shown on the right side of the blot. Mice were administered with 100 mg/kg AA or 1 mg/kg Cu2+ or both in combination via oral gavage once a day for five days. The level of -SOH formation and -SH groups in kidney lysates were measured. Data shown are mean ± SE (n = 3–4; n.s.: not significant; * p < 0.05; ** p < 0.01 vs. control; ## p < 0.01).
Further analysis revealed that the effect of AA plus Cu2+ on the kidney was closely related to AA concentrations (Figure 4A–C). AA at a concentration as low as 10 mg/kg was enough to induce a significant loss of renal function. In addition, the administration of AA plus Cu2+ twice per day resulted in a more severe loss of renal function than once per day (Figure 4D–F), suggesting that the effect of AA was time- and concentration-dependent.
Figure 4. Dose- and time-effects of AA and Cu2+ on kidney functions. Mice were administered with the indicated concentrations of AA together with or without 1 mg/kg Cu2+ via oral gavage once a day (AC) or with 100 mg/kg AA plus 1 mg/kg Cu2+ once or twice per day for six days (DF). The level of BUN, creatinine and urinary proteins were measured. Data shown are mean ± SE (n = 4; * p < 0.05; ** p < 0.01 vs. control; # p < 0.05).
We also observed the long-term effect of AA plus Cu2+ on oxidative status and renal functions. The administration of AA plus Cu2+ for two or three weeks caused a time-dependent elevation in serum protein oxidation (Figure 5A,B) and loss of renal functions (Figure 5C–E). A pathological analysis revealed that AA plus Cu2+ caused renal tubular damage, as evidenced by the appearance of tubular dilation, tubular cell vacuolation and detachment, especially at the outer medulla (Figure 5F). Other than the damages in tubular cells, AA plus Cu2+ also caused glomerular injury, as revealed by the significant reduction of the slit diaphragm proteins nephrin and podocin in Western blot analysis (Figure 5G,H). All of these observations suggest that the combined use of AA plus Cu2+ induces renal injury.
Figure 5. Long-term administration of AA and Cu2+ on renal structure and functions. (A,B) Effects of long-term administration on serum proteins oxidation. Mice were administered 100 mg/kg AA or 1 mg/kg Cu2+ or both in combination via oral gavage once a day for two and three weeks. Serum was collected and analyzed for the level of -SH groups and -SOH formation. The densitometric quantitation of the bands around 50~60 kDa (arrowhead) was performed and presented as the bar graph on the right side of the blot. Data shown are mean ± SE (n = 4; ** p < 0.01 vs. control; ## p < 0.01). (CE) Effects of AA plus Cu2+ on renal functions. The level of BUN, creatinine and urinary proteins were measured. The data shown are mean ± SE (n = 4–8; * p < 0.05; ** p < 0.01 vs. control). (FH) The effect of AA plus Cu2+ on renal histopathological changes and podocyte injury markers. Representative images of HE staining of the kidney are shown in (F). Note that AA plus Cu2+ destroyed the intact epithelial architecture, including the loss of brush border, detachment of epithelial cells, and tubular cell vacuolation (arrow). The effect of AA plus Cu2+ on the podocyte injury markers nephrin and podocin is shown in (G,H). Data shown in (H) are mean ± SE (n = 4; ** p < 0.01 vs. control).

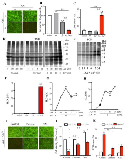
3.3. AA and Cu2+ in Combination Cause Cytotoxicity in Cultured Renal Cells

To further confirm the effect of AA plus Cu2+ and to explore the underlying mechanisms, we have examined the effect of AA and Cu2+ on cultured renal tubular epithelial cells. Figure 6A–C shows that the exposure of renal tubular epithelial NRK cells to AA plus Cu2+ resulted in cell injury, as evidenced by the appearance of PI-positive red dead cells, the reduced amount of formazan formation, as well as the increased LDH release. This effect of AA plus Cu2+ was associated with a marked increase in cellular protein oxidation (Figure 6D,E).
Figure 6. Effects of AA plus Cu2+ on renal tubular viability and cellular oxidative status. (AC) Effects of AA and Cu2+ on renal tubular cell death. Renal tubular epithelial NRK cells were exposed to 1 mM AA, 10 μM Cu2+, or AA plus Cu2+ in combination. The cell viability was evaluated by Red/Green staining (A), formazan formation (B) and LDH release (C). The data shown in (B) and (C) are expressed as relative changes against control in (A) and % of total LDH release in (B). Data shown are mean ± SE (n = 4; ** p < 0.01; ## p < 0.01). (D,E) Effect of AA and Cu2+ on protein oxidation. Cells were treated with the indicated concentrations of AA or Cu2+ for 24 h (D), or 500 μM AA and 10 μM Cu2+ for the indicated time (E). Cellular lysates were subjected to Western blot analysis for sulfenic acid formation. (FH) Effect of AA and Cu2+ coincubation on H2O2 generation. One mM AA and 10 μM Cu2+ or the indicated concentrations of AA and Cu2+ (G,H) were allowed to react for 30 min. The level of H2O2 was measured using a commercial kit as described in the material and methods section. Data shown are mean ± SE (n = 4; ** p < 0.01 vs. control). (IK) The prevention of AA and Cu2+-induced renal tubular injury by antioxidants. Cells were exposed to AA plus Cu2+ for 12 h in the presence or absence of 100 unit/mL catalase or 2 mM NAC. The cell viability was determined by red/green staining (I), formazan formation (J), and LDH release (K). The results shown in (J,K) are the percentage of control and percentage of 100% LDH release, respectively. Data shown are mean ± SE (n = 4, ** p < 0.01; ## p < 0.01).
Further analysis revealed that the direct incubation of AA with Cu2+ caused H2O2 generation. The amount of H2O2 produced appeared to be dependent upon both AA and Cu-concentration (Figure 6F–H). In support of a mediating role of the generated H2O2 on AA plus Cu2+-induced renal cell injury, we have used the H2O2 scavengers catalase and NAC and found that these chemicals largely abolished the cytotoxic effect of AA plus Cu2+ (Figure 6I–K). Of note, consistent with in vivo observation, AA and Cu2+ alone did not affect cell survival, oxidation, or H2O2 generation. Collectively, these observations indicate that AA plus Cu2+ causes renal cell injury via mechanisms involving H2O2 formation and protein oxidation.

3.4. Antioxidant NAC Protects the Kidney from AA Plus Cu2+-Induced Renal Injury

To demonstrate the mediating role of oxidative stress in AA plus Cu2+-induced kidney injury in vivo, we have treated the mice with 200 mg/kg NAC twice per day before and after exposing them to 1000 mg/kg AA plus 1 mg/kg Cu2+ for six consecutive days. Figure 7A shows that NAC treatment significantly prevented serum -SOH formation. It consistently reversed the decreased level of -SH groups in serum proteins caused by AA plus Cu2+. In addition, NAC also entirely prevented the loss of renal function (Figure 7B–D), as well as renal podocyte damage induced by AA plus Cu2+ (Figure 7E). This effect of NAC was also associated with an improved renal redox status in the kidney. These observations thus indicate that the nephrotoxicity induced by AA plus Cu2+ is mediated by oxidative stress.
Figure 7. Prevention of AA and Cu2+-induced systemic oxidative stress and renal injury by antioxidant NAC. Mice were intraperitoneally injected with 200 mg/kg NAC at 12-h intervals for 6.5 days. AA (1000 mg/kg) plus Cu2+ (1 mg/kg) were administered 12 h after the initial NAC injection via gavage once per day for six days. Serum proteins were analyzed for the level of -SH groups and -SOH formation (A). The densitometric quantitation of the bands around 50~60 kDa (arrowhead) was performed and presented as the bar graph on the right side of the blot. Data shown are mean ± SE (n = 3; * p < 0.05; ** p < 0.01 vs. control). BUN, creatinine and urinary protein levels were measured (BD). Data shown are mean ± SE (n = 4; ** p < 0.01 vs. control, ## p < 0.01). The level of -SOH/-SH and nephrin in kidney lysates was detected (E). The densitometric analysis of the band in each lane is shown on the right side of the blot. Data shown are mean ± SE (n = 3, ** p < 0.01 vs. control; ## p < 0.01).

4. Discussion

In this study, we demonstrated, for the first time, that in vivo administration of AA plus Cu2+ caused systemic oxidative stress and kidney injury through mechanisms involving oxidative stress. The main findings have been schematically depicted in Figure 8. Our study provides direct evidence supporting the causative role of ROS in the initiation of renal diseases. It also serves as a warning for the potential health dangers of the combined use of AA and Cu2+.
Figure 8. Schematic depiction of the effects and mechanisms of AA plus Cu2+ on systemic oxidative status and renal injury. The combined administration of AA plus Cu2+ resulted in H2O2 generation, which causes renal tubular cell injury in vitro and systemic oxidative stress as well as kidney injury in vivo. This effects of AA plus Cu2+ could be completely abolished by thiol antioxidant NAC.
AA has also been shown to have prooxidant actions, especially at pharmacological concentrations [1,29]. This property of AA has been reported to be related to its bacterial- and tumor-killing actions [10,30,31,32]. Furthermore, it has been demonstrated that this action depends upon the presence of redox-active metal ions, such as iron and Cu2+ [10]. The underlying mechanism is thought to be due to the generation of H2O2 and the formation of the highly reactive hydroxyl radical. These radicals oxidize proteins, lipids, and nuclear acids, causing cell injury. In addition to its actions on cells, AA plus Cu2+ has also been reported to be able to oxidize biological proteins, such as immunoglobulin and albumin, in vitro [33,34]. Currently, most of the observations regarding the prooxidant actions of AA and Cu2+ have been performed in vitro. It is unclear whether it caused similar actions in vivo.
Here, we demonstrated that the in vivo administration of AA and Cu2+ caused systemic oxidative stress, as revealed by the elevated -SOH formation in serum protein and several different organs. Since sulfenic acid is the main product of the reaction between a protein thiol and hydrogen peroxide [24,25], the level of -SOH in serum and tissues should reflect the in vivo status of H2O2. In support of this conclusion, a previous study has shown that H2O2 could induce widespread -SOH formation in different tissues [24]. In this study, our in vitro results also support a critical involvement of H2O2 in AA plus Cu2+-induced oxidative stress and cell injury.
Besides oxidative effects on cells, AA plus Cu2+ oxidized biological proteins in vivo. Among oxidized serum proteins, one of the major proteins to be affected could be albumin. As the predominant protein in body fluid, albumin occupies more than 90% of the -SH groups and is vulnerable to the attack of H2O2 and hydroxyl radicals [28]. In agreement with these features, the protein to be dramatically oxidized was localized at the predicted MW of albumin and had the highest level of -SH groups. The finding about the in vivo oxidation of albumin by AA plus Cu2+ could have several implications. First, it has been well established that there exists a coordinated and integrated regulation of thiol activity between albumin and other thiol antioxidants via -SH groups/disulfide bond exchange. The redox status of thiol in albumin could be used to indicate the systemic oxidative status. Second, H2O2 is known to be able to diffuse in the extracellular space, transmitting oxidative cell injury. However, the distance of diffusion is limited [35,36,37]. The oxidized serum proteins could serve as an even more critical mediator transmitting the oxidative injury from the local source of H2O2 to the remote organs, such as kidney.
Kidney is the organ responsible for the filtration, reabsorption, concentration, and excretion of various chemicals, which makes it vulnerable to a wide range of nephrotoxic substances [38,39]. Furthermore, renal cells are also highly vulnerable to circulating ROS and oxidized proteins [40,41,42]. These features may explain why the kidney was seriously damaged by AA and Cu2+. The detailed mechanisms involved in renal injury could be multiple, including both direct and indirect actions. For the direct action, the absorption of the administered AA and Cu2+ by renal cells could lead to local ROS generation, causing oxidative stress and oxidative renal cell injury. In accordance with this view, previous studies have demonstrated the expression of several AA and Cu2+ transporters in renal tubular epithelial cells and have shown that the kidney is one of the major organs with concentrated AA and Cu2+ after their administration [3,21,43,44,45,46]. Indirectly, the oxidatively modified serum proteins caused by AA and Cu2+ could act as a mediator transmitting oxidative stress. Previous studies have established the oxidative albumin as a vital mediator contributing to the initiation and development of renal diseases [42,47,48,49].
Of note, other than the direct and indirect effects mentioned above, high AA concentrations have also been reported to induce cell injury via the depletion of intracellular GSH [50]. The scenario is that AA was rapidly converted to oxidized form (DHA) after administration, which could enter the cells through the GLUT-1 glucose transporter, subsequently consuming intracellular GSH and causing cell injury. Because the GLUT-1 transporter is also highly expressed in renal glomerular and tubular cells [51], this mechanism could also contribute to the observed renal cell injury.
AA has been used in a wide range of concentrations in the cells and animal experiments, as well as clinical trials [11,12]. Both pro- and antioxidative actions have been reported [1]. For example, AA at the concentration of 10~200 mg/kg protected the hepatotoxicity induced by several different insults through its antioxidative actions [52,53]. A higher concentration of AA has been shown to have a prooxidant action toward tumor cells [11,12]. Unexpectedly, we did not observe an obvious change in the amount of -SH groups in serum and cellular proteins, failing to support either a reductive or a prooxidative role of AA. Intriguingly, there was also a report showing that AA at the concentration of 250 mg/kg prevented hematobiochemical alterations, oxidative stress, and kidney damage induced by 300 mg/kg CuSO4 in broiler chickens [23], which is in complete opposition to our results. The reason for the discrepancy is unclear. It could be due to the different experimental settings, such as indicators used for monitoring the redox state, approaches for administrating drugs, as well as species of animals used in the investigation. Since AA alone did not cause any changes in the systemic oxidative state in the current investigation, it is suggested that the presence of Cu2+ could be a determining factor for the pro-oxidative actions of AA.
Of note, although coincubation of AA and Cu2+ caused a rapid elevation in H2O2 production, the changes in protein oxidation in vivo were detectable three days after consecutive administration. This reason for the discrepancy could be due to the presence of a strong antioxidative system in vivo, which counteracted the oxidative modification induced by ROS at the early stage of the administration. With prolonged administration, the balance shifted to the oxidative side; thus, protein oxidation occurred. Indeed, the effect of AA and Cu2+ on the systemic oxidative state is cumulative and progressive with increased time and number of administrations. In this context, the long-term administration of a small dose of AA and Cu2+ could still cause oxidative cell injury.
Our study has significant clinical and basic implications. First, our study demonstrated that the in vivo administration of AA and Cu2+ caused systemic oxidative stress and kidney injury through ROS-related mechanisms. This property of AA and Cu2+ could be used to develop novel models of ROS-driven kidney injury, in which the role of ROS in the initiation and development of renal diseases could be clearly established. It also helps find effective anti-ROS therapeutics. Second, our study indicates that AA and Cu2+ should not be used concomitantly. Vitamin C and Cu2+ are well used health supplements, which are supposed to have many health benefits and to be easily available in the market. Our study indicates that Vitamin C and Cu2+ should not be used together.

5. Conclusions

In conclusion, the current study reveals that the combined administration of AA and Cu2+ resulted in systemic oxidative stress and oxidative renal injury. This property of AA and Cu2+ could be exploited to establish a presently unreported ROS-driven model of kidney disease. In addition, the findings from this study provides a warning for the health danger of the concomitant use of AA and Cu2+.

Supplementary Materials

The following supporting information can be downloaded at: https://www.mdpi.com/article/10.3390/biom13010143/s1. Effects of in vivo administration of Cu2+ and AA on the oxidative state of bladder. Effects of AA plus Cu2+ on the oxidative state of -SH groups of bladder proteins. Mice were administered 100 mg/kg AA or 1 mg/kg Cu2+ or both in combination via oral gavage once a day for consecutive 5 days. The level of -SH groups and -SOH in bladder lysates was detected. Densitometric analysis of the bands was performed, and the results are shown as the bar graph on the right side of the blot. Data shown are mean ± SE (n = 3–4; n.s.: not significant; ** p < 0.01 vs. control; ## p < 0.01).

Author Contributions

Conceptualization, J.Y., R.J. and J.H.; methodology, R.J., J.H., Q.Y., Y.S., Z.S. and J.Y.; software, R.J. and Y.S.; investigation, R.J. and J.H.; resources, M.N. and Z.S.; writing—original draft preparation, R.J.; writing—review and editing, J.Y. and R.J.; funding acquisition, J.Y. All authors have read and agreed to the published version of the manuscript.

Funding

This research was funded by Grants-in-Aid for Scientific Research from the Japan Society for the Promotion of Science (Kakenhi 20K08608 to J.Y.).

Institutional Review Board Statement

Not applicable.

Data Availability Statement

The data is contained within the article.

Conflicts of Interest

The authors declare that they have no conflict of interest.

References

  1. Kazmierczak-Baranska, J.; Boguszewska, K.; Adamus-Grabicka, A.; Karwowski, B.T. Two Faces of Vitamin C-Antioxidative and Pro-Oxidative Agent. Nutrients 2020, 12, 1501. [Google Scholar] [CrossRef] [PubMed]
  2. Naidu, K.A. Vitamin C in human health and disease is still a mystery? An overview. Nutr. J. 2003, 2, 7. [Google Scholar] [CrossRef] [PubMed]
  3. Padayatty, S.J.; Levine, M. Vitamin C: The known and the unknown and Goldilocks. Oral Dis. 2016, 22, 463–493. [Google Scholar] [CrossRef] [PubMed]
  4. Frei, B. Ascorbic acid protects lipids in human plasma and low-density lipoprotein against oxidative damage. Am. J. Clin. Nutr. 1991, 54, 1113S–1118S. [Google Scholar] [CrossRef] [PubMed]
  5. Gokce, N.; Keaney, J.F., Jr.; Frei, B.; Holbrook, M.; Olesiak, M.; Zachariah, B.J.; Leeuwenburgh, C.; Heinecke, J.W.; Vita, J.A. Long-term ascorbic acid administration reverses endothelial vasomotor dysfunction in patients with coronary artery disease. Circulation 1999, 99, 3234–3240. [Google Scholar] [CrossRef]
  6. Ashor, A.W.; Lara, J.; Mathers, J.C.; Siervo, M. Effect of vitamin C on endothelial function in health and disease: A systematic review and meta-analysis of randomised controlled trials. Atherosclerosis 2014, 235, 9–20. [Google Scholar] [CrossRef]
  7. Hoang, B.X.; Shaw, G.; Fang, W.; Han, B. Possible application of high-dose vitamin C in the prevention and therapy of coronavirus infection. J. Glob. Antimicrob. Resist. 2020, 23, 256–262. [Google Scholar] [CrossRef]
  8. Zhou, P.; Zhang, J.; Zhang, Y.L.; Liu, Y.; Liang, J.; Liu, B.; Zhang, W. Generation of hydrogen peroxide and hydroxyl radical resulting from oxygen-dependent oxidation of L-ascorbic acid via copper redox-catalyzed reactions. RSC Adv. 2016, 6, 38541–38547. [Google Scholar] [CrossRef]
  9. Samuni, A.; Aronovitch, J.; Godinger, D.; Chevion, M.; Czapski, G. On the cytotoxicity of vitamin C and metal ions. A site-specific Fenton mechanism. Eur. J. Biochem. 1983, 137, 119–124. [Google Scholar] [CrossRef]
  10. Du, J.; Cullen, J.J.; Buettner, G.R. Ascorbic acid: Chemistry, biology and the treatment of cancer. Biochim. Biophys. Acta 2012, 1826, 443–457. [Google Scholar] [CrossRef]
  11. Chen, Q.; Espey, M.G.; Sun, A.Y.; Pooput, C.; Kirk, K.L.; Krishna, M.C.; Khosh, D.B.; Drisko, J.; Levine, M. Pharmacologic doses of ascorbate act as a prooxidant and decrease growth of aggressive tumor xenografts in mice. Proc. Natl. Acad. Sci. USA 2008, 105, 11105–11109. [Google Scholar] [CrossRef] [PubMed]
  12. Bottger, F.; Valles-Marti, A.; Cahn, L.; Jimenez, C.R. High-dose intravenous vitamin C, a promising multi-targeting agent in the treatment of cancer. J. Exp. Clin. Cancer Res. 2021, 40, 343. [Google Scholar] [CrossRef] [PubMed]
  13. Krata, N.; Zagozdzon, R.; Foroncewicz, B.; Mucha, K. Oxidative Stress in Kidney Diseases: The Cause or the Consequence? Arch. Immunol. Exp. 2018, 66, 211–220. [Google Scholar] [CrossRef]
  14. Barbier, O.; Jacquillet, G.; Tauc, M.; Cougnon, M.; Poujeol, P. Effect of heavy metals on, and handling by, the kidney. Nephron Physiol. 2005, 99, 105–110. [Google Scholar] [CrossRef] [PubMed]
  15. Lentini, P.; Zanoli, L.; Granata, A.; Signorelli, S.S.; Castellino, P.; Dell’Aquila, R. Kidney and heavy metals-The role of environmental exposure. Mol. Med. Rep. 2017, 15, 3413–3419. [Google Scholar] [CrossRef]
  16. Stern, B.R.; Solioz, M.; Krewski, D.; Aggett, P.; Aw, T.-C.; Baker, S.; Crump, K.; Dourson, M.; Haber, L.; Hertzberg, R. Copper and human health: Biochemistry, genetics, and strategies for modeling dose-response relationships. J. Toxicol. Environ. Health Part B 2007, 10, 157–222. [Google Scholar] [CrossRef] [PubMed]
  17. Niu, Y.Y.; Zhang, Y.Y.; Zhu, Z.; Zhang, X.Q.; Liu, X.; Zhu, S.Y.; Song, Y.; Jin, X.; Lindholm, B.; Yu, C. Elevated intracellular copper contributes a unique role to kidney fibrosis by lysyl oxidase mediated matrix crosslinking. Cell Death Dis. 2020, 11, 211. [Google Scholar] [CrossRef] [PubMed]
  18. Eom, S.Y.; Yim, D.H.; Huang, M.; Park, C.H.; Kim, G.B.; Yu, S.D.; Choi, B.S.; Park, J.D.; Kim, Y.D.; Kim, H. Copper-zinc imbalance induces kidney tubule damage and oxidative stress in a population exposed to chronic environmental cadmium. Int. Arch. Occup. Environ. Health 2020, 93, 337–344. [Google Scholar] [CrossRef] [PubMed]
  19. Ahmad, S.; Arnlov, J.; Larsson, S.C. Genetically Predicted Circulating Copper and Risk of Chronic Kidney Disease: A Mendelian Randomization Study. Nutrients 2022, 14, 509. [Google Scholar] [CrossRef]
  20. Kuo, Y.-M.; Gybina, A.A.; Pyatskowit, J.W.; Gitschier, J.; Prohaska, J.R. Copper transport protein (Ctr1) levels in mice are tissue specific and dependent on copper status. J. Nutr. 2006, 136, 21–26. [Google Scholar] [CrossRef]
  21. Saifi, M.A.; Godugu, C. Copper chelation therapy inhibits renal fibrosis by modulating copper transport proteins. BioFactors 2022, 48, 934–945. [Google Scholar] [CrossRef] [PubMed]
  22. Peng, X.; Dai, C.; Zhang, M.; Das Gupta, S. Molecular Mechanisms Underlying Protective Role of Quercetin on Copper Sulfate-Induced Nephrotoxicity in Mice. Front. Vet. Sci. 2020, 7, 586033. [Google Scholar] [CrossRef]
  23. Hashem, M.A.; Abd El Hamied, S.S.; Ahmed, E.M.A.; Amer, S.A.; Hassan, A.M. Alleviating Effects of Vitamins C and E Supplementation on Oxidative Stress, Hematobiochemical, and Histopathological Alterations Caused by Copper Toxicity in Broiler Chickens. Animals 2021, 11, 1739. [Google Scholar] [CrossRef] [PubMed]
  24. Saurin, A.T.; Neubert, H.; Brennan, J.P.; Eaton, P. Widespread sulfenic acid formation in tissues in response to hydrogen peroxide. Proc. Natl. Acad. Sci. USA 2004, 101, 17982–17987. [Google Scholar] [CrossRef] [PubMed]
  25. Yang, X.; Mao, Z.; Huang, Y.; Yan, H.; Yan, Q.; Hong, J.; Fan, J.; Yao, J. Reductively modified albumin attenuates DSS-Induced mouse colitis through rebalancing systemic redox state. Redox Biol. 2021, 41, 101881. [Google Scholar] [CrossRef]
  26. Mao, Z.; Yang, X.; Mizutani, S.; Huang, Y.; Zhang, Z.; Shinmori, H.; Gao, K.; Yao, J. Hydrogen sulfide mediates tumor cell resistance to thioredoxin inhibitor. Front. Oncol. 2020, 10, 252. [Google Scholar] [CrossRef]
  27. Yan, Q.; Mao, Z.; Hong, J.; Gao, K.; Niimi, M.; Mitsui, T.; Yao, J. Tanshinone IIA stimulates cystathionine γ-lyase expression and protects endothelial cells from oxidative injury. Antioxidants 2021, 10, 1007. [Google Scholar] [CrossRef]
  28. Turell, L.; Radi, R.; Alvarez, B. The thiol pool in human plasma: The central contribution of albumin to redox processes. Free Radic. Biol. Med. 2013, 65, 244–253. [Google Scholar] [CrossRef]
  29. Halliwell, B. Vitamin C: Antioxidant or pro-oxidant in vivo? Free Radic. Res. 1996, 25, 439–454. [Google Scholar] [CrossRef]
  30. Mamede, A.C.; Pires, A.S.; Abrantes, A.M.; Tavares, S.D.; Goncalves, A.C.; Casalta-Lopes, J.E.; Sarmento-Ribeiro, A.B.; Maia, J.M.; Botelho, M.F. Cytotoxicity of ascorbic acid in a human colorectal adenocarcinoma cell line (WiDr): In vitro and in vivo studies. Nutr. Cancer 2012, 64, 1049–1057. [Google Scholar] [CrossRef]
  31. Bhat, S.H.; Azmi, A.S.; Hanif, S.; Hadi, S.M. Ascorbic acid mobilizes endogenous copper in human peripheral lymphocytes leading to oxidative DNA breakage: A putative mechanism for anticancer properties. Int. J. Biochem. Cell Biol. 2006, 38, 2074–2081. [Google Scholar] [CrossRef] [PubMed]
  32. Kontoghiorghes, G.J.; Kolnagou, A.; Kontoghiorghe, C.N.; Mourouzidis, L.; Timoshnikov, V.A.; Polyakov, N.E. Trying to Solve the Puzzle of the Interaction of Ascorbic Acid and Iron: Redox, Chelation and Therapeutic Implications. Medicines 2020, 7, 45. [Google Scholar] [CrossRef]
  33. Kryndushkin, D.; Rao, V.A. Comparative Effects of Metal-Catalyzed Oxidizing Systems on Carbonylation and Integrity of Therapeutic Proteins. Pharm. Res. 2016, 33, 526–539. [Google Scholar] [CrossRef] [PubMed]
  34. Kryndushkin, D.; Wu, W.W.; Venna, R.; Norcross, M.A.; Shen, R.-F.; Rao, V.A. Complex nature of protein carbonylation specificity after metal-catalyzed oxidation. Pharm. Res. 2017, 34, 765–779. [Google Scholar] [CrossRef] [PubMed]
  35. Sies, H. Hydrogen peroxide as a central redox signaling molecule in physiological oxidative stress: Oxidative eustress. Redox Biol. 2017, 11, 613–619. [Google Scholar] [CrossRef]
  36. Ledo, A.; Fernandes, E.; Salvador, A.; Laranjinha, J.; Barbosa, R. In vivo hydrogen peroxide diffusivity in brain tissue supports volume signaling activity. Redox Biol. 2022, 50, 102250. [Google Scholar] [CrossRef]
  37. Sousa, T.; Gouveia, M.; Travasso, R.D.; Salvador, A. How abundant are superoxide and hydrogen peroxide in the vasculature lumen, how far can they reach? Redox Biol. 2022, 58, 102527. [Google Scholar] [CrossRef]
  38. Kim, S.Y.; Moon, A. Drug-induced nephrotoxicity and its biomarkers. Biomol. Ther. 2012, 20, 268. [Google Scholar] [CrossRef]
  39. Orr, S.E.; Bridges, C.C. Chronic kidney disease and exposure to nephrotoxic metals. Int. J. Mol. Sci. 2017, 18, 1039. [Google Scholar] [CrossRef]
  40. Daenen, K.; Andries, A.; Mekahli, D.; Van Schepdael, A.; Jouret, F.; Bammens, B. Oxidative stress in chronic kidney disease. Pediatr. Nephrol. 2019, 34, 975–991. [Google Scholar] [CrossRef]
  41. Cachofeiro, V.; Goicochea, M.; de Vinuesa, S.G.; Oubina, P.; Lahera, V.; Luno, J. Oxidative stress and inflammation, a link between chronic kidney disease and cardiovascular disease. Kidney Int. Suppl. 2008, 74, S4–S9. [Google Scholar] [CrossRef] [PubMed]
  42. Figueroa, S.M.; Araos, P.; Reyes, J.; Gravez, B.; Barrera-Chimal, J.; Amador, C.A. Oxidized Albumin as a Mediator of Kidney Disease. Antioxidants 2021, 10, 404. [Google Scholar] [CrossRef] [PubMed]
  43. Daruwala, R.; Song, J.; Koh, W.S.; Rumsey, S.C.; Levine, M. Cloning and functional characterization of the human sodium-dependent vitamin C transporters hSVCT1 and hSVCT2. FEBS Lett. 1999, 460, 480–484. [Google Scholar] [CrossRef] [PubMed]
  44. Liang, W.-J.; Johnson, D.; Jarvis, S.M. Vitamin C transport systems of mammalian cells. Mol. Membr. Biol. 2001, 18, 87–95. [Google Scholar] [CrossRef] [PubMed]
  45. Linder, M.C.; Wooten, L.; Cerveza, P.; Cotton, S.; Shulze, R.; Lomeli, N. Copper transport. Am. J. Clin. Nutr. 1998, 67, 965S–971S. [Google Scholar] [CrossRef] [PubMed]
  46. Pabla, N.; Murphy, R.F.; Liu, K.; Dong, Z. The copper transporter Ctr1 contributes to cisplatin uptake by renal tubular cells during cisplatin nephrotoxicity. Am. J. Physiol.-Ren. Physiol. 2009, 296, F505–F511. [Google Scholar] [CrossRef]
  47. Witko-Sarsat, V.; Friedlander, M.; Khoa, T.N.; Capeillère-Blandin, C.; Nguyen, A.T.; Canteloup, S.; Dayer, J.-M.; Jungers, P.; Drüeke, T.; Descamps-Latscha, B. Advanced oxidation protein products as novel mediators of inflammation and monocyte activation in chronic renal failure. J. Immunol. 1998, 161, 2524–2532. [Google Scholar] [CrossRef]
  48. Witko-Sarsat, V.; Gausson, V.; Nguyen, A.-T.; Touam, M.; Drüeke, T.; Santangelo, F.; Descamps-Latscha, B. AOPP-induced activation of human neutrophil and monocyte oxidative metabolism: A potential target for N-acetylcysteine treatment in dialysis patients. Kidney Int. 2003, 64, 82–91. [Google Scholar] [CrossRef]
  49. Li, H.Y.; Hou, F.F.; Zhang, X.; Chen, P.Y.; Liu, S.X.; Feng, J.X.; Liu, Z.Q.; Shan, Y.X.; Wang, G.B.; Zhou, Z.M. Advanced oxidation protein products accelerate renal fibrosis in a remnant kidney model. J. Am. Soc. Nephrol. 2007, 18, 528–538. [Google Scholar] [CrossRef]
  50. Giansanti, M.; Karimi, T.; Faraoni, I.; Graziani, G. High-dose vitamin C: Preclinical evidence for tailoring treatment in cancer patients. Cancers 2021, 13, 1428. [Google Scholar] [CrossRef]
  51. Wasik, A.A.; Lehtonen, S. Glucose transporters in diabetic kidney disease—Friends or foes? Front. Endocrinol. 2018, 9, 155. [Google Scholar] [CrossRef] [PubMed]
  52. Soujanya, S.; Lakshman, M.; Kumar, A.A.; Reddy, A.G. Evaluation of the protective role of vitamin C in imidacloprid-induced hepatotoxicity in male Albino rats. J. Nat. Sci. Biol. Med. 2013, 4, 63. [Google Scholar] [PubMed]
  53. Ogutcu, A.; Suludere, Z.; Kalender, Y. Dichlorvos-induced hepatotoxicity in rats and the protective effects of vitamins C and E. Environ. Toxicol. Pharmacol. 2008, 26, 355–361. [Google Scholar] [CrossRef] [PubMed]
Disclaimer/Publisher’s Note: The statements, opinions and data contained in all publications are solely those of the individual author(s) and contributor(s) and not of MDPI and/or the editor(s). MDPI and/or the editor(s) disclaim responsibility for any injury to people or property resulting from any ideas, methods, instructions or products referred to in the content.

Article Metrics

Citations

Article Access Statistics

Multiple requests from the same IP address are counted as one view.