Use of an Integrated Approach Involving AlphaFold Predictions for the Evolutionary Taxonomy of Duplodnaviria Viruses
Abstract
1. Introduction
2. Materials and Methods
2.1. Data Collection and Annotation of Sequences
2.2. Protein Modelling and Quality Assessment
2.3. Structural Alignment and Scoring the Structural Similarity
2.4. Phylogenetic Analysis Employing Primary Sequences of Proteins
2.5. Comparative Analysis of Phylogenetic Trees
2.6. VIRIDIC Intergenomic Comparison and GRAViTy Dendrogram
3. Results
3.1. Modelling Structures of Major Capsid Protein and ATPase Subunit of Terminase
3.1.1. Selected Viral Groups
3.1.2. Major Capsid Protein Modelling
3.1.3. ATPase Subunit of Terminase Modelling
3.1.4. Evaluation of Models’ Accuracy
3.2. Comparisons of Models’ Structural Similarity
3.2.1. Structural Comparisons Using DALI
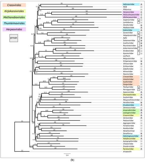
- The bacteriophages of Guelinviridae, Rountreeviridae and Salasmaviridae families, and a novel Curtobacterium phage Ayka; (from now on, in this study, these will be referred to as group 1);
- The bacteriophages of Ackermannviridae, Kyanoviridae and Straboviridae families (group 2);
- The bacteriophages of Pachyviridae and Pervagoviridae families (group 3), making a subcluster of a larger cluster that includes the Crassvirales phages;
- The bacteriophages of the Casjensviridae family and Lambdavirus lambda (group 4);
- The bacteriophages of Duneviridae and Helgolandviridae families (group 5).
3.2.2. Structural Comparisons with mTM-Align
3.3. Phylogenetic Analysis Using Amino Acid Sequences of MCP and TerL
3.3.1. Phylogenetic Analysis of MCP
3.3.2. Phylogenetic Analysis of Terminase
3.4. Analysis of Topological Congruence of Dendrograms
3.5. GRAViTy Dendrogram
4. Discussion
- Bacteriophages of Guelinviridae, Rountreeviridae and Salasmaviridae families, Curtobacterium phage Ayka (group 1) and related phages can be considered as candidates for the delineation of a new order.
- The families Ackermannviridae, Kyanoviridae and Straboviridae (group 2), and related phages, can be assigned to a new taxon of a higher rank.
- The bacteriophages of Pachyviridae and Pervagoviridae families (group 3) are related to Crassvirales phages. These, and related phages, can be considered as candidates for the delineation of a new order.
- The bacteriophages of the Casjensviridae family and Lambdavirus lambda (group 4) are evolutionarily related. The taxonomy of these, and related, groups requires additional research and refinements, taking into account the specifics of the evolution of temperate phages, which are highly susceptible to genetic exchanges.
- The bacteriophages of the Duneviridae and Helgolandviridae families (group 5) are evolutionarily related and, together with related phages, can be considered as candidates for the delineation of a new order.
- The evolutionary history and taxonomic classification of head-tailed archaeal viruses requires additional research and further clarification.
5. Conclusions
Supplementary Materials
Author Contributions
Funding
Institutional Review Board Statement
Informed Consent Statement
Data Availability Statement
Conflicts of Interest
Appendix A



References
- Tolstoy, I.; Kropinski, A.M.; Brister, J.R. Bacteriophage Taxonomy: An Evolving Discipline. Methods Mol. Biol. 2018, 1693, 57–71. [Google Scholar] [CrossRef]
- Turner, D.; Kropinski, A.M.; Adriaenssens, E.M. A Roadmap for Genome-Based Phage Taxonomy. Viruses 2021, 13, 506. [Google Scholar] [CrossRef] [PubMed]
- Gorbalenya, A.E.; Krupovic, M.; Mushegian, A.; Kropinski, A.M.; Siddell, S.G.; Varsani, A.; Adams, M.J.; Davison, A.J.; Dutilh, B.E.; Harrach, B.; et al. The New Scope of Virus Taxonomy: Partitioning the Virosphere into 15 Hierarchical Ranks. Nat. Microbiol. 2020, 5, 668–674. [Google Scholar] [CrossRef]
- Baker, M.L.; Jiang, W.; Rixon, F.J.; Chiu, W. Common Ancestry of Herpesviruses and Tailed DNA Bacteriophages. J. Virol. 2005, 79, 14967–14970. [Google Scholar] [CrossRef]
- Current ICTV. Taxonomy Release|ICTV. Available online: https://ictv.global/taxonomy (accessed on 9 November 2022).
- Hubbs Carl Leavitt Evolution the New Synthesis. Am. Nat. 1943, 77, 365–368.
- Koonin, E.V. The Origin at 150: Is a New Evolutionary Synthesis in Sight? Trends Genet. TIG 2009, 25, 473–475. [Google Scholar] [CrossRef] [PubMed]
- Koonin, E.V. Darwinian Evolution in the Light of Genomics. Nucleic Acids Res. 2009, 37, 1011–1034. [Google Scholar] [CrossRef]
- Koonin, E.V.; Dolja, V.V.; Krupovic, M.; Varsani, A.; Wolf, Y.I.; Yutin, N.; Zerbini, F.M.; Kuhn, J.H. Global Organization and Proposed Megataxonomy of the Virus World. Microbiol. Mol. Biol. Rev. MMBR 2020, 84-, e00061-19. [Google Scholar] [CrossRef]
- Prangishvili, D.; Bamford, D.H.; Forterre, P.; Iranzo, J.; Koonin, E.V.; Krupovic, M. The Enigmatic Archaeal Virosphere. Nat. Rev. Microbiol. 2017, 15, 724–739. [Google Scholar] [CrossRef]
- Yutin, N.; Wolf, Y.I.; Koonin, E.V. Origin of Giant Viruses from Smaller DNA Viruses Not from a Fourth Domain of Cellular Life. Virology 2014, 466–467, 38–52. [Google Scholar] [CrossRef]
- Low, S.J.; Džunková, M.; Chaumeil, P.-A.; Parks, D.H.; Hugenholtz, P. Evaluation of a Concatenated Protein Phylogeny for Classification of Tailed Double-Stranded DNA Viruses Belonging to the Order Caudovirales. Nat. Microbiol. 2019, 4, 1306–1315. [Google Scholar] [CrossRef] [PubMed]
- Krupovic, M.; Koonin, E.V. Multiple Origins of Viral Capsid Proteins from Cellular Ancestors. Proc. Natl. Acad. Sci. USA 2017, 114, E2401–E2410. [Google Scholar] [CrossRef] [PubMed]
- Botstein, D. A Theory of Modular Evolution for Bacteriophages. Ann. NY Acad. Sci. 1980, 354, 484–490. [Google Scholar] [CrossRef] [PubMed]
- Campbell, A. Phage Evolution and Speciation. In The Bacteriophages; The Viruses; Calendar, R., Ed.; Springer US: Boston, MA, USA, 1988; pp. 1–14. ISBN 978-1-4684-5424-6. [Google Scholar]
- Hendrix, R.W.; Smith, M.C.M.; Burns, R.N.; Ford, M.E.; Hatfull, G.F. Evolutionary Relationships among Diverse Bacteriophages and Prophages: All the World’s a Phage. Proc. Natl. Acad. Sci. USA 1999, 96, 2192–2197. [Google Scholar] [CrossRef]
- Brüssow, H.; Canchaya, C.; Hardt, W.-D. Phages and the Evolution of Bacterial Pathogens: From Genomic Rearrangements to Lysogenic Conversion. Microbiol. Mol. Biol. Rev. MMBR 2004, 68, 560–602. [Google Scholar] [CrossRef]
- Evseev, P.; Lukianova, A.; Sykilinda, N.; Gorshkova, A.; Bondar, A.; Shneider, M.; Kabilov, M.; Drucker, V.; Miroshnikov, K. Pseudomonas Phage MD8: Genetic Mosaicism and Challenges of Taxonomic Classification of Lambdoid Bacteriophages. Int. J. Mol. Sci. 2021, 22, 10350. [Google Scholar] [CrossRef]
- Salemme, F.R.; Miller, M.D.; Jordan, S.R. Structural Convergence during Protein Evolution. Proc. Natl. Acad. Sci. USA 1977, 74, 2820–2824. [Google Scholar] [CrossRef]
- Wood, T.C.; Pearson, W.R. Evolution of Protein Sequences and Structures. J. Mol. Biol. 1999, 291, 977–995. [Google Scholar] [CrossRef]
- Holm, L.; Kääriäinen, S.; Rosenström, P.; Schenkel, A. Searching Protein Structure Databases with DaliLite v.3. Bioinformatics 2008, 24, 2780–2781. [Google Scholar] [CrossRef]
- Zhang, Y.; Skolnick, J. Scoring Function for Automated Assessment of Protein Structure Template Quality. Proteins 2004, 57, 702–710. [Google Scholar] [CrossRef]
- Zhou, X.; Chou, J.; Wong, S.T. Protein Structure Similarity from Principle Component Correlation Analysis. BMC Bioinformatics 2006, 7, 40. [Google Scholar] [CrossRef] [PubMed]
- Liu, Y.; Demina, T.A.; Roux, S.; Aiewsakun, P.; Kazlauskas, D.; Simmonds, P.; Prangishvili, D.; Oksanen, H.M.; Krupovic, M. Diversity, Taxonomy, and Evolution of Archaeal Viruses of the Class Caudoviricetes. PLOS Biol. 2021, 19, e3001442. [Google Scholar] [CrossRef] [PubMed]
- Benler, S.; Yutin, N.; Antipov, D.; Rayko, M.; Shmakov, S.; Gussow, A.B.; Pevzner, P.; Koonin, E.V. Thousands of Previously Unknown Phages Discovered in Whole-Community Human Gut Metagenomes. Microbiome 2021, 9, 78. [Google Scholar] [CrossRef] [PubMed]
- Jumper, J.; Evans, R.; Pritzel, A.; Green, T.; Figurnov, M.; Ronneberger, O.; Tunyasuvunakool, K.; Bates, R.; Žídek, A.; Potapenko, A.; et al. Highly Accurate Protein Structure Prediction with AlphaFold. Nature 2021, 596, 583–589. [Google Scholar] [CrossRef]
- Download—NCBI. Available online: https://www.ncbi.nlm.nih.gov/home/download/ (accessed on 3 November 2022).
- UniProt. Available online: https://www.uniprot.org/ (accessed on 25 May 2022).
- Berman, H.M.; Westbrook, J.; Feng, Z.; Gilliland, G.; Bhat, T.N.; Weissig, H.; Shindyalov, I.N.; Bourne, P.E. The Protein Data Bank. Nucleic Acids Res. 2000, 28, 235–242. [Google Scholar] [CrossRef]
- Delcher, A.L.; Bratke, K.A.; Powers, E.C.; Salzberg, S.L. Identifying Bacterial Genes and Endosymbiont DNA with Glimmer. Bioinformatics 2007, 23, 673–679. [Google Scholar] [CrossRef]
- Gabler, F.; Nam, S.-Z.; Till, S.; Mirdita, M.; Steinegger, M.; Söding, J.; Lupas, A.N.; Alva, V. Protein Sequence Analysis Using the MPI Bioinformatics Toolkit. Curr. Protoc. Bioinforma. 2020, 72, e108. [Google Scholar] [CrossRef]
- Baek, M.; DiMaio, F.; Anishchenko, I.; Dauparas, J.; Ovchinnikov, S.; Lee, G.R.; Wang, J.; Cong, Q.; Kinch, L.N.; Schaeffer, R.D.; et al. Accurate Prediction of Protein Structures and Interactions Using a Three-Track Neural Network. Science 2021, 373, 871–876. [Google Scholar] [CrossRef]
- Robetta Structure Prediction Service. Available online: https://robetta.bakerlab.org/ (accessed on 3 November 2022).
- Hiranuma, N.; Park, H.; Baek, M.; Anishchenko, I.; Dauparas, J.; Baker, D. Improved Protein Structure Refinement Guided by Deep Learning Based Accuracy Estimation. Nat. Commun. 2021, 12, 1340. [Google Scholar] [CrossRef]
- PyMOL|Pymol.Org. Available online: https://pymol.org/2/ (accessed on 11 November 2021).
- Holm, L. Dali Server: Structural Unification of Protein Families. Nucleic Acids Res. 2022, 50, W210–W215. [Google Scholar] [CrossRef]
- Dong, R.; Peng, Z.; Zhang, Y.; Yang, J. MTM-Align: An Algorithm for Fast and Accurate Multiple Protein Structure Alignment. Bioinformatics 2018, 34, 1719–1725. [Google Scholar] [CrossRef] [PubMed]
- PHYLIP. Home Page. Available online: https://evolution.genetics.washington.edu/phylip/ (accessed on 13 March 2022).
- Sievers, F.; Wilm, A.; Dineen, D.; Gibson, T.J.; Karplus, K.; Li, W.; Lopez, R.; McWilliam, H.; Remmert, M.; Söding, J.; et al. Fast, Scalable Generation of High-Quality Protein Multiple Sequence Alignments Using Clustal Omega. Mol. Syst. Biol. 2011, 7, 539. [Google Scholar] [CrossRef] [PubMed]
- Katoh, K.; Standley, D.M. MAFFT Multiple Sequence Alignment Software Version 7: Improvements in Performance and Usability. Mol. Biol. Evol. 2013, 30, 772–780. [Google Scholar] [CrossRef] [PubMed]
- Edgar, R.C. MUSCLE: Multiple Sequence Alignment with High Accuracy and High Throughput. Nucleic Acids Res. 2004, 32, 1792–1797. [Google Scholar] [CrossRef] [PubMed]
- Kozlov, A.M.; Darriba, D.; Flouri, T.; Morel, B.; Stamatakis, A. RAxML-NG: A Fast, Scalable and User-Friendly Tool for Maximum Likelihood Phylogenetic Inference. Bioinformatics 2019, 35, 4453–4455. [Google Scholar] [CrossRef]
- Edler, D.; Klein, J.; Antonelli, A.; Silvestro, D. RaxmlGUI 2.0: A Graphical Interface and Toolkit for Phylogenetic Analyses Using RAxML. Methods Ecol. Evol. 2021, 12, 373–377. [Google Scholar] [CrossRef]
- Darriba, D.; Posada, D.; Kozlov, A.M.; Stamatakis, A.; Morel, B.; Flouri, T. ModelTest-NG: A New and Scalable Tool for the Selection of DNA and Protein Evolutionary Models. Mol. Biol. Evol. 2020, 37, 291–294. [Google Scholar] [CrossRef]
- Lemoine, F.; Domelevo Entfellner, J.-B.; Wilkinson, E.; Correia, D.; Dávila Felipe, M.; De Oliveira, T.; Gascuel, O. Renewing Felsenstein’s Phylogenetic Bootstrap in the Era of Big Data. Nature 2018, 556, 452–456. [Google Scholar] [CrossRef]
- Huerta-Cepas, J.; Serra, F.; Bork, P. ETE 3: Reconstruction, Analysis, and Visualization of Phylogenomic Data. Mol. Biol. Evol. 2016, 33, 1635–1638. [Google Scholar] [CrossRef]
- Robinson, D.F.; Foulds, L.R. Comparison of Phylogenetic Trees. Math. Biosci. 1981, 53, 131–147. [Google Scholar] [CrossRef]
- Moraru, C.; Varsani, A.; Kropinski, A.M. VIRIDIC—A Novel Tool to Calculate the Intergenomic Similarities of Prokaryote-Infecting Viruses. Viruses 2020, 12, 1268. [Google Scholar] [CrossRef] [PubMed]
- Simmonds, P.; Aiewsakun, P. Virus Classification—Where Do You Draw the Line? Arch. Virol. 2018, 163, 2037–2046. [Google Scholar] [CrossRef]
- Aiewsakun, P.; Adriaenssens, E.M.; Lavigne, R.; Kropinski, A.M.; Simmonds, P. Evaluation of the Genomic Diversity of Viruses Infecting Bacteria, Archaea and Eukaryotes Using a Common Bioinformatic Platform: Steps towards a Unified Taxonomy. J. Gen. Virol. 2018, 99, 1331–1343. [Google Scholar] [CrossRef] [PubMed]
- Letunic, I.; Bork, P. Interactive Tree Of Life (ITOL) v5: An Online Tool for Phylogenetic Tree Display and Annotation. Nucleic Acids Res. 2021, 49, W293–W296. [Google Scholar] [CrossRef] [PubMed]
- Tarakanov, R.I.; Lukianova, A.A.; Evseev, P.V.; Pilik, R.I.; Tokmakova, A.D.; Kulikov, E.E.; Toshchakov, S.V.; Ignatov, A.N.; Dzhalilov, F.S.-U.; Miroshnikov, K.A. Ayka, a Novel Curtobacterium Bacteriophage, Provides Protection against Soybean Bacterial Wilt and Tan Spot. Int. J. Mol. Sci. 2022, 23, 10913. [Google Scholar] [CrossRef] [PubMed]
- Krylov, V.N.; Zhazykov, I.Z. Pseudomonas bacteriophage phiKZ--possible model for studying the genetic control of morphogenesis. Genetika 1978, 14, 678–685. [Google Scholar] [PubMed]
- Mesyanzhinov, V.V.; Robben, J.; Grymonprez, B.; Kostyuchenko, V.A.; Bourkaltseva, M.V.; Sykilinda, N.N.; Krylov, V.N.; Volckaert, G. The Genome of Bacteriophage ΦKZ of Pseudomonas Aeruginosa11Edited by M. Gottesman. J. Mol. Biol. 2002, 317, 1–19. [Google Scholar] [CrossRef]
- Kristensen, D.M.; Cai, X.; Mushegian, A. Evolutionarily Conserved Orthologous Families in Phages Are Relatively Rare in Their Prokaryotic Hosts▿. J. Bacteriol. 2011, 193, 1806–1814. [Google Scholar] [CrossRef]
- Al-Shayeb, B.; Sachdeva, R.; Chen, L.-X.; Ward, F.; Munk, P.; Devoto, A.; Castelle, C.J.; Olm, M.R.; Bouma-Gregson, K.; Amano, Y.; et al. Clades of Huge Phages from across Earth’s Ecosystems. Nature 2020, 578, 425–431. [Google Scholar] [CrossRef]
- Juhala, R.J.; Ford, M.E.; Duda, R.L.; Youlton, A.; Hatfull, G.F.; Hendrix, R.W. Genomic Sequences of Bacteriophages HK97 and HK022: Pervasive Genetic Mosaicism in the Lambdoid Bacteriophages. J. Mol. Biol. 2000, 299, 27–51. [Google Scholar] [CrossRef]
- Fokine, A.; Rossmann, M.G. Common Evolutionary Origin of Procapsid Proteases, Phage Tail Tubes, and Tubes of Bacterial Type VI Secretion Systems. Structure 2016, 24, 1928–1935. [Google Scholar] [CrossRef] [PubMed]
- Chang, J.R.; Spilman, M.S.; Rodenburg, C.M.; Dokland, T. Functional Domains of the Bacteriophage P2 Scaffolding Protein: Identification of Residues Involved in Assembly and Protease Activity. Virology 2009, 384, 144–150. [Google Scholar] [CrossRef] [PubMed]
- Duda, R.L.; Oh, B.; Hendrix, R.W. Functional Domains of the HK97 Capsid Maturation Protease and the Mechanisms of Protein Encapsidation. J. Mol. Biol. 2013, 425, 2765–2781. [Google Scholar] [CrossRef] [PubMed]
- Duda, R.L.; Hempel, J.; Michel, H.; Shabanowitz, J.; Hunt, D.; Hendrix, R.W. Structural Transitions during Bacteriophage HK97 Head Assembly. J. Mol. Biol. 1995, 247, 618–635. [Google Scholar] [CrossRef] [PubMed]
- Helgstrand, C.; Wikoff, W.R.; Duda, R.L.; Hendrix, R.W.; Johnson, J.E.; Liljas, L. The Refined Structure of a Protein Catenane: The HK97 Bacteriophage Capsid at 3.44 A Resolution. J. Mol. Biol. 2003, 334, 885–899. [Google Scholar] [CrossRef] [PubMed]
- Davis, C.R.; Backos, D.; Morais, M.C.; Churchill, M.E.A.; Catalano, C.E. Characterization of a Primordial Major Capsid-Scaffolding Protein Complex in Icosahedral Virus Shell Assembly. J. Mol. Biol. 2022, 434, 167719. [Google Scholar] [CrossRef]
- Fokine, A.; Leiman, P.G.; Shneider, M.M.; Ahvazi, B.; Boeshans, K.M.; Steven, A.C.; Black, L.W.; Mesyanzhinov, V.V.; Rossmann, M.G. Structural and Functional Similarities between the Capsid Proteins of Bacteriophages T4 and HK97 Point to a Common Ancestry. Proc. Natl. Acad. Sci. USA 2005, 102, 7163–7168. [Google Scholar] [CrossRef]
- Fang, Q.; Tang, W.-C.; Fokine, A.; Mahalingam, M.; Shao, Q.; Rossmann, M.G.; Rao, V.B. Structures of a Large Prolate Virus Capsid in Unexpanded and Expanded States Generate Insights into the Icosahedral Virus Assembly. Proc. Natl. Acad. Sci. USA 2022, 119, e2203272119. [Google Scholar] [CrossRef]
- Guo, F.; Liu, Z.; Fang, P.-A.; Zhang, Q.; Wright, E.T.; Wu, W.; Zhang, C.; Vago, F.; Ren, Y.; Jakana, J.; et al. Capsid Expansion Mechanism of Bacteriophage T7 Revealed by Multistate Atomic Models Derived from Cryo-EM Reconstructions. Proc. Natl. Acad. Sci. USA 2014, 111, E4606–E4614. [Google Scholar] [CrossRef]
- Duda, R.L.; Teschke, C.M. The Amazing HK97 Fold: Versatile Results of Modest Differences. Curr. Opin. Virol. 2019, 36, 9–16. [Google Scholar] [CrossRef]
- Ahi, Y.S.; Vemula, S.V.; Hassan, A.O.; Costakes, G.; Stauffacher, C.; Mittal, S.K. Adenoviral L4 33K Forms Ring-like Oligomers and Stimulates ATPase Activity of IVa2: Implications in Viral Genome Packaging. Front. Microbiol. 2015, 6, 318. [Google Scholar] [CrossRef] [PubMed]
- Hilbert, B.J.; Hayes, J.A.; Stone, N.P.; Xu, R.-G.; Kelch, B.A. The Large Terminase DNA Packaging Motor Grips DNA with Its ATPase Domain for Cleavage by the Flexible Nuclease Domain. Nucleic Acids Res. 2017, 45, 3591–3605. [Google Scholar] [CrossRef] [PubMed]
- Zhao, H.; Christensen, T.E.; Kamau, Y.N.; Tang, L. Structures of the Phage Sf6 Large Terminase Provide New Insights into DNA Translocation and Cleavage. Proc. Natl. Acad. Sci. USA 2013, 110, 8075–8080. [Google Scholar] [CrossRef] [PubMed]
- Meijer, W.J.J.; Horcajadas, J.A.; Salas, M. Φ29 Family of Phages. Microbiol. Mol. Biol. Rev. 2001, 65, 261–287. [Google Scholar] [CrossRef] [PubMed]
- Kwan, T.; Liu, J.; DuBow, M.; Gros, P.; Pelletier, J. The Complete Genomes and Proteomes of 27 Staphylococcus Aureus Bacteriophages. Proc. Natl. Acad. Sci. USA 2005, 102, 5174–5179. [Google Scholar] [CrossRef]
- Ha, E.; Son, B.; Ryu, S. Clostridium Perfringens Virulent Bacteriophage CPS2 and Its Thermostable Endolysin LysCPS2. Viruses 2018, 10, 251. [Google Scholar] [CrossRef]
- Tétart, F.; Desplats, C.; Kutateladze, M.; Monod, C.; Ackermann, H.-W.; Krisch, H.M. Phylogeny of the Major Head and Tail Genes of the Wide-Ranging T4-Type Bacteriophages. J. Bacteriol. 2001, 183, 358–366. [Google Scholar] [CrossRef]
- Adriaenssens, E.M.; Vaerenbergh, J.V.; Vandenheuvel, D.; Dunon, V.; Ceyssens, P.-J.; Proft, M.D.; Kropinski, A.M.; Noben, J.-P.; Maes, M.; Lavigne, R. T4-Related Bacteriophage LIMEstone Isolates for the Control of Soft Rot on Potato Caused by ‘Dickeya Solani’. PLoS ONE 2012, 7, e33227. [Google Scholar] [CrossRef]
- Sullivan, M.B.; Huang, K.H.; Ignacio-Espinoza, J.C.; Berlin, A.M.; Kelly, L.; Weigele, P.R.; DeFrancesco, A.S.; Kern, S.E.; Thompson, L.R.; Young, S.; et al. Genomic Analysis of Oceanic Cyanobacterial Myoviruses Compared with T4-like Myoviruses from Diverse Hosts and Environments. Environ. Microbiol. 2010, 12, 3035–3056. [Google Scholar] [CrossRef]
- Green, J.; Rahman, F.; Saxton, M.; Williamson, K. Metagenomic Assessment of Viral Diversity in Lake Matoaka, a Temperate, Eutrophic Freshwater Lake in Southeastern Virginia, USA. Aquat. Microb. Ecol. 2015, 75, 117–128. [Google Scholar] [CrossRef]
- Bartlau, N.; Wichels, A.; Krohne, G.; Adriaenssens, E.M.; Heins, A.; Fuchs, B.M.; Amann, R.; Moraru, C. Highly Diverse Flavobacterial Phages Isolated from North Sea Spring Blooms. ISME J. 2022, 16, 555–568. [Google Scholar] [CrossRef] [PubMed]
- Dutilh, B.E.; Cassman, N.; McNair, K.; Sanchez, S.E.; Silva, G.G.Z.; Boling, L.; Barr, J.J.; Speth, D.R.; Seguritan, V.; Aziz, R.K.; et al. A Highly Abundant Bacteriophage Discovered in the Unknown Sequences of Human Faecal Metagenomes. Nat. Commun. 2014, 5, 4498. [Google Scholar] [CrossRef] [PubMed]
- Yutin, N.; Makarova, K.S.; Gussow, A.B.; Krupovic, M.; Segall, A.; Edwards, R.A.; Koonin, E.V. Discovery of an Expansive Bacteriophage Family That Includes the Most Abundant Viruses from the Human Gut. Nat. Microbiol. 2018, 3, 38–46. [Google Scholar] [CrossRef] [PubMed]
- Phothaworn, P.; Dunne, M.; Supokaivanich, R.; Ong, C.; Lim, J.; Taharnklaew, R.; Vesaratchavest, M.; Khumthong, R.; Pringsulaka, O.; Ajawatanawong, P.; et al. Characterization of Flagellotropic, Chi-Like Salmonella Phages Isolated from Thai Poultry Farms. Viruses 2019, 11, 520. [Google Scholar] [CrossRef]
- Lederberg, E.M.; Lederberg, J. Genetic Studies of Lysogenicity in Escherichia Coli. Genetics 1953, 38, 51–64. [Google Scholar] [CrossRef]
- Castillo, D.; Middelboe, M. Genomic Diversity of Bacteriophages Infecting the Fish Pathogen Flavobacterium Psychrophilum. FEMS Microbiol. Lett. 2016, 363, fnw272. [Google Scholar] [CrossRef][Green Version]
- Krupovic, M. ICTV Report ConsortiumYR 2018 ICTV Virus Taxonomy Profile: Plasmaviridae. J. Gen. Virol. 2018, 99, 617–618. [Google Scholar] [CrossRef]
- Steven, A.C.; Greenstone, H.L.; Booy, F.P.; Black, L.W.; Ross, P.D. Conformational Changes of a Viral Capsid Protein. Thermodynamic Rationale for Proteolytic Regulation of Bacteriophage T4 Capsid Expansion, Co-Operativity, and Super-Stabilization by Soc Binding. J. Mol. Biol. 1992, 228, 870–884. [Google Scholar] [CrossRef]
- Bowman, B.R.; Baker, M.L.; Rixon, F.J.; Chiu, W.; Quiocho, F.A. Structure of the Herpesvirus Major Capsid Protein. EMBO J. 2003, 22, 757–765. [Google Scholar] [CrossRef]
- Hark Gan, H.; Perlow, R.A.; Roy, S.; Ko, J.; Wu, M.; Huang, J.; Yan, S.; Nicoletta, A.; Vafai, J.; Sun, D.; et al. Analysis of Protein Sequence/Structure Similarity Relationships. Biophys. J. 2002, 83, 2781–2791. [Google Scholar] [CrossRef]
- Felsenstein, J. Confidence Limits on Phylogenies: An Approach Using the Bootstrap. Evolution 1985, 39, 783–791. [Google Scholar] [CrossRef]
- Som, A. Causes, Consequences and Solutions of Phylogenetic Incongruence. Brief. Bioinform. 2015, 16, 536–548. [Google Scholar] [CrossRef] [PubMed]
- Kubatko, L.S.; Degnan, J.H. Inconsistency of Phylogenetic Estimates from Concatenated Data under Coalescence. Syst. Biol. 2007, 56, 17–24. [Google Scholar] [CrossRef] [PubMed]
- Thiergart, T.; Landan, G.; Martin, W.F. Concatenated Alignments and the Case of the Disappearing Tree. BMC Evol. Biol. 2014, 14, 266. [Google Scholar] [CrossRef] [PubMed]
- Vakulenko, Y.; Deviatkin, A.; Drexler, J.F.; Lukashev, A. Modular Evolution of Coronavirus Genomes. Viruses 2021, 13, 1270. [Google Scholar] [CrossRef]
- McGeoch, D.J.; Rixon, F.J.; Davison, A.J. Topics in Herpesvirus Genomics and Evolution. Virus Res. 2006, 117, 90–104. [Google Scholar] [CrossRef]
- Davison, A.J. Evolution of the Herpesviruses. Vet. Microbiol. 2002, 86, 69–88. [Google Scholar] [CrossRef]
- Evseev, P.; Shneider, M.; Miroshnikov, K. Evolution of Phage Tail Sheath Protein. Viruses 2022, 14, 1148. [Google Scholar] [CrossRef]
- McGeoch, D.J.; Dolan, A.; Ralph, A.C. Toward a Comprehensive Phylogeny for Mammalian and Avian Herpesviruses. J. Virol. 2000, 74, 10401–10406. [Google Scholar] [CrossRef]
- Koonin, E.V.; Yutin, N. Evolution of the Large Nucleocytoplasmic DNA Viruses of Eukaryotes and Convergent Origins of Viral Gigantism. Adv. Virus Res. 2019, 103, 167–202. [Google Scholar] [CrossRef]
- Subramaniam, K.; Behringer, D.C.; Bojko, J.; Yutin, N.; Clark, A.S.; Bateman, K.S.; van Aerle, R.; Bass, D.; Kerr, R.C.; Koonin, E.V.; et al. A New Family of DNA Viruses Causing Disease in Crustaceans from Diverse Aquatic Biomes. mBio 2020, 11, e02938-19. [Google Scholar] [CrossRef] [PubMed]
- Weigel, C.; Seitz, H. Bacteriophage Replication Modules. FEMS Microbiol. Rev. 2006, 30, 321–381. [Google Scholar] [CrossRef] [PubMed]
- Koonin, E.V.; Dolja, V.V. Virus World as an Evolutionary Network of Viruses and Capsidless Selfish Elements. Microbiol. Mol. Biol. Rev. MMBR 2014, 78, 278–303. [Google Scholar] [CrossRef] [PubMed]
- Yutin, N.; Raoult, D.; Koonin, E.V. Virophages, Polintons, and Transpovirons: A Complex Evolutionary Network of Diverse Selfish Genetic Elements with Different Reproduction Strategies. Virol. J. 2013, 10, 158. [Google Scholar] [CrossRef]















| Species | Original Name | ICTV Taxonomy | Genome Size, b.p. | GC Content, % | NCBI Accession |
|---|---|---|---|---|---|
| Ranid herpesvirus 1 | Lucke tumor herpesvirus-ranid herpesvirus 1 | Herpesvirales; Alloherpesviridae | 220,859 | 54.6 | DQ665917.1 |
| Human alphaherpesvirus 1 | Human herpesvirus 1 strain 17 | Herpesvirales; Herpesviridae | 152,222 | 68.3 | JN555585.1 |
| Haliotid herpesvirus 1 | Abalone herpesvirus Victoria/AUS/2009 | Herpesvirales; Malacoherpesviridae | 211,518 | 46.8 | JX453331.1 |
| Curtobacterium phage Ayka | Curtobacterium phage Ayka | not classified | 18,400 | 52.6 | ON381767.1 |
| LacPavin | LacPavin_0818_WC45 | not classified | 735,411 | 32.2 | LR756501.1 |
| Pseudomonas phage MD8 | Pseudomonas phage MD8 | not classified | 43,277 | 61.1 | KX198612.1 |
| Limestonevirus limestone | Dickeya phage vB-DsoM-LIMEstone1 | Ackermannviridae | 152,427 | 49.3 | HE600015.1 |
| Harrekavirus harreka | Olleya phage Harreka_1 | Aggregaviridae | 43,175 | 32.0 | MT732457.1 |
| Cebadecemvirus phi10una | Cellulophaga phage phi10:1 | Assiduviridae | 53,664 | 31.5 | KC821618.1 |
| Teseptimavirus T7 | Escherichia phage T7 | Autographiviridae | 39,937 | 48.4 | V01146.1 |
| Chivirus chi | Salmonella phage χ | Casjensviridae | 59,407 | 56.5 | JX094499.1 |
| Lambdavirus lambda | Escherichia phage λ | Lambdavirus | 48,502 | 49.9 | J02459.1 |
| Suwonvirus PP101 | Pectobacterium phage PP101 | Chaseviridae | 53,333 | 44.9 | KY087898.2 |
| Junduvirus communis | uncultured phage cr2_1 | Crassvirales; Crevaviridae | 95,815 | 32.7 | MZ130489.1 |
| Jahgtovirus gastrointestinalis | uncultured phage cr36_1 | Crassvirales; Intestiviridae | 96,466 | 32.0 | MZ130479.1 |
| Kahnovirus copri | uncultured phage cr44_1 | Crassvirales; Steigviridae | 93,564 | 35.8 | MZ130483.1 |
| Afonbuvirus coli | uncultured phage cr35_1 | Crassvirales; Suoliviridae | 97,706 | 31.4 | MZ130499.1 |
| Cetovirus ceto | Vibrio phage Ceto | Demerecviridae | 128,241 | 39.9 | MG649966.1 |
| Donellivirus gee | Bacillus phage G | Donellivirus | 497,513 | 29.9 | JN638751.1 |
| Tunavirus T1 | Escherichia phage T1 | Drexlerviridae | 48,836 | 45.6 | AY216660.1 |
| Unahavirus uv1H | Flavobacterium phage 1H | Duneviridae | 39,290 | 31.4 | KU599889.1 |
| Freyavirus freya | Polaribacter phage Freya_1 | Forsetiviridae | 43,978 | 28.9 | MT732463.1 |
| Gregsiragusavirus CPS1 | Clostridium phage CPS1 | Guelinviridae | 19,089 | 28.3 | KY996523.1 |
| Leefvirus Leef | Polaribacter phage Leef_1 | Helgolandviridae | 37,547 | 29.7 | MT732473.1 |
| Byrnievirus HK97 | Escherichia phage HK97 | Hendrixvirinae | 39,732 | 49.8 | AF069529.1 |
| Pecentumvirus P100 | Listeria phage P100 | Herelleviridae | 131,384 | 36.0 | DQ004855.1 |
| Beejeyvirus BJ1 | Halorubrum virus BJ1 | Kirjokansivirales; Graaviviridae | 42,271 | 64.9 | AM419438.1 |
| Retbasiphovirus HFTV1 | Haloferax tailed virus 1 | Kirjokansivirales; Haloferuviridae | 38,059 | 54.1 | MG550112.1 |
| Hatrivirus HATV3 | Haloarcula tailed virus 3 | Kirjokansivirales; Pyrstoviridae | 42,293 | 51.1 | MZ334527.1 |
| Lonfivirus HSTV1 | Haloarcula sinaiiensis tailed virus 1 | Kirjokansivirales; Shortaselviridae | 32,189 | 60.3 | KC117378.1 |
| Bellamyvirus bellamy | Synechococcus phage Bellamy | Kyanoviridae | 204,930 | 41.1 | MF351863.1 |
| Clampvirus HHTV1 | Haloarcula hispanica tailed virus 1 | Madisaviridae | 49,107 | 56.5 | KC292025.1 |
| Pseudomonas virus Yua | Pseudomonas phage YuA | Mesyanzhinovviridae | 58,663 | 64.3 | AM749441.1 |
| Metforvirus Drs3 | Methanobacterium virus Drs3 | Methanobavirales; Anaerodiviridae | 37,129 | 41.2 | MH674343.1 |
| Psimunavirus psiM2 | Methanobacterium phage psiM2 | Methanobavirales; Leisingerviridae | 26,111 | 46.3 | AF065411.1 |
| Mollyvirus colly | Maribacter phage Colly_1 | Molycolviridae | 124,169 | 36.3 | MT732450.1 |
| Noahvirus arc | Bacteriophage DSS3_VP1 | Naomviridae | 75,087 | 47.5 | MN602266.1 |
| Bonaevitae bonaevitae | Microbacterium phage BonaeVitae | Orlajensenviridae | 17,451 | 68.2 | MH045556.1 |
| Bacelvirus phi46tres | Cellulophaga phage phi46:3 | Pachyviridae | 72,961 | 32.7 | KC821622.1 |
| Peduovirus P2 | Bacteriophage P2 | Peduoviridae; Peduovirus | 33,593 | 50.2 | AF063097.1 |
| Callevirus Calle | Cellulophaga phage Calle_1 | Pervagoviridae | 72,979 | 38.1 | MT732432.1 |
| Phikzvirus phiKZ | Pseudomonas phage phiKZ | Phikzvirus | 280,334 | 36.8 | AF399011.1 |
| Rosenblumvirus rv66 | Bacteriophage 66 | Rountreeviridae | 18,199 | 29.3 | AY954949.1 |
| Salasvirus phi29 | Bacillus phage phi29 | Salasmaviridae | 19,282 | 40.0 | EU771092.1 |
| Halohivirus HHTV2 | Haloarcula hispanica tailed virus 2 | Saparoviridae | 52,643 | 66.6 | KC292024.1 |
| Enquatrovirus N4 | Escherichia phage N4 | Schitoviridae | 70,153 | 41.3 | EF056009.1 |
| Tequatrovirus T4 | Escherichia phage T4 | Straboviridae | 168,903 | 35.3 | AF158101.6 |
| Pormufvirus HRTV28 | Halorubrum tailed virus 28 isolate HRTV-28/28 | Suolaviridae | 35,270 | 64.3 | MZ334528.1 |
| Hacavirus HCTV1 | Haloarcula californiae tailed virus 1 | Thumleimavirales; Druskaviridae | 103,257 | 57.0 | KC292029.1 |
| Haloferacalesvirus HF1 | Halophage HF1 | Thumleimavirales; Hafunaviridae | 75,898 | 55.8 | AY190604.2 |
| Hagravirus HGTV1 | Halogranum tailed virus 1 | Thumleimavirales; Halomagnusviridae | 143,855 | 50.4 | KC292026.1 |
| Eilatmyovirus HATV2 | Haloarcula tailed virus 2 | Thumleimavirales; Soleiviridae | 63,301 | 49.7 | MZ334525.1 |
| Myohalovirus phiH | Halobacterium phage phiH | Vertoviridae | 58,072 | 63.7 | MK002701.1 |
| Bromdenvirus bromden | Mycobacterium phage Bromden | Vilmaviridae | 70,183 | 58.2 | MH576973.1 |
| Peternellavirus peternella | Winogradskyella phage Peternella_1 | Winoviridae | 39,649 | 35.4 | MT732475.1 |
| Foxborovirus foxboro | Gordonia phage Foxboro | Zierdtviridae | 67,773 | 65.8 | MH727547.1 |
| Siovirus americense | Roseobacter phage SIO1 | Zobellviridae | 39,898 | 46.2 | AF189021.1 |
Disclaimer/Publisher’s Note: The statements, opinions and data contained in all publications are solely those of the individual author(s) and contributor(s) and not of MDPI and/or the editor(s). MDPI and/or the editor(s) disclaim responsibility for any injury to people or property resulting from any ideas, methods, instructions or products referred to in the content. |
© 2023 by the authors. Licensee MDPI, Basel, Switzerland. This article is an open access article distributed under the terms and conditions of the Creative Commons Attribution (CC BY) license (https://creativecommons.org/licenses/by/4.0/).
Share and Cite
Evseev, P.; Gutnik, D.; Shneider, M.; Miroshnikov, K. Use of an Integrated Approach Involving AlphaFold Predictions for the Evolutionary Taxonomy of Duplodnaviria Viruses. Biomolecules 2023, 13, 110. https://doi.org/10.3390/biom13010110
Evseev P, Gutnik D, Shneider M, Miroshnikov K. Use of an Integrated Approach Involving AlphaFold Predictions for the Evolutionary Taxonomy of Duplodnaviria Viruses. Biomolecules. 2023; 13(1):110. https://doi.org/10.3390/biom13010110
Chicago/Turabian StyleEvseev, Peter, Daria Gutnik, Mikhail Shneider, and Konstantin Miroshnikov. 2023. "Use of an Integrated Approach Involving AlphaFold Predictions for the Evolutionary Taxonomy of Duplodnaviria Viruses" Biomolecules 13, no. 1: 110. https://doi.org/10.3390/biom13010110
APA StyleEvseev, P., Gutnik, D., Shneider, M., & Miroshnikov, K. (2023). Use of an Integrated Approach Involving AlphaFold Predictions for the Evolutionary Taxonomy of Duplodnaviria Viruses. Biomolecules, 13(1), 110. https://doi.org/10.3390/biom13010110

