Metabolic Abnormalities Linked to Auditory Pathways in ApoE-Knockout HEI-OC1 Cells: A Transcription-Metabolism Co-Analysis
Abstract
:1. Introduction
2. Materials and Methods
2.1. Cell Culture
2.2. Generation of ApoE-Deficient HEI-OC1 Cell Lines
2.3. Intracellular ROS Assay
2.4. Apoptosis Detection
2.5. Total RNA Extraction and Quantitative Real-Time Reverse Transcription PCR (qRT-PCR)
2.6. Transcriptome Analysis
2.7. Metabolomics Analysis
3. Results
3.1. Quality Analysis of Metabolome and Transcriptome Data
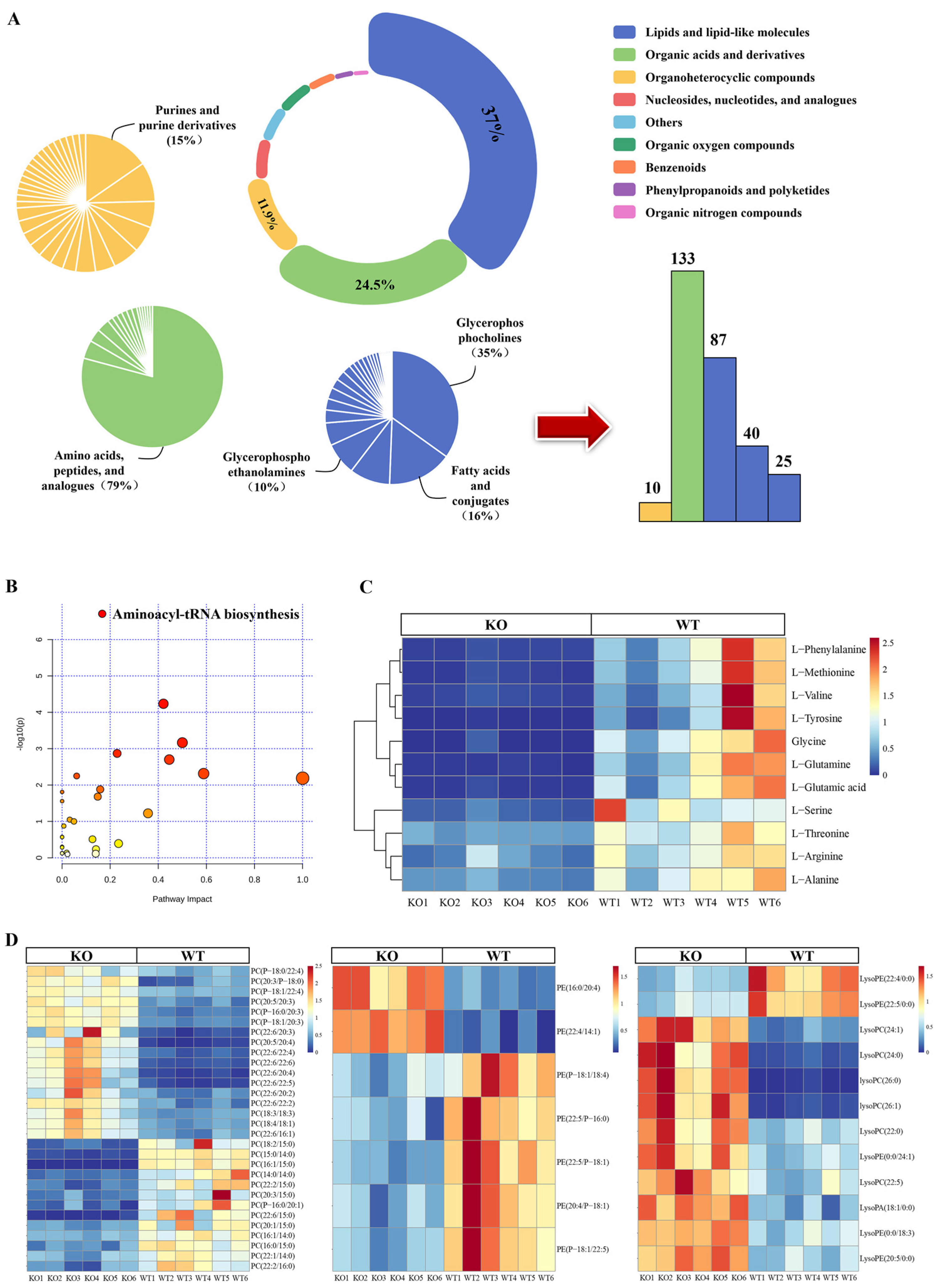
3.2. Changes in Cell Metabolism after ApoE KO
3.3. L-Glutamic Acid Is the Central Substance of Metabolic Changes in KO Cells
3.4. Decreased Expression of Slc7a8 and Slc6a19 Is Responsible for Abnormal L-Glutamic Acid Metabolism in KO Cells
3.5. Increased Intracellular Oxidative Stress in KO Cells
3.6. Elevated Apoptotic Index after KO Cell Stress
4. Discussion
Supplementary Materials
Author Contributions
Funding
Institutional Review Board Statement
Informed Consent Statement
Data Availability Statement
Acknowledgments
Conflicts of Interest
References
- Mahley, R.W.; Rall, S.C. Apolipoprotein E: Far More than a Lipid Transport Protein. Annu. Rev. Genom. Hum. Genet. 2000, 1, 507–537. [Google Scholar] [CrossRef] [PubMed]
- Kurniawan, C.; Westendorp, R.G.J.; de Craen, A.J.M.; Gussekloo, J.; de Laat, J.; van Exel, E. Gene Dose of Apolipoprotein E and Age-Related Hearing Loss. Neurobiol. Aging 2012, 33, 2230.e7–2230.e12. [Google Scholar] [CrossRef] [PubMed]
- Abidin, F.N.Z.; Wells, H.R.R.; Altmann, A.; Dawson, S.J. Hearing Difficulty Is Linked to Alzheimer’s Disease by Common Genetic Vulnerability, Not Shared Genetic Architecture. NPJ Aging Mech. Dis. 2021, 7, 17. [Google Scholar] [CrossRef] [PubMed]
- Guo, Y.; Zhang, C.; Du, X.; Nair, U.; Yoo, T.-J. Morphological and Functional Alterations of the Cochlea in Apolipoprotein E Gene Deficient Mice. Hear. Res. 2005, 208, 54–67. [Google Scholar] [CrossRef] [PubMed]
- Jat, P.S.; Noble, M.D.; Ataliotis, P.; Tanaka, Y.; Yannoutsos, N.; Larsen, L.; Kioussis, D. Direct Derivation of Conditionally Immortal Cell Lines from an H-2Kb-TsA58 Transgenic Mouse. Proc. Natl. Acad. Sci. USA 1991, 88, 5096–5100. [Google Scholar] [CrossRef] [PubMed]
- Kalinec, G.M.; Park, C.; Thein, P.; Kalinec, F. Working with Auditory HEI-OC1 Cells. J. Vis. Exp. JoVE 2016, 115, e54425. [Google Scholar] [CrossRef] [PubMed]
- Kalinec, G.M.; Webster, P.; Lim, D.J.; Kalinec, F. A Cochlear Cell Line as an in Vitro System for Drug Ototoxicity Screening. Audiol. Neurootol. 2003, 8, 177–189. [Google Scholar] [CrossRef] [PubMed]
- Godfrey, D.A.; Jin, Y.-M.; Liu, X.; Godfrey, M.A. Effects of Cochlear Ablation on Amino Acid Levels in the Rat Cochlear Nucleus and Superior Olive. Hear. Res. 2014, 309, 44–54. [Google Scholar] [CrossRef] [PubMed]
- Brosnan, J.T.; Brosnan, M.E. Glutamate: A Truly Functional Amino Acid. Amino Acids 2013, 45, 413–418. [Google Scholar] [CrossRef] [PubMed]
- Ciminelli, B.M.; Menduti, G.; Benussi, L.; Ghidoni, R.; Binetti, G.; Squitti, R.; Rongioletti, M.; Nica, S.; Novelletto, A.; Rossi, L.; et al. Polymorphic Genetic Markers of the GABA Catabolism Pathway in Alzheimer’s Disease. J. Alzheimer’s Dis. 2020, 77, 301–311. [Google Scholar] [CrossRef] [PubMed]
- Teruya, T.; Goga, H.; Yanagida, M. Human Age-Declined Saliva Metabolic Markers Determined by LC–MS. Sci. Rep. 2021, 11, 18135. [Google Scholar] [CrossRef] [PubMed]
- Tapiero, H.; Mathé, G.; Couvreur, P.; Tew, K.D., II. Glutamine and Glutamate. Biomed. Pharmacother. Biomed. Pharmacother. 2002, 56, 446–457. [Google Scholar] [CrossRef]
- Scalise, M.; Pochini, L.; Galluccio, M.; Console, L.; Indiveri, C. Glutamine Transporters as Pharmacological Targets: From Function to Drug Design. Asian J. Pharm. Sci. 2020, 15, 207–219. [Google Scholar] [CrossRef] [PubMed]
- Ducroc, R.; Sakar, Y.; Fanjul, C.; Barber, A.; Bado, A.; Lostao, M.P. Luminal Leptin Inhibits L-Glutamine Transport in Rat Small Intestine: Involvement of ASCT2 and B0AT1. Am. J. Physiol. Gastrointest. Liver Physiol. 2010, 299, G179–G185. [Google Scholar] [CrossRef] [PubMed]
- Butts, M.; Singh Paulraj, R.; Haynes, J.; Arthur, S.; Singh, S.; Sundaram, U. Moderate Alcohol Consumption Inhibits Sodium-Dependent Glutamine Co-Transport in Rat Intestinal Epithelial Cells in Vitro and Ex Vivo. Nutrients 2019, 11, 2516. [Google Scholar] [CrossRef] [PubMed]
- Feng, M.; Xiong, G.; Cao, Z.; Yang, G.; Zheng, S.; Qiu, J.; You, L.; Zheng, L.; Zhang, T.; Zhao, Y. LAT2 Regulates Glutamine-Dependent MTOR Activation to Promote Glycolysis and Chemoresistance in Pancreatic Cancer. J. Exp. Clin. Cancer Res. CR 2018, 37, 274. [Google Scholar] [CrossRef] [PubMed]
- Espino Guarch, M.; Font-Llitjós, M.; Murillo-Cuesta, S.; Errasti-Murugarren, E.; Celaya, A.M.; Girotto, G.; Vuckovic, D.; Mezzavilla, M.; Vilches, C.; Bodoy, S.; et al. Mutations in L-Type Amino Acid Transporter-2 Support SLC7A8 as a Novel Gene Involved in Age-Related Hearing Loss. eLife 2018, 7, e31511. [Google Scholar] [CrossRef] [PubMed]






Publisher’s Note: MDPI stays neutral with regard to jurisdictional claims in published maps and institutional affiliations. |
© 2022 by the authors. Licensee MDPI, Basel, Switzerland. This article is an open access article distributed under the terms and conditions of the Creative Commons Attribution (CC BY) license (https://creativecommons.org/licenses/by/4.0/).
Share and Cite
Ma, L.; Wang, H.; Yao, J.; Wei, Q.; Cao, X. Metabolic Abnormalities Linked to Auditory Pathways in ApoE-Knockout HEI-OC1 Cells: A Transcription-Metabolism Co-Analysis. Biomolecules 2022, 12, 1217. https://doi.org/10.3390/biom12091217
Ma L, Wang H, Yao J, Wei Q, Cao X. Metabolic Abnormalities Linked to Auditory Pathways in ApoE-Knockout HEI-OC1 Cells: A Transcription-Metabolism Co-Analysis. Biomolecules. 2022; 12(9):1217. https://doi.org/10.3390/biom12091217
Chicago/Turabian StyleMa, Lu, Hongshun Wang, Jun Yao, Qinjun Wei, and Xin Cao. 2022. "Metabolic Abnormalities Linked to Auditory Pathways in ApoE-Knockout HEI-OC1 Cells: A Transcription-Metabolism Co-Analysis" Biomolecules 12, no. 9: 1217. https://doi.org/10.3390/biom12091217
APA StyleMa, L., Wang, H., Yao, J., Wei, Q., & Cao, X. (2022). Metabolic Abnormalities Linked to Auditory Pathways in ApoE-Knockout HEI-OC1 Cells: A Transcription-Metabolism Co-Analysis. Biomolecules, 12(9), 1217. https://doi.org/10.3390/biom12091217
