Detection of PIK3CA Gene Mutation in Head and Neck Squamous Cell Carcinoma Using Droplet Digital PCR and RT-qPCR
Abstract
1. Introduction
2. Materials and Methods
2.1. Group Characteristics
2.2. DNA Isolation
2.3. p16 Immunohistochemical Expression
2.4. Genotyping of the HPV
2.5. Quantitative PCR (RT-qPCR) for PIK3CA and BRCA1/2 Mutations Assessment
2.6. Droplet Digital PCR (ddPCR)
2.7. Statistical Methods
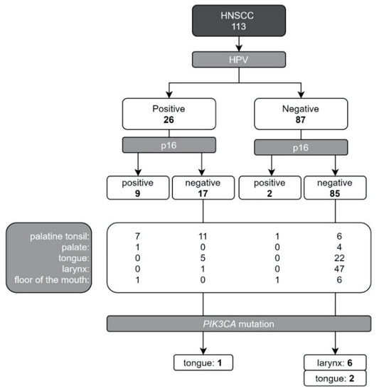
3. Results
4. Discussion
5. Conclusions
Author Contributions
Funding
Institutional Review Board Statement
Informed Consent Statement
Conflicts of Interest
References
- Bosman, F.T.; Netto, G.J. Preparing pathology for the molecular era. Virchows Arch. 2017, 471, 137–140. [Google Scholar] [CrossRef]
- Bray, F.; Ferlay, J.; Soerjomataram, I.; Siegel, R.L.; Torre, L.A.; Jemal, A. Global cancer statistics 2018: GLOBOCAN estimates of incidence and mortality worldwide for 36 cancers in 185 countries. CA Cancer J. Clin. 2018, 68, 394–424. [Google Scholar] [CrossRef]
- Cohen, N.; Fedewa, S.; Chen, A.Y. Epidemiology and Demographics of the Head and Neck Cancer Population. Oral Maxillofac. Surg. Clin. N. Am. 2018, 30, 381–395. [Google Scholar] [CrossRef]
- Howlader, N.; Noone, A.; Krapcho, M.; Miller, D.; Bishop, K.; Kosary, C.; Yu, M.; Ruhl, J.; Tatalovich, Z.; Mariotto, A.; et al. Cancer Statistics Review, 1975-2014-SEER Statistics. Available online: https://seer.cancer.gov/archive/csr/1975_2014/ (accessed on 13 January 2020).
- Koroulakis, A.; Agarwal, M. Cancer, Laryngeal; StatPearls Publishing: Treasure Island, FL, USA, 2019.
- Williamson, A.J.; Mullangi, S.; Gajra, A. Tonsil Cancer; StatPearls Publishing: Treasure Island, FL, USA, 2020.
- Zanoni, D.K.; Patel, S.G.; Shah, J.P. Changes in the 8th Edition of the American Joint Committee on Cancer (AJCC) Staging of Head and Neck Cancer: Rationale and Implications. Curr. Oncol. Rep. 2019, 21, 1–7. [Google Scholar] [CrossRef]
- Califano, J.; Westra, W.H.; Meininger, G.; Corio, R.; Koch, W.M.; Sidransky, D. Genetic Progression and Clonal Relationship of Recurrent Premalignant Head and Neck Lesions. Clin. Cancer Res. 2000, 6, 347–352. [Google Scholar] [PubMed]
- Lui, V.W.Y.; Hedberg, M.L.; Li, H.; Vangara, B.S.; Pendleton, K.; Zeng, Y.; Lu, Y.; Zhang, Q.; Du, Y.; Gilbert, B.R.; et al. Frequent mutation of the PI3K pathway in head and neck cancer defines predictive biomarkers. Cancer Discov. 2013, 3, 761–769. [Google Scholar] [CrossRef] [PubMed]
- Cully, M.; You, H.; Levine, A.J.; Mak, T.W. Beyond PTEN mutations: The PI3K pathway as an integrator of multiple inputs during tumorigenesis. Nat. Rev. Cancer 2006, 6, 184–192. [Google Scholar] [CrossRef]
- Vivanco, I.; Sawyers, C.L. The phosphatidylinositol 3-kinase-AKT pathway in humancancer. Nat. Rev. Cancer 2002, 2, 489–501. [Google Scholar] [CrossRef]
- Lawrence, M.S.; Sougnez, C.; Lichtenstein, L.; Cibulskis, K.; Lander, E.; Gabriel, S.B.; Getz, G.; Ally, A.; Balasundaram, M.; Birol, I.; et al. Comprehensive genomic characterization of head and neck squamous cell carcinomas. Nature 2015, 517, 576–582. [Google Scholar] [CrossRef]
- Lechner, M.; Fenton, T.R. The Genomics, Epigenomics, and Transcriptomics of HPV-Associated Oropharyngeal Cancer-Understanding the Basis of a Rapidly Evolving Disease. Adv. Genet. 2016, 93, 1–56. [Google Scholar] [CrossRef]
- Samuels, Y.; Wang, Z.; Bardelli, A.; Silliman, N.; Ptak, J.; Szabo, S.; Yan, H.; Gazdar, A.; Powell, S.M.; Riggins, G.J.; et al. High Frequency of Mutations of the PIK3CA Gene in Human Cancers. Science 2004, 304, 554. [Google Scholar] [CrossRef]
- Karakas, B.; Bachman, K.E.; Park, B.H. Mutation of the PIK3CA oncogene in human cancers. Br. J. Cancer 2006, 94, 455–459. [Google Scholar] [CrossRef] [PubMed]
- Kandoth, C.; McLellan, M.D.; Vandin, F.; Ye, K.; Niu, B.; Lu, C.; Xie, M.; Zhang, Q.; McMichael, J.F.; Wyczalkowski, M.A.; et al. Mutational landscape and significance across 12 major cancer types. Nature 2013, 502, 333–339. [Google Scholar] [CrossRef] [PubMed]
- Arafeh, R.; Samuels, Y. PIK3CA in cancer: The past 30 years. Semin. Cancer Biol. 2019, 59, 36–49. [Google Scholar] [CrossRef]
- Chung, C.H.; Guthrie, V.B.; Masica, D.L.; Tokheim, C.; Kang, H.; Richmon, J.; Agrawal, N.; Fakhry, C.; Quon, H.; Subramaniam, R.M.; et al. Genomic alterations in head and neck squamous cell carcinoma determined by cancer gene-targeted sequencing. Ann. Oncol. 2015, 26, 1216–1223. [Google Scholar] [CrossRef]
- Feldman, R.; Gatalica, Z.; Knezetic, J.; Reddy, S.; Nathan, C.A.; Javadi, N.; Teknos, T. Molecular profiling of head and neck squamous cell carcinoma. Head Neck 2016, 38, E1625–E1638. [Google Scholar] [CrossRef]
- Seiwert, T.Y.; Zuo, Z.; Keck, M.K.; Khattri, A.; Pedamallu, C.S.; Stricker, T.; Brown, C.; Pugh, T.J.; Stojanov, P.; Cho, J.; et al. Integrative and comparative genomic analysis of HPV-positive and HPV-negative head and neck squamous cell carcinomas. Clin. Cancer Res. 2015, 21, 632–641. [Google Scholar] [CrossRef]
- Thongwatchara, P.; Thongsuksai, P.; Dechaphunkul, T.; Dechaphunkul, A. Frequency of PIK3CA mutations in head and neck squamous cell carcinoma (HNSCC) in southern Thailand. Ann. Oncol. 2018, 29, viii388. [Google Scholar] [CrossRef]
- Nichols, A.C.; Palma, D.A.; Chow, W.; Tan, S.; Rajakumar, C.; Rizzo, G.; Fung, K.; Kwan, K.; Wehrli, B.; Winquist, E.; et al. High frequency of activating PIK3CA mutations in human papillomavirus—Positive oropharyngeal cancer. JAMA Otolaryngol. Head Neck Surg. 2013, 139, 617–622. [Google Scholar] [CrossRef]
- Pérez Sayáns, M.; Chamorro Petronacci, C.M.; Lorenzo Pouso, A.I.; Padín Iruegas, E.; Blanco Carrión, A.; Suárez Peñaranda, J.M.; García García, A. Comprehensive Genomic Review of TCGA Head and Neck Squamous Cell Carcinomas (HNSCC). J. Clin. Med. 2019, 8, 1896. [Google Scholar] [CrossRef]
- Chai, A.W.Y.; Lim, K.P.; Cheong, S.C. Translational genomics and recent advances in oral squamous cell carcinoma. Semin. Cancer Biol. 2020, 61, 71–83. [Google Scholar] [CrossRef]
- Whale, A.S.; Huggett, J.F.; Cowen, S.; Speirs, V.; Shaw, J.; Ellison, S.; Foy, C.A.; Scott, D.J. Comparison of microfluidic digital PCR and conventional quantitative PCR for measuring copy number variation. Nucleic Acids Res. 2012, 40. [Google Scholar] [CrossRef] [PubMed]
- Li, Y.; Xu, Y.; Wu, X.; He, C.; Liu, Q.; Wang, F. Comprehensive analysis of EGFR T790M detection by ddPCR and ARMS-PCR and the effect of mutant abundance on the efficacy of osimertinib in NSCLC patients. J. Thorac. Dis. 2019, 11, 3004–3014. [Google Scholar] [CrossRef]
- Choi, R.S.Y.; Lai, W.Y.X.; Lee, L.T.C.; Wong, W.L.C.; Pei, X.M.; Tsang, H.F.; Leung, J.J.; Cho, W.C.S.; Chu, M.K.M.; Wong, E.Y.L.; et al. Current and future molecular diagnostics of gastric cancer. Expert Rev. Mol. Diagn. 2019, 19, 863–874. [Google Scholar] [CrossRef]
- Mellert, H.; Foreman, T.; Jackson, L.; Maar, D.; Thurston, S.; Koch, K.; Weaver, A.; Cooper, S.; Dupuis, N.; Sathyanarayana, U.G.; et al. Development and Clinical Utility of a Blood-Based Test Service for the Rapid Identification of Actionable Mutations in Non–Small Cell Lung Carcinoma. J. Mol. Diagn. 2017, 19, 404–416. [Google Scholar] [CrossRef]
- Jeannot, E.; Becette, V.; Campitelli, M.; Calméjane, M.A.; Lappartient, E.; Ruff, E.; Saada, S.; Holmes, A.; Bellet, D.; Sastre-Garau, X. Circulating human papillomavirus DNA detected using droplet digital PCR in the serum of patients diagnosed with early stage human papillomavirus-associated invasive carcinoma. J. Pathol. Clin. Res. 2016, 2, 201–209. [Google Scholar] [CrossRef]
- Okazaki, S.; Sasaki, T.; Yasuda, S.; Abe, M.; Yoshida, N.; Yoshida, R.; Ishibashi, K.; Minami, Y.; Okumura, S.; Chiba, S.; et al. The feasibility of circulating tumor DNA analysis as a marker of recurrence in triple-negative breast cancer. Oncol. Lett. 2021, 21. [Google Scholar] [CrossRef]
- Biron, V.L.; Matkin, A.; Kostiuk, M.; Williams, J.; Cote, D.W.; Harris, J.; Seikaly, H.; O’Connell, D.A. Analytic and clinical validity of thyroid nodule mutational profiling using droplet digital polymerase chain reaction. J. Otolaryngol. Head Neck Surg. 2018, 47. [Google Scholar] [CrossRef]
- Strati, A.; Zavridou, M.; Economopoulou, P.; Gkolfinopoulos, S.; Psyrri, A.; Lianidou, E. Development and Analytical Validation of a Reverse Transcription Droplet Digital PCR (RT-ddPCR) Assay for PD-L1 Transcripts in Circulating Tumor Cells. Clin. Chem. 2021, 67, 642–652. [Google Scholar] [CrossRef]
- Suo, T.; Liu, X.; Feng, J.; Guo, M.; Hu, W.; Guo, D.; Ullah, H.; Yang, Y.; Zhang, Q.; Wang, X.; et al. ddPCR: A more accurate tool for SARS-CoV-2 detection in low viral load specimens. Emerg. Microbes Infect. 2020, 9, 1259–1268. [Google Scholar] [CrossRef]
- El-Naggar, A.K.; Chan, J.K.; Grandis, J.R.; Takata, T.; Slootweg, P.J. WHO Classification of Head and Neck Tumours, 4th ed.; International Agency for Research on Cancer (IARC): Lyon, France, 2017. [Google Scholar]
- Amin, M.B.; Edge, S.; Greene, F.; Byrd, D.R.; Brookland, R.K.; Washington, M.K.; Gershenwald, J.E.; Compton, C.C.; Hess, K.R.; Sullivan, D.C.; et al. AJCC Cancer Staging Manual, 8th ed.; Springer International Publishing, American Joint Commission on Cancer: New York, NY, USA, 2017. [Google Scholar]
- Ang, K.K.; Harris, J.; Wheeler, R.; Weber, R.; Rosenthal, D.I.; Nguyen-Tân, P.F.; Westra, W.H.; Chung, C.H.; Jordan, R.C.; Lu, C.; et al. Human Papillomavirus and Survival of Patients with Oropharyngeal Cancer. N. Engl. J. Med. 2010, 363, 24–35. [Google Scholar] [CrossRef] [PubMed]
- Alvarez-Garcia, V.; Bartos, C.; Keraite, I.; Trivedi, U.; Brennan, P.M.; Kersaudy-Kerhoas, M.; Gharbi, K.; Oikonomidou, O.; Leslie, N.R. A simple and robust real-time qPCR method for the detection of PIK3CA mutations. Sci. Rep. 2018, 8. [Google Scholar] [CrossRef]
- Karlin-Neumann, G.; Bizouarn, F. Digital PCR—Methods and Protocols; Karlin-Neumann, G., Bizouarn, F., Eds.; Methods in Molecular Biology; Springer: New York, NY, USA, 2018; Volume 1768, ISBN 978-1-4939-7776-5. [Google Scholar]
- Galot, R.; van Marcke, C.; Helaers, R.; Mendola, A.; Goebbels, R.M.; Caignet, X.; Ambroise, J.; Wittouck, K.; Vikkula, M.; Limaye, N.; et al. Liquid biopsy for mutational profiling of locoregional recurrent and/or metastatic head and neck squamous cell carcinoma. Oral Oncol. 2020, 104. [Google Scholar] [CrossRef]
- Kuderer, N.M.; Burton, K.A.; Blau, S.; Rose, A.L.; Parker, S.; Lyman, G.H.; Blau, C.A. Comparison of 2 commercially available next-generation sequencing platforms in oncology. JAMA Oncol. 2017, 3, 996–998. [Google Scholar] [CrossRef]
- Hahn, A.W.; Stenehjem, D.; Nussenzveig, R.; Carroll, E.; Bailey, E.; Batten, J.; Maughan, B.L.; Agarwal, N. Evolution of the genomic landscape of circulating tumor DNA (ctDNA) in metastatic prostate cancer over treatment and time. Cancer Treat. Res. Commun. 2019, 19. [Google Scholar] [CrossRef]
- Olmedillas-López, S.; García-Arranz, M.; García-Olmo, D. Current and Emerging Applications of Droplet Digital PCR in Oncology. Mol. Diagn. Ther. 2017, 21, 493–510. [Google Scholar] [CrossRef] [PubMed]
- Wang, Z.; Sun, K.; Jing, C.; Cao, H.; Ma, R.; Wu, J. Comparison of droplet digital PCR and direct Sanger sequencing for the detection of the BRAFV600E mutation in papillary thyroid carcinoma. J. Clin. Lab. Anal. 2019, 33. [Google Scholar] [CrossRef] [PubMed]
- Wang, J.; Zhao, Y.; Li, J.; Guo, C.; Chen, F.; Su, H.; Zhao, H.; Long, Y.; Shao, J.; To, S.T.; et al. IDH1 mutation detection by droplet digital PCR in glioma. Oncotarget 2015, 6, 39651–39660. [Google Scholar] [CrossRef]
- Zhang, B.; Xu, C.W.; Shao, Y.; Wang, H.T.; Wu, Y.F.; Song, Y.Y.; Li, X.B.; Zhang, Z.; Wang, W.J.; Li, L.Q.; et al. Comparison of droplet digital PCR and conventional quantitative PCR for measuring EGFR gene mutation. Exp. Ther. Med. 2015, 9, 1383–1388. [Google Scholar] [CrossRef]
- Link-Lenczowska, D.; Pallisgaard, N.; Cordua, S.; Zawada, M.; Czekalska, S.; Krochmalczyk, D.; Kanduła, Z.; Sacha, T. A comparison of qPCR and ddPCR used for quantification of the JAK2 V617F allele burden in Ph negative MPNs. Ann. Hematol. 2018, 97, 2299–2308. [Google Scholar] [CrossRef]
- Shimoi, T.; Hamada, A.; Yamagishi, M.; Hirai, M.; Yoshida, M.; Nishikawa, T.; Sudo, K.; Shimomura, A.; Noguchi, E.; Yunokawa, M.; et al. PIK3CA mutation profiling in patients with breast cancer, using a highly sensitive detection system. Cancer Sci. 2018, 109, 2558–2566. [Google Scholar] [CrossRef]
- Higgins, M.J.; Jelovac, D.; Barnathan, E.; Blair, B.; Slater, S.; Powers, P.; Zorzi, J.; Jeter, S.C.; Oliver, G.R.; Fetting, J.; et al. Detection of tumor PIK3CA status in metastatic breast cancer using peripheral blood. Clin. Cancer Res. 2012, 18, 3462–3469. [Google Scholar] [CrossRef] [PubMed]
- Piacitelli, A.M.; Jensen, D.M.; Brandling-Bennett, H.; Gray, M.M.; Batra, M.; Gust, J.; Thaker, A.; Paschal, C.; Tsuchiya, K.; Pritchard, C.C.; et al. Characterization of a severe case of PIK3CA-related overgrowth at autopsy by droplet digital polymerase chain reaction and report of PIK3CA sequencing in 22 patients. Am. J. Med. Genet. Part A 2018, 176, 2301–2308. [Google Scholar] [CrossRef] [PubMed]
- Schmidt, H.; Kulasinghe, A.; Allcock, R.; Tan, L.; Mokany, E.; Kenny, L.; Punyadeera, C. A Pilot Study to Non-Invasively Track PIK3CA Mutation in Head and Neck Cancer. Diagnostics 2018, 8, 79. [Google Scholar] [CrossRef] [PubMed]
- Zhang, Y.; Koneva, L.A.; Virani, S.; Arthur, A.E.; Virani, A.; Hall, P.B.; Warden, C.D.; Carey, T.E.; Chepeha, D.B.; Prince, M.E.; et al. Subtypes of HPV-positive head and neck cancers are associated with HPV characteristics, copy number alterations, PIK3CA mutation, and pathway signatures. Clin. Cancer Res. 2016, 22, 4735–4745. [Google Scholar] [CrossRef]
- Kommineni, N.; Jamil, K.; Pingali, U.R.; Addala, L.; Naidu, M. Association of PIK3CA gene mutations with head and neck squamous cell carcinomas. Neoplasma 2015, 62, 72–80. [Google Scholar] [CrossRef]
- Wirtz, E.D.; Hoshino, D.; Maldonado, A.T.; Tyson, D.R.; Weaver, A.M. Response of head and neck squamous cell carcinoma cells carrying PIK3CA mutations to selected targeted therapies. JAMA Otolaryngol. Head Neck Surg. 2015, 141, 543–549. [Google Scholar] [CrossRef]
- Peng, C.H.; Liao, C.T.; Ng, K.P.; Tai, A.S.; Peng, S.C.; Yeh, J.P.; Chen, S.J.; Tsao, K.C.; Yen, T.C.; Hsieh, W.P. Somatic copy number alterations detected by ultra-deep targeted sequencing predict prognosis in oral cavity squamous cell carcinoma. Oncotarget 2015, 6, 19891–19906. [Google Scholar] [CrossRef]
- Jimenez Rodriguez, B.; Diaz Cordoba, G.; Garrido Aranda, A.; Álvarez, M.; Vicioso, L.; Llacer Perez, C.; Hernando, C.; Bermejo, B.; Julve Parreno, A.; Lluch, A.; et al. Detection of TP53 and PIK3CA Mutations in Circulating Tumor DNA Using Next-Generation Sequencing in the Screening Process for Early Breast Cancer Diagnosis. J. Clin. Med. 2019, 8, 1183. [Google Scholar] [CrossRef]
- Kodahl, A.R.; Ehmsen, S.; Pallisgaard, N.; Jylling, A.M.B.; Jensen, J.D.; Lænkholm, A.V.; Knoop, A.S.; Ditzel, H.J. Correlation between circulating cell-free PIK3CA tumor DNA levels and treatment response in patients with PIK3CA-mutated metastatic breast cancer. Mol. Oncol. 2018, 12, 925–935. [Google Scholar] [CrossRef]
- Kim, J.S.; Bae, G.E.; Kim, S.H.; Choi, M.K.; Yeo, M.K. Serum-Based KRASG12/G13 Mutation Detection Using Droplet Digital PCR: Clinical Implications and Limitations in Colorectal Adenocarcinoma with Tumor Heterogeneity. Front. Oncol. 2021, 10. [Google Scholar] [CrossRef]
- De Paolis, E.; De Bonis, M.; Concolino, P.; Piermattei, A.; Fagotti, A.; Urbani, A.; Scambia, G.; Minucci, A.; Capoluongo, E. Droplet digital PCR for large genomic rearrangements detection: A promising strategy in tissue BRCA1 testing. Clin. Chim. Acta 2021, 513, 17–24. [Google Scholar] [CrossRef] [PubMed]
- Chatfield-Reed, K.; Roche, V.P.; Pan, Q. cfDNA detection for HPV+ squamous cell carcinomas. Oral Oncol. 2021, 115, 104958. [Google Scholar] [CrossRef]
- Moslehi, R.; Chu, W.; Karlan, B.; Fishman, D.; Risch, H.; Fields, A.; Smotkin, D.; Ben-David, Y.; Rosenblatt, J.; Russo, D.; et al. BRCA1 and BRCA2 mutation analysis of 208 Ashkenazi Jewish women with ovarian cancer. Am. J. Hum. Genet. 2000, 66, 1259–1272. [Google Scholar] [CrossRef] [PubMed]
- García-Escudero, R.; Segrelles, C.; Dueñas, M.; Pombo, M.; Ballestín, C.; Alonso-Riaño, M.; Nenclares, P.; Álvarez-Rodríguez, R.; Sánchez-Aniceto, G.; Ruíz-Alonso, A.; et al. Overexpression of PIK3CA in head and neck squamous cell carcinoma is associated with poor outcome and activation of the YAP pathway. Oral Oncol. 2018, 79, 55–63. [Google Scholar] [CrossRef]
- Schmitt, M.W.; Kennedy, S.R.; Salk, J.J.; Fox, E.J.; Hiatt, J.B.; Loeb, L.A. Detection of ultra-rare mutations by next-generation sequencing. Proc. Natl. Acad. Sci. USA 2012, 109, 14508–14513. [Google Scholar] [CrossRef] [PubMed]


| Patient Characteristics | All HNSCC (n = 113) | HPV-Positive (n = 26) | HPV-Negative (n = 87) |
|---|---|---|---|
| Age, y | |||
| Average (range) | 63.4 (42–91) | 61.6 (42–83) | 64.0 (42–91) |
| Sex (%) | |||
| Male | 86 (76) | 17 (63) | 70 (80) |
| Female | 27 (24) | 10 (37) | 17 (20) |
| Tobacco, no. (%) | |||
| none | 29 (26) | 9 (35) | 20 (23) |
| light | 19 (17) | 4 (15) | 15 (17) |
| heavy | 65 (57) | 13 (50) | 52 (60) |
| Alcohol, no. (%) | |||
| none | 58 (51) | 15 (58) | 43 (49) |
| light | 45 (40) | 10 (38) | 35 (40) |
| heavy | 10 (9) | 1 (4) | 9 (11) |
| Tumor sites in head and neck, no. (%) | |||
| Palatine tonsil | 25 (22) | 18 (69) | 7 (8) |
| Tongue | 27 (24) | 5 (19) | 22 (25) |
| Palate/Pharynx | 5 (4) | 1 (4) | 4 (5) |
| Larynx | 48 (43) | 1 (4) | 47 (54) |
| Floor of mouth | 8 (7) | 1 (4) | 7 (8) |
| Tumor stage, no. (%) | |||
| T1–T2 | 59 (52) | 13 (50) | 46 (53) |
| T3–T4 | 54 (48) | 13 (50) | 41 (47) |
| Nodal stage, no. (%) | |||
| N0 | 80 (70) | 13 (50) | 67 (77) |
| N+ | 33 (30) | 13 (50) | 20 (23) |
| TNM, no. (%) | |||
| I–II | 55 (49) | 12 (46) | 43 (49) |
| III–IV | 58 (51) | 14 (54) | 44 (51) |
| Grading, no. (%) | |||
| G1 | 13 (12) | 4 (15) | 9 (10) |
| G2–G3 | 100 (88) | 22 (85) | 78 (90) |
| Recurrence, no. (%) | 13 (11) | 4 (15) | 9 (10) |
| p16, no. (%) | 11 (10) | 9 (35) | 2 (2) |
| T1–T2 vs. T3–T4 | Nodal Stage N0 vs. N+ | HPV Negative (−) vs. HPV Positive (+) | p16 Normal vs. Abnormal Expression | |||||||||||
|---|---|---|---|---|---|---|---|---|---|---|---|---|---|---|
| All (n = 113) | T1–T2 (n = 57) | T3–T4 (n = 56) | p Value | N0 (n = 80) | N+ (n = 33) | p Value | HPV− (n = 87) | HPV+ (n = 26) | p Value | p16 = 0 (n = 102) | p16 = 1 (n = 11) | p Value | ||
| Sex | ||||||||||||||
| Male | 86 (76.0%) | 42 (73.7%) | 44 (78.6%) | 0.542 | 65 (81.3%) | 21 (63.6%) | 0.047 | 70 (80.5%) | 16 (61.5%) | 0.084 | 79 (77.5%) | 7 (63.3%) | 0.5165 | |
| Female | 27 (24.0%) | 15 (26.3%) | 12 (21.4%) | 15 (18.8%) | 12 (36.4%) | 17 (19.5%) | 10 (38.5%) | 23 (22.6%) | 4 (36.4%) | |||||
| Survival OS | ||||||||||||||
| alive | 84 (74.3%) | 49 (86.0%) | 35 (62.5%) | 0.006 | 62 (77.5%) | 11 (39.4%) | 0.000 | 66 (75.9%) | 18 (69.2%) | 0.7606 | 78 (76.5%) | 6 (54.6%) | 0.6278 | |
| death | 29 (25.7%) | 8 (14.0%) | 21 (37.5%) | 9 (22.5%) | 20 (60.6%) | 21 (24.1%) | 8 (30.8%) | 24 (23.5%) | 5 (45.5%) | |||||
| Recurrence | ||||||||||||||
| Yes | 13 (11.5%) | 10 (17.5%) | 3 (5.3%) | 0.042 | 10 (12.5%) | 3 (9.1%) | 0.847 | 9 (10.3%) | 4 (15.4%) | 0.7215 | 10 (9.8%) | 3 (17.3%) | 0.2195 | |
| No | 100 (88.5%) | 47 (82.5%) | 53 (94.7%) | 70 (87.5%) | 30 (90.9%) | 78 (89.7%) | 22 (84.6%) | 92 (90.2%) | 8 (81.8%) | |||||
| HPV | ||||||||||||||
| negative | 87 (77.0%) | 45 (79.0%) | 42 (75.0%) | 0.618 | 67 (83.8%) | 20 (60.6%) | 0.008 | 85 (83.3%) | 2 (8.2%) | 0.0000 | ||||
| positive | 26 (23.0%) | 12 (11.0%) | 14 (25.0%) | 13 (16.3%) | 13 (39.4%) | 17 (16.7%) | 9 (81.8%) | |||||||
| Smoking | ||||||||||||||
| Yes | 84 (74.3%) | 35 (61.4%) | 49 (87.5%) | 0.001 | 59 (73.8%) | 25 (75.8%) | 0.825 | 67 (77.0%) | 17 (65.4%) | 0.2357 | 76 (74.5%) | 8 (72.7%) | 0.8144 | |
| No | 29 (25.7%) | 22 (38.6%) | 7 (12.5%) | 21 (26.3%) | 8 (14.3%) | 20 (13.0%) | 9 (34.6%) | 26 (25.5%) | 3 (17.3%) | |||||
| Alkohol | ||||||||||||||
| Yes | 55 (48.67%) | 22 (38.6%) | 33 (58.9%) | 0.031 | 37 (46.3%) | 18 (54.5%) | 0.422 | 44 (50.7%) | 11 (42.3%) | 0.4573 | 52 (51.0%) | 3 (17.3%) | 0.2391 | |
| No | 58 (51.33%) | 35 (61.4%) | 23 (41.1%) | 43 (53.8%) | 15 (45.5%) | 43 (49.3%) | 15 (57.7%) | 50 (49.0%) | 8 (72.7%) | |||||
| Grade | ||||||||||||||
| G1 | 15 (13.3%) | 10 (24.1%) | 3 (5.3%) | 0.036 | 12 (15.0%) | 3 (9.1%) | 0.161 | 10 (11.5%) | 5 (19.2%) | 0.686 | 11 (12.8%) | 2 (8.2%) | 0.8343 | |
| G2G3 | 98 (86.7%) | 45 (76.0%) | 53 (94.7%) | 68 (85.0%) | 30 (90.9%) | 77 (88.5%) | 21 (80.8%) | 89 (87.3%) | 9 (81.8%) | |||||
| Tumor | ||||||||||||||
| T1T2 | 55 (68.8%) | 2 (6.1%) | 0.000 | 45 (51.7%) | 12 (46.2%) | 0.6181 | 55 (53.9%) | 2 (8.2%) | 0.0249 | |||||
| T3T4 | 25 (31.3%) | 31 (93.3%) | 42 (48.3%) | 14 (53.8%) | 47 (46.1%) | 9 (81.8%) | ||||||||
| Nodal stage | ||||||||||||||
| N+ | 33 (29.2%) | 2 (3.5%) | 31 (55.4%) | 0.000 | 20 (13.0%) | 13 (50.0%) | 0.0081 | 25 (24.5%) | 8 (72.7%) | 0.027 | ||||
| N− | 80 (70.8%) | 55 (96.5%) | 25 (44.6%) | 67 (77.0%) | 13 (50.0%) | 77 (75.5%) | 3 (17.3%) | |||||||
| Time to Survival in All Patients (n = 97) | Time to Recurrence in All Patients (n = 113) | |||||
|---|---|---|---|---|---|---|
| Beta | HR (95%CL) | p-Value | Beta | HR (95%CL) | p-Value | |
| Gender | 0.288 | 1.33 (0.56–3.18) | 0.514 | 1.778 | 5.92 (0.82–42.65) | 0.077 |
| Age | −0.013 | 0.98 (0.94–1.03) | 0.54 | 0.045 | 1.046 (0.94–1.16) | 0.391 |
| Tumor (T1T2–T3T4) | −1.136 | 0.32 (0.14–0.73) | 0.007 | −1.126 | 0.32 (0.06–1.61) | 0.169 |
| Grade (G1–G2G3) | −0.666 | 0.51 (0.12–2.21) | 0.371 | −0.409 | 0.66 (0.14–3.13) | 0.605 |
| Grade (G1G2–G3) | 0.994 | 2.70 (0.92–7.88) | 0.068 | 1.177 | 3.24 (0.58–17.91) | 0.177 |
| Smoking | 0.38 | 1.46 (0.50–4.23) | 0.482 | −0.178 | 0.83 (0.17–4.01) | 0.823 |
| Alcohol | 0.551 | 1.73 (0.80–3.75) | 0.161 | −0,853 | 0.42 (0.13–1.42) | 0.165 |
| Chemiotherapy | 2.721 | 15.18 (6.33–36.37) | 0.00001 | 1.268 | 3.55 (0.36–34.25) | 0.272 |
| Radiotherapy | 1.686 | 5.4 (1.82–16.02) | 0.002 | 1.254 | 3.50 (0.90–13.60) | 0.069 |
| Nodal involvment | 2.511 | 12.31 (4.99–10.33) | 0.00001 | 1.125 | 3.08 (0.62–15.33) | 0.168 |
| p16 expression | 0.722 | 2.059 (0.70–6.01) | 0.186 | 1.126 | 3.08 (0.62–15.33) | 0.169 |
| HPV | 0.173 | 1.19 (0.52–2.70) | 0.678 | 0.915 | 2.49 (0.6–10.35) | 0.207 |
| PIK3CA mutation | 0.233 | 1.26 (0.38–4.19) | 0.704 | 0.394 | 1.48 (0.18–12.40) | 0.716 |
| Study | Year | Population | Sample Size | PIK3CA Mutations (%) | Domain | Condition | Sample | Method (%) | Associated Factors (%) | ||
|---|---|---|---|---|---|---|---|---|---|---|---|
| Alcohol | Tobacco | HPV | |||||||||
| Sayáns et al. [23] | 2019 | Spain | 528 | amplification 21% | HNSCC | tissue | 67 | 77 | 7 | ||
| Schmidt et al. [51] | 2018 | Australia | 29 | E545K (31) | helical | HNSCC | Plasma | qPCR | - | - | 48 |
| Zhang et al. [46] | 2016 | USA | 36 | HNSCC | - | - | - | - | 50 | ||
| Feldman et al. [19] | 2015 | USA | 421 | E542K (3), E545K (5), H1047R (2%), E726K (0.2), D549H (0.2), E726K (0.2), H1048R (0.2), E545Q (0.2), Q546K (0.2), Q546P (0.2), Y1021C (0.2), R1023P (0.2), M1043I (0.2), P104L (0.2), E109del (0.2) | helical, kinase | HNSCC | FFPE | Sanger (22), NGS (78) | - | - | 44 |
| Kommineni et al. [53] | 2015 | India | 279 (129 HNSCC and 150 controls) | E545A (47 in HNSCC and 19 in controls) | helical | HNSCC | Frozen tissue | - | - | - | - |
| Seiwert et al. [20] | 2015 | USA | 120 | E542K, E545K, H1047R | helical, kinase | HNSCC | tissue | NGS | 59 | 55 | 42 |
| Wirtz et al. [54] | 2015 | USA | 22? | E545K, H1047R (14?) | helical, kinase | HNSCC | cell lines | - | - | - | - |
| Peng et al. [55] | 2015 | Taiwan | 310 | amplification | OSCC | FFPE | UDT-Seq | - | 82% | - | |
| Rodriguez et al. [56] | 2019 | Spain | 29 | H1047R (28), E545K (17), H1047L (10), E542K (10), Q546R (7), G1049R (3), M1043I and N1044H (3) | helical, kinase | Breast cancer | Frozen tissue | NGS | - | - | - |
| H1047R (3), H1047L (3), L551I (3), E545K (3), E542K (3), G1049R (3) | helical, kinase | Plasma | - | - | - | ||||||
| Kodahl et al. [57] | 2018 | Denmark | 60 | E542K and E545K (13), H1047L and H1047R (27) | helical, kinase | Breast cancer | FFPE | ddPCR | - | - | - |
| 83% with detectable PIK3CA mutations in the tissue have similar mutations | serum | ||||||||||
| Shimoi et al. [48] | 2018 | Japan | 309 | E542K (5), E545K (6), H1047R (23) | helical, kinase | Breast cancer | Frozen tissue, FFPE | ddPCR | - | - | - |
| Higgins et al. [49] | 2012 | USA | 49 | E545K; H1047R; H1047L (29 plasma and FFPE) | helical, kinase | Breast cancer | FFPE, plasma | PCR, BEAMing | - | - | - |
| 60 | E545K; H1047R; H1047L (28 plasma and 27 FFPE) | helical, kinase | |||||||||
| Piacitelli et al. [50] | 2018 | USA | 1 (27 tissues) | E545K (19) | helical | PROS | Fresh tissue | ddPCR | - | - | - |
| 22 | E453K (9), Q546R (5), E542K (14), H1047R (5), K111_N114del (5), N1044S (5) | helical, kinase | Frozen tissue, FB, Blood, FFPE | NGS | - | - | - | ||||
Publisher’s Note: MDPI stays neutral with regard to jurisdictional claims in published maps and institutional affiliations. |
© 2021 by the authors. Licensee MDPI, Basel, Switzerland. This article is an open access article distributed under the terms and conditions of the Creative Commons Attribution (CC BY) license (https://creativecommons.org/licenses/by/4.0/).
Share and Cite
Borkowska, E.M.; Barańska, M.; Kowalczyk, M.; Pietruszewska, W. Detection of PIK3CA Gene Mutation in Head and Neck Squamous Cell Carcinoma Using Droplet Digital PCR and RT-qPCR. Biomolecules 2021, 11, 818. https://doi.org/10.3390/biom11060818
Borkowska EM, Barańska M, Kowalczyk M, Pietruszewska W. Detection of PIK3CA Gene Mutation in Head and Neck Squamous Cell Carcinoma Using Droplet Digital PCR and RT-qPCR. Biomolecules. 2021; 11(6):818. https://doi.org/10.3390/biom11060818
Chicago/Turabian StyleBorkowska, Edyta M., Magda Barańska, Magdalena Kowalczyk, and Wioletta Pietruszewska. 2021. "Detection of PIK3CA Gene Mutation in Head and Neck Squamous Cell Carcinoma Using Droplet Digital PCR and RT-qPCR" Biomolecules 11, no. 6: 818. https://doi.org/10.3390/biom11060818
APA StyleBorkowska, E. M., Barańska, M., Kowalczyk, M., & Pietruszewska, W. (2021). Detection of PIK3CA Gene Mutation in Head and Neck Squamous Cell Carcinoma Using Droplet Digital PCR and RT-qPCR. Biomolecules, 11(6), 818. https://doi.org/10.3390/biom11060818

