Beneficial Modulation of Lipid Mediator Biosynthesis in Innate Immune Cells by Antirheumatic Tripterygium wilfordii Glycosides
Abstract
1. Introduction
2. Materials and Methods
2.1. Materials
2.2. High-Performance Liquid Chromatography (HPLC) Analysis of TWG and Celastrol
2.3. Isolation of Cells from Human Blood
2.4. Determination of LM Formation in Human MDM
2.5. Lipid Mediator Metabololipidomics by UPLC-MS-MS
2.6. Determination of 5-LOX Activity in a Cell-Free Assay
2.7. Determination of 5-LOX Activity in Human PMNL
2.8. Determination of Cell Viability by MTT Assay
2.9. Determination of COX-1 and -2 Activity
2.10. Determination of mPGES-1 Activity in a Cell-Free Assay
2.11. Determination of Thromboxane A Synthase Activity
2.12. SDS-PAGE and Western Blot
2.13. Determination of Cytokine Levels
2.14. Flow Cytometry
2.15. Statistical Analysis
3. Results
3.1. TWG Modulates LM Formation in Activated Pro-Inflammatory Macrophages
3.2. TWG Selectively Inhibits 5-LOX among LM-Biosynthetic Enzymes
3.3. TWG Induces the Formation of SPM and 12/15-LOX Products in Anti-Inflammatory Macrophages
3.4. TWG Modulates the Expression of LM-Biosynthetic Enzymes in Macrophages during Polarization
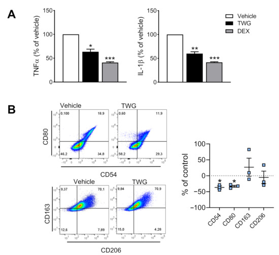
3.5. TWG Suppresses Pro-Inflammatory Cytokines and Impacts Macrophage Polarization
4. Discussion
Supplementary Materials
Author Contributions
Funding
Institutional Review Board Statement
Informed Consent Statement
Data Availability Statement
Acknowledgments
Conflicts of Interest
References
- Calder, P.C. Eicosanoids. Essays Biochem. 2020, 64, 423–441. [Google Scholar] [CrossRef] [PubMed]
- Funk, C.D. Prostaglandins and Leukotrienes: Advances in Eicosanoid Biology. Science 2001, 294, 1871–1875. [Google Scholar] [CrossRef] [PubMed]
- Serhan, C.N. Pro-resolving lipid mediators are leads for resolution physiology. Nature 2014, 510, 92–101. [Google Scholar] [CrossRef] [PubMed]
- Calder, P.C. Polyunsaturated fatty acids and inflammation. Prostaglandins Leukot. Essent. Fat. Acids 2006, 75, 197–202. [Google Scholar] [CrossRef]
- Dennis, E.A.; Norris, P.C. Eicosanoid storm in infection and inflammation. Nat. Rev. Immunol. 2015, 15, 511–523. [Google Scholar] [CrossRef]
- Rådmark, O.; Werz, O.; Steinhilber, D.; Samuelsson, B. 5-Lipoxygenase, a key enzyme for leukotriene biosynthesis in health and disease. Biochim. Biophys. Acta Mol. Cell Biol. Lipids 2015, 1851, 331–339. [Google Scholar] [CrossRef]
- Bannenberg, G.; Serhan, C.N. Specialized pro-resolving lipid mediators in the inflammatory response: An update. Biochim. Biophys. Acta Mol. Cell Biol. Lipids 2010, 1801, 1260–1273. [Google Scholar] [CrossRef]
- Chiang, N.; Serhan, C.N. Specialized pro-resolving mediator network: An update on production and actions. Essays Biochem. 2020, 64, 443–462. [Google Scholar] [CrossRef]
- Serhan, C.N.; Levy, B.D. Resolvins in inflammation: Emergence of the pro-resolving superfamily of mediators. J. Clin. Investig. 2018, 128, 2657–2669. [Google Scholar] [CrossRef]
- Scott, D.L.; Wolfe, F.; Huizinga, T.W. Rheumatoid arthritis. Lancet 2010, 376, 1094–1108. [Google Scholar] [CrossRef]
- Hoxha, M. A systematic review on the role of eicosanoid pathways in rheumatoid arthritis. Adv. Med. Sci. 2018, 63, 22–29. [Google Scholar] [CrossRef]
- Aletaha, D.; Smolen, J.S. Diagnosis and Management of Rheumatoid Arthritis: A Review. JAMA 2018, 320, 1360–1372. [Google Scholar] [CrossRef]
- Crofford, L.J. Use of NSAIDs in treating patients with arthritis. Arthritis Res. Ther. 2013, 15, 1–10. [Google Scholar] [CrossRef]
- Rainsford, K. Anti-Inflammatory Drugs in the 21st Century. Alzheimer’s Disease 2007, 42, 3–27. [Google Scholar] [CrossRef]
- Perretti, M.; Cooper, D.; Dalli, J.; Norling, L.V. Immune resolution mechanisms in inflammatory arthritis. Nat. Rev. Rheumatol. 2017, 13, 87–99. [Google Scholar] [CrossRef]
- Wang, J.; Chen, N.; Fang, L.; Feng, Z.; Li, G.; Mucelli, A.; Zhang, X.; Zhou, X. A Systematic Review about the Efficacy and Safety of Tripterygium wilfordii Hook.f. Preparations Used for the Management of Rheumatoid Arthritis. Evid. Based Complement. Alternat. Med. 2018, 2018, 1567463. [Google Scholar]
- Goldbach-Mansky, R.; Wilson, M.; Fleischmann, R.; Olsen, N.; Silverfield, J.; Kempf, P.; Kivitz, A.; Sherrer, Y.; Pucino, F.; Csako, G.; et al. Comparison of Tripterygium wilfordii Hook F versus sulfasalazine in the treatment of rheumatoid arthritis: A randomized trial. Ann. Intern. Med. 2009, 151, 229–240. [Google Scholar] [CrossRef]
- Zhou, Y.-Y.; Xia, X.; Peng, W.-K.; Wang, Q.-H.; Peng, J.-H.; Li, Y.-L.; Wu, J.-X.; Zhang, J.-Y.; Zhao, Y.; Chen, X.-M.; et al. The Effectiveness and Safety of Tripterygium wilfordii Hook. F Extracts in Rheumatoid Arthritis: A Systematic Review and Meta-Analysis. Front. Pharmacol. 2018, 9, 356. [Google Scholar] [CrossRef]
- Zheng, W.; Mei, Y.; Chen, C.; Cai, L.; Chen, H. The effectiveness and safety of Tripterygium wilfordii glycosides combined with disease-modifying anti-rheumatic drugs in the treatment of rheumatoid arthritis: A systematic review and meta-analysis of 40 randomized controlled trials. Phytother. Res. 2020. [Google Scholar] [CrossRef]
- Lv, Q.-W.; Zhang, W.; Shi, Q.; Zheng, W.-J.; Li, X.; Chen, H.; Wu, Q.-J.; Jiang, W.-L.; Li, H.-B.; Gong, L.; et al. Comparison of Tripterygium wilfordii Hook F with methotrexate in the treatment of active rheumatoid arthritis (TRIFRA): A randomised, controlled clinical trial. Ann. Rheum. Dis. 2015, 74, 1078–1086. [Google Scholar] [CrossRef]
- Zhang, Y.; Mao, X.; Li, W.; Chen, W.; Wang, X.; Ma, Z.; Lin, N. Tripterygium wilfordii: An inspiring resource for rheumatoid arthritis treatment. Med. Res. Rev. 2021, 41, 1337–1374. [Google Scholar] [CrossRef] [PubMed]
- Tang, Y.; Liu, Q.; Feng, Y.; Zhang, Y.; Xu, Z.; Wen, C.; Zhang, Y. Tripterygium Ingredients for Pathogenicity Cells in Rheumatoid Arthritis. Front Pharmacol. 2020, 11, 583171. [Google Scholar] [CrossRef] [PubMed]
- Chen, S.-R.; Dai, Y.; Zhao, J.; Lin, L.; Wang, Y.; Wang, Y. A Mechanistic Overview of Triptolide and Celastrol, Natural Products from Tripterygium wilfordii Hook F. Front. Pharmacol. 2018, 9, 104. [Google Scholar] [CrossRef] [PubMed]
- Tao, X.; Schulze-Koops, H.; Ma, L.; Cai, J.; Mao, Y.; Lipsky, P.E. Effects of Tripterygium wilfordii hook F extracts on induction of cyclooxygenase 2 activity and prostaglandin E2 production. Arthritis Rheum. 1998, 41, 130–138. [Google Scholar] [CrossRef]
- Maekawa, K.; Yoshikawa, N.; Du, J.; Nishida, S.; Kitasato, H.; Okamoto, K.; Tanaka, H.; Mizushima, Y.; Kawai, S. The molecular mechanism of inhibition of interleukin-1beta-induced cyclooxygenase-2 expression in human synovial cells by Trip-terygium wilfordii Hook F extract. Inflamm. Res. 1999, 48, 575–581. [Google Scholar] [CrossRef]
- Pace, S.; Zhang, K.; Jordan, P.M.; Bilancia, R.; Wang, W.; Börner, F.; Hofstetter, R.K.; Potenza, M.; Kretzer, C.; Gerstmeier, J.; et al. Anti-inflammatory celastrol promotes a switch from leukotriene biosynthesis to formation of specialized pro-resolving lipid mediators. Pharmacol. Res. 2021, 167, 105556. [Google Scholar] [CrossRef]
- Werz, O.; Gerstmeier, J.; Libreros, S.; De La Rosa, X.; Werner, M.; Norris, P.C.; Chiang, N.; Serhan, C.N. Human macrophages differentially produce specific resolvin or leukotriene signals that depend on bacterial pathogenicity. Nat. Commun. 2018, 9, 1–12. [Google Scholar] [CrossRef]
- Jordan, P.M.; Gerstmeier, J.; Pace, S.; Bilancia, R.; Rao, Z.; Borner, F.; Miek, L.; Gutierrez-Gutierrez, O.; Arakandy, V.; Rossi, A.; et al. Staphylococcus aureus-Derived al-pha-Hemolysin Evokes Generation of Specialized Pro-resolving Mediators Promoting Inflammation Resolution. Cell Rep. 2020, 33, 108247. [Google Scholar] [CrossRef]
- Werner, M.; Jordan, P.M.; Romp, E.; Czapka, A.; Rao, Z.; Kretzer, C.; Koeberle, A.; Garscha, U.; Pace, S.; Claesson, H.; et al. Targeting biosynthetic networks of the proinflammatory and proresolving lipid metabolome. FASEB J. 2019, 33, 6140–6153. [Google Scholar] [CrossRef]
- Fischer, L.; Szellas, D.; Radmark, O.; Steinhilber, D.; Werz, O. Phosphorylation- and stimulus-dependent inhibition of cellular 5-lipoxygenase activity by nonredox-type inhibitors. FASEB J. 2003, 17, 949–951. [Google Scholar] [CrossRef]
- Albert, D.; Zundorf, I.; Dingermann, T.; Muller, W.E.; Steinhilber, D.; Werz, O. Hyperforin is a dual inhibitor of cyclooxy-genase-1 and 5-lipoxygenase. Biochem. Pharmacol. 2002, 64, 1767–1775. [Google Scholar] [CrossRef]
- Koeberle, A.; Siemoneit, U.; Bühring, U.; Northoff, H.; Laufer, S.; Albrecht, W.; Werz, O. Licofelone Suppresses Prostaglandin E2 Formation by Interference with the Inducible Microsomal Prostaglandin E2 Synthase-1. J. Pharmacol. Exp. Ther. 2008, 326, 975–982. [Google Scholar] [CrossRef]
- Gerstmeier, J.; Kretzer, C.; Di Micco, S.; Miek, L.; Butschek, H.; Cantone, V.; Bilancia, R.; Rizza, R.; Troisi, F.; Cardullo, N.; et al. Novel benzoxanthene lignans that favorably modulate lipid mediator biosynthesis: A promising pharmacological strategy for anti-inflammatory therapy. Biochem. Pharmacol. 2019, 165, 263–274. [Google Scholar] [CrossRef]
- Koeberle, A.; Werz, O. Perspective of microsomal prostaglandin E2 synthase-1 as drug target in inflammation-related disorders. Biochem Pharmacol 2015, 98, 1–15. [Google Scholar] [CrossRef]
- Kojima, F.; Matnani, R.G.; Kawai, S.; Ushikubi, F.; Crofford, L.J. Potential roles of microsomal prostaglandin E synthase-1 in rheumatoid arthritis. Inflamm. Regen. 2011, 31, 157–166. [Google Scholar] [CrossRef]
- Nakahata, N. Thromboxane A2: Physiology/pathophysiology, cellular signal transduction and pharmacology. Pharmacol. Ther. 2008, 118, 18–35. [Google Scholar] [CrossRef]
- Schaible, A.M.; Filosa, R.; Temml, V.; Krauth, V.; Matteis, M.; Peduto, A.; Bruno, F.; Luderer, S.; Roviezzo, F.; Di Mola, A.; et al. Elucidation of the molecular mechanism and the efficacy in vivo of a novel 1,4-benzoquinone that inhibits 5-lipoxygenase. Br. J. Pharmacol. 2014, 171, 2399–2412. [Google Scholar] [CrossRef]
- Zheng, L.-X.; Li, K.-X.; Hong, F.-F.; Yang, S.-L. Pain and bone damage in rheumatoid arthritis: Role of leukotriene B4. Clin. Exp. Rheumatol. 2019, 37, 872–878. [Google Scholar]
- Gheorghe, K.R.; Korotkova, M.; Catrina, A.I.; Backman, L.; af Klint, E.; Claesson, H.E.; Radmark, O.; Jakobsson, P.J. Ex-pression of 5-lipoxygenase and 15-lipoxygenase in rheumatoid arthritis synovium and effects of intraarticular glucocorticoids. Arthritis Res. Ther. 2009, 11, R83. [Google Scholar] [CrossRef]
- Miyabe, Y.; Miyabe, C.; Luster, A.D. LTB 4 and BLT1 in inflammatory arthritis. Semin. Immunol. 2017, 33, 52–57. [Google Scholar] [CrossRef]
- Serhan, C.N.; Gupta, S.K.; Perretti, M.; Godson, C.; Brennan, E.; Li, Y.; Soehnlein, O.; Shimizu, T.; Werz, O.; Chiurchiu, V.; et al. The Atlas of Inflammation Resolution (AIR). Mol. Aspects Med. 2020, 74, 100894. [Google Scholar] [CrossRef] [PubMed]
- Arnardottir, H.H.; Dalli, J.; Norling, L.V.; Colas, R.A.; Perretti, M.; Serhan, C.N. Resolvin D3 Is Dysregulated in Arthritis and Reduces Arthritic Inflammation. J. Immunol. 2016, 197, 2362–2368. [Google Scholar] [CrossRef] [PubMed]
- Barden, A.E.; Moghaddami, M.; Mas, E.; Phillips, M.; Cleland, L.G.; Mori, T.A. Specialised pro-resolving mediators of in-flammation in inflammatory arthritis. Prostaglandins Leukot Essent Fatty Acids 2016, 107, 24–29. [Google Scholar] [CrossRef] [PubMed]
- Gomez, E.A.; Colas, R.A.; Souza, P.R.; Hands, R.; Lewis, M.J.; Bessant, C.; Pitzalis, C.; Dalli, J. Blood pro-resolving mediators are linked with synovial pathology and are predictive of DMARD responsiveness in rheumatoid arthritis. Nat. Commun. 2020, 11, 1–13. [Google Scholar] [CrossRef]
- Norling, L.V.; Headland, S.E.; Dalli, J.; Arnardottir, H.H.; Haworth, O.; Jones, H.R.; Irimia, D.; Serhan, C.N.; Perretti, M. Proresolving and cartilage-protective actions of resolvin D1 in inflammatory arthritis. JCI Insight 2016, 1, 85922. [Google Scholar] [CrossRef]






![]() | |||||||||||
|---|---|---|---|---|---|---|---|---|---|---|---|
| LM | Vehicle | TWG, 3 µg/mL | % | TWG, 30 µg/mL | % | ||||||
| PGE2 | 7899 | ± | 1734 | 10,047 | ± | 1975 | 127 | 14,612 | ± | 2939 | 185 |
| PGD2 | 132 | ± | 28 | 300 | ± | 82 | 226 | 651 | ± | 33 | 492 |
| PGF2α | 517 | ± | 78 | 410 | ± | 56 | 79 | 917 | ± | 109 | 177 |
| TXB2 | 9799 | ± | 2114 | 3474 | ± | 636 | 35 | 517 | ± | 119 | 5 |
| 11-HETE | 859 | ± | 215 | 560 | ± | 119 | 65 | 1265 | ± | 323 | 147 |
| 11-HEPE | 37 | ± | 7 | 26 | ± | 2 | 69 | 54 | ± | 12 | 145 |
| 5-HETE | 5643 | ± | 3000 | 2825 | ± | 1677 | 50 | 492 | ± | 364 | 9 |
| 5-HEPE | 534 | ± | 269 | 214 | ± | 97 | 40 | 46 | ± | 27 | 9 |
| t-LTB4 | 717 | ± | 413 | 587 | ± | 405 | 82 | 84 | ± | 69 | 12 |
| LTB4 | 1488 | ± | 467 | 1577 | ± | 572 | 106 | 322 | ± | 237 | 22 |
| 7-HDHA | 55 | ± | 11 | 21 | ± | 6 | 38 | 9 | ± | 2 | 16 |
| 17-HDHA | 79 | ± | 14 | 72 | ± | 12 | 91 | 96 | ± | 11 | 122 |
| 15-HETE | 821 | ± | 156 | 630 | ± | 101 | 77 | 1649 | ± | 392 | 201 |
| 15-HEPE | 13 | ± | 2 | 11 | ± | 1 | 86 | 26 | ± | 1 | 202 |
| 14-HDHA | 14 | ± | 4 | 12 | ± | 4 | 87 | 10 | ± | 3 | 73 |
| 12-HETE | 75 | ± | 22 | 49 | ± | 26 | 66 | 56 | ± | 29 | 74 |
| 12-HEPE | 8 | ± | 2 | 5 | ± | 2 | 65 | 5 | ± | 2 | 69 |
| RvD5 | 3 | ± | 0 | 2 | ± | 0 | 65 | 1 | ± | 0 | 39 |
| AA | 35,272 | ± | 6967 | 40,740 | ± | 7838 | 116 | 40,043 | ± | 7620 | 114 |
| EPA | 4272 | ± | 659 | 5274 | ± | 685 | 123 | 4669 | ± | 575 | 109 |
| DHA | 25,373 | ± | 4809 | 27,362 | ± | 6445 | 108 | 24,547 | ± | 3921 | 97 |
![]() | |||||||||||
|---|---|---|---|---|---|---|---|---|---|---|---|
| LM | Vehicle | TWG, 3 µg/ml | Fold | TWG, 30 µg/ml | Fold | ||||||
| PGE2 | 34 | ± | 7 | 46 | ± | 9 | 1.4 | 121 | ± | 28 | 3.6 |
| PGD2 | 9 | ± | 3 | 35 | ± | 2 | 3.7 | 217 | ± | 52 | 22.8 |
| PGF2α | 41 | ± | 16 | 61 | ± | 21 | 1.5 | 131 | ± | 21 | 3.2 |
| TXB2 | 1181 | ± | 454 | 1386 | ± | 546 | 1.2 | 1409 | ± | 632 | 1.2 |
| 11-HETE | 5 | ± | 2 | 6 | ± | 2 | 1.2 | 44 | ± | 10 | 8.5 |
| 11-HEPE | 3 | ± | 1 | 2 | ± | 1 | 0.8 | 9 | ± | 1 | 3.4 |
| 5-HETE | 25 | ± | 8 | 46 | ± | 11 | 1.8 | 30 | ± | 2 | 1.2 |
| 5-HEPE | 5 | ± | 1 | 7 | ± | 1 | 1.3 | 5 | ± | 1 | 1.0 |
| t-LTB4 | 6 | ± | 2 | 6 | ± | 2 | 1.0 | 6 | ± | 0 | 1.0 |
| LTB4 | 3 | ± | 1 | 4 | ± | 1 | 1.1 | 5 | ± | 1 | 1.5 |
| 7-HDHA | 12 | ± | 2 | 13 | ± | 3 | 1.1 | 18 | ± | 3 | 1.5 |
| 17-HDHA | 27 | ± | 11 | 43 | ± | 23 | 1.6 | 1259 | ± | 340 | 46.3 |
| 15-HETE | 38 | ± | 15 | 92 | ± | 44 | 2.4 | 3039 | ± | 716 | 78.9 |
| 15-HEPE | 10 | ± | 3 | 20 | ± | 10 | 2.1 | 431 | ± | 92 | 45.0 |
| 14-HDHA | 6 | ± | 2 | 8 | ± | 4 | 1.4 | 272 | ± | 71 | 49.2 |
| 12-HETE | 33 | ± | 14 | 18 | ± | 5 | 0.5 | 233 | ± | 54 | 7.0 |
| 12-HEPE | 4 | ± | 1 | 4 | ± | 2 | 1.0 | 70 | ± | 15 | 18.3 |
| PDX | 1 | ± | 0 | 1 | ± | 0 | 2.0 | 12 | ± | 3 | 20.5 |
| RvD5 | 2 | ± | 1 | 3 | ± | 2 | 2.1 | 60 | ± | 25 | 38.3 |
| MaR2 | 1 | ± | 0 | 1 | ± | 0 | 1.1 | 9 | ± | 3 | 7.6 |
| AA | 4155 | ± | 1678 | 4330 | ± | 1388 | 1.0 | 15,991 | ± | 1863 | 3.8 |
| EPA | 680 | ± | 297 | 546 | ± | 189 | 0.8 | 3148 | ± | 245 | 4.6 |
| DHA | 3926 | ± | 1814 | 3232 | ± | 1294 | 0.8 | 9167 | ± | 2329 | 2.3 |
![]() | ![]() | ||||||||||||||
|---|---|---|---|---|---|---|---|---|---|---|---|---|---|---|---|
| LM (M1) | Vehicle | TWG | % | LM (M2) | Vehicle | TWG | % | ||||||||
| PGE2 | 5670 | ± | 2179 | 1961 | ± | 986 | 35 | PGE2 | 650 | ± | 123 | 774 | ± | 158 | 119 |
| PGD2 | 90 | ± | 30 | 39 | ± | 14 | 43 | PGD2 | 85 | ± | 19 | 107 | ± | 26 | 126 |
| PGF2α | 303 | ± | 81 | 155 | ± | 51 | 51 | PGF2α | 238 | ± | 70 | 259 | ± | 93 | 109 |
| TXB2 | 5326 | ± | 2078 | 2622 | ± | 1158 | 49 | TXB2 | 7994 | ± | 2012 | 6988 | ± | 1382 | 87 |
| 11-HETE | 288 | ± | 116 | 107 | ± | 49 | 37 | 11-HETE | 279 | ± | 54 | 288 | ± | 63 | 103 |
| 11-HEPE | 17 | ± | 4 | 8 | ± | 3 | 48 | 11-HEPE | 24 | ± | 5 | 27 | ± | 8 | 113 |
| 5-HETE | 1346 | ± | 635 | 353 | ± | 134 | 26 | 5-HETE | 3886 | ± | 1074 | 3008 | ± | 805 | 77 |
| 5-HEPE | 142 | ± | 67 | 42 | ± | 14 | 29 | 5-HEPE | 483 | ± | 153 | 411 | ± | 130 | 85 |
| t-LTB4 | 378 | ± | 204 | 74 | ± | 34 | 20 | t-LTB4 | 310 | ± | 74 | 222 | ± | 36 | 72 |
| LTB4 | 880 | ± | 406 | 194 | ± | 81 | 22 | LTB4 | 967 | ± | 301 | 695 | ± | 199 | 72 |
| 7-HDHA | 30 | ± | 10 | 14 | ± | 3 | 47 | 7-HDHA | 59 | ± | 10 | 44 | ± | 7 | 74 |
| 17-HDHA | 56 | ± | 12 | 45 | ± | 16 | 81 | 17-HDHA | 792 | ± | 205 | 802 | ± | 266 | 101 |
| 15-HETE | 319 | ± | 99 | 150 | ± | 58 | 47 | 15-HETE | 5070 | ± | 2588 | 5922 | ± | 3409 | 117 |
| 15-HEPE | 9 | ± | 1 | 7 | ± | 2 | 75 | 15-HEPE | 510 | ± | 282 | 642 | ± | 397 | 126 |
| 14-HDHA | 7 | ± | 2 | 9 | ± | 3 | 128 | 14-HDHA | 211 | ± | 79 | 214 | ± | 77 | 101 |
| 12-HETE | 18 | ± | 2 | 18 | ± | 2 | 102 | 12-HETE | 560 | ± | 259 | 606 | ± | 314 | 108 |
| 12-HEPE | 3 | ± | 0 | 3 | ± | 1 | 114 | 12-HEPE | 96 | ± | 49 | 112 | ± | 63 | 117 |
| PDX | n.d. | n.d. | - | PDX | 2 | ± | 1 | 2 | ± | 1 | 83 | ||||
| RvD5 | n.d. | n.d. | - | RvD5 | 25 | ± | 8 | 19 | ± | 7 | 73 | ||||
| AA | 12,388 | ± | 6118 | 9969 | ± | 4046 | 80 | AA | 51,707 | ± | 10,270 | 57,824 | ± | 12,417 | 112 |
| EPA | 1926 | ± | 674 | 1499 | ± | 343 | 78 | EPA | 11,310 | ± | 2601 | 13,841 | ± | 3753 | 122 |
| DHA | 10,974 | ± | 5412 | 9362 | ± | 3783 | 85 | DHA | 18,926 | ± | 3274 | 19,709 | ± | 3947 | 104 |
Publisher’s Note: MDPI stays neutral with regard to jurisdictional claims in published maps and institutional affiliations. |
© 2021 by the authors. Licensee MDPI, Basel, Switzerland. This article is an open access article distributed under the terms and conditions of the Creative Commons Attribution (CC BY) license (https://creativecommons.org/licenses/by/4.0/).
Share and Cite
Zhang, K.; Pace, S.; Jordan, P.M.; Peltner, L.K.; Weber, A.; Fischer, D.; Hofstetter, R.K.; Chen, X.; Werz, O. Beneficial Modulation of Lipid Mediator Biosynthesis in Innate Immune Cells by Antirheumatic Tripterygium wilfordii Glycosides. Biomolecules 2021, 11, 746. https://doi.org/10.3390/biom11050746
Zhang K, Pace S, Jordan PM, Peltner LK, Weber A, Fischer D, Hofstetter RK, Chen X, Werz O. Beneficial Modulation of Lipid Mediator Biosynthesis in Innate Immune Cells by Antirheumatic Tripterygium wilfordii Glycosides. Biomolecules. 2021; 11(5):746. https://doi.org/10.3390/biom11050746
Chicago/Turabian StyleZhang, Kehong, Simona Pace, Paul M. Jordan, Lukas K. Peltner, Alexander Weber, Dagmar Fischer, Robert K. Hofstetter, Xinchun Chen, and Oliver Werz. 2021. "Beneficial Modulation of Lipid Mediator Biosynthesis in Innate Immune Cells by Antirheumatic Tripterygium wilfordii Glycosides" Biomolecules 11, no. 5: 746. https://doi.org/10.3390/biom11050746
APA StyleZhang, K., Pace, S., Jordan, P. M., Peltner, L. K., Weber, A., Fischer, D., Hofstetter, R. K., Chen, X., & Werz, O. (2021). Beneficial Modulation of Lipid Mediator Biosynthesis in Innate Immune Cells by Antirheumatic Tripterygium wilfordii Glycosides. Biomolecules, 11(5), 746. https://doi.org/10.3390/biom11050746




