Global Proteomics to Study Silica Nanoparticle-Induced Cytotoxicity and Its Mechanisms in HepG2 Cells
Abstract
1. Introduction
2. Materials and Methods
2.1. Materials and Reagents
2.2. Nanoparticles Characterization
2.3. HepG2 Cell Culture and SiO2 NPs Treatment
2.4. Cell Viability Assay
2.5. ROS Detection and Quantitation
2.6. Sample Preparation for Proteomics
2.7. Nanoflow Liquid Chromatography Tandem Mass Spectrometry
2.8. Data Analysis
3. Results
3.1. Silica Nanoparticle Characterization
3.2. Cell Viability and LDH Leakage Assays
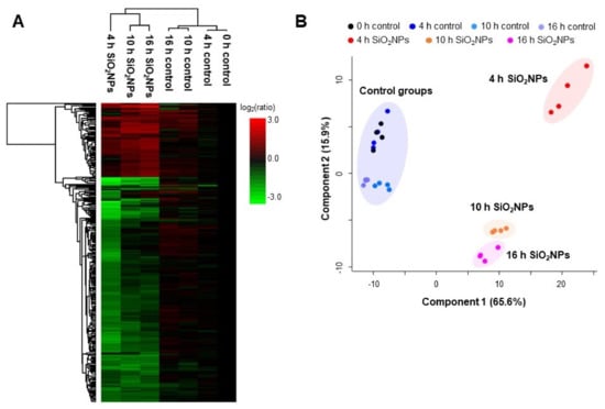
3.3. Proteomic Analysis
4. Discussion
5. Conclusions
Supplementary Materials
Author Contributions
Funding
Institutional Review Board Statement
Informed Consent Statement
Data Availability Statement
Conflicts of Interest
References
- Li, L.; Tang, F.; Liu, H.; Liu, T.; Hao, N.; Chen, D.; Teng, X.; He, J. In vivo delivery of silica nanorattle encapsulated docetaxel for liver cancer therapy with low toxicity and high efficacy. ACS Nano 2010, 4, 6874–6882. [Google Scholar] [CrossRef] [PubMed]
- Zhou, Y.; Quan, G.; Wu, Q.; Zhang, X.; Niu, B.; Wu, B.; Huang, Y.; Pan, X.; Wu, C. Mesoporous silica nanoparticles for drug and gene delivery. Acta Pharm. Sin. B 2018, 8, 165–177. [Google Scholar] [CrossRef] [PubMed]
- Croissant, J.G.; Fatieiev, Y.; Almalik, A.; Khashab, N.M. Mesoporous silica and organosilica nanoparticles: Physical chemistry, biosafety, delivery strategies, and biomedical applications. Adv. Healthc. Mater. 2018, 7, 1700831. [Google Scholar] [CrossRef] [PubMed]
- Fruijtier-Pölloth, C. The toxicological mode of action and the safety of synthetic amorphous silica—A nanostructured material. Toxicology 2012, 294, 61–79. [Google Scholar] [CrossRef] [PubMed]
- Murugadoss, S.; Lison, D.; Godderis, L.; Van Den Brule, S.; Mast, J.; Brassinne, F.; Sebaihi, N.; Hoet, P.H. Toxicology of silica nanoparticles: An update. Arch. Toxicol. 2017, 91, 2967–3010. [Google Scholar] [CrossRef]
- Oberdörster, G.; Maynard, A.; Donaldson, K.; Castranova, V.; Fitzpatrick, J.; Ausman, K.; Carter, J.; Karn, B.; Kreyling, W.; Lai, D.; et al. Principles for characterizing the potential human health effects from exposure to nanomaterials: Elements of a screening strategy. Part. Fibre Toxicol. 2005, 2, 8. [Google Scholar] [CrossRef]
- Mohammadpour, R.; Yazdimamaghani, M.; Cheney, D.L.; Jedrzkiewicz, J.; Ghandehari, H. Subchronic toxicity of silica nanoparticles as a function of size and porosity. J. Control. Release 2019, 304, 216–232. [Google Scholar] [CrossRef]
- Yu, T.; Greish, K.; McGill, L.D.; Ray, A.; Ghandehari, H. Influence of geometry, porosity, and surface characteristics of silica nanoparticles on acute toxicity: Their vasculature effect and tolerance threshold. ACS Nano 2012, 6, 2289–2301. [Google Scholar] [CrossRef]
- Lu, X.; Qian, J.; Zhou, H.; Gan, Q.; Tang, W.; Lu, J.; Yuan, Y.; Liu, C. In vitro cytotoxicity and induction of apoptosis by silica nanoparticles in human HepG2 hepatoma cells. Int. J. Nanomed. 2011, 6, 1889–1901. [Google Scholar]
- Lee, K.; Lee, J.; Kwak, M.; Cho, Y.L.; Hwang, B.; Cho, M.J.; Lee, N.G.; Park, J.; Lee, S.H.; Park, J.G.; et al. Two distinct cellular pathways leading to endothelial cell cytotoxicity by silica nanoparticle size. J. Nanobiotechnol. 2019, 17, 24. [Google Scholar] [CrossRef] [PubMed]
- Duan, J.; Yu, Y.; Li, Y.; Yu, Y.; Li, Y.; Zhou, X.; Huang, P.; Sun, Z. Toxic effect of silica nanoparticles on endothelial cells through DNA damage response via Chk1-dependent G2/M checkpoint. PLoS ONE 2013, 8, e62087. [Google Scholar] [CrossRef] [PubMed]
- Lesniak, A.; Fenaroli, F.; Monopoli, M.P.; Åberg, C.; Dawson, K.A.; Salvati, A. Effects of the presence or absence of a protein corona on silica nanoparticle uptake and impact on cells. ACS Nano 2012, 6, 5845–5857. [Google Scholar] [CrossRef] [PubMed]
- Rubio, L.; Pyrgiotakis, G.; Beltran-Huarac, J.; Zhang, Y.; Gaurav, J.; Deloid, G.; Spyrogianni, A.; Sarosiek, K.A.; Bello, D.; Demokritou, P. Safer-by-design flame-sprayed silicon dioxide nanoparticles: The role of silanol content on ROS generation, surface activity and cytotoxicity. Part. Fibre Toxicol. 2019, 16, 40. [Google Scholar] [CrossRef] [PubMed]
- Nabeshi, H.; Yoshikawa, T.; Arimori, A.; Yoshida, T.; Tochigi, S.; Hirai, T.; Akase, T.; Nagano, K.; Abe, Y.; Hamada, H.; et al. Effect of surface properties of silica nanoparticles on their cytotoxicity and cellular distribution in murine macrophages. Nanoscale Res. Lett. 2011, 6, 1–6. [Google Scholar] [CrossRef]
- Bhattacharjee, S.; de Haan, L.H.; Evers, N.M.; Jiang, X.; Marcelis, A.T.; Zuilhof, H.; Rietjens, I.M.C.M.; Alink, G.M. Role of surface charge and oxidative stress in cytotoxicity of organic monolayer-coated silicon nanoparticles towards macrophage NR8383 cells. Part. Fibre Toxicol. 2010, 7, 25. [Google Scholar] [CrossRef]
- Goodman, C.M.; McCusker, C.D.; Yilmaz, T.; Rotello, V.M. Toxicity of gold nanoparticles functionalized with cationic and anionic side chains. Bioconjugate Chem. 2004, 15, 897–900. [Google Scholar] [CrossRef]
- Oh, W.K.; Kim, S.; Choi, M.; Kim, C.; Jeong, Y.S.; Cho, B.R.; Hahn, J.S.; Jang, J. Cellular uptake, cytotoxicity, and innate immune response of silica− titania hollow nanoparticles based on size and surface functionality. ACS Nano 2010, 4, 5301–5313. [Google Scholar] [CrossRef]
- Hozayen, W.G.; Mahmoud, A.M.; Desouky, E.M.; El-Nahass, E.S.; Soliman, H.A.; Farghali, A.A. Cardiac and pulmonary toxicity of mesoporous silica nanoparticles is associated with excessive ROS production and redox imbalance in Wistar rats. Biomed. Pharmacother. 2019, 109, 2527–2538. [Google Scholar] [CrossRef]
- Yu, T.; Hubbard, D.; Ray, A.; Ghandehari, H. In vivo biodistribution and pharmacokinetics of silica nanoparticles as a function of geometry, porosity and surface characteristics. J. Control. Release 2012, 163, 46–54. [Google Scholar] [CrossRef] [PubMed]
- Waegeneers, N.; Brasseur, A.; Van Doren, E.; Van der Heyden, S.; Serreyn, P.J.; Pussemier, L.; Mast, J.; Schneider, Y.J.; Ruttens, A.; Roels, S. Short-term biodistribution and clearance of intravenously administered silica nanoparticles. Toxicol. Rep. 2018, 5, 632–638. [Google Scholar] [CrossRef]
- Duan, J.; Liang, S.; Feng, L.; Yu, Y.; Sun, Z. Silica nanoparticles trigger hepatic lipid-metabolism disorder in vivo and in vitro. Int. J. Nanomed. 2018, 13, 7303–7318. [Google Scholar] [CrossRef] [PubMed]
- Yu, Y.; Duan, J.; Li, Y.; Li, Y.; Jing, L.; Yang, M.; Wang, J.; Sun, Z. Silica nanoparticles induce liver fibrosis via TGF-β1/Smad3 pathway in ICR mice. Int. J. Nanomed. 2017, 12, 6045–6057. [Google Scholar] [CrossRef] [PubMed]
- Yu, Y.; Li, Y.; Wang, W.; Jin, M.; Du, Z.; Li, Y.; Duan, J.; Yu, Y.; Sun, Z. Acute toxicity of amorphous silica nanoparticles in intravenously exposed ICR mice. PLoS ONE 2013, 8, e61346. [Google Scholar] [CrossRef] [PubMed]
- Akhtar, M.J.; Ahamed, M.; Kumar, S.; Siddiqui, H.; Patil, G.; Ashquin, M.; Ahmad, I. Nanotoxicity of pure silica mediated through oxidant generation rather than glutathione depletion in human lung epithelial cells. Toxicology 2010, 276, 95–102. [Google Scholar] [CrossRef]
- Kim, I.Y.; Joachim, E.; Choi, H.; Kim, K. Toxicity of silica nanoparticles depends on size, dose, and cell type. Nanomedicine 2015, 11, 1407–1416. [Google Scholar] [CrossRef]
- Sun, L.; Li, Y.; Liu, X.; Jin, M.; Zhang, L.; Du, Z.; Guo, C.; Huang, P.; Sun, Z. Cytotoxicity and mitochondrial damage caused by silica nanoparticles. Toxicol. In Vitro 2011, 25, 1619–1629. [Google Scholar] [CrossRef]
- Chen, Q.; Xue, Y.; Sun, J. Kupffer cell-mediated hepatic injury induced by silica nanoparticles in vitro and in vivo. Int. J. Nanomed. 2013, 8, 1129–1140. [Google Scholar]
- Hillegass, J.M.; Shukla, A.; Lathrop, S.A.; MacPherson, M.B.; Fukagawa, N.K.; Mossman, B.T. Assessing nanotoxicity in cells in vitro. Wiley Interdiscip. Rev. Nanomed. Nanobiotechnol. 2010, 2, 219–231. [Google Scholar] [CrossRef]
- Yu, T.; Malugin, A.; Ghandehari, H. Impact of silica nanoparticle design on cellular toxicity and hemolytic activity. ACS Nano 2011, 5, 5717–5728. [Google Scholar] [CrossRef]
- Kim, W.; Kim, W.K.; Lee, K.; Son, M.J.; Kwak, M.; Chang, W.S.; Min, J.K.; Song, N.W.; Lee, J.; Bae, K.H. A reliable approach for assessing size-dependent effects of silica nanoparticles on cellular internalization behavior and cytotoxic mechanisms. Int. J. Nanomed. 2019, 14, 7375–7387. [Google Scholar] [CrossRef]
- Park, M.V.; Annema, W.; Salvati, A.; Lesniak, A.; Elsaesser, A.; Barnes, C.; McKerr, G.; Howard, C.V.; Lynch, I.; Dawson, K.A.; et al. In vitro developmental toxicity test detects inhibition of stem cell differentiation by silica nanoparticles. Toxicol. Appl. Pharmacol. 2009, 240, 108–116. [Google Scholar] [CrossRef]
- Passagne, I.; Morille, M.; Rousset, M.; Pujalté, I.; L’azou, B. Implication of oxidative stress in size-dependent toxicity of silica nanoparticles in kidney cells. Toxicology 2012, 299, 112–124. [Google Scholar] [CrossRef]
- Lai, Z.W.; Yan, Y.; Caruso, F.; Nice, E.C. Emerging techniques in proteomics for probing nano–bio interactions. ACS Nano 2012, 6, 10438–10448. [Google Scholar] [CrossRef] [PubMed]
- Othman, Z.; Pastor, B.C.; van Rijt, S.; Habibovic, P. Understanding interactions between biomaterials and biological systems using proteomics. Biomaterials 2018, 167, 191–204. [Google Scholar] [CrossRef]
- Zhang, T.; Gaffrey, M.J.; Thomas, D.G.; Weber, T.J.; Hess, B.M.; Weitz, K.K.; Piehowski, P.D.; Petyuk, V.A.; Moore, R.J.; Qian, W.J.; et al. A proteome-wide assessment of the oxidative stress paradigm for metal and metal-oxide nanomaterials in human macrophages. NanoImpact 2020, 17, 100194. [Google Scholar] [CrossRef] [PubMed]
- Lee, S.Y.; Son, J.G.; Moon, J.H.; Joh, S.; Lee, T.G. Comparative study on formation of protein coronas under three different serum origins. Biointerphases 2020, 15, 061002. [Google Scholar] [CrossRef] [PubMed]
- Feifel, S.C.; Lisdat, F. Silica nanoparticles for the layer-by-layer assembly of fully electro-active cytochrome c multilayers. J. Nanobiotechnology 2011, 9, 1–12. [Google Scholar] [CrossRef] [PubMed]
- D’Arienzo, M.; Dirè, S.; Cobani, E.; Orsini, S.; Di Credico, B.; Antonini, C.; Callone, E.; Parrino, F.; Vacche, S.D.; Trusiano, G.; et al. SiO2/Ladder-Like Polysilsesquioxanes Nanocomposite Coatings: Playing with the Hybrid Interface for Tuning Thermal Properties and Wettability. Coatings 2020, 10, 913. [Google Scholar] [CrossRef]
- Jiang, L.; Yu, Y.; Li, Y.; Yu, Y.; Duan, J.; Zou, Y.; Li, Q.; Sun, Z. Oxidative damage and energy metabolism disorder contribute to the hemolytic effect of amorphous silica nanoparticles. Nanoscale Res. Lett. 2016, 11, 57. [Google Scholar] [CrossRef]
- Kusaczuk, M.; Krętowski, R.; Naumowicz, M.; Stypułkowska, A.; Cechowska-Pasko, M. Silica nanoparticle-induced oxidative stress and mitochondrial damage is followed by activation of intrinsic apoptosis pathway in glioblastoma cells. Int. J. Nanomed. 2018, 13, 2279–2294. [Google Scholar] [CrossRef]
- Guo, C.; Xia, Y.; Niu, P.; Jiang, L.; Duan, J.; Yu, Y.; Zhou, X.; Li, Y.; Sun, Z. Silica nanoparticles induce oxidative stress, inflammation, and endothelial dysfunction in vitro via activation of the MAPK/Nrf2 pathway and nuclear factor-κB signaling. Int. J. Nanomed. 2015, 10, 1463–1477. [Google Scholar] [CrossRef]
- de Boer, H.R.; Llobet, S.G.; van Vugt, M.A. Controlling the response to DNA damage by the APC/C-Cdh1. Cell. Mol. Life Sci. 2016, 73, 949–960. [Google Scholar] [CrossRef] [PubMed]
- Guo, C.; Wang, J.; Jing, L.; Ma, R.; Liu, X.; Gao, L.; Cao, L.; Duan, J.; Zhou, X.; Li, Y.; et al. Mitochondrial dysfunction, perturbations of mitochondrial dynamics and biogenesis involved in endothelial injury induced by silica nanoparticles. Environ. Pollut. 2018, 236, 926–936. [Google Scholar] [CrossRef]
- Liu, J.; Li, X.; Zhou, G.; Sang, Y.; Zhang, Y.; Zhao, Y.; Ge, W.; Sun, Z.; Zhou, X. Silica nanoparticles induce spermatogenesis disorders via L3MBTL2-DNA damage-p53 apoptosis and RNF8-ubH2A/ubH2B pathway in mice. Environ. Pollut. 2020, 265, 114974. [Google Scholar] [CrossRef]
- Kaya, N.; Çakmak, I.; Akarsu, E.; Kaya, B. DNA damage induced by silica nanoparticle. Fresenius Environ. Bull. 2015, 24, 4478–4484. [Google Scholar]
- Mu, Q.; Hondow, N.S.; Krzemiński, Ł.; Brown, A.P.; Jeuken, L.J.; Routledge, M.N. Mechanism of cellular uptake of genotoxic silica nanoparticles. Part. Fibre Toxicol. 2012, 9, 29. [Google Scholar] [CrossRef] [PubMed]
- Wang, J.; Yu, Y.; Lu, K.; Yang, M.; Li, Y.; Zhou, X.; Sun, Z. Silica nanoparticles induce autophagy dysfunction via lysosomal impairment and inhibition of autophagosome degradation in hepatocytes. Int. J. Nanomed. 2017, 12, 809–825. [Google Scholar] [CrossRef] [PubMed]
- Deng, Y.D.; Zhang, X.D.; Yang, X.S.; Huang, Z.L.; Wei, X.; Yang, X.F.; Liao, W.Z. Subacute toxicity of mesoporous silica nanoparticles to the intestinal tract and the underlying mechanism. J. Hazard Meter. 2020, 13, 124502. [Google Scholar] [CrossRef]
- Mohamed, B.M.; Verma, N.K.; Prina-Mello, A.; Williams, Y.; Davies, A.M.; Bakos, G.; Tormey, L.; Edwards, C.; Hanrahan, J.; Salvati, A.; et al. Activation of stress-related signalling pathway in human cells upon SiO2 nanoparticles exposure as an early indicator of cytotoxicity. J. Nanobiotechnology 2011, 9, 29. [Google Scholar] [CrossRef]
- Stern, S.T.; Adiseshaiah, P.P.; Crist, R.M. Autophagy and lysosomal dysfunction as emerging mechanisms of nanomaterial toxicity. Part. Fibre Toxicol. 2012, 9, 20. [Google Scholar] [CrossRef]
- Rathore, B.; Sunwoo, K.; Jangili, P.; Kim, J.; Kim, J.H.; Huang, M.; Xiong, J.; Sharma, A.; Yang, Z.; Qu, J.; et al. Nanomaterial designing strategies related to cell lysosome and their biomedical applications: A review. Biomaterials 2019, 211, 25–47. [Google Scholar] [CrossRef]
- Manzanares, D.; Ceña, V. Endocytosis: The Nanoparticle and Submicron Nanocompounds Gateway into the Cell. Pharmaceutics 2020, 12, 371. [Google Scholar] [CrossRef]
- Shkreta, L.; Chabot, B. The RNA splicing response to DNA damage. Biomolecules 2015, 5, 2935–2977. [Google Scholar] [CrossRef] [PubMed]
- Chen, J.; Crutchley, J.; Zhang, D.; Owzar, K.; Kastan, M.B. Identification of a DNA Damage–Induced Alternative Splicing Pathway That Regulates p53 and Cellular Senescence Markers. Cancer Discov. 2017, 7, 766–781. [Google Scholar] [CrossRef] [PubMed]
- Nabeshi, H.; Yoshikawa, T.; Matsuyama, K.; Nakazato, Y.; Tochigi, S.; Kondoh, S.; Hirai, T.; Akase, T.; Nagano, K.; Abe, Y.; et al. Amorphous nanosilica induce endocytosis-dependent ROS generation and DNA damage in human keratinocytes. Part. Fibre Toxicol. 2011, 8, 1. [Google Scholar] [CrossRef]
- Li, Y.; Sun, L.; Jin, M.; Du, Z.; Liu, X.; Guo, C.; Li, Y.; Huang, P.; Sun, Z. Size-dependent cytotoxicity of amorphous silica nanoparticles in human hepatoma HepG2 cells. Toxicol. In Vitro 2011, 25, 1343–1352. [Google Scholar] [CrossRef]
- Wang, F.; Gao, F.; Lan, M.; Yuan, H.; Huang, Y.; Liu, J. Oxidative stress contributes to silica nanoparticle-induced cytotoxicity in human embryonic kidney cells. Toxicol. In Vitro 2009, 23, 808–815. [Google Scholar] [CrossRef]
- Shin, T.H.; Seo, C.; Ji, M.; Manavalan, B.; Basith, S.; Chakkarapani, S.K.; Kang, S.H.; Lee, G.; Paik, M.J.; Park, C.B. Silica-coated magnetic nanoparticles induce glucose metabolic dysfunction in vitro via the generation of reactive oxygen species. Arch. Toxicol. 2019, 93, 1201–1212. [Google Scholar] [CrossRef] [PubMed]
- Shim, W.; Paik, M.J.; Nguyen, D.T.; Lee, J.K.; Lee, Y.; Kim, J.H.; Shin, E.H.; Kang, J.S.; Jung, H.S.; Choi, S.; et al. Analysis of changes in gene expression and metabolic profiles induced by silica-coated magnetic nanoparticles. ACS Nano 2012, 6, 7665–7680. [Google Scholar] [CrossRef]
- Yu, Y.; Duan, J.; Yu, Y.; Li, Y.; Liu, X.; Zhou, X.; Ho, K.F.; Tian, L.; Sun, Z. Silica nanoparticles induce autophagy and autophagic cell death in HepG2 cells triggered by reactive oxygen species. J. Hazard. Mater. 2014, 270, 176–186. [Google Scholar] [CrossRef]
- Krętowski, R.; Kusaczuk, M.; Naumowicz, M.; Kotyńska, J.; Szynaka, B.; Cechowska-Pasko, M. The effects of silica nanoparticles on apoptosis and autophagy of glioblastoma cell lines. Nanomaterials 2017, 7, 230. [Google Scholar] [CrossRef] [PubMed]
- Ahamed, M. Silica nanoparticles-induced cytotoxicity, oxidative stress and apoptosis in cultured A431 and A549 cells. Hum. Exp. Toxicol. 2013, 32, 186–195. [Google Scholar] [CrossRef] [PubMed]
- Yang, Y.; Du, X.; Wang, Q.; Liu, J.; Zhang, E.; Sai, L.; Peng, C.; Lavin, M.F.; Yeo, A.J.; Yang, X.; et al. Mechanism of cell death induced by silica nanoparticles in hepatocyte cells is by apoptosis. Int. J. Mol. Med. 2019, 44, 903–912. [Google Scholar] [CrossRef]
- Niu, Y.; Tang, E.; Zhang, Q. Cytotoxic effect of silica nanoparticles against hepatocellular carcinoma cells through necroptosis induction. Toxicol. Res. 2019, 8, 1042–1049. [Google Scholar] [CrossRef] [PubMed]







| Characterization Techniques | 20 nm SiO2 NPs |
|---|---|
| TEM (nm) | 19.6 ± 0.5 |
| DLS (nm) | 21.0 ± 0.1 |
| Polydispersity Index | 0.139 ± 0.011 |
| Zeta potential (mV) | −34.2 ± 3.5 |
| Protein | Description | Fold Change Compared to 0 h Control | p-Value | |||||
|---|---|---|---|---|---|---|---|---|
| Control (h) | SiO2 NPs (h) | |||||||
| 4 | 10 | 16 | 4 | 10 | 16 | |||
| Mitochondria | ||||||||
| CARE | Cell cycle and apoptosis regulator protein 2 | 1.06 | 0.96 | 1.25 | 0.54 | 0.38 | 0.55 | 2.09 × 10−7 |
| VPS35 | Vacuolar protein sorting-associated protein 35 | 1.07 | 1.32 | 1.51 | 0.39 | 0.88 | 0.91 | 3.52 × 10−7 |
| DNM1L | Dynamin-1-like protein | 1.04 | 1.08 | 1.03 | 0.47 | 0.77 | 0.66 | 2.19 × 10−5 |
| Cell Cycle Checkpoint | ||||||||
| TPR | Nucleoprotein TPR | 1.06 | 1.14 | 1.12 | 0.39 | 0.52 | 0.57 | 1.32 × 10−9 |
| UBE2N | Ubiquitin-conjugating enzyme E2 N | 0.94 | 1.20 | 1.19 | 0.36 | 0.68 | 0.62 | 6.41 × 10−9 |
| PRKDC | DNA-dependent protein kinase catalytic subunit | 1.04 | 1.11 | 1.17 | 0.42 | 0.63 | 0.84 | 1.25 × 10−8 |
| MDC1 | Mediator of DNA damage checkpoint protein 1 | 0.93 | 1.00 | 1.11 | 0.39 | 0.50 | 0.54 | 1.48 × 10−8 |
| PCH2 | Pachytene checkpoint protein 2 homolog | 1.11 | 1.35 | 1.20 | 0.18 | 0.56 | 0.78 | 6.76 × 10−8 |
| PIP30 | PSME3-interacting protein | 1.00 | 0.88 | 0.82 | 0.47 | 0.44 | 0.44 | 6.84 × 10−8 |
| CDK1 | Cyclin-dependent kinase 1 | 1.01 | 0.94 | 1.13 | 0.38 | 0.45 | 0.45 | 8.97 × 10−8 |
| NSUN2 | RNA cytosine C(5)-methyltransferase NSUN2 | 1.02 | 0.85 | 0.94 | 0.45 | 0.38 | 0.41 | 1.14 × 10−7 |
| RCC2 | Protein RCC2 | 1.05 | 1.09 | 1.14 | 0.44 | 0.71 | 0.78 | 1.23 × 10−7 |
| MARE1 | Microtubule-associated protein RP/EB family member 1 | 1.00 | 1.12 | 1.26 | 0.31 | 0.75 | 0.68 | 6.67 × 10−7 |
| NU107 | Nuclear pore complex protein Nup107 | 0.97 | 0.97 | 1.18 | 0.44 | 0.67 | 0.66 | 1.08 × 10−6 |
| MRE11 | Double-strand break repair protein MRE11 | 1.02 | 1.20 | 1.47 | 0.41 | 0.52 | 0.72 | 1.11 × 10−6 |
| PSD13 | 26S proteasome non-ATPase regulatory subunit 13 | 1.04 | 0.82 | 0.86 | 0.47 | 0.58 | 0.50 | 1.82 × 10−6 |
| PTN11 | Tyrosine-protein phosphatase non-receptor type 11 | 1.10 | 1.24 | 1.16 | 0.48 | 0.76 | 0.60 | 4.69 × 10−6 |
| PCNA | Proliferating cell nuclear antigen | 1.07 | 1.01 | 1.35 | 0.37 | 0.61 | 0.74 | 1.08 × 10−5 |
| TP53B | TP53-binding protein 1 | 0.67 | 1.07 | 0.94 | 0.18 | 0.32 | 0.44 | 4.89 × 10−5 |
| ZW10 | Centromere/kinetochore protein zw10 homolog | 0.90 | 1.13 | 0.84 | 0.25 | 0.78 | 0.96 | 8.63 × 10−3 |
| DNA Replication | ||||||||
| THOC4 | THO complex subunit 4 | 0.99 | 0.99 | 1.03 | 0.39 | 0.55 | 0.56 | 1.08 × 10−12 |
| NUCKS | Nuclear ubiquitous casein and cyclin-dependent kinase substrate 1 | 0.98 | 1.03 | 1.12 | 0.23 | 0.36 | 0.48 | 2.71 × 10−11 |
| MCM6 | DNA replication licensing factor MCM6 | 1.12 | 0.96 | 1.31 | 0.32 | 0.47 | 0.58 | 7.11 × 10−11 |
| DHX9 | ATP-dependent RNA helicase A | 1.05 | 1.16 | 1.13 | 0.44 | 0.57 | 0.65 | 4.08 × 10−8 |
| MCM3 | DNA replication licensing factor MCM3 | 1.03 | 1.06 | 1.04 | 0.49 | 0.68 | 0.74 | 5.87 × 10−8 |
| RIR1 | Ribonucleoside-diphosphate reductase large subunit | 0.98 | 1.19 | 1.16 | 0.43 | 0.84 | 0.71 | 5.66 × 10−7 |
| RBM14 | RNA-binding protein 14 | 1.15 | 0.97 | 1.08 | 0.38 | 0.44 | 0.60 | 8.30 × 10−7 |
| RFA1 | Replication protein A 70 kDa DNA-binding subunit | 1.05 | 1.16 | 1.10 | 0.49 | 0.81 | 0.63 | 6.92 × 10−6 |
| DUT | Deoxyuridine 5′-triphosphate nucleotidohydrolase | 1.20 | 1.07 | 1.44 | 0.71 | 0.24 | 0.35 | 7.00 × 10−6 |
| NP1L1 | Nucleosome assembly protein 1-like 1 | 1.00 | 1.06 | 1.03 | 0.47 | 0.86 | 0.73 | 1.79 × 10−5 |
| DPOE3 | DNA polymerase epsilon subunit 3 | 1.10 | 0.89 | 1.10 | 0.56 | 0.37 | 0.46 | 5.71 × 10−5 |
| PRI2 | DNA primase large subunit | 0.87 | 1.03 | 1.06 | 0.48 | 0.62 | 0.76 | 1.14 × 10−4 |
| PURA | Transcriptional activator protein Pur-alpha | 1.44 | 0.99 | 1.34 | 0.45 | 0.78 | 0.76 | 2.18 × 10−4 |
| DPOLA | DNA polymerase alpha catalytic subunit | 0.97 | 1.13 | 1.27 | 0.49 | 0.60 | 0.68 | 5.98 × 10−4 |
| Spliceosome | ||||||||
| PCBP1 | Poly(rC)-binding protein 1 | 0.92 | 0.88 | 0.94 | 0.38 | 0.51 | 0.60 | 2.55 × 10−11 |
| RBM25 | RNA-binding protein 25 | 0.97 | 0.95 | 1.07 | 0.49 | 0.43 | 0.45 | 6.81 × 10−10 |
| DDX42 | ATP-dependent RNA helicase DDX42 | 0.99 | 0.93 | 0.89 | 0.47 | 0.54 | 0.52 | 6.50 × 10−9 |
| U5S1 | 116 kDa U5 small nuclear ribonucleoprotein component | 1.01 | 0.98 | 0.82 | 0.38 | 0.54 | 0.58 | 4.54 × 10−8 |
| RUXE | Small nuclear ribonucleoprotein E | 0.91 | 1.92 | 2.19 | 0.26 | 1.17 | 1.39 | 1.55 × 10−7 |
| THOC3 | THO complex subunit 3 | 1.18 | 1.18 | 1.04 | 0.43 | 0.77 | 0.76 | 3.16 × 10−7 |
| LSM8 | U6 snRNA-associated Sm-like protein LSm8 | 1.09 | 1.22 | 1.42 | 0.24 | 0.79 | 0.88 | 4.85 × 10−7 |
| DDX46 | Probable ATP-dependent RNA helicase DDX46 | 0.96 | 1.16 | 1.08 | 0.45 | 0.68 | 0.66 | 5.52 × 10−7 |
| SR140 | U2 snRNP-associated SURP motif-containing protein | 1.08 | 1.04 | 0.91 | 0.58 | 0.62 | 0.46 | 6.44 × 10−7 |
| SPF27 | Pre-mRNA-splicing factor SPF27 | 1.05 | 0.94 | 1.28 | 0.36 | 0.65 | 0.80 | 7.71 × 10−7 |
| SNW1 | SNW domain-containing protein 1 | 1.01 | 1.08 | 1.06 | 0.31 | 0.73 | 0.69 | 6.98 × 10−5 |
| ROA3 | Heterogeneous nuclear ribonucleoprotein A3 | 0.95 | 1.04 | 1.00 | 0.49 | 0.85 | 0.70 | 9.25 × 10−5 |
| DDX23 | Probable ATP-dependent RNA helicase DDX23 | 0.94 | 1.22 | 1.03 | 0.44 | 0.66 | 0.62 | 1.41 × 10−4 |
| PR38B | Pre-mRNA-splicing factor 38B | 0.54 | 1.17 | 1.37 | 0.32 | 0.94 | 1.09 | 2.42 × 10−3 |
| Carbon metabolism | ||||||||
| PFKAM | ATP-dependent 6-phosphofructokinase muscle type | 1.05 | 1.03 | 1.22 | 0.39 | 0.47 | 0.78 | 1.26 × 10−8 |
| ENOA | Alpha-enolase | 1.02 | 1.13 | 1.08 | 0.25 | 0.49 | 0.58 | 1.93 × 10−8 |
| ACOC | Cytoplasmic aconitate hydratase | 1.16 | 1.12 | 1.37 | 0.38 | 0.63 | 0.84 | 1.26 × 10−7 |
| PFKAP | ATP-dependent 6-phosphofructokinase platelet type | 1.01 | 1.06 | 1.18 | 0.34 | 0.46 | 0.70 | 2.83 × 10−7 |
| IDH3A | Isocitrate dehydrogenase [NAD] subunit alpha | 1.00 | 0.78 | 1.02 | 0.22 | 0.44 | 0.57 | 2.99 × 10−7 |
| PGP | Glycerol-3-phosphate phosphatase | 0.97 | 1.11 | 1.12 | 0.19 | 0.40 | 0.71 | 1.86 × 10−6 |
| ODPB | Pyruvate dehydrogenase E1 component subunit beta mitochondrial | 1.14 | 0.71 | 1.12 | 0.27 | 0.56 | 0.47 | 7.91 × 10−6 |
| IDH3B | Isocitrate dehydrogenase [NAD] subunit beta | 1.09 | 1.03 | 1.14 | 0.37 | 0.79 | 0.77 | 8.67 × 10−6 |
| ALDOC | Fructose-bisphosphate aldolase C | 1.03 | 1.28 | 1.25 | 0.49 | 1.07 | 1.09 | 2.17 × 10−5 |
| MAOX | NADP-dependent malic enzyme | 0.82 | 0.86 | 0.93 | 0.46 | 0.53 | 0.73 | 2.48 × 10−4 |
| Protein | Description | Fold Change Compared to 0 h Control | p-Value | |||||
|---|---|---|---|---|---|---|---|---|
| Control (h) | SiO2 NPs (h) | |||||||
| 4 | 10 | 16 | 4 | 10 | 16 | |||
| Endosome | ||||||||
| CD81 | CD81 antigen | 1.04 | 1.31 | 1.24 | 2.92 | 4.84 | 6.26 | 1.27 × 10−9 |
| EGFR | Epidermal growth factor receptor | 0.97 | 1.28 | 1.11 | 1.18 | 1.91 | 2.13 | 1.41 × 10−9 |
| ANTR1 | Anthrax toxin receptor 1 | 1.02 | 1.12 | 1.00 | 1.72 | 2.48 | 3.09 | 3.94 × 10−8 |
| FOLR1 | Folate receptor alpha | 0.59 | 1.02 | 1.27 | 1.08 | 2.20 | 2.78 | 5.87 × 10−8 |
| FLOT2 | Flotillin-2 | 1.62 | 1.26 | 0.57 | 0.89 | 1.56 | 2.93 | 8.51 × 10−7 |
| A4 | Amyloid-beta precursor protein | 0.87 | 0.87 | 0.99 | 1.37 | 2.07 | 1.83 | 1.45 × 10−6 |
| TXND5 | Thioredoxin domain-containing protein 5 | 0.94 | 1.70 | 1.49 | 1.82 | 2.23 | 2.01 | 1.62 × 10−6 |
| LG3BP | Galectin-3-binding protein | 1.07 | 1.31 | 1.44 | 1.27 | 2.03 | 2.49 | 2.01 × 10−6 |
| B2MG | Beta-2-microglobulin | 1.06 | 1.24 | 1.38 | 1.62 | 1.98 | 2.23 | 2.81 × 10−6 |
| Phagosome | ||||||||
| HLAA | HLA class I histocompatibility antigen A alpha chain | 0.94 | 1.20 | 1.22 | 1.25 | 2.23 | 2.01 | 1.36 × 10−7 |
| ITB1 | Integrin beta-1 | 1.06 | 1.15 | 1.22 | 0.75 | 1.90 | 2.39 | 3.53 × 10−7 |
| ITAV | Integrin alpha-V | 1.07 | 1.29 | 1.49 | 1.00 | 1.43 | 2.24 | 3.72 × 10−7 |
| S61A1 | Protein transport protein Sec61 subunit alpha isoform 1 | 1.00 | 1.33 | 1.48 | 0.64 | 1.19 | 2.38 | 2.94 × 10−6 |
| VA0D1 | V-type proton ATPase subunit d 1 | 1.02 | 1.63 | 1.28 | 0.94 | 1.94 | 2.16 | 1.81 × 10−5 |
| Lysosome | ||||||||
| OST48 | Dolichyl-diphosphooligosaccharide-protein glycosyltransferase 48 kDa subunit | 0.88 | 1.42 | 1.23 | 2.11 | 2.84 | 3.07 | 2.08 × 10−10 |
| CATA | Catalase | 1.02 | 1.26 | 1.32 | 1.02 | 1.80 | 2.18 | 3.15 × 10−10 |
| GNS | N-acetylglucosamine-6-sulfatase | 0.97 | 1.39 | 1.75 | 0.71 | 1.82 | 2.56 | 1.04 × 10−8 |
| BST2 | Bone marrow stromal antigen 2 | 0.84 | 1.11 | 1.80 | 1.33 | 2.26 | 3.18 | 7.89 × 10−8 |
| HM13 | Minor histocompatibility antigen H13 | 0.95 | 1.24 | 1.19 | 1.40 | 2.11 | 2.42 | 1.06 × 10−7 |
| SQSTM | Sequestosome-1 | 0.86 | 0.75 | 0.61 | 1.18 | 2.16 | 2.70 | 2.33 × 10−7 |
| LAMP2 | Lysosome-associated membrane glycoprotein 2 | 1.07 | 1.64 | 1.80 | 1.51 | 2.56 | 3.12 | 2.09 × 10−6 |
| PCYOX | Prenylcysteine oxidase 1 | 1.12 | 1.26 | 1.40 | 2.35 | 2.50 | 2.40 | 3.10 × 10−6 |
| NICA | Nicastrin | 1.12 | 1.26 | 1.39 | 1.16 | 1.48 | 2.07 | 6.15 × 10−5 |
| Lipid metabolism | ||||||||
| DEGS1 | Sphingolipid delta(4)-desaturase DES1 | 0.99 | 0.99 | 0.88 | 1.79 | 1.88 | 2.09 | 4.79 × 10−10 |
| ABCD3 | ATP-binding cassette sub-family D member 3 | 1.03 | 1.40 | 1.31 | 1.17 | 1.86 | 3.00 | 1.69 × 10−9 |
| MBOA7 | Lysophospholipid acyltransferase 7 | 0.86 | 1.18 | 1.02 | 1.95 | 2.05 | 2.11 | 9.06 × 10−9 |
| NCEH1 | Neutral cholesterol ester hydrolase 1 | 1.03 | 1.22 | 1.12 | 1.90 | 3.09 | 2.76 | 1.18 × 10−7 |
| CTL1 | Choline transporter-like protein 1 | 1.22 | 1.80 | 1.25 | 1.07 | 3.86 | 3.63 | 1.93 × 10−7 |
| ERLN2 | Erlin-2 | 0.80 | 1.21 | 0.75 | 1.03 | 1.99 | 2.03 | 3.21 × 10−7 |
| MGST3 | Microsomal glutathione S-transferase 3 | 0.86 | 1.88 | 1.46 | 1.64 | 2.13 | 1.98 | 8.53 × 10−7 |
| ACAD9 | Complex I assembly factor ACAD9 mitochondrial | 1.17 | 1.27 | 1.44 | 1.32 | 1.77 | 2.10 | 1.01 × 10−6 |
| GPAA1 | Glycosylphosphatidylinositol anchor attachment 1 protein | 1.09 | 1.03 | 0.67 | 3.12 | 2.96 | 3.06 | 1.05 × 10−6 |
| ACADM | Medium-chain specific acyl-CoA dehydrogenase mitochondrial | 1.19 | 1.44 | 1.43 | 2.53 | 1.62 | 1.64 | 1.79 × 10−6 |
| FDFT | Squalene synthase | 0.89 | 1.23 | 1.75 | 1.00 | 1.56 | 2.37 | 2.84 × 10−6 |
| ACOD | Acyl-CoA desaturase | 0.86 | 1.57 | 1.01 | 2.45 | 2.10 | 1.31 | 6.59 × 10−6 |
| HACL1 | 2-hydroxyacyl-CoA lyase 1 | 1.06 | 1.34 | 1.15 | 1.40 | 2.00 | 1.49 | 9.06 × 10−3 |
Publisher’s Note: MDPI stays neutral with regard to jurisdictional claims in published maps and institutional affiliations. |
© 2021 by the authors. Licensee MDPI, Basel, Switzerland. This article is an open access article distributed under the terms and conditions of the Creative Commons Attribution (CC BY) license (http://creativecommons.org/licenses/by/4.0/).
Share and Cite
Lee, S.Y.; Kim, I.Y.; Heo, M.B.; Moon, J.H.; Son, J.G.; Lee, T.G. Global Proteomics to Study Silica Nanoparticle-Induced Cytotoxicity and Its Mechanisms in HepG2 Cells. Biomolecules 2021, 11, 375. https://doi.org/10.3390/biom11030375
Lee SY, Kim IY, Heo MB, Moon JH, Son JG, Lee TG. Global Proteomics to Study Silica Nanoparticle-Induced Cytotoxicity and Its Mechanisms in HepG2 Cells. Biomolecules. 2021; 11(3):375. https://doi.org/10.3390/biom11030375
Chicago/Turabian StyleLee, Sun Young, In Young Kim, Min Beom Heo, Jeong Hee Moon, Jin Gyeong Son, and Tae Geol Lee. 2021. "Global Proteomics to Study Silica Nanoparticle-Induced Cytotoxicity and Its Mechanisms in HepG2 Cells" Biomolecules 11, no. 3: 375. https://doi.org/10.3390/biom11030375
APA StyleLee, S. Y., Kim, I. Y., Heo, M. B., Moon, J. H., Son, J. G., & Lee, T. G. (2021). Global Proteomics to Study Silica Nanoparticle-Induced Cytotoxicity and Its Mechanisms in HepG2 Cells. Biomolecules, 11(3), 375. https://doi.org/10.3390/biom11030375

