Prediction of Potential Ionic Liquids (ILs) for the Solid–Liquid Extraction of Docosahexaenoic Acid (DHA) from Microalgae Using COSMO-RS Screening Model
Abstract
1. Introduction
2. Materials and Methods
2.1. Computational Methods of COSMO-RS
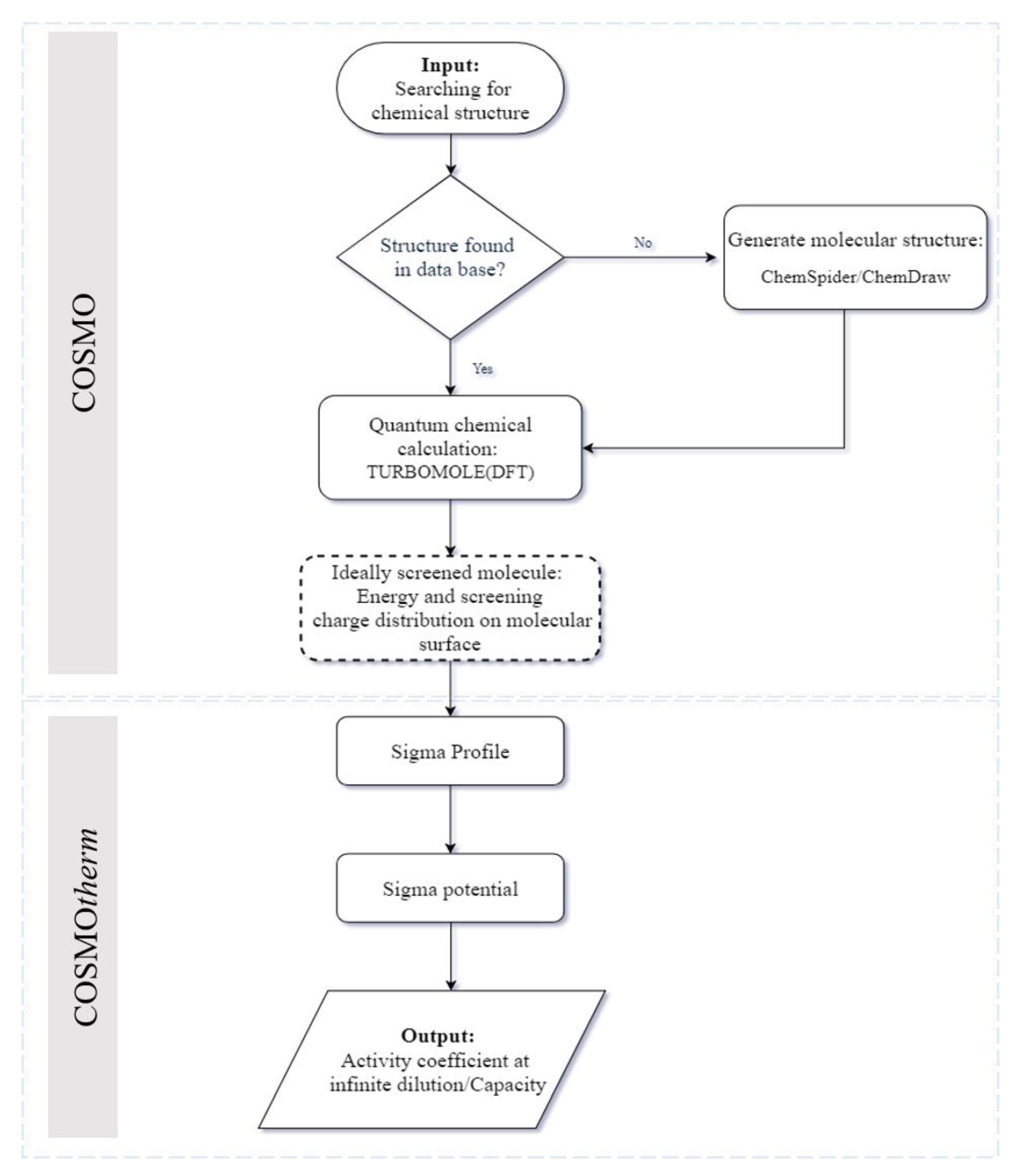
2.2. Process Stages in Screening ILs
2.3. Material and Methods of Experimental Validation
2.4. Microwave-Assisted Extraction (MAE) of Lipids Using ILs and Prodcution of DHA via Transesterification
3. Results and Discussion
3.1. σ-Surface
3.2. σ-Potential and σ-Profile
3.3. Capacity Value
3.3.1. The Effect of Alkyl Chain Length on the Capacity Value of ILs
3.3.2. The Effect of Different Anion Types on Capacity Value of ILs
3.4. Experimental Validation of COSMO-RS Predicted Extraction Capacity of DHA
4. Conclusions
Supplementary Materials
Author Contributions
Acknowledgments
Conflicts of Interest
References
- Nichols, P.D.; McManus, A.; Krail, K.; Sinclair, A.J.; Miller, M. Recent advances in omega-3: Health benefits, Sources, Products and bioavailability. Nutrients 2014, 6, 3727–3733. [Google Scholar] [CrossRef] [PubMed]
- Shahidi, F.; Ambigaipalan, P. Omega-3 Polyunsaturated Fatty Acids and Their Health Benefits. Annu. Rev. Food Sci. Technol. 2018, 9, 345–381. [Google Scholar] [CrossRef] [PubMed]
- Pieber, S.; Schober, S.; Mittelbach, M. Pressurized fluid extraction of polyunsaturated fatty acids from the microalga Nannochloropsis oculata. Biomass Bioenergy 2012, 47, 474–482. [Google Scholar] [CrossRef]
- Layé, S.; Nadjar, A.; Joffre, C.; Bazinet, R.P. Anti-Inflammatory Effects of Omega-3 Fatty Acids in the Brain: Physiological Mechanisms and Relevance to Pharmacology. Pharmacol. Rev. 2018, 70, 12–38. [Google Scholar] [CrossRef] [PubMed]
- Hooper, C.; De, P.; Barreto, S.; Pahor, M.; Weiner, M.; Vellas, B.; Hooper, C. The Relationship of Omega 3 Polyunsaturated Fatty Acids in Red Blood Cell Membranes with Cognitive Function and Brain Structure: A Review Focussed on Alzheimer’s Disease. J. Prev. Alzheimer’s Dis. 2018, 5, 78–84. [Google Scholar]
- Zargar, A.; Ito, M.K. Long Chain Omega-3 Dietary Supplements: A Review of the National Library of Medicine Herbal Supplement Database. Metab. Syndr. Relat. Disord. 2011, 9, 255–271. [Google Scholar] [CrossRef]
- Bradbury, J. Docosahexaenoic acid (DHA): An ancient nutrient for the modern human brain. Nutrients 2011, 3, 529–554. [Google Scholar] [CrossRef]
- Abedi, E.; Sahari, M.A. Long-chain polyunsaturated fatty acid sources and evaluation of their nutritional and functional properties. Food Sci. Nutr. 2014, 2, 443–463. [Google Scholar] [CrossRef]
- Peltomaa, E.; Johnson, M.; Taipale, S. Marine cryptophytes are great sources of EPA and DHA. Mar. Drugs 2017, 16, 3. [Google Scholar] [CrossRef]
- Van der Voort, M.; Spruijt, J.; Potters, J.; De Wolf, P.; Elissen, H. Socio-economic assessment of Algae-based PUFA production. In The Value Chain from Microalgae to PUFA (‘PUFACHAIN’); PUFAChain: Göttingen, Germany, 2017; p. 79. [Google Scholar]
- Mata, T.M.; Martins, A.A.; Caetano, N.S. Microalgae for biodiesel production and other applications: A review. Renew. Sustain. Energy Rev. 2010, 14, 217–232. [Google Scholar] [CrossRef]
- Lee, A.K.; Lewis, D.M.; Ashman, P.J. Disruption of microalgal cells for the extraction of lipids for biofuels: Processes and specific energy requirements. Biomass Bioenergy 2012, 46, 89–101. [Google Scholar] [CrossRef]
- Le Costaouëc, T.; Unamunzaga, C.; Mantecon, L.; Helbert, W. New structural insights into the cell-wall polysaccharide of the diatom Phaeodactylum tricornutum. Algal Res. 2017, 26, 172–179. [Google Scholar] [CrossRef]
- Halim, R.; Danquah, M.K.; Webley, P.A. Extraction of oil from microalgae for biodiesel production: A review. Biotechnol. Adv. 2012, 30, 709–732. [Google Scholar] [CrossRef] [PubMed]
- Wahidin, S.; Idris, A.; Yusof, N.M.; Kamis, N.H.H.; Shaleh, S.R.M. Optimization of the ionic liquid-microwave assisted one-step biodiesel production process from wet microalgal biomass. Energy Convers. Manag. 2018, 171, 1397–1404. [Google Scholar] [CrossRef]
- Chua, E.T.; Brunner, M.; Atkin, R.; Eltanahy, E.; Thomas-Hall, S.R.; Schenk, P.M. The Ionic Liquid Cholinium Arginate Is an Efficient Solvent for Extracting High-Value Nannochloropsis sp. Lipids. ACS Sustain. Chem. Eng. 2018, 7, 2538–2544. [Google Scholar] [CrossRef]
- Choi, S.-A.; Oh, Y.-K.; Lee, J.; Sim, S.J.; Hong, M.E.; Park, J.-Y.; Kim, M.-S.; Kim, S.W.; Lee, J.-S. High-efficiency cell disruption and astaxanthin recovery from Haematococcus pluvialis cyst cells using room-temperature imidazolium-based ionic liquid/water mixtures. Bioresour. Technol. 2019, 274, 120–126. [Google Scholar] [CrossRef]
- Bahadur, I.; Naidoo, M.; Naidoo, P.; Ramdath, S.; Ramjugernath, D.; Ebenso, E.E. Screening of environmental friendly ionic liquid as a solvent for the different types of separations problem: Insight from activity coefficients at infinite dilution measurement using (gas+ liquid) chromatography technique. J. Chem. Thermodyn. 2016, 92, 35–42. [Google Scholar] [CrossRef]
- An, Y.-X.; Zong, M.-H.; Wu, H.; Li, N. Pretreatment of lignocellulosic biomass with renewable cholinium ionic liquids: Biomass fractionation, enzymatic digestion and ionic liquid reuse. Bioresour. Technol. 2015, 192, 165–171. [Google Scholar] [CrossRef]
- Ghandi, K. A review of ionic liquids, their limits and applications. Green Sustain. Chem. 2014, 4, 44. [Google Scholar] [CrossRef]
- Kunz, W.; Häckl, K. The hype with ionic liquids as solvents. Chem. Phys. Lett. 2016, 661, 6–12. [Google Scholar] [CrossRef]
- Gonzalez-Miquel, M.; Talreja, M.; Ethier, A.L.; Flack, K.; Switzer, J.R.; Biddinger, E.J.; Pollet, P.; Palomar, J.; Rodriguez, F.; Eckert, C.A. COSMO-RS studies: Structure–property relationships for CO2 capture by reversible ionic liquids. Ind. Eng. Chem. Res. 2012, 51, 16066–16073. [Google Scholar] [CrossRef]
- Rashid, Z.; Wilfred, C.D.; Gnanasundaram, N.; Arunagiri, A.; Murugesan, T. Screening of ionic liquids as green oilfield solvents for the potential removal of asphaltene from simulated oil: COSMO-RS model approach. J. Mol. Liq. 2018, 255, 492–503. [Google Scholar] [CrossRef]
- Zhao, X.; Yang, Q.; Xu, D.; Bao, Z.; Zhang, Y.; Su, B.; Ren, Q.; Xing, H. Design and screening of ionic liquids for C2H2/C2H4 separation by COSMO-RS and experiments. AIChE J. 2015, 61, 2016–2027. [Google Scholar] [CrossRef]
- Domańska, U.; Lukoshko, E.V. Measurements of activity coefficients at infinite dilution for organic solutes and water in the ionic liquid 1-butyl-1-methylpyrrolidinium tricyanomethanide. J. Chem. Thermodyn. 2013, 66, 144–150. [Google Scholar] [CrossRef]
- Domańska, U.; Papis, P.; Szydłowski, J. Thermodynamics and activity coefficients at infinite dilution for organic solutes, water and diols in the ionic liquid choline bis (trifluoromethylsulfonyl) imide. J. Chem. Thermodyn. 2014, 77, 63–70. [Google Scholar] [CrossRef]
- Gutieérrez, J.P.; Meindersma, G.W.; de Haan, A.B. COSMO-RS-based ionic-liquid selection for extractive distillation processes. Ind. Eng. Chem. Res. 2012, 51, 11518–11529. [Google Scholar] [CrossRef]
- Li, Y.; Wang, L.-S.; Feng, Y.-X.; Zhang, C.-Y. Activity coefficients of organic solutes at infinite dilution in ionic liquids. 1. 1-hexyl-3-methylimidazolium hexafluorophosphate and 1-octyl-3-methylimidazolium hexafluorophosphate and their application to alkane/aromatic and aromatic/aromatic hydrocarb. Ind. Eng. Chem. Res. 2011, 50, 10755–10764. [Google Scholar] [CrossRef]
- Xu, J.; Wang, L.; Wang, L.; Zhang, H. Predicting Infinite Dilution Activity Coefficients of Chlorinated Organic Compounds in Aqueous Solution Based on Three-Dimensional WHIM and GETAWAY Descriptors. J. Solut. Chem. 2011, 40, 118–130. [Google Scholar] [CrossRef]
- Xue, Z.; Mu, T.; Gmehling, J. Comparison of the a priori COSMO-RS models and group contribution methods: Original UNIFAC, modified UNIFAC (Do), and modified UNIFAC (Do) consortium. Ind. Eng. Chem. Res. 2012, 51, 11809–11817. [Google Scholar] [CrossRef]
- Patel, R.; Kumari, M.; Khan, A.B. Recent advances in the applications of ionic liquids in protein stability and activity: A review. Appl. Biochem. Biotechnol. 2014, 172, 3701–3720. [Google Scholar] [CrossRef]
- Zhang, Y.; Zhou, Z.; Zou, L.; Chi, R. Imidazolium-based ionic liquids with inorganic anions in the extraction of salidroside and tyrosol from Rhodiola: The role of cations and anions on the extraction mechanism. J. Mol. Liq. 2019, 275, 136–145. [Google Scholar] [CrossRef]
- Rezaei Motlagh, S.; Harun, R.; Biak, A.; Radiah, D.; Hussain, S.A.; Omar, R.; Elgharbawy, A.A. COSMO-RS Based Prediction for Alpha-Linolenic Acid (ALA) Extraction from Microalgae Biomass Using Room Temperature Ionic Liquids (RTILs). Mar. Drugs 2020, 18, 108. [Google Scholar] [CrossRef]
- Rezaei Motlagh, S.; Harun, R.; Biak, D.R.A.; Hussain, S.A.; Wilfreda, C.D.; Krishnan, S. Screening of Long Chain Imidazolium Base Ionic Liquids for EPA and DHA Extraction from Microalgae Using COSMO-RS Model. J. Adv. Res. Fluid Mech. Therm. Sci. 2019, 58, 23–29. [Google Scholar]
- Paduszyński, K. An overview of the performance of the COSMO-RS approach in predicting the activity coefficients of molecular solutes in ionic liquids and derived properties at infinite dilution. Phys. Chem. Chem. Phys. 2017, 19, 11835–11850. [Google Scholar] [CrossRef] [PubMed]
- Lei, Z.; Dai, C.; Wang, W.; Chen, B. UNIFAC model for ionic liquid-CO2 systems. AIChE J. 2014, 60, 716–729. [Google Scholar] [CrossRef]
- Varma, N.R.; Ramalingam, A.; Banerjee, T. Experiments, correlations and COSMO-RS predictions for the extraction of benzothiophene from n-hexane using imidazolium-based ionic liquids. Chem. Eng. J. 2011, 166, 30–39. [Google Scholar] [CrossRef]
- Klamt, A.; Schüürmann, G. COSMO: A new approach to dielectric screening in solvents with explicit expressions for the screening energy and its gradient. J. Chem. Soc. Perkin Trans. 2 1993, 1993, 799–805. [Google Scholar] [CrossRef]
- Diedenhofen, M.; Klamt, A. COSMO-RS as a tool for property prediction of IL mixtures—A review. Fluid Phase Equilib. 2010, 294, 31–38. [Google Scholar] [CrossRef]
- Casas, A.; Palomar, J.; Alonso, M.V.; Oliet, M.; Omar, S.; Rodriguez, F. Comparison of lignin and cellulose solubilities in ionic liquids by COSMO-RS analysis and experimental validation. Ind. Crops Prod. 2012, 37, 155–163. [Google Scholar] [CrossRef]
- Zhou, T.; Wang, Z.; Ye, Y.; Chen, L.; Xu, J.; Qi, Z. Deep separation of benzene from cyclohexane by liquid extraction using ionic liquids as the solvent. Ind. Eng. Chem. Res. 2012, 51, 5559–5564. [Google Scholar] [CrossRef]
- Zhou, T.; Chen, L.; Ye, Y.; Chen, L.; Qi, Z.; Freund, H.; Sundmacher, K. An overview of mutual solubility of ionic liquids and water predicted by COSMO-RS. Ind. Eng. Chem. Res. 2012, 51, 6256–6264. [Google Scholar] [CrossRef]
- Staudt, P.B.; Soares, R.d.P. A self-consistent Gibbs excess mixing rule for cubic equations of state. Fluid Phase Equilib. 2012, 334, 76–88. [Google Scholar] [CrossRef]
- Klamt, A. The COSMO and COSMO-RS solvation models. Wiley Interdiscip. Rev. Comput. Mol. Sci. 2011, 1, 699–709. [Google Scholar] [CrossRef]
- Lyu, Z.; Zhou, T.; Chen, L.; Ye, Y.; Sundmacher, K.; Qi, Z. Simulation based ionic liquid screening for benzene–cyclohexane extractive separation. Chem. Eng. Sci. 2014, 113, 45–53. [Google Scholar] [CrossRef]
- Rezaei Motlagh, S.; Harun, R.; Biak, A.; Radiah, D.; Hussain, S.A.; Wan Ab Karim Ghani, W.A.; Khezri, R.; Wilfred, C.D.; Elgharbawy, A.A.M. Screening of Suitable Ionic Liquids as Green Solvents for Extraction of Eicosapentaenoic Acid (EPA) from Microalgae Biomass Using COSMO-RS Model. Molecules 2019, 24, 713. [Google Scholar] [CrossRef]
- Ahlrichs, R.; Bar, M.; Marco, H.; Horn, H.; Kolmel, C. ELECTRONIC STRUCTURE CALCULATIONS ON WORKSTATION COMPUTERS: THE PROGRAM SYSTEM TURBOMOLE Reinhart AHLRICHS, Michael BAR, Marco H;iSER, Hans HORN and Christoph KtjLMEL. Chem. Phys. Lett. 1989, 162, 165–169. [Google Scholar] [CrossRef]
- Schäfer, A.; Huber, C.; Ahlrichs, R. Fully optimized contracted Gaussian basis sets of triple zeta valence quality for atoms Li to Kr. J. Chem. Phys. 1994, 100, 5829–5835. [Google Scholar] [CrossRef]
- Becke, A.D. Density-fnnctional exchange-energy approximation with correct asymptotic behavior. Am. Phys. Soc. 1988, 38, 3098–3100. [Google Scholar]
- Perdew, J.P. Density-functional approximation for the correlation energy of the inhomogeneous electron gas. Am. Phys. Soc. 1986, 33, 8822–8824. [Google Scholar]
- Klamt, A.; Eckert, F.; Arlt, W. COSMO-RS: An alternative to simulation for calculating thermodynamic properties of liquid mixtures. Annu. Rev. Chem. Biomol. Eng. 2010, 1, 101–122. [Google Scholar] [CrossRef]
- Lei, Z.; Arlt, W.; Wasserscheid, P. Separation of 1-hexene and n-hexane with ionic liquids. Fluid Phase Equilib. 2006, 241, 290–299. [Google Scholar] [CrossRef]
- Pan, J.; Muppaneni, T.; Sun, Y.; Reddy, H.K.; Fu, J.; Lu, X.; Deng, S. Microwave-assisted extraction of lipids from microalgae using an ionic liquid solvent [BMIM][HSO4]. Fuel 2016, 178, 49–55. [Google Scholar] [CrossRef]
- Burja, A.M.; Armenta, R.E.; Radianingtyas, H.; Barrow, C.J. Evaluation of fatty acid extraction methods for Thraustochytrium sp. ONC-T18. J. Agric. Food Chem. 2007, 55, 4795–4801. [Google Scholar] [CrossRef] [PubMed]
- Lewis, T.; Nichols, P.D.; McMeekin, T.A. Evaluation of extraction methods for recovery of fatty acids from lipid-producing microheterotrophs. J. Microbiol. Methods 2000, 43, 107–116. [Google Scholar] [CrossRef]
- Bavoh, C.B.; Lal, B.; Nashed, O.; Khan, M.S.; Keong, L.K.; Bustam, M.A. COSMO-RS: An ionic liquid prescreening tool for gas hydrate mitigation. Chin. J. Chem. Eng. 2016, 24, 1619–1624. [Google Scholar] [CrossRef]
- Gonfa, G.; Bustam, M.A.; Murugesan, T.; Man, Z.; Mutalib, M.A. COSMO-RS based screening ionic liquids for separation of benzene and cyclohexane. Int. J. 2012, 3, 244–249. [Google Scholar]
- Man, M.S.; Abdullah, M.A.M.; Abdullah, S.B.; Yaacob, Z. Screening Cation and Anion of Ionic Liquid for Dissolution of Silicon Dioxide using COSMO-RS. Indian J. Sci. Technol 2017, 10. [Google Scholar] [CrossRef]
- Potangale, M.; Das, A.; Kapoor, S.; Tiwari, S. Effect of anion and alkyl chain length on the structure and interactions of N-alkyl pyridinium ionic liquids. J. Mol. Liq. 2017, 240, 694–707. [Google Scholar] [CrossRef]
- Keaveney, S.T.; Haines, R.S.; Harper, J.B. Reactions in Ionic Liquids. Encycl. Phys. Org. Chem. 2016, 1–54. [Google Scholar] [CrossRef]
- Constantinescu, D.; Weingärtner, H.; Herrmann, C. Protein denaturation by ionic liquids and the Hofmeister series: A case study of aqueous solutions of ribonuclease A. Angew. Chemie Int. Ed. 2007, 46, 8887–8889. [Google Scholar] [CrossRef]
- Bostroöm, M.; Parsons, D.F.; Salis, A.; Ninham, B.W.; Monduzzi, M. Possible origin of the inverse and direct Hofmeister series for lysozyme at low and high salt concentrations. Langmuir 2011, 27, 9504–9511. [Google Scholar] [CrossRef]
- Cláudio, A.F.M.; Ferreira, A.M.; Shahriari, S.; Freire, M.G.; Coutinho, J.A.P. Critical assessment of the formation of ionic-liquid-based aqueous two-phase systems in acidic media. J. Phys. Chem. B 2011, 115, 11145–11153. [Google Scholar] [CrossRef] [PubMed]
- Zhang, Y.; Cremer, P.S. Interactions between macromolecules and ions: The Hofmeister series. Curr. Opin. Chem. Biol. 2006, 10, 658–663. [Google Scholar] [CrossRef] [PubMed]
- Leontidis, E.; Aroti, A.; Belloni, L. Liquid expanded monolayers of lipids as model systems to understand the anionic Hofmeister series: 1. A tale of models. J. Phys. Chem. B 2009, 113, 1447–1459. [Google Scholar] [CrossRef]
- Shahriari, S.; Neves, C.M.S.S.; Freire, M.G.; Coutinho, J.A.P. Role of the Hofmeister series in the formation of ionic-liquid-based aqueous biphasic systems. J. Phys. Chem. B 2012, 116, 7252–7258. [Google Scholar] [CrossRef] [PubMed]
- Constantinescu, D.; Herrmann, C.; Weingärtner, H. Protein Denaturation by Ionic Liquids and the Hofmeister Series; ACS Publications: Washington, DC, USA, 2010; ISBN 1947-5918. [Google Scholar]
- Lynden-Bell, R.M.; Atamas, N.A.; Vasilyuk, A.; Hanke, C.G. Chemical potentials of water and organic solutes in imidazolium ionic liquids: A simulation study. Mol. Phys. 2002, 100, 3225–3229. [Google Scholar] [CrossRef]
- Ma, W.; Lu, Y.; Hu, R.; Chen, J.; Zhang, Z.; Pan, Y. Application of ionic liquids based microwave-assisted extraction of three alkaloids N-nornuciferine, O-nornuciferine, and nuciferine from lotus leaf. Talanta 2010, 80, 1292–1297. [Google Scholar] [CrossRef]
- González, A.; Domínguez, I.; Gómez, E.; Canosa, J.; Domínguez, A. Separation of benzene from hexane using 3-butyl-1-methylimidazolium bis (trifluoromethylsulfonyl) imide as entrainer: Liquid-liquid equilibrium data, process simulation and process separation in a packed bed column. Procedia Eng. 2012, 42, 1606–1610. [Google Scholar] [CrossRef][Green Version]
- Domańska, U.; Wlazło, M. Effect of the cation and anion of the ionic liquid on desulfurization of model fuels. Fuel 2014, 134, 114–125. [Google Scholar] [CrossRef]
- González, B.; Corderí, S. Capacity of two 1-butyl-1-methylpyrrolidinium-based ionic liquids for the extraction of ethanol from its mixtures with heptane and hexane. Fluid Phase Equilib. 2013, 354, 89–94. [Google Scholar] [CrossRef]
- Zhang, Q.G.; Wang, N.N.; Yu, Z.W. The hydrogen bonding interactions between the ionic liquid 1-Ethyl-3-methylimidazolium ethyl sulfate and water. J. Phys. Chem. B 2010, 114, 4747–4754. [Google Scholar] [CrossRef] [PubMed]
- Li, X.; Zhang, X.; Yang, Q.; Bao, Z.; Ren, Q.; Zhang, Z.; Xing, H.; Yang, Y. Separation of highly unsaturated fatty acid methyl esters from model bio-oils with ionic liquid-cosolvent as extractants. RSC Adv. 2016, 6, 60709–60716. [Google Scholar] [CrossRef]
- Fu, H.; Li, M.; Ni, R.; Lo, Y.M. Enzymatic catalysis for sustainable production of high omega-3 triglyceride oil using imidazolium-based ionic liquids. Food Sci. Nutr. 2018, 6, 2020–2027. [Google Scholar] [CrossRef]
- Zhang, Y.; Ward, V.; Dennis, D.; Plechkova, N.; Armenta, R.; Rehmann, L. Efficient Extraction of a Docosahexaenoic Acid (DHA)-Rich Lipid Fraction from Thraustochytrium sp. Using Ionic Liquids. Materials 2018, 11, 1986. [Google Scholar] [CrossRef]
- Blahut, A.; Sobota, M.; Dohnal, V.; Vrbka, P. Activity coefficients at infinite dilution of organic solutes in the ionic liquid 1-ethyl-3-methylimidazolium methanesulfonate. Fluid Phase Equilib. 2010, 299, 198–206. [Google Scholar] [CrossRef]
- Zhang, Y.; Wang, L.-S.; Li, Y. Activity Coefficients at Infinite Dilution of Alkanes, Alkenes, and Alkyl Benzenes in 1-(2-Hydroxyethyl)-3-methylimidazolium Tetrafluoroborate Using Gas− Liquid Chromatography. J. Chem. Eng. Data 2009, 54, 2887–2890. [Google Scholar] [CrossRef]
- Gabrić, B.; Sander, A.; Cvjetko Bubalo, M.; Macut, D. Extraction of S-and N-compounds from the mixture of hydrocarbons by ionic liquids as selective solvents. Sci. World J. 2013, 2013, 512953. [Google Scholar]
- Zghaibi, N.; Omar, R.; Kamal, S.M.M.; Biak, D.R.A.; Harun, R. Microwave-Assisted Brine Extraction for Enhancement of the Quantity and Quality of Lipid Production from Microalgae Nannochloropsis sp. Molecules 2019, 24, 3581. [Google Scholar] [CrossRef]










| Shorthand Sign | Synthetic Name | Trivial Name | Formula | Chemical Structure |
|---|---|---|---|---|
| C22:6 | docosahexaenoic acid | DHA | C22H32O2 | ![]() |
| Anions | Cations | ||||
|---|---|---|---|---|---|
| 1 | [Cl] − | Chloride | 1 | [TMAm] + | Tetramethyl ammonium |
| 2 | [Br] − | Bromide | 2 | [EMIM]+ | 1-ethyl-3-methyl imidazolium |
| 3 | [BF4] − | Tetrafluoroborate | 3 | [BMIM] + | 1-butyl-3-methyl imidazolium |
| 4 | [PF6] − | Hexafluorophosphate | 4 | [HMIM] + | 1-hexyl-3-methyl imidazolium |
| 5 | [NO3] − | Nitrate | 5 | [OMIM] + | 1-octyl-3-methyl imidazolium |
| 6 | [DCN] − | Dicyanamide | 6 | [EMPyrro] + | 1-ethyl-1-methyl pyrrolidinium |
| 7 | [SCN] − | Thiocyanate | 7 | [BMPyrro] + | 1-butyl-1-methyl pyrrolidinium |
| 8 | [AlCl4] − | Tetrachloro aluminate | 8 | [HMPyrro] + | 1-hexyl-1-methyl pyrrolidinium |
| 9 | [C2H7PO4] − | Dimethyl phosphate | 9 | [MOPyrro] + | 1-methyl-1-octyl pyrrolidinium |
| 10 | [C4H11PO4] − | Diethyl phosphate | 10 | [EMPyr] + | 1-ethyl-3-methyl pyridinium |
| 11 | [C7H5O2] − | Benzoate | 11 | [BMPyr] + | 1-butyl-3-methyl pyridinium |
| 12 | [C2H6SO3] − | Methane sulfonate | 12 | [HMPyr] + | 1-hexyl-3-methyl pyridinium |
| 13 | [C7H7SO3] − | Toluene-4-Sulfonate | 13 | [OMPyr] + | 1-octhyl-3-methyl pyridinium |
| 14 | [CF3SO3] − | Trifluoro methane-Sulfonate | 14 | [MPPIP] + | 1-methyl-1-propyl piperidinium |
| 15 | [SO4] − | Sulfate | 15 | [BMPIP] + | 1-butyl-1-methyl piperidinium |
| 16 | [HSO4] − | Hydrogen sulfate | 16 | [HMPIP] + | 1-hexyl-1-methyl piperidinium |
| 17 | [EtSO4]− | Ethyl sulfate | |||
| 18 | [MeSO4] − | Methyl sulfate | |||
| 19 | [C3H5O2]− | Propanoate | |||
| 20 | [NHC2F6] − | Bis(trifluoromethyl)imide | |||
| 21 | [CF3CO2] − | Trifluoro acetate | |||
| 22 | [TF2N] − | Bis(trifluoromethylsulfonyl)imide | |||
© 2020 by the authors. Licensee MDPI, Basel, Switzerland. This article is an open access article distributed under the terms and conditions of the Creative Commons Attribution (CC BY) license (http://creativecommons.org/licenses/by/4.0/).
Share and Cite
Rezaei Motlagh, S.; Harun, R.; Radiah Awang Biak, D.; Hussain, S.A.; A. Elgharbawy, A.; Khezri, R.; Wilfred, C.D. Prediction of Potential Ionic Liquids (ILs) for the Solid–Liquid Extraction of Docosahexaenoic Acid (DHA) from Microalgae Using COSMO-RS Screening Model. Biomolecules 2020, 10, 1149. https://doi.org/10.3390/biom10081149
Rezaei Motlagh S, Harun R, Radiah Awang Biak D, Hussain SA, A. Elgharbawy A, Khezri R, Wilfred CD. Prediction of Potential Ionic Liquids (ILs) for the Solid–Liquid Extraction of Docosahexaenoic Acid (DHA) from Microalgae Using COSMO-RS Screening Model. Biomolecules. 2020; 10(8):1149. https://doi.org/10.3390/biom10081149
Chicago/Turabian StyleRezaei Motlagh, Shiva, Razif Harun, Dayang Radiah Awang Biak, Siti Aslina Hussain, Amal A. Elgharbawy, Ramin Khezri, and Cecilia Devi Wilfred. 2020. "Prediction of Potential Ionic Liquids (ILs) for the Solid–Liquid Extraction of Docosahexaenoic Acid (DHA) from Microalgae Using COSMO-RS Screening Model" Biomolecules 10, no. 8: 1149. https://doi.org/10.3390/biom10081149
APA StyleRezaei Motlagh, S., Harun, R., Radiah Awang Biak, D., Hussain, S. A., A. Elgharbawy, A., Khezri, R., & Wilfred, C. D. (2020). Prediction of Potential Ionic Liquids (ILs) for the Solid–Liquid Extraction of Docosahexaenoic Acid (DHA) from Microalgae Using COSMO-RS Screening Model. Biomolecules, 10(8), 1149. https://doi.org/10.3390/biom10081149


