Hamp Type-1 Promotes Antimicrobial Defense via Direct Microbial Killing and Regulating Iron Metabolism in Grass Carp (Ctenopharyngodon idella)
Abstract
1. Introduction
2. Materials and Methods
2.1. Ethical Statement
2.2. Protein Modelling and Synthesis of Hepcidin Peptides
2.3. Effects of Immunostimulants on Hepcidin mRNA Levels
2.4. Plasmid Constructions and Transfections
2.5. Bactericidal Activity
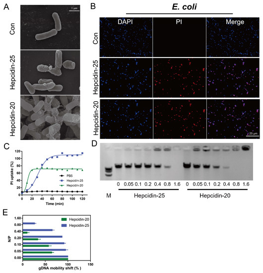
2.6. Disruption of Bacterial Membrane by Hepcidin
2.7. Gel Retardation Assay
2.8. Cytotoxicity and Hemolytic Activity of Hepcidin
2.9. Intracellular Labile Iron Pool (LIP) Measurement
2.10. Therapeutic and Preventive Effects of Hepcidin-20 and 25 in L8824 Infected with A. hydrophila
2.11. Protective Efficacy of Hepcidin In Vivo
2.12. Statistical Analysis
3. Results
3.1. Grass Carp Hepcidin Is a Cationic and Amphipathic Protein that Can Be Induced by Immunostimulants
3.2. In Vitro Antimicrobial Activity, Cytotoxicity, and Hemolytic Toxicity
3.3. Hepcidin Kills Bacteria by Directly Disrupting the Bacterial Cell Membrane and Binding Bacterial gDNA
3.4. Antibacterial Activities of the Peptides in L8824 Cells
3.5. Hepcidin-Fpn Pathway Regulates Iron Homeostasis and Promotes Antibacterial Immunity
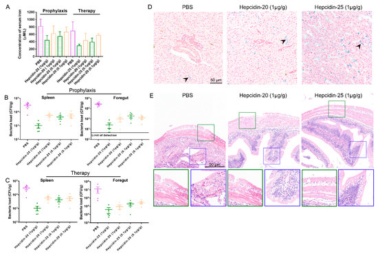
3.6. Hepcidin Is a Prophylactic and Therapeutic Agent against A. hydrophila Infection in C. idella
3.7. Hepcidin Affects Iron Homeostasis and Tissue Inflammation
4. Discussion
5. Conclusions
Supplementary Materials
Author Contributions
Funding
Acknowledgments
Conflicts of Interest
References
- Park, C.H.; Valore, E.V.; Waring, A.J.; Ganz, T. Hepcidin, a urinary antimicrobial peptide synthesized in the liver. J. Biol. Chem. 2001, 276, 7806–7810. [Google Scholar] [CrossRef] [PubMed]
- Brogden, K.A. Antimicrobial peptides: Pore formers or metabolic inhibitors in bacteria. Nat. Rev. Microbiol. 2005, 3, 238–250. [Google Scholar] [CrossRef] [PubMed]
- Krause, A.; Neitz, S.; Mägert, H.J.; Schulz, A.; Forssmann, W.G.; Schulz-Knappe, P.; Adermann, K. LEAP-1, a novel highly disulfide-bonded human peptide, exhibits antimicrobial activity. FEBS Lett. 2000, 480, 147–150. [Google Scholar] [CrossRef]
- Barthe, C.; Hocquellet, A.; Garbay, B. Bacteriostatic activity of the proregion of human hepcidin. Protein Pept. Lett. 2011, 18, 36–40. [Google Scholar] [CrossRef] [PubMed]
- Liu, D.; Pu, Y.T.; Xiong, H.T.; Wang, Y.Z.; Du, H.H. Porcine hepcidin exerts an iron-independent bacteriostatic activity against pathogenic bacteria. Int. J. Pept. Res. Ther. 2015, 21, 229–236. [Google Scholar] [CrossRef]
- Nemeth, E.; Tuttle, M.S.; Powelson, J.; Vaughn, M.B.; Donovan, A.; Ward, D.M.; Ganz, T.; Kaplan, J. Hepcidin regulates cellular iron efflux by binding to ferroportin and inducing its internalization. Science 2004, 306, 2090–2093. [Google Scholar] [CrossRef]
- Arezes, J.; Jung, G.; Gabayan, V.; Valore, E.; Ruchala, P.; Gulig, P.A.; Ganz, T.; Nemeth, E.; Bulut, Y. Hepcidin-induced hypoferremia is a critical host defense mechanism against the siderophilic bacterium Vibrio vulnificus. Cell Host Microb. 2015, 17, 47–57. [Google Scholar] [CrossRef]
- Malhotra, R.; Wunderer, F.; Barnes, H.J.; Bagchi, A.; Buswell, M.D.; O’Rourke, C.D.; Slocum, C.L.; Ledsky, C.D.; Peneyra, K.M.; Sigurslid, H.; et al. Hepcidin Deficiency Protects Against Atherosclerosis. Arterioscler. Thromb. Vasc. Biol. 2019, 39, 178–187. [Google Scholar] [CrossRef]
- Shi, J.S.; Camus, A.C. Hepcidins in amphibians and fishes: Antimicrobial peptides or iron-regulatory hormones? Dev. Comp. Immunol. 2006, 30, 746–755. [Google Scholar] [CrossRef]
- Chu, B.C.; Garcia-Herrero, A.; Johanson, T.H.; Krewulak, K.D.; Lau, C.K.; Peacock, R.S.; Slavinskaya, Z.; Vogel, H.J. Siderophore uptake in bacteria and the battle for iron with the host; a bird’s eye view. Biometals 2010, 23, 601–611. [Google Scholar] [CrossRef]
- Qiao, B.; Sugianto, P.; Fung, E.; Del-Castillo-Rueda, A.; Moran-Jimenez, M.J.; Ganz, T.; Nemeth, E. Hepcidin-induced endocytosis of ferroportin is dependent on ferroportin ubiquitination. Cell Metab. 2012, 15, 918–924. [Google Scholar] [CrossRef] [PubMed]
- Donovan, A.; Lima, C.A.; Pinkus, J.L.; Pinkus, G.S.; Zon, L.I.; Robine, S.; Andrews, N.C. The iron exporter ferroportin/Slc40a1 is essential for iron homeostasis. Cell Metab. 2005, 1, 191–200. [Google Scholar] [CrossRef] [PubMed]
- Shike, H.; Lauth, X.; Westerman, M.E.; Ostland, V.E.; Carlberg, J.M.; Olst, J.C.V.; Shimizu, C.; Bulet, P.; Burns, J.C. Bass hepcidin is a novel antimicrobial peptide induced by bacterial challenge. Eur. J. Biochem. 2002, 269, 2232–2237. [Google Scholar] [CrossRef] [PubMed]
- Masso-Silva, J.A.; Diamond, G. Antimicrobial peptides from fish. Pharm. Res. 2014, 7, 265–310. [Google Scholar] [CrossRef] [PubMed]
- Hilton, K.B.; Lambert, L.A. Molecular evolution and characterization of hepcidin gene products in vertebrates. Gene 2008, 415, 40–48. [Google Scholar] [CrossRef] [PubMed]
- Zhang, J.; Yu, L.P.; Li, M.F.; Sun, L. Turbot (Scophthalmus maximus) hepcidin-1 and hepcidin-2 possess antimicrobial activity and promote resistance against bacterial and viral infection. Fish Shellfish Immunol. 2014, 38, 127–134. [Google Scholar] [CrossRef]
- Lin, W.J.; Liu, S.S.; Hu, L.L.; Zhang, S.C. Characterization and bioactivity of hepcidin-2 in zebrafish: Dependence of antibacterial activity upon disulfide bridges. Pept. Ides 2014, 57, 36–42. [Google Scholar] [CrossRef]
- Zheng, L.B.; Mao, Y.; Wang, J.; Chen, R.N.; Su, Y.Q.; Hong, Y.Q.; Hong, Y.J.; Hong, Y.C. Excavating differentially expressed antimicrobial peptides from transcriptome of Larimichthys crocea liver in response to Cryptocaryon irritans. Fish Shellfish Immunol. 2018, 75, 109–114. [Google Scholar] [CrossRef]
- Muncaster, S.; Kraakman, K.; Gibbons, O.; Mensink, K.; Forlenza, M.; Jacobson, G.; Bird, S. Antimicrobial peptides within the yellowtail kingfish (Seriola lalandi). Dev. Comp. Immunol. 2018, 80, 67–80. [Google Scholar] [CrossRef]
- Hirono, I.; Hwang, J.Y.; Ono, Y.; Kurobe, T.; Ohira, T.; Nozaki, R.; Aoki, T. Two different types of hepcidins from the Japanese flounder Paralichthys olivaceus. FEBS J. 2005, 272, 5257–5264. [Google Scholar] [CrossRef]
- Neves, J.V.; Caldas, C.; Vieira, I.; Ramos, M.F.; Rodrigues, P.N. Multiple Hepcidins in a Teleost Fish, Dicentrarchus labrax: Different Hepcidins for Different Roles. J. Immunol. 2015, 195, 2696–2709. [Google Scholar] [CrossRef] [PubMed]
- Chen, J.; Nie, L.; Chen, J. Mudskipper (Boleophthalmus pectinirostris) Hepcidin-1 and Hepcidin-2 present different gene expression profile and antibacterial activity and possess distinct protective effect against Edwardsiella tarda infection. Probiotics Antimicrob. Proteins 2017. [Google Scholar] [CrossRef] [PubMed]
- Yang, M.; Chen, B.; Cai, J.J.; Peng, H.; Ling, C.; Yuan, J.J.; Wang, K.J. Molecular characterization of hepcidin AS-hepc2 and AS-hepc6 in black porgy (Acanthopagrus schlegelii): Expression pattern responded to bacterial challenge and in vitro antimicrobial activity. Comp. BioChem. Physiol. Biochem. Mol. Biol. 2011, 158, 155–163. [Google Scholar] [CrossRef] [PubMed]
- Go, H.J.; Kim, C.H.; Park, J.B.; Kim, T.Y.; Lee, T.K.; Oh, H.Y.; Park, N.G. Biochemical and molecular identification of a novel hepcidin type 2-like antimicrobial peptide in the skin mucus of the pufferfish Takifugu pardalis. Fish Shellfish Immunol. 2019, 93, 683–693. [Google Scholar] [CrossRef]
- Wei, X.L.; Babu, V.S.; Lin, L.; Hu, Y.Z.; Zhang, Y.L.; Liu, X.L.; Su, J.G.; Li, J.; Zhao, L.J.; Yuan, G.L. Hepcidin protects grass carp (Ctenopharyngodon idellus) against Flavobacterium columnare infection via regulating iron distribution and immune gene expression. Fish Shellfish Immunol. 2018, 75, 274–283. [Google Scholar] [CrossRef] [PubMed]
- Pan, C.; Lee, S.-C.; Rajanbabu, V.; Lin, C.-H.; Chen, J.-Y. Insights into the antibacterial and immunomodulatory functions of tilapia hepcidin (TH)2–3 against Vibrio vulnificus infection in mice. Dev. Comp. Immunol. 2012, 36, 166–173. [Google Scholar] [CrossRef] [PubMed]
- Hsieh, J.-C.; Pan, C.-Y.; Chen, J.-Y. Tilapia hepcidin (TH)2–3 as a transgene in transgenic fish enhances resistance to Vibrio vulnificus infection and causes variations in immune-related genes after infection by different bacterial species. Fish Shellfish Immunol. 2010, 29, 430–439. [Google Scholar] [CrossRef]
- Pan, C.-Y.; Peng, K.-C.; Lin, C.-H.; Chen, J.-Y. Transgenic expression of tilapia hepcidin 1–5 and shrimp chelonianin in zebrafish and their resistance to bacterial pathogens. Fish Shellfish Immunol. 2011, 31, 275–285. [Google Scholar] [CrossRef]
- Neves, J.V.; Ramos, M.F.; Moreira, A.C.; Silva, T.; Gomes, M.S.; Rodrigues, P.N.S. Hamp1 but not Hamp2 regulates ferroportin in fish with two functionally distinct hepcidin types. Sci. Rep. 2017, 7, 14. [Google Scholar] [CrossRef]
- Hu, Y.Z.; Wei, X.L.; Liao, Z.W.; Gao, Y.; Liu, X.L.; Su, J.G.; Yuan, G.L. Transcriptome analysis provides insights into the markers of resting and LPS-activated macrophages in grass carp (Ctenopharyngodon idella). Int. J. Mol. Sci. 2018, 19, 3562. [Google Scholar] [CrossRef]
- Su, J.G.; Zhang, R.F.; Dong, J.; Yang, C.R. Evaluation of internal control genes for qRT-PCR normalization in tissues and cell culture for antiviral studies of grass carp (Ctenopharyngodon idella). Fish Shellfish Immunol. 2011, 30, 830–835. [Google Scholar] [CrossRef] [PubMed]
- Ji, J.F.; Rao, Y.L.; Wan, Q.Y.; Liao, Z.W.; Su, J.G. Teleost-specific TLR19 localizes to endosome, recognizes dsRNA, recruits TRIF, triggers both IFN and NF-kappaB pathways, and protects cells from grass carp reovirus infection. J. Immunol. 2018, 200, 573–585. [Google Scholar] [CrossRef]
- Wan, Q.Y.; Yang, C.R.; Rao, Y.L.; Liao, Z.W.; Su, J.G. MDA5 induces a stronger interferon response than RIG-I to GCRV infection through a mechanism involving the phosphorylation and dimerization of IRF3 and IRF7 in CIK cells. Front. Immunol. 2017, 8. [Google Scholar] [CrossRef] [PubMed]
- Rao, Y.L.; Wan, Q.Y.; Yang, C.R.; Su, J.G. Grass carp laboratory of genetics and physiology 2 serves as a negative regulator in Retinoic acid-inducible gene I- and Melanoma differentiation-associated gene 5-mediated antiviral signaling in resting state and early stage of grass carp reovirus infection. Front. Immunol. 2017, 8, 352. [Google Scholar]
- Tang, Y.; Han, L.; Chen, X.; Xie, M.; Kong, W.; Wu, Z. Dietary Supplementation of Probiotic Bacillus subtilis Affects Antioxidant Defenses and Immune Response in Grass Carp Under Aeromonas hydrophila Challenge. Probiotics Antimicrob. Proteins 2019, 11, 545–558. [Google Scholar] [CrossRef]
- Saginur, R.; StDenis, M.; Ferris, W.; Aaron, S.D.; Chan, F.; Lee, C.; Ramotar, K. Multiple combination bactericidal testing of staphylococcal biofilms from implant-associated infections. Antimicrob. Agents Chemother. 2006, 50, 55–61. [Google Scholar] [CrossRef]
- Meller, S.; di Domizio, J.; Voo, K.S.; Friedrich, H.C.; Chamilos, G.; Ganguly, D.; Conrad, C.; Gregorio, J.; le Roy, D.; Roger, T.; et al. T(H)17 cells promote microbial killing and innate immune sensing of DNA via interleukin 26. Nat. Immunol. 2015, 16, 970–979. [Google Scholar] [CrossRef]
- Zhang, X.J.; Zhang, X.Y.; Zhang, N.; Guo, X.; Peng, K.S.; Wu, H.; Lu, L.F.; Wu, N.; Chen, D.D.; Li, S.; et al. Distinctive structural hallmarks and biological activities of the multiple cathelicidin antimicrobial peptides in a primitive teleost fish. J. Immunol. 2015, 194, 4974–4987. [Google Scholar] [CrossRef]
- Dai, C.; Basilico, P.; Cremona, T.P.; Collins, P.; Moser, B.; Benarafa, C.; Wolf, M. CXCL14 displays antimicrobial activity against respiratory tract bacteria and contributes to clearance of Streptococcus pneumoniae pulmonary infection. J. Immunol. 2015, 194, 5980–5989. [Google Scholar] [CrossRef]
- Chen, C.P.; Chou, J.C.; Liu, B.R.; Chang, M.; Lee, H.J. Transfection and expression of plasmid DNA in plant cells by an arginine-rich intracellular delivery peptide without protoplast preparation. FEBS Lett. 2007, 581, 1891–1897. [Google Scholar] [CrossRef]
- Wang, C.; Zhao, L.; Xia, S.; Zhang, T.H.; Cao, R.Y.; Liang, G.D.; Li, Y.; Meng, G.P.; Wang, W.C.; Shi, W.G.; et al. De novo design of alpha-helical lipopeptides targeting viral fusion proteins: A promising strategy for relatively broad-spectrum antiviral drug discovery. J. Med. Chem. 2018, 61, 8734–8745. [Google Scholar] [CrossRef] [PubMed]
- Dong, N.; Ma, Q.Q.; Shan, A.S.; Lv, Y.F.; Hu, W.N.; Gu, Y.; Li, Y.Z. Strand length-dependent antimicrobial activity and membrane-active mechanism of arginine- and valine-rich beta-hairpin-like antimicrobial peptides. Antimicrob. Agents Chemother. 2012, 56, 2994–3003. [Google Scholar] [CrossRef] [PubMed]
- Lin, S.J.; Lee, D.Y.; Wang, H.C.; Kang, S.T.; Hwang, P.P.; Kou, G.H.; Huang, M.F.; Chang, G.D.; Lo, C.F. White spot syndrome virus protein kinase 1 defeats the host cell’s iron-withholding defense mechanism by interacting with host ferritin. J. Virol. 2015, 89, 1083–1093. [Google Scholar] [CrossRef] [PubMed][Green Version]
- Yang, H.; Xu, J.J.; Li, W.Y.; Wang, S.J.; Li, J.H.; Yu, J.P.; Li, Y.H.; Wei, H.P. Staphylococcus aureus virulence attenuation and immune clearance mediated by a phage lysin-derived protein. EMBO J. 2018, 37. [Google Scholar] [CrossRef]
- Zhao, B.R.; Zheng, Y.; Gao, J.; Wang, X.W. Maturation of an Antimicrobial Peptide Inhibits Aeromonas hydrophila Infection in Crayfish. J. Immunol. 2020, 204, 487–497. [Google Scholar] [CrossRef]
- Johansson, M.E.V.; Phillipson, M.; Petersson, J.; Velcich, A.; Holm, L.; Hansson, G.C. The inner of the two Muc2 mucin-dependent mucus layers in colon is devoid of bacteria. Proc. Natl. Acad Sci. USA 2008, 105, 15064–15069. [Google Scholar] [CrossRef]
- Linden, S.K.; Sutton, P.; Karlsson, N.G.; Korolik, V.; McGuckin, M.A. Mucins in the mucosal barrier to infection. Mucosal. Immunol. 2008, 1, 183–197. [Google Scholar] [CrossRef]
- Wlodarska, M.; Thaiss, C.A.; Nowarski, R.; Henao-Mejia, J.; Zhang, J.P.; Brown, E.M.; Frankel, G.; Levy, M.; Katz, M.N.; Philbrick, W.M.; et al. NLRP6 inflammasome orchestrates the colonic host-microbial interface by regulating goblet cell mucus secretion. Cell 2014, 156, 1045–1059. [Google Scholar] [CrossRef] [PubMed]
- Robertson, L.S.; Iwanowicz, L.R.; Marranca, J.M. Identification of centrarchid hepcidins and evidence that 17 beta-estradiol disrupts constitutive expression of hepcidin-1 and inducible expression of hepcidin-2 in largemouth bass (Micropterus salmoides). Fish Shellfish Immunol. 2009, 26, 898–907. [Google Scholar] [CrossRef]
- Yang, C.G.; Liu, S.S.; Sun, B.; Wang, X.L.; Wang, N.; Chen, S.L. Iron-metabolic function and potential antibacterial role of Hepcidin and its correlated genes (Ferroportin 1 and Transferrin receptor) in Turbot (Scophthalmus maximus). Fish Shellfish Immunol. 2013, 34, 744–755. [Google Scholar] [CrossRef]
- Drakesmith, H.; Prentice, A.M. Hepcidin and the iron-infection axis. Science 2012, 338, 768–772. [Google Scholar] [CrossRef] [PubMed]
- Koenig, M.D.; Tussing-Humphreys, L.; Day, J.; Cadwell, B.; Nemeth, E. Hepcidin and iron homeostasis during pregnancy. Nutrients 2014, 6, 3062–3083. [Google Scholar] [CrossRef] [PubMed]
- Ganz, T. Iron in innate immunity: Starve the invaders. Curr. Opin. Immunol. 2009, 21, 63–67. [Google Scholar] [CrossRef] [PubMed]
- Lill, R.; Srinivasan, V.; Muhlenhoff, U. The role of mitochondria in cytosolic-nuclear iron-sulfur protein biogenesis and in cellular iron regulation. Curr. Opin. Microbiol. 2014, 22, 111–119. [Google Scholar] [CrossRef] [PubMed]
- Lauth, X.; Babon, J.J.; Stannard, J.A.; Singh, S.; Nizet, V.; Carlberg, J.M.; Ostland, V.E.; Pennington, M.W.; Norton, R.S.; Westerman, M.E. Bass hepcidin synthesis, solution structure, antimicrobial activities and synergism, and in vivo hepatic response to bacterial infections. J. Biol. Chem. 2005, 280, 9272–9282. [Google Scholar] [CrossRef]
- Huang, P.H.; Chen, J.Y.; Kuo, C.M. Three different hepcidins from tilapia, Oreochromis mossambicus: Analysis of their expressions and biological functions. Mol. Immunol. 2007, 44, 1922–1934. [Google Scholar] [CrossRef]
- Wang, K.J.; Cai, J.J.; Cai, L.; Qu, H.D.; Yang, M.; Zhang, M. Cloning and expression of a hepcidin gene from a marine fish (Pseudosciaena crocea) and the antimicrobial activity of its synthetic peptide. Peptides 2009, 30, 638–646. [Google Scholar] [CrossRef]
- Ko, S.J.; Kang, N.H.; Kim, M.K.; Park, J.; Park, E.; Park, G.H.; Kang, T.W.; Park, J.B.; Yi, Y.E.; Jeon, S.H.; et al. Antibacterial and anti-biofilm activity, and mechanism of action of pleurocidin against drug resistant Staphylococcus aureus. Microb. Pathog. 2019, 127, 70–78. [Google Scholar] [CrossRef]
- Yan, J.; Wang, K.; Dang, W.; Chen, R.; Xie, J.; Zhang, B.; Song, J.; Wang, R. Two hits are better than one: Membrane-active and DNA binding-related double-action mechanism of NK-18, a novel antimicrobial peptide derived from mammalian NK-lysin. Antimicrob. Agents Chemother. 2013, 57, 220–228. [Google Scholar] [CrossRef]
- Pan, Y.; Zheng, L.; Mao, Y.; Wang, J.; Lin, L.; Su, Y.; Li, Y. The antibacterial activity and mechanism analysis of piscidin 5 like from Larimichthys crocea. Dev. Comp. Immunol. 2019, 92, 43–49. [Google Scholar] [CrossRef] [PubMed]
- Hocquellet, A.; le Senechal, C.; Garbay, B. Importance of the disulfide bridges in the antibacterial activity of human hepcidin. Peptides 2012, 36, 303–307. [Google Scholar] [CrossRef]
- Alvarez, C.A.; Guzman, F.; Cardenas, C.; Marshall, S.H.; Mercado, L. Antimicrobial activity of trout hepcidin. Fish Shellfish Immunol. 2014, 41, 93–101. [Google Scholar] [CrossRef] [PubMed]
- Kroot, J.J.; Tjalsma, H.; Fleming, R.E.; Swinkels, D.W. Hepcidin in human iron disorders: Diagnostic implications. Clin. Chem. 2011, 57, 1650–1669. [Google Scholar] [CrossRef]
- Drakesmith, H.; Nemeth, E.; Ganz, T. Ironing out Ferroportin. Cell Metab. 2015, 22, 777–787. [Google Scholar] [CrossRef] [PubMed]
- Addo, L.; Ikuta, K.; Tanaka, H.; Toki, Y.; Hatayama, M.; Yamamoto, M.; Ito, S.; Shindo, M.; Sasaki, Y.; Shimonaka, Y.; et al. The three isoforms of hepcidin in human serum and their processing determined by liquid chromatography-tandem mass spectrometry (LC-tandem MS). Int. J. Hematol. 2016, 103, 34–43. [Google Scholar] [CrossRef] [PubMed]
- Nemeth, E.; Preza, G.C.; Jung, C.L.; Kaplan, J.; Waring, A.J.; Ganz, T. The N-terminus of hepcidin is essential for its interaction with ferroportin: Structure-function study. Blood 2006, 107, 328–333. [Google Scholar] [CrossRef] [PubMed]
- Hempel, E.V.; Bollard, E.R. The Evidence-Based Evaluation of Iron Deficiency Anemia. Med. Clin. 2016, 100, 1065–1075. [Google Scholar] [CrossRef]









| Gene | Primer Name | Forward Primer (5′ → 3′) | Primer Name | Reverse Primer (5′ → 3′) |
|---|---|---|---|---|
| EF1α | EF125 | CGCCAGTGTTGCCTTCGT | ER126 | CGCTCAATCTTCCATCCCTT |
| Hepcidin | HeF91 | TGAAACACCACAGCAGAACGA | HeR92 | CAGCCTTTGTTACGACAGCAGTT |
| Ferroportin | Ferroportin-F | CACAGATTCAGACAAATGCCA | Ferroportin-R | TGTCGTTCGGTTCCCATTT |
| Ferritin | Ferritin-F | TCCTGTGCTTCGTGCGTGT | Ferritin-R | ACCTTCAGTCCGTCCTCGTG |
| IL-6 | IL-6-F | ACAGCAGAATGGGGGAGTTATC | IL-6-R | CTCGCAGAGTCTTGACATCCTT |
| iNOS | iNOS-F | CGAATACGCAATGGGAGAAC | iNOS-R | GTGTCATAGCCTTTGGAGTCATAA |
| TLR9 | TLR9-F | CAGTTGCGTTATCTCGGGGT | TLR9-R | TGGCATGAGCGAAGGTCAAT |
| TLR21 | TLR21-F | GTCAGAGCTTCCTTCGCAGT | TLR21-R | GGACAGTTGCTGCTTGGGTA |
© 2020 by the authors. Licensee MDPI, Basel, Switzerland. This article is an open access article distributed under the terms and conditions of the Creative Commons Attribution (CC BY) license (http://creativecommons.org/licenses/by/4.0/).
Share and Cite
Hu, Y.; Kurobe, T.; Liu, X.; Zhang, Y.-A.; Su, J.; Yuan, G. Hamp Type-1 Promotes Antimicrobial Defense via Direct Microbial Killing and Regulating Iron Metabolism in Grass Carp (Ctenopharyngodon idella). Biomolecules 2020, 10, 825. https://doi.org/10.3390/biom10060825
Hu Y, Kurobe T, Liu X, Zhang Y-A, Su J, Yuan G. Hamp Type-1 Promotes Antimicrobial Defense via Direct Microbial Killing and Regulating Iron Metabolism in Grass Carp (Ctenopharyngodon idella). Biomolecules. 2020; 10(6):825. https://doi.org/10.3390/biom10060825
Chicago/Turabian StyleHu, Yazhen, Tomofumi Kurobe, Xiaoling Liu, Yong-An Zhang, Jianguo Su, and Gailing Yuan. 2020. "Hamp Type-1 Promotes Antimicrobial Defense via Direct Microbial Killing and Regulating Iron Metabolism in Grass Carp (Ctenopharyngodon idella)" Biomolecules 10, no. 6: 825. https://doi.org/10.3390/biom10060825
APA StyleHu, Y., Kurobe, T., Liu, X., Zhang, Y.-A., Su, J., & Yuan, G. (2020). Hamp Type-1 Promotes Antimicrobial Defense via Direct Microbial Killing and Regulating Iron Metabolism in Grass Carp (Ctenopharyngodon idella). Biomolecules, 10(6), 825. https://doi.org/10.3390/biom10060825

