Abstract
We study timelike particles’ bound orbits around renormalization group improved Schwarzschild black holes (RGISBHs), which originate from renormalization group improvement of the Einstein–Hilbert action by using the running Newton constant. By considering the secular periastron precession for the timelike particles orbiting around RGISBHs, we found that it is not feasible to distinguish such black holes from Schwarzschild ones in the weak gravitational field. However, in the strong gravitational field, periodic orbits for the particles are investigated by employing a taxonomy. This suggests that the variation of the parameters in RGISBHs can change the taxonomy. This leads to a transition from periodic motion around Schwarzschild black holes to a quasi-periodic motion around these black holes. After that, the epicyclic motions of charged particles around RGISBHs immersed in an external asymptotically uniform magnetic field are taken into account with respect to the observed twin peak quasi-periodic oscillations’ frequencies. The epicyclic motions of charged particles around such black holes in the external magnetic field can give one possible explanation for the 3:2 resonance in three low-mass X-ray binaries. Our results might provide some hints to distinguish RGISBHs from the classical black holes by using periodic orbits and epicyclic motions around the strong gravitational field.
1. Introduction
Black holes are fundamental objects predicted by Einstein’s general relativity (GR). The detection of gravitational waves from binary black holes [1,2,3,4,5,6], X-ray binaries such as Cygnus X-1 (see [7,8,9] and the references therein), and imaging the supermassive black hole at the center of the giant elliptical galaxy M87 [10,11,12,13,14,15] not only uncover that black holes are plentiful in our Universe, but also open new ways to explore some influences of new physics on the strong gravitational fields [16,17,18,19,20,21,22,23,24,25,26,27,28,29,30,31,32,33,34,35,36,37,38,39,40,41,42,43,44,45,46]. One key feature that makes an object a black hole in GR is the existence of the event horizon around a central spacetime singularity. However, the event horizon causes the information paradox and the problem of the black hole singularity implies that GR should be improved. Now, it is commonly believed that one kind of the self-consistent quantum gravity can erase these flaws in GR due to high energy density and exceeding curvature in quantum gravity (see [47] for details).
Some effects of quantum gravity on black holes have been widely investigated, which include the Hawking evaporation process [48,49,50], entanglement [51,52,53,54], and the information loss paradox [55,56,57,58]. Some modified theories based on quantum gravity have been developed by Koch and collaborators (Rioseco and Rincón) [59,60,61,62,63,64,65,66,67,68,69,70]. They developed an alternative approach based on quantum gravity where the coupling constants can vary. It is remarkable that some quantum gravity effects can resolve the singularity of black holes by using the renormalization group improvement approach [71,72]. This leads to renormalization group improved Schwarzschild black holes (RGISBHs), proposed by Bonanno and Reuter [71]. RGISBHs originate from renormalization group improvement of the Einstein–Hilbert action by using the running Newton constant, borrowed from a standard scheme in particle physics. Some interesting properties for RGISBHs had be well studied in the regularity and thermodynamics [71], the quantum gravitational effects on accretion [73], the strong deflection lensing [74], as well as the dynamics of test particles around the black holes [75], whereas bound (precessing/periodic) orbits and epicyclic motions around RGISBHs are still missing in the literature.
Precessing and periodic orbits belong to two particular subclasses of the bound orbits and play a very important role in testing modified gravity theories. For example, the perihelion shifts of the planets in the Solar System [76,77,78,79,80,81,82,83,84], of exoplanets [85,86,87,88], of binary pulsars [89,90,91,92,93,94], and of stars around SgrA* [95,96,97,98] have widely been used to constrain GR and modified gravity theories. These precessing orbits in the weak gravitational field are very similar to the one of Mercury’s perihelion precession. When a timelike particle is near a black hole, however, the bound orbits reveal the zoom-whirl quasi-periodic and periodic motions, and this belongs to a unique feature in the strong gravitational field [99,100,101,102]. Following [103], one rational number q can be used to describe this zoom-whirl behavior for the timelike particle’s motion close to a black hole. These bound orbits with q have been extensively investigated in some classical black holes in GR [103,104] and other black holes in modified gravity theories [21,105,106,107,108,109,110,111,112,113,114,115]. Therefore, precessing and periodic orbits are mainly considered in the present work.
In addition, epicyclic motions around RGISBHs are also investigated in this paper. Recently, quasi-periodic oscillations (QPOs) are recognized as promising ways to detect some quantum effects and to measure possible deviations from GR in the strong gravitational field [116,117,118,119,120,121,122,123,124,125,126,127,128]. QPOs have been observed and identified under three microquasars in our galaxy: GRS 1915+105, XTE 1550-564, and GRO 1655-40. In this astrophysical system, one can observe the twin high-frequency QPOs with the perfect 3:2 frequency ratio. Up to now, there is still no consensus on which physical mechanism is responsible for the twin high-frequency QPOs. However, these frequencies are correlated with the orbital characteristic frequencies of a test particle (see [8,9] for reviews). Since these epicyclic motions are only determined by the metric and are independent of the complicated astrophysical processes of the accretion, they might present an opportunity to test modified gravity theories.
In Section 2, we briefly review the metric for RGISBHs and give the geodesics of the timelike particles around the black holes. In Section 3, we study the bound orbits around RGISBHs for the timelike particles. In the upcoming sections, we mainly pay attention to the effects of RGISBHs on bounds orbits and epicyclic motions. In Section 4, we deliberate about the precessing and periodic orbits around RGISBHs. In Section 5, we investigate the epicyclic motions of charged particles around RGISBHs immersed in an external asymptotically uniform magnetic field. In Section 6, we give the conclusions and discussion of the present work.
2. Metric and Geodesics
Some quantum effects in one Schwarzschild spacetime are usually incorporated by using the approach of the renormalization group (RG), where Newton’s gravitational constant varies with a length scale. Inspired by these ideas, Bonanno and Reuter investigated the impact of the leading quantum gravity effects on the dynamics of the Hawking evaporation process of a black hole [71]. The spacetime metric of the black hole is represented by an RG improved Vaidya one and is called the renormalization group improved Schwarzschild Black holes (RGISBHs). If the mass of such a black hole [71] reaches a critical one, the RGIBH evaporation terminates. The final state of the evaporation process is a cold, Planck size remnant (see [71] for details). The spacetime of RGISBHs [71] is
where
in which comes from the theory of nonperturbative renormalization groups and is the identification of the cutoff for the distance scale [71]. These two parameters are all dimensionless. When , the metric (1) will reduce to the Schwarzschild one.
Following the work of [74], we adopt in the following work, and the dimensionless function (2) yields
by taking . The event horizons for RGISBHs can be derived from , which is equal to . One can find that there exits no, single, or double horizons for RGISBHs. The discriminant for is described as in [74]:
with
where the cubic equation has no or double positive roots only when and . If the discriminant is greater than zero, we must have due to . Then, a new dimensionless parameter is introduced as follows [74]:
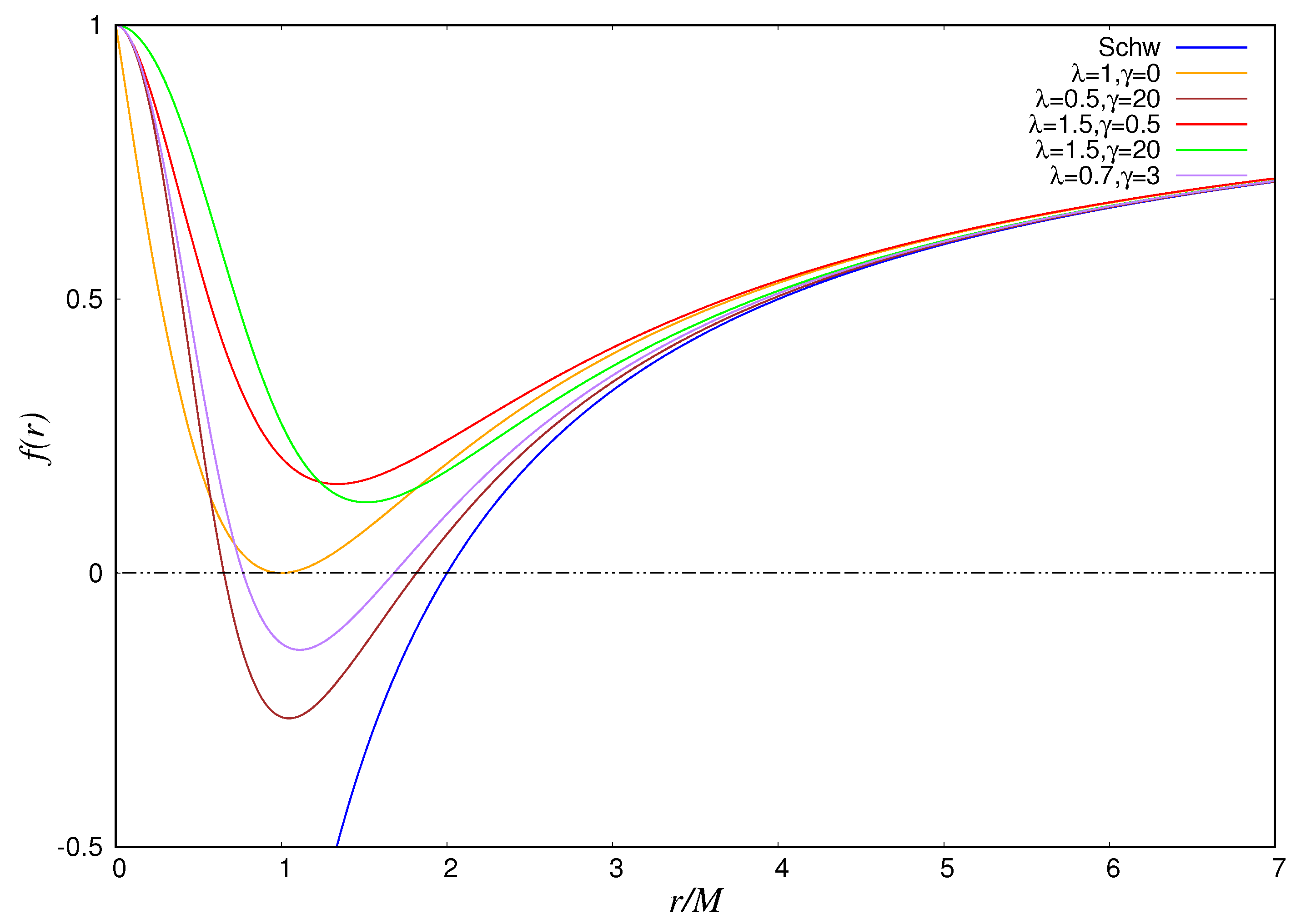
For , there exist two event horizons: the internal and external one. When , the two horizons shrink into a single one. Otherwise, no horizon can survive. Figure 1 shows the metric as a function of with various values of and . It is worth noting that destroying the event horizon can violate the area theorem [129], which can lead to the energy released in the collision of two black holes exceeding the Hawking radiation. Since this violation is not supported by the current observations of gravitational waves, we only consider the case for in the present work.
Figure 1.
as a function of .
In , the Lagrangian for a test particle yields
in which a dot denotes a derivative with respect to one affine parameter. We have
where E and L are the particle’s conserved energy and angular momentum. The Hamiltonian for the test particle is
Then, we derive the following form:
3. Bound Orbits
For the timelike particle around RGISBHs, the bound orbits are located between the marginally bound orbits (MBOs) and the innermost stable circular orbits (ISCOs), which are derived from Equation (14). MBOs for the particle around RGISBHs should satisfy the following conditions [131]:
which belong to an unstable circular orbits. For ISCOs, it reads [131]
which is a minimal radius permitting the stable circular orbit for the particle around RGISBHs.
Figure 2 indicates and of the timelike particle around RGISBHs with respect to and for MBOs. It suggests that, in some cases (e.g., ), the values of and in RGISBHs are smaller than the values in Schwarzschild black holes. In the classical Schwarzschild case, and . Figure 3 displays , , and of the timelike particle around RGISBHs with respect to and for ISCOs. Furthermore, in some cases, the values of , , and are smaller than the ones in Schwarzschild black holes. In the Schwarzschild case, , , and . This means that the energy and angular momentum of the bound orbits around RGISBHs might be smaller than the classical Schwarzschild one.
Figure 2.
and of a timelike particle around RGISBHs with respect to and .
Figure 3.
, , and of a timelike particle around RGISBHs with respect to and .
The effective potential as a function of is plotted in Figure 4 with different values of , , and . The angular momentum varies from to from top to bottom in Figure 4. From Figure 4, it shows that, when the angular momentum increases, the values of become large until the angular momentum reaches . Besides, the effective potential with has only one extremal point, and other cases have two extremal points in Figure 4. For a given , it also suggests that E cannot be too high, otherwise the particle falls into the black hole, and E cannot be too small, otherwise there is no solution. This enables one to plot the allowed regions for the bound orbits (in shadow) around RGISBHs with various values of and , as shown in Figure 5. This figure indicates that for a fixed . All of the values for form the blue curves in Figure 5, while the red curves consist of all values for .
Figure 4.
The effective potential as a function of with different values of , , and . The angular momentum varies from to from top to bottom.
Figure 5.
regions for the bound orbits (in shadow) around RGISBHs with various values of and . The red and the blue curves are the upper and the lower bounds for E, respectively.
It should be emphasized that [75] investigated the dynamics of neutral, electrically charged, and magnetized particles around RGIBHs in the presence of an external asymptotically uniform magnetic field. These bound orbits around RGISBHs have been partly considered by previous work [75]. The differences between [75] and the present work are as follows: (i) The marginally bound orbits (MBOs) are considered in the present work. In [75], only the marginally and the innermost stable circular orbits (MSCOs and ICSOs) were considered. The MBOs are very useful for the analysis of the bound orbits and the following precessing and periodic orbits. In fact, for MBOs, one test massive particle has the same energy as the particle at rest at infinity. This also means that there is no dissipation of energy when the massive particle is transferred from infinity to the MBO. If its motion is far beyond the MBO, the particle can completely escape from the gravitational field of the black hole. (ii) ISCOs are displayed by various parameters and (Figure 2) in this paper. In [75], only specific parameter values such as a fixed value were considered (see Figure 4 in [75]). (iii) The effective potential as a function of is studied in the present paper. (iv) regions for the bound orbits around RGISBHs are also taken into account in our work. These characteristics of (i)–(iv) in our work are devoted to investigating precessing and periodic orbits.
By taking a fixed , E, and the parameters of and , an irrational or a rational number q [103] could represent each of bound orbit around RGISBHs. q can describe the amount of the precession of the orbit in one radial cycle from one apastron to periastron to the next apastron; it reads [103]
where a rational number denotes one periodic orbit and an irrational number denotes a precessing or quasi-periodic one (see [103] for details). They all belong to the bound orbits. Then, we derive
The corresponding rational number q is decomposed into three integers [103] as follows:
where z is the “zoom” number and w is the “whirl” number. denotes the “vertices” number formed by joining the successive apastron of the periodic orbit. The equatorial angle reads
4. Precessing and Periodic Orbits
Precessing motion belongs to one kind of specific class for the bound orbit with an irrational number q. Recently, GRAVITY reported the first detection of GR’s Schwarzschild precession in the orbit of the S2 star around Sgr A* [96]. The observation by GRAVITY confirms that the inferred precession as the Schwarzschild one is [96]
where the Schwarzschild precession in the second post-Newtonian (2PN) approximation having the following form [132]:
If RGISBHs are the candidate for the supermassive black hole at the Galactic Center, the S2 star’ precession is derived as
at the 2PN level. based on Equation (6). Then, Equation (27) is represented as
By using the data of the orbit for the S2 star around Sgr A* in GRAVITY [96], we can plot the precessing in the weak gravitational field (see Figure 6). Here, the bound on the parameters as and under RGISBHs was given by [74], which is constrained by making use of the data for the shadow of the M87 central black hole. In Figure 6, at this bound on and , it indicates that the precessing in RGISBHs might be either positive or negative. However, one negative precession is not supported by any available observations. Therefore, this rules out the parameters range of and , e.g., when , with the negative precession. Based on the observation of GRAVITY, , which is labeled in Figure 6. This leads to when . This also means that it is not feasible to distinguish such black holes from classical Schwarzschild ones in the weak gravitational field.
Figure 6.
Precessing of the S2 star around RGISBHs in the weak gravitational field with and .
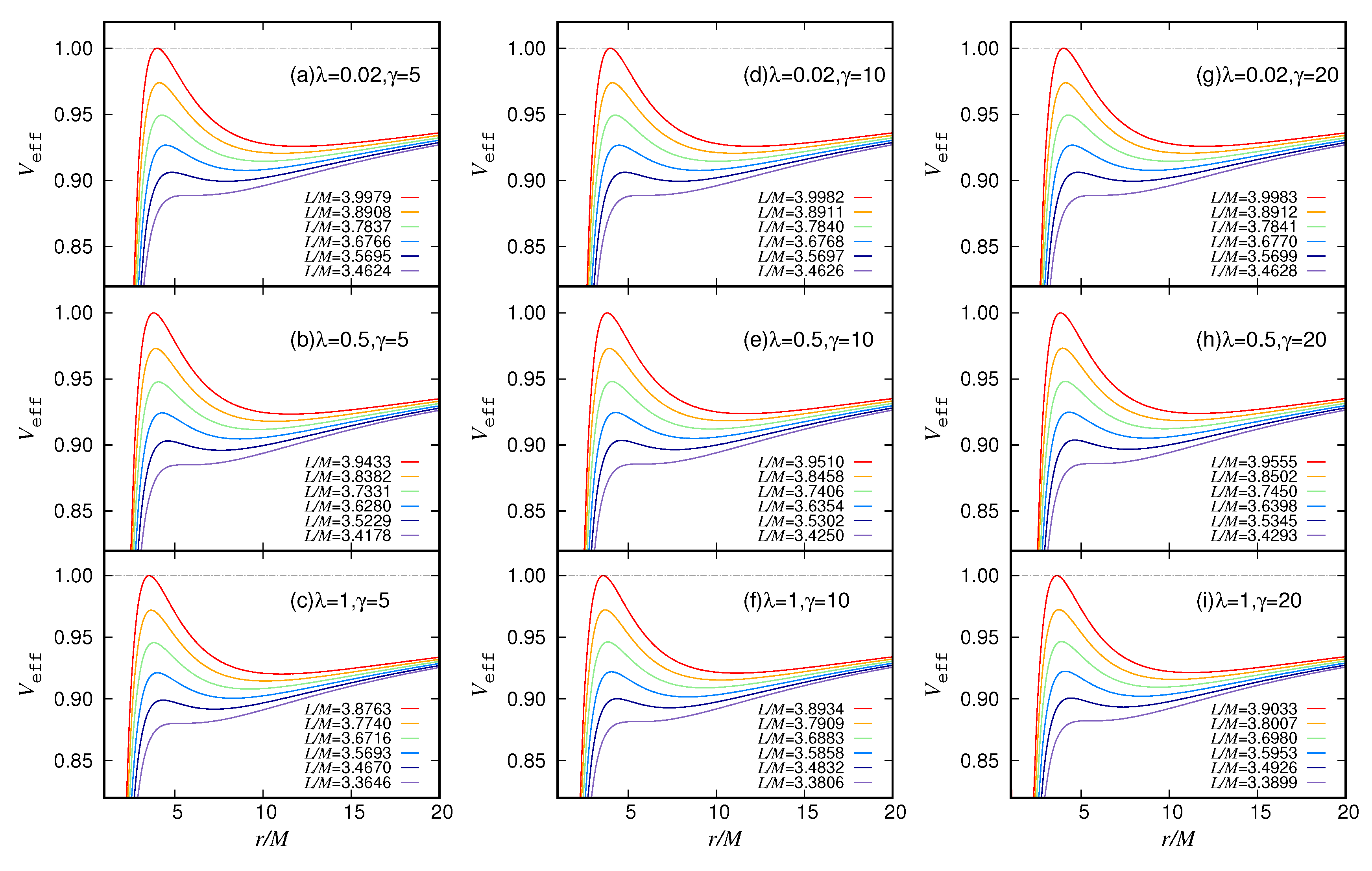
In the strong gravitational field, a rational number q in Equation (19) can describe one periodic orbit, which also belongs to one particular subclass of the bound orbits. Based on Equations (17)–(21), q is determined by and depends on the metric (2), the angular momentum L, and the energy E. Figure 7 displays q versus E (the left panel) and q versus (the right panel) with different values of and . In the right panel in this figure, it is indicated that the increment of can decrease the value of q. In the left panel of this figure, the increment of E can increase the value of q. From Figure 7, we can see that q is more sensitive to the parameter in comparison to the parameter . The variations in the values of make the difference between these curves.
Figure 7.
q versus E (left panel) and q versus (right panel) with different parameters values.
Figure 8 indicates periodic and quasi-periodic orbits around RGISBHs with . Each column in Figure 8 has the same values of and , while each row shares the same value of E. In this figure, the classical Schwarzschild black holes (denoted by “Schw”) display perfect periodic orbits with three integers and the relevant rational number q. In other situations, the values of q under RGISBHs belong to quasi-periodic orbits by taking the same value of E as the one in the Schwarzschild case.
Figure 8.
The quasi-periodic and periodic orbits around RGISBHs with . Each column has the same values of and , while each row shares the same value of E.
In each row of Figure 8, with the same values of E and , the change of and makes the particles around RGISBHs have quasi-periodic orbits in spite of the periodic orbits in the Schwarzschild case. The behaviors of quasi-periodic orbits are quite different in each row. For example, in the first row, the timelike particle around Schwarzschild black holes has the periodic orbit with . With the same values of E and in the row, the quasi-periodic orbit with and has . This quasi-periodic orbit approaches the periodic one with and is quite different from . Another case is the quasi-periodic orbit in the last row with and with . This situation is very close to the periodic orbit of and is also different from for the classical Schwarzschild case. Due to the bound orbits in the strong gravitational field, we might be able to distinguish RGISBHs from the classical Schwarzschild black holes. For example, in the near future observations, if GRAVITY can find S stars nearby Sgr A* and report these precessions in the orbit around Sgr A* with the high-precision, quasi-periodic orbits around RGISBHs will be detectable. However, these observations must be modeled under RGISBHs firstly, and the parameters and will be obtained by fitting data.
In summary, for the quasi-periodic and periodic orbits with the same values of and E around RGISBHs, it is indicated that: (1) the variations in the values of and make a transition from one periodic orbit to one quasi-periodic one and vice versa; (2) the behaviors of quasi-periodic orbits are quite different with the change of the parameters and ; (3) the bound orbits around RGISBHs in the strong gravitational field are quite different from the Schwarzschild ones.
5. Epicyclic Motions and Mass-Limit of Microquasars
In the astrophysics cases, one external magnetic field can exist around one black hole with an accretion disk. This can affect the charged particle’s motion around the black hole. Much work has widely considered the charged test particles’ motions around black holes surrounded by an external magnetic field [75,133,134,135,136,137,138,139] and the chaotic behaviors and the relevant integrators [140,141,142,143,144,145,146,147,148]. In [75], the dynamics of the charged particles around RGISBHs immersed in an external asymptotically uniform magnetic field was considered. We first briefly review the dynamics of the charged particles around RGISBHs for completeness (see [75] for details). Then, the epicyclic motions of charged particles around RGISBHs in the external magnetic field will be modeled and compared with the observations for microquasars.
In their work [75], the external asymptotically uniform magnetic field is perpendicular to the equatorial plane by using the method of Wald in [133]. In [133], Wald pioneered and derived the solution for the electromagnetic field occurring when one axisymmetric, stationary black hole is put in one uniform magnetic field aligned along the symmetry axis of the black hole. In this method [133], one Killing vector serves as a vector potential for a Maxwell field (see [133] for details). Then, can be written as the following forms:
and the following nonzero components in are
For a proper observer, the orthonormal component of the asymptotically uniform magnetic field around RGISBHs yields
in which is the pseudotensorial form of the Levi-Civita symbol and is the four-velocity for the proper observer [131]. This leads to
The Hamilton–Jacobi equation for RGISBHs [131] is
where m and q denote, respectively, the particle’s mass and electric charge. The corresponding action reads
It yields
with
where . This parameter is called the cyclotron frequency as a result of the Lorenz force and represents the interaction between the magnetic field and the charged particle. In Equation (42), L can be positive or negative. When and (or and ), the Lorentz force is repulsive. While and (or and ), the Lorentz force is attractive. This enables the charged particle to have three qualitatively different types of trajectories (see [134] for details).
One microquasar in our galaxy has been identified as a stellar mass black hole, which has an accretion disk. This microquasar was found along with X-rays or ultraviolet light with capturing material from its companion star and jets. In this astrophysical system, one can observe the twin high-frequency QPOs. For example, for twin peaks in the power spectra, the lower one in the twin high-frequency QPOs is , and the upper one is . It is always found that has the perfect 3:2 frequency ratio. Up to now, there is still no consensus on which physical mechanism is responsible for the twin high-frequency QPOs. However, these frequencies are correlated with the orbital characteristic frequencies of a test particle (see [8,9] for reviews). In the following section, we investigate the twin high-frequency QPOs for the charged particle, which are modeled as RGISBHs immersed in the external magnetic field.
We assume the charged particle has the stable circular orbit . For small displacements (namely, and ) around the mean orbit, it gives and at the linear order. When we ignore non-linear coupling effects of the vertical and radial modes, it yields
where and denote vertical and radial epicyclic frequencies measured by the local observer, respectively. is determined by (see Equation (40)). These frequencies have
measured by the local observer. Then, for a distant observer, the corresponding frequencies , and can be derived as follows:
where is derived by Equations (45)–(47), respectively.
From Equation (48), Figure 9 and Figure 10 display the epicyclic motions for the charged particle around RGISBHs with different parameters , , and b immersed in the external uniform magnetic field. These figures show the vertical epicyclic frequency , the orbital frequency , and the radial epicyclic frequency change with . Blue dotted vertical lines denote the positions of the 3:2 resonance between and ; brown dotted vertical lines denote the ones between and ; black dotted vertical lines denote the ones between and . Based on Figure 9 and Figure 10, we explicitly show that the difference between the three frequencies mainly depends on the parameters , , and b. Obviously, the difference between the frequencies is due to the different position of the ISCOs. It also leads to the 3:2 resonance shift (see Figure 9 and Figure 10).
Figure 9.
The epicyclic frequencies for RGISBHs immersed in an external uniform magnetic field by taking . Blue dotted vertical lines denote the positions of the 3:2 resonance between and and brown dotted vertical lines denote the ones between and .
Figure 10.
The epicyclic frequencies for RGISBHs immersed in an external uniform magnetic field by taking . Blue dotted vertical lines denote the positions of the 3:2 resonance between and ; brown dotted vertical lines denote the ones of the 3:2 resonance between and ; black dotted vertical lines denote the ones between and .
The ratio of twin high-frequency frequencies (namely, ) has been observed in three microquasar in our galaxy, which are GRO 1655-40, XTE 1550-564, and GRS 1915+105 [149]. We can assume that the upper frequency and the lower frequency in twin high-frequency frequencies are, respectively, and . For other situations, we can also either assume and or assume and . The vertical lines in Figure 9 and Figure 10 show these cases. In order to probe some possible quantum effects under RGISBHs on the observations, we plot the effects of the parameters and on the relations between mass and the upper frequency (Hz) with respect to the data of three microquasars (see Figure 11). In Figure 11, we take three cases into account, which are , , and . GRO 1655-40, XTE 1550-564, and GRS 1915+105 in Figure 11 are denoted by black horizontal lines. Based on Figure 11, this also suggests that and in RGISBHs best fit the data of the above observations with a non-vanishing magnetic field. This means that the epicyclic motions of charged particles around RGISBHs in the external magnetic field can give one possible explanation for the 3:2 resonance in three low-mass X-ray binaries.
Figure 11.
The upper frequency (Hz) and mass relations for different parameters , , and b with the cases of , , and . GRO 1655-40, XTE 1550-564, and GRS 1915+105 are denoted by black horizontal lines.
6. Conclusions and Discussion
In the present work, we studied timelike particles’ bound orbits around renormalization group improved Schwarzschild black holes (RGISBHs), which originate from renormalization group improvement of the Einstein–Hilbert action by using the running Newton constant. By considering the timelike particle’s bound orbits between the marginally bound orbits (MBOs) and the innermost stable circular orbits (ISCOs) around RGISBHs, we found that the values for , , , , and are smaller than the values in Schwarzschild black holes in some cases (e.g., ). Besides, in RGISBHs, the allowed regions of the for the particle’s bound orbits were discussed and analyzed. This indicates that for the bound orbits with a fixed .
By considering the secular periastron precession for the timelike particles orbiting around RGISBHs, we obtained when by using the data of GRAVITY. This also suggests that it is not feasible to distinguish such black holes from Schwarzschild ones in the weak gravitational field. Then, in the strong gravitational field, periodic orbits for the particles were investigated by employing a taxonomy. This indicates that the variation of the parameters in RGISBHs can change the taxonomy. This leads to a transition from periodic motion around Schwarzschild black holes to a quasi-periodic motion around these black holes. After that, the epicyclic motions of charged particles around RGISBHs immersed in an external asymptotically uniform magnetic field were taken into account with respect to the observed twin peak quasi-periodic oscillations’ frequencies. The epicyclic motions of charged particles around such black holes in the external magnetic field can give one possible explanation for the 3:2 resonance in three low-mass X-ray binaries: GRS 1915+105, XTE 1550-564, and GRO 1655-40.
Our results might provide some hints to distinguish RGISBHs from the classical black holes by using periodic orbits and epicyclic motions around the strong gravitational field. In the near future observations, if GRAVITY can find S stars nearby Sgr A* and report these precessions in the orbit around Sgr A* with the high-precision, quasi-periodic orbits around RGISBHs, like Figure 8, will be detectable. The quantum gravity effect in epicyclic motions around RGISBHs will also be found only if these observations are modeled under RGISBHs. We leave the detailed investigation on this issue for future works. In this paper, the bound orbits around RGISBHs without spin were investigated. It is well known that the metric with spin will lead to a 3:2 frequency ratio [127]. Another open issue for RGISBHs is hot spots around Sgr A* as magnetized objects, as in the case of [150,151,152]. This detailed research on the above issues will be considered in our future works.
Author Contributions
H.-Y.L., Methodology, Software, Validation; X.-M.D., Supervision, Conceptualization, Methodology, Software, Writing—original draft. All authors have read and agreed to the published version of the manuscript.
Funding
This work was funded by the National Natural Science Foundation of China (Grant Nos. 12173094, 11773080, and 11473072) and the Strategic Priority Research Program of the Chinese Academy of Sciences (Grant No. XDA15016700).
Data Availability Statement
Our paper is a theoretical work. All of the data in the paper are adopted by the related references.
Conflicts of Interest
The authors declare no conflict of interest.
References
- LIGO Scientific Collaboration and Virgo Collaboration. Observation of Gravitational Waves from a Binary Black Hole Merger. Phys. Rev. Lett. 2016, 116, 061102. Available online: http://xxx.lanl.gov/abs/1602.03837 (accessed on 1 January 2022). [CrossRef] [PubMed]
- LIGO Scientific Collaboration and Virgo Collaboration. Binary Black Hole Mergers in the First Advanced LIGO Observing Run. Phys. Rev. 2016, 6, 041015. Available online: http://xxx.lanl.gov/abs/1606.04856 (accessed on 1 January 2022). [CrossRef]
- LIGO Scientific Collaboration and Virgo Collaboration. GW151226: Observation of Gravitational Waves from a 22-Solar-Mass Binary Black Hole Coalescence. Phys. Rev. Lett. 2016, 116, 241103. Available online: http://xxx.lanl.gov/abs/1606.04855 (accessed on 1 January 2022). [CrossRef]
- LIGO Scientific Collaboration and Virgo Collaboration. GW170104: Observation of a 50-Solar-Mass Binary Black Hole Coalescence at Redshift 0.2. Phys. Rev. Lett. 2017, 118, 221101. Available online: http://xxx.lanl.gov/abs/1706.01812 (accessed on 1 January 2022). [CrossRef] [Green Version]
- LIGO Scientific Collaboration and Virgo Collaboration. GW170608: Observation of a 19 Solar-mass Binary Black Hole Coalescence. Astrophys. J. Lett. 2017, 851, L35. Available online: http://xxx.lanl.gov/abs/1711.05578 (accessed on 1 January 2022). [CrossRef]
- LIGO Scientific Collaboration and Virgo Collaboration. GW170814: A Three-Detector Observation of Gravitational Waves from a Binary Black Hole Coalescence. Phys. Rev. Lett. 2017, 119, 141101. Available online: http://xxx.lanl.gov/abs/1709.09660 (accessed on 1 January 2022). [CrossRef] [Green Version]
- Webster, B.L.; Murdin, P. Cygnus X-1-a Spectroscopic Binary with a Heavy Companion? Nature 1972, 235, 37–38. [Google Scholar] [CrossRef]
- Bambi, C. Black Holes: A Laboratory for Testing Strong Gravity; Springer: Berlin/Heidelberg, Germany, 2017. [Google Scholar] [CrossRef]
- Bambi, C. Testing black hole candidates with electromagnetic radiation. Rev. Mod. Phys. 2017, 89, 025001. Available online: http://xxx.lanl.gov/abs/1509.03884 (accessed on 1 January 2022). [CrossRef] [Green Version]
- Event Horizon Telescope Collaboration. First M87 Event Horizon Telescope Results. I. The Shadow of the Supermassive Black Hole. Astrophys. J. Lett. 2019, 875, L1. Available online: http://xxx.lanl.gov/abs/1906.11238 (accessed on 1 January 2022). [CrossRef]
- Event Horizon Telescope Collaboration. First M87 Event Horizon Telescope Results. II. Array and Instrumentation. Astrophys. J. Lett. 2019, 875, L2. Available online: http://xxx.lanl.gov/abs/1906.11239 (accessed on 1 January 2022). [CrossRef]
- Event Horizon Telescope Collaboration. First M87 Event Horizon Telescope Results. III. Data Processing and Calibration. Astrophys. J. Lett. 2019, 875, L3. Available online: http://xxx.lanl.gov/abs/1906.11240 (accessed on 1 January 2022). [CrossRef]
- Event Horizon Telescope Collaboration. First M87 Event Horizon Telescope Results. IV. Imaging the Central Supermassive Black Hole. Astrophys. J. Lett. 2019, 875, L4. Available online: http://xxx.lanl.gov/abs/1906.11241 (accessed on 1 January 2022). [CrossRef]
- Event Horizon Telescope Collaboration. First M87 Event Horizon Telescope Results. V. Physical Origin of the Asymmetric Ring. Astrophys. J. Lett. 2019, 875, L5. Available online: http://xxx.lanl.gov/abs/1906.11242 (accessed on 1 January 2022). [CrossRef]
- Event Horizon Telescope Collaboration. First M87 Event Horizon Telescope Results. VI. The Shadow and Mass of the Central Black Hole. Astrophys. J. Lett. 2019, 875, L6. Available online: http://xxx.lanl.gov/abs/1906.11243 (accessed on 1 January 2022). [CrossRef]
- Du, Y.; Tahura, S.; Vaman, D.; Yagi, K. Probing compactified extra dimensions with gravitational waves. Phys. Rev. D 2021, 103, 044031. Available online: http://xxx.lanl.gov/abs/2004.03051 (accessed on 1 January 2022). [CrossRef]
- Zulianello, A.; Carballo-Rubio, R.; Liberati, S.; Ansoldi, S. Electromagnetic tests of horizonless rotating black hole mimickers. Phys. Rev. D 2021, 103, 064071. Available online: http://xxx.lanl.gov/abs/2005.01837 (accessed on 1 January 2022). [CrossRef]
- Carballo-Rubio, R.; Di Filippo, F.; Liberati, S.; Pacilio, C.; Visser, M. Inner horizon instability and the unstable cores of regular black holes. J. High Energy Phys. 2021, 2021, 132. Available online: http://xxx.lanl.gov/abs/2101.05006 (accessed on 1 January 2022). [CrossRef]
- Mazza, J.; Franzin, E.; Liberati, S. A novel family of rotating black hole mimickers. J. Cosmol. Astropart. Phys. 2021, 2021, 082. Available online: http://xxx.lanl.gov/abs/2102.01105 (accessed on 1 January 2022). [CrossRef]
- Tsupko, O.Y. Unbound motion of massive particles in the Schwarzschild metric: Analytical description in case of strong deflection. Phys. Rev. D 2014, 89, 084075. Available online: http://xxx.lanl.gov/abs/1505.06481 (accessed on 1 January 2022). [CrossRef] [Green Version]
- Jai-akson, P.; Chatrabhuti, A.; Evnin, O.; Lehner, L. Black hole merger estimates in Einstein-Maxwell and Einstein-Maxwell-dilaton gravity. Phys. Rev. D 2017, 96, 044031. Available online: http://xxx.lanl.gov/abs/1706.06519 (accessed on 1 January 2022). [CrossRef] [Green Version]
- Levi Said, J.; Mifsud, J.; Parkinson, D.; Saridakis, E.N.; Sultana, J.; Zarb Adami, K. Testing the violation of the equivalence principle in the electromagnetic sector and its consequences in f(T) gravity. J. Cosmol. Astropart. Phys. 2020, 2020, 47. Available online: http://xxx.lanl.gov/abs/2005.05368 (accessed on 1 January 2022). [CrossRef]
- Fernandes, P.G.S.; Carrilho, P.; Clifton, T.; Mulryne, D.J. Black holes in the scalar-tensor formulation of 4D Einstein-Gauss-Bonnet gravity: Uniqueness of solutions, and a new candidate for dark matter. Phys. Rev. D 2021, 104, 044029. [Google Scholar] [CrossRef]
- Liu, C.; Zhu, T.; Wu, Q.; Jusufi, K.; Jamil, M.; Azreg-Aïnou, M.; Wang, A. Shadow and quasinormal modes of a rotating loop quantum black hole. Phys. Rev. D 2020, 101, 084001. Available online: http://xxx.lanl.gov/abs/2003.00477 (accessed on 1 January 2022). [CrossRef] [Green Version]
- Jusufi, K.; Jamil, M.; Chakrabarty, H.; Wu, Q.; Bambi, C.; Wang, A. Rotating regular black holes in conformal massive gravity. Phys. Rev. D 2020, 101, 044035. Available online: http://xxx.lanl.gov/abs/1911.07520 (accessed on 1 January 2022). [CrossRef] [Green Version]
- Abbas, G.; Mahmood, A.; Zubair, M. Strong deflection gravitational lensing for photon coupled to Weyl tensor in a charged Kiselev black hole. Phys. Dark Univ. 2021, 31, 100750. [Google Scholar] [CrossRef]
- Zhou, T.Y.; Cao, W.G.; Xie, Y. Collinear solution to the three-body problem under a scalar-tensor gravity. Phys. Rev. D 2016, 93, 064065. [Google Scholar] [CrossRef]
- Jenks, L.; Yagi, K.; Alexander, S. Probing Noncommutative Gravity with Gravitational Wave and Binary Pulsar Observations. Phys. Rev. D 2020, 102, 084022. Available online: http://xxx.lanl.gov/abs/2007.09714 (accessed on 1 January 2022). [CrossRef]
- Izmailov, R.N.; Karimov, R.K.; Potapov, A.A.; Nandi, K.K. String effect on the relative time delay in the Kerr-Sen black hole. Ann. Phys. 2020, 413, 168069. Available online: http://xxx.lanl.gov/abs/2002.01149 (accessed on 1 January 2022). [CrossRef] [Green Version]
- Tuleganova, G.Y.; Izmailov, R.N.; Karimov, R.K.; Potapov, A.A.; Nandi, K.K. Times of arrival (TOA) of signals in the Kerr-MOG black hole. Gen. Relativ. Gravit. 2020, 52, 31. [Google Scholar] [CrossRef]
- Caruana, M.; Farrugia, G.; Levi Said, J. Cosmological bouncing solutions in f(T, B) gravity. Eur. Phys. J. C 2020, 80, 640. Available online: http://xxx.lanl.gov/abs/2007.09925 (accessed on 1 January 2022). [CrossRef]
- Franco, G.A.R.; Escamilla-Rivera, C.; Levi Said, J. Stability analysis for cosmological models in f(T,B) gravity. Eur. Phys. J. C 2020, 80, 677. Available online: http://xxx.lanl.gov/abs/2005.14191 (accessed on 1 January 2022). [CrossRef]
- Carballo-Rubio, R.; Di Filippo, F.; Liberati, S. Hearts of Darkness: The inside out probing of black holes. arXiv 2021, arXiv:2106.01530. Available online: http://xxx.lanl.gov/abs/2106.01530 (accessed on 1 January 2022). [CrossRef]
- Jefremov, P.I.; Tsupko, O.Y.; Bisnovatyi-Kogan, G.S. Innermost stable circular orbits of spinning test particles in Schwarzschild and Kerr space-times. Phys. Rev. D 2015, 91, 124030. Available online: http://xxx.lanl.gov/abs/1503.07060 (accessed on 1 January 2022). [CrossRef] [Green Version]
- Favata, M. The gravitational-wave memory from eccentric binaries. Phys. Rev. D 2011, 84, 124013. Available online: http://xxx.lanl.gov/abs/1108.3121 (accessed on 1 January 2022). [CrossRef] [Green Version]
- Bambhaniya, P.; Solanki, D.N.; Dey, D.; Joshi, A.B.; Joshi, P.S.; Patel, V. Precession of timelike bound orbits in Kerr spacetime. Eur. Phys. J. C 2021, 81, 205. Available online: http://xxx.lanl.gov/abs/2007.12086 (accessed on 1 January 2022). [CrossRef]
- Bambhaniya, P.; Dey, D.; Joshi, A.B.; Joshi, P.S.; Solanki, D.N.; Mehta, A. Shadows and negative precession in non-Kerr spacetime. Phys. Rev. D 2021, 103, 084005. Available online: http://xxx.lanl.gov/abs/2101.03865 (accessed on 1 January 2022). [CrossRef]
- Nunes, R.C.; Pan, S.; Saridakis, E.N. New observational constraints on f (T) gravity through gravitational-wave astronomy. Phys. Rev. D 2018, 98, 104055. Available online: http://xxx.lanl.gov/abs/1810.03942 (accessed on 1 January 2022). [CrossRef] [Green Version]
- Levi Said, J.; Mifsud, J.; Sultana, J.; Zarb Adami, K. Reconstructing teleparallel gravity with cosmic structure growth and expansion rate data. J. Cosmol. Astropart. Phys. 2021, 2021, 015. Available online: http://xxx.lanl.gov/abs/2103.05021 (accessed on 1 January 2022). [CrossRef]
- Lu, X.; Xie, Y. Gravitational lensing by a quantum deformed Schwarzschild black hole. Eur. Phys. J. C 2021, 81, 627. [Google Scholar] [CrossRef]
- Lu, X.; Xie, Y. Time delay of photons coupled to Weyl tensor in a regular phantom black hole. Eur. Phys. J. C 2020, 80, 625. [Google Scholar] [CrossRef]
- Zhang, J.; Xie, Y. Probing a self-complete and Generalized-Uncertainty-Principle black hole with precessing and periodic motion. Astrophys. Space Sci. 2022, 367, 17. [Google Scholar] [CrossRef]
- Zhu, X.Y.; Xie, Y. Strong deflection gravitational lensing by a Lee-Wick ultracompact object. Eur. Phys. J. C 2020, 80, 444. [Google Scholar] [CrossRef]
- Gao, Y.X.; Xie, Y. Gravitational lensing by hairy black holes in Einstein-scalar-Gauss-Bonnet theories. Phys. Rev. D 2021, 103, 043008. [Google Scholar] [CrossRef]
- Gao, Y.X.; Xie, Y. Strong deflection gravitational lensing by an Einstein-Lovelock ultracompact object. Eur. Phys. J. C 2022, 82, 162. [Google Scholar] [CrossRef]
- Cheng, X.T.; Xie, Y. Probing a black-bounce, traversable wormhole with weak deflection gravitational lensing. Phys. Rev. D 2021, 103, 064040. [Google Scholar] [CrossRef]
- Bojowald, M. Loop Quantum Cosmology. Living Rev. Relativ. 2005, 8, 11. Available online: http://xxx.lanl.gov/abs/gr-qc/0601085 (accessed on 1 January 2022). [CrossRef] [Green Version]
- Hawking, S.W. Particle creation by black holes. Commun. Math. Phys. 1975, 43, 199–220. [Google Scholar] [CrossRef]
- Bekenstein, J.D.; Mukhanov, V.F. Spectroscopy of the quantum black hole. Phys. Lett. B 1995, 360, 7–12. Available online: http://xxx.lanl.gov/abs/gr-qc/9505012 (accessed on 1 January 2022). [CrossRef] [Green Version]
- Hod, S. The Hawking evaporation process of rapidly-rotating black holes: An almost continuous cascade of gravitons. Eur. Phys. J. C 2015, 75, 329. Available online: http://xxx.lanl.gov/abs/1506.05457 (accessed on 1 January 2022). [CrossRef] [Green Version]
- Witten, E. Notes on Some Entanglement Properties of Quantum Field Theory. arXiv 2018, arXiv:1803.04993. Available online: http://xxx.lanl.gov/abs/1803.04993 (accessed on 1 January 2022).
- Faulkner, T.; Guica, M.; Hartman, T.; Myers, R.C.; Van Raamsdonk, M. Gravitation from entanglement in holographic CFTs. J. High Energy Phys. 2014, 2014, 51. Available online: http://xxx.lanl.gov/abs/1312.7856 (accessed on 1 January 2022). [CrossRef] [Green Version]
- Almheiri, A.; Marolf, D.; Polchinski, J.; Sully, J. Black holes: Complementarity or firewalls? J. High Energy Phys. 2013, 2013, 62. Available online: http://xxx.lanl.gov/abs/1207.3123 (accessed on 1 January 2022). [CrossRef] [Green Version]
- Jefferson, R. Black holes and quantum entanglement. arXiv 2019, arXiv:1901.01149. Available online: http://xxx.lanl.gov/abs/1901.01149 (accessed on 1 January 2022).
- Hawking, S.W. The Information Paradox for Black Holes. arXiv 2015, arXiv:1509.01147. Available online: http://xxx.lanl.gov/abs/1509.01147 (accessed on 1 January 2022).
- Gómez, C.; Zell, S. Black hole evaporation, quantum hair and supertranslations. Eur. Phys. J. C 2018, 78, 320. Available online: http://xxx.lanl.gov/abs/1707.08580 (accessed on 1 January 2022). [CrossRef] [Green Version]
- Ho, P.M.; Yokokura, Y. Firewall from Effective Field Theory. Universe 2021, 7, 241. Available online: http://xxx.lanl.gov/abs/2004.04956 (accessed on 1 January 2022). [CrossRef]
- Cheng, P.; An, Y. Soft black hole information paradox: Page curve from Maxwell soft hair of a black hole. Phys. Rev. D 2021, 103, 126020. Available online: http://xxx.lanl.gov/abs/2012.14864 (accessed on 1 January 2022). [CrossRef]
- Contreras, C.; Koch, B.; Rioseco, P. Black hole solution for scale-dependent gravitational couplings and the corresponding coupling flow. Class. Quantum Gravity 2013, 30, 175009. Available online: http://xxx.lanl.gov/abs/1303.3892 (accessed on 1 January 2022). [CrossRef] [Green Version]
- Koch, B.; Contreras, C.; Rioseco, P.; Saueressig, F. Black holes and running couplings: A comparison of two complementary approaches. arXiv 2013, arXiv:1311.1121. Available online: http://xxx.lanl.gov/abs/1311.1121 (accessed on 1 January 2022).
- Koch, B.; Rioseco, P. Black hole solutions for scale-dependent couplings: The de Sitter and the Reissner-Nordström case. Class. Quantum Gravity 2016, 33, 035002. Available online: http://xxx.lanl.gov/abs/1501.00904 (accessed on 1 January 2022). [CrossRef] [Green Version]
- Koch, B.; Reyes, I.A.; Rincón, Á. A scale dependent black hole in three-dimensional space-time. Class. Quantum Gravity 2016, 33, 225010. Available online: http://xxx.lanl.gov/abs/1606.04123 (accessed on 1 January 2022). [CrossRef]
- Rincón, Á.; Contreras, E.; Bargueño, P.; Koch, B.; Panotopoulos, G.; Hernández-Arboleda, A. Scale-dependent three-dimensional charged black holes in linear and non-linear electrodynamics. Eur. Phys. J. C 2017, 77, 494. Available online: http://xxx.lanl.gov/abs/1704.04845 (accessed on 1 January 2022). [CrossRef]
- Rincón, Á.; Panotopoulos, G. Quasinormal modes of scale dependent black holes in (1 + 2)-dimensional Einstein-power-Maxwell theory. Phys. Rev. D 2018, 97, 024027. Available online: http://xxx.lanl.gov/abs/1801.03248 (accessed on 1 January 2022). [CrossRef] [Green Version]
- Rincón, Á.; Koch, B. Scale-dependent rotating BTZ black hole. Eur. Phys. J. C 2018, 78, 1022. Available online: http://xxx.lanl.gov/abs/1806.03024 (accessed on 1 January 2022). [CrossRef]
- Rincón, Á.; Villanueva, J.R. The Sagnac effect on a scale-dependent rotating BTZ black hole background. Class. Quantum Gravity 2020, 37, 175003. Available online: http://xxx.lanl.gov/abs/1902.03704 (accessed on 1 January 2022). [CrossRef]
- Fathi, M.; Rincón, Á.; Villanueva, J.R. Photon trajectories on a first order scale-dependent static BTZ black hole. Class. Quantum Gravity 2020, 37, 075004. Available online: http://xxx.lanl.gov/abs/1903.09037 (accessed on 1 January 2022). [CrossRef] [Green Version]
- Rincón, Á.; Panotopoulos, G. Scale-dependent slowly rotating black holes with flat horizon structure. Phys. Dark Univ. 2020, 30, 100725. Available online: http://xxx.lanl.gov/abs/2009.14678 (accessed on 1 January 2022). [CrossRef]
- Panotopoulos, G.; Rincón, Á.; Lopes, I. Interior solutions of relativistic stars with anisotropic matter in scale-dependent gravity. Eur. Phys. J. C 2021, 81, 63. Available online: http://xxx.lanl.gov/abs/2101.06649 (accessed on 1 January 2022). [CrossRef]
- Panotopoulos, G.; Rincón, Á. Growth of structures and redshift-space distortion data in scale-dependent gravity. arXiv 2021, arXiv:2105.10803. Available online: http://xxx.lanl.gov/abs/2105.10803 (accessed on 1 January 2022). [CrossRef]
- Bonanno, A.; Reuter, M. Renormalization group improved black hole spacetimes. Phys. Rev. D 2000, 62, 043008. Available online: http://xxx.lanl.gov/abs/hep-th/0002196 (accessed on 1 January 2022). [CrossRef] [Green Version]
- Bonanno, A.; Reuter, M. Quantum gravity effects near the null black hole singularity. Phys. Rev. D 1999, 60, 084011. Available online: http://xxx.lanl.gov/abs/gr-qc/9811026 (accessed on 1 January 2022). [CrossRef] [Green Version]
- Yang, R. Quantum gravity corrections to accretion onto a Schwarzschild black hole. Phys. Rev. D 2015, 92, 084011. Available online: http://xxx.lanl.gov/abs/1504.04223 (accessed on 1 January 2022). [CrossRef] [Green Version]
- Lu, X.; Xie, Y. Weak and strong deflection gravitational lensing by a renormalization group improved Schwarzschild black hole. Eur. Phys. J. C 2019, 79, 1016. [Google Scholar] [CrossRef] [Green Version]
- Rayimbaev, J.; Abdujabbarov, A.; Jamil, M.; Ahmedov, B.; H, W.B. Dynamics of test particles around renormalization group improved Schwarzschild black holes. Phys. Rev. D 2020, 102, 084016. [Google Scholar] [CrossRef]
- Will, C.M. Theory and Experiment in Gravitational Physics; Cambridge University Press: Cambridge, UK, 1993. [Google Scholar]
- Park, R.S.; Folkner, W.M.; Konopliv, A.S.; Williams, J.G.; Smith, D.E.; Zuber, M.T. Precession of Mercury’s Perihelion from Ranging to the MESSENGER Spacecraft. Astron. J. 2017, 153, 121. [Google Scholar] [CrossRef]
- Iorio, L.; Saridakis, E.N. Solar system constraints on f(T) gravity. Mon. Not. R. Astron. Soc. 2012, 427, 1555–1561. Available online: http://xxx.lanl.gov/abs/1203.5781 (accessed on 1 January 2022). [CrossRef] [Green Version]
- Iorio, L. Constraints on Galileon-induced precessions from solar system orbital motions. J. Cosmol. Astropart. Phys. 2012, 7, 1. Available online: http://xxx.lanl.gov/abs/1204.0745 (accessed on 1 January 2022). [CrossRef] [Green Version]
- Xie, Y.; Deng, X.M. f (T) gravity: Effects on astronomical observations and Solar system experiments and upper bounds. Mon. Not. R. Astron. Soc. 2013, 433, 3584–3589. [Google Scholar] [CrossRef] [Green Version]
- Iorio, L. Preliminary bounds of the gravitational local position invariance from Solar system planetary precessions. Mon. Not. R. Astron. Soc. 2014, 437, 3482–3489. [Google Scholar] [CrossRef]
- Ruggiero, M.L.; Radicella, N. Weak-field spherically symmetric solutions in f (T) gravity. Phys. Rev. D 2015, 91, 104014. Available online: http://xxx.lanl.gov/abs/1501.02198 (accessed on 1 January 2022). [CrossRef] [Green Version]
- De Martino, I.; Lazkoz, R.; De Laurentis, M. Analysis of the Yukawa gravitational potential in f (R) gravity. I. Semiclassical periastron advance. Phys. Rev. D 2018, 97, 104067. Available online: http://xxx.lanl.gov/abs/1801.08135 (accessed on 1 January 2022). [CrossRef] [Green Version]
- Deng, X.M.; Xie, Y. Improved upper bounds on Kaluza-Klein gravity with current Solar System experiments and observations. Eur. Phys. J. C 2015, 75, 539. Available online: http://xxx.lanl.gov/abs/1510.02946 (accessed on 1 January 2022). [CrossRef] [Green Version]
- Iorio, L. Classical and relativistic long-term time variations of some observables for transiting exoplanets. Mon. Not. R. Astron. Soc. 2011, 411, 167–183. Available online: http://xxx.lanl.gov/abs/1007.2780 (accessed on 1 January 2022). [CrossRef] [Green Version]
- Xie, Y.; Deng, X.M. On the (im)possibility of testing new physics in exoplanets using transit timing variations: Deviation from inverse-square law of gravity. Mon. Not. R. Astron. Soc. 2014, 438, 1832–1838. Available online: http://xxx.lanl.gov/abs/1401.7407 (accessed on 1 January 2022). [CrossRef] [Green Version]
- Vargas dos Santos, M.; Mota, D.F. Extrasolar planets as a probe of modified gravity. Phys. Lett. B 2017, 769, 485–490. Available online: http://xxx.lanl.gov/abs/1603.03243 (accessed on 1 January 2022). [CrossRef]
- Ruggiero, M.L.; Iorio, L. Probing a r-n modification of the Newtonian potential with exoplanets. J. Cosmol. Astropart. Phys. 2020, 2020, 042. Available online: http://xxx.lanl.gov/abs/2001.04122 (accessed on 1 January 2022). [CrossRef]
- Damour, T.; Esposito-Farèse, G. Testing gravity to second post-Newtonian order: A field-theory approach. Phys. Rev. D 1996, 53, 5541–5578. Available online: http://xxx.lanl.gov/abs/arXiv:gr-qc/9506063 (accessed on 1 January 2022). [CrossRef] [Green Version]
- Kramer, M.; Stairs, I.H.; Manchester, R.N.; McLaughlin, M.A.; Lyne, A.G.; Ferdman, R.D.; Burgay, M.; Lorimer, D.R.; Possenti, A.; D’Amico, N.; et al. Tests of General Relativity from Timing the Double Pulsar. Science 2006, 314, 97–102. Available online: http://xxx.lanl.gov/abs/arXiv:astro-ph/0609417 (accessed on 1 January 2022). [CrossRef] [Green Version]
- De Laurentis, M.; De Rosa, R.; Garufi, F.; Milano, L. Testing gravitational theories using eccentric eclipsing detached binaries. Mon. Not. R. Astron. Soc. 2012, 424, 2371–2379. Available online: http://xxx.lanl.gov/abs/1207.5410 (accessed on 1 January 2022). [CrossRef] [Green Version]
- De Laurentis, M.; De Martino, I. Testing f (R) theories using the first time derivative of the orbital period of the binary pulsars. Mon. Not. R. Astron. Soc. 2013, 431, 741–748. Available online: http://xxx.lanl.gov/abs/1302.0220 (accessed on 1 January 2022). [CrossRef] [Green Version]
- Deng, X.M.; Xie, Y.; Huang, T.Y. Modified scalar-tensor-vector gravity theory and the constraint on its parameters. Phys. Rev. D 2009, 79, 044014. Available online: http://xxx.lanl.gov/abs/0901.3730 (accessed on 1 January 2022). [CrossRef] [Green Version]
- Deng, X.M. Solar System and stellar tests of noncommutative spectral geometry. Eur. Phys. J. Plus 2017, 132, 85. [Google Scholar] [CrossRef]
- Hees, A.; Do, T.; Ghez, A.M.; Martinez, G.D.; Naoz, S.; Becklin, E.E.; Boehle, A.; Chappell, S.; Chu, D.; Dehghanfar, A.; et al. Testing General Relativity with Stellar Orbits around the Supermassive Black Hole in Our Galactic Center. Phys. Rev. Lett. 2017, 118, 211101. Available online: http://xxx.lanl.gov/abs/1705.07902 (accessed on 1 January 2022). [CrossRef] [PubMed]
- Gravity Collaboration. Detection of the Schwarzschild precession in the orbit of the star S2 near the Galactic centre massive black hole. Astron. Astrophys. 2020, 636, L5. Available online: http://xxx.lanl.gov/abs/2004.07187 (accessed on 1 January 2022). [CrossRef] [Green Version]
- De Laurentis, M.; De Martino, I.; Lazkoz, R. Analysis of the Yukawa gravitational potential in f (R) gravity. II. Relativistic periastron advance. Phys. Rev. D 2018, 97, 104068. Available online: http://xxx.lanl.gov/abs/1801.08136 (accessed on 1 January 2022). [CrossRef] [Green Version]
- De Laurentis, M.; De Martino, I.; Lazkoz, R. Modified gravity revealed along geodesic tracks. Eur. Phys. J. C 2018, 78, 916. Available online: http://xxx.lanl.gov/abs/1811.00046 (accessed on 1 January 2022). [CrossRef]
- Glampedakis, K.; Kennefick, D. Zoom and whirl: Eccentric equatorial orbits around spinning black holes and their evolution under gravitational radiation reaction. Phys. Rev. D 2002, 66, 044002. Available online: http://xxx.lanl.gov/abs/gr-qc/0203086 (accessed on 1 January 2022). [CrossRef] [Green Version]
- Barack, L.; Cutler, C. LISA capture sources: Approximate waveforms, signal-to-noise ratios, and parameter estimation accuracy. Phys. Rev. D 2004, 69, 082005. Available online: http://xxx.lanl.gov/abs/gr-qc/0310125 (accessed on 1 January 2022). [CrossRef] [Green Version]
- Haas, R. Scalar self-force on eccentric geodesics in Schwarzschild spacetime: A time-domain computation. Phys. Rev. D 2007, 75, 124011. Available online: http://xxx.lanl.gov/abs/0704.0797 (accessed on 1 January 2022). [CrossRef] [Green Version]
- Healy, J.; Levin, J.; Shoemaker, D. Zoom-Whirl Orbits in Black Hole Binaries. Phys. Rev. Lett. 2009, 103, 131101. Available online: http://xxx.lanl.gov/abs/0907.0671 (accessed on 1 January 2022). [CrossRef] [Green Version]
- Levin, J.; Perez-Giz, G. A periodic table for black hole orbits. Phys. Rev. D 2008, 77, 103005. Available online: http://xxx.lanl.gov/abs/0802.0459 (accessed on 1 January 2022). [CrossRef] [Green Version]
- Misra, V.; Levin, J. Rational orbits around charged black holes. Phys. Rev. D 2010, 82, 083001. Available online: http://xxx.lanl.gov/abs/1007.2699 (accessed on 1 January 2022). [CrossRef] [Green Version]
- Babar, G.Z.; Babar, A.Z.; Lim, Y.K. Periodic orbits around a spherically symmetric naked singularity. Phys. Rev. D 2017, 96, 084052. [Google Scholar] [CrossRef] [Green Version]
- Bambhaniya, P.; Joshi, A.B.; Dey, D.; Joshi, P.S. Timelike geodesics in naked singularity and black hole spacetimes. Phys. Rev. D 2019, 100, 124020. Available online: http://xxx.lanl.gov/abs/1908.07171 (accessed on 1 January 2022). [CrossRef] [Green Version]
- Zhou, T.Y.; Xie, Y. Precessing and periodic motions around a black-bounce/traversable wormhole. Eur. Phys. J. C 2020, 80, 1070. [Google Scholar] [CrossRef]
- Wei, S.W.; Yang, J.; Liu, Y.X. Geodesics and periodic orbits in Kehagias-Sfetsos black holes in deformed Horava-Lifshitz gravity. Phys. Rev. D 2019, 99, 104016. Available online: http://xxx.lanl.gov/abs/1904.03129 (accessed on 1 January 2022). [CrossRef] [Green Version]
- Liu, C.Q.; Ding, C.K.; Jing, J.L. Periodic Orbits Around Kerr Sen Black Holes. Commun. Theor. Phys. 2019, 71, 1461. Available online: http://xxx.lanl.gov/abs/1804.05883 (accessed on 1 January 2022). [CrossRef] [Green Version]
- Lin, H.Y.; Deng, X.M. Precessing and periodic orbits around Lee-Wick black holes. Eur. Phys. J. Plus 2022, 137, 176. [Google Scholar] [CrossRef]
- Lin, H.Y.; Deng, X.M. Rational orbits around 4 D Einstein-Lovelock black holes. Phys. Dark Univ. 2021, 31, 100745. [Google Scholar] [CrossRef]
- Deng, X.M. Periodic orbits around brane-world black holes. Eur. Phys. J. C 2020, 80, 489. [Google Scholar] [CrossRef]
- Deng, X.M. Geodesics and periodic orbits around quantum-corrected black holes. Phys. Dark Univ. 2020, 30, 100629. [Google Scholar] [CrossRef]
- Gao, B.; Deng, X.M. Bound orbits around modified Hayward black holes. Mod. Phys. Lett. A 2021, 36, 2150237. [Google Scholar] [CrossRef]
- Gao, B.; Deng, X.M. Bound orbits around Bardeen black holes. Ann. Phys. 2020, 418, 168194. [Google Scholar] [CrossRef]
- Bambi, C. Probing the space-time geometry around black hole candidates with the resonance models for high-frequency QPOs and comparison with the continuum-fitting method. J. Cosmol. Astropart. Phys. 2012, 2012, 014. Available online: http://xxx.lanl.gov/abs/1205.6348 (accessed on 1 January 2022). [CrossRef] [Green Version]
- Bambi, C.; Nampalliwar, S. Quasi-periodic oscillations as a tool for testing the Kerr metric: A comparison with gravitational waves and iron line. Europhys. Lett. 2016, 116, 30006. Available online: http://xxx.lanl.gov/abs/1604.02643 (accessed on 1 January 2022). [CrossRef] [Green Version]
- Bambi, C. Testing the nature of the black hole candidate in GRO J1655-40 with the relativistic precession model. arXiv 2013, arXiv:1312.2228. Available online: http://xxx.lanl.gov/abs/1312.2228 (accessed on 1 January 2022). [CrossRef] [Green Version]
- Aliev, A.N.; Daylan Esmer, G.; Talazan, P. Strong gravity effects of rotating black holes: Quasi-periodic oscillations. Class. Quantum Gravity 2013, 30, 045010. Available online: http://xxx.lanl.gov/abs/1205.2838 (accessed on 1 January 2022). [CrossRef] [Green Version]
- Johannsen, T.; Psaltis, D. Testing the No-hair Theorem with Observations in the Electromagnetic Spectrum. III. Quasi-periodic Variability. Astrophys. J. 2011, 726, 11. Available online: http://xxx.lanl.gov/abs/1010.1000 (accessed on 1 January 2022). [CrossRef]
- Shaymatov, S.; Vrba, J.; Malafarina, D.; Ahmedov, B.; Stuchlík, Z. Charged particle and epicyclic motions around 4 D Einstein-Gauss-Bonnet black hole immersed in an external magnetic field. Phys. Dark Univ. 2020, 30, 100648. Available online: http://xxx.lanl.gov/abs/2005.12410 (accessed on 1 January 2022). [CrossRef]
- Azreg-Aïnou, M.; Chen, Z.; Deng, B.; Jamil, M.; Zhu, T.; Wu, Q.; Lim, Y.K. Orbital mechanics and quasiperiodic oscillation resonances of black holes in Einstein-Æther theory. Phys. Rev. D 2020, 102, 044028. Available online: http://xxx.lanl.gov/abs/2004.02602 (accessed on 1 January 2022). [CrossRef]
- Maselli, A.; Gualtieri, L.; Pani, P.; Stella, L.; Ferrari, V. Testing Gravity with Quasi-periodic Oscillations from Accreting Black Holes: The Case of Einstein-Dilaton-Gauss-Bonnet Theory. Astrophys. J. 2015, 801, 115. Available online: http://xxx.lanl.gov/abs/1412.3473 (accessed on 1 January 2022). [CrossRef]
- Kološ, M.; Stuchlík, Z.; Tursunov, A. Quasi-harmonic oscillatory motion of charged particles around a Schwarzschild black hole immersed in a uniform magnetic field. Class. Quantum Gravity 2015, 32, 165009. Available online: http://xxx.lanl.gov/abs/1506.06799 (accessed on 1 January 2022). [CrossRef] [Green Version]
- Staykov, K.V.; Doneva, D.D.; Yazadjiev, S.S. Orbital and epicyclic frequencies around neutron and strange stars in R2 gravity. Eur. Phys. J. C 2015, 75, 607. Available online: http://xxx.lanl.gov/abs/1508.07790 (accessed on 1 January 2022). [CrossRef] [Green Version]
- Staykov, K.V.; Doneva, D.D.; Yazadjiev, S.S. Orbital and epicyclic frequencies in massive scalar-tensor theory with self-interaction. Astrophys. Space Sci. 2019, 364, 178. Available online: http://xxx.lanl.gov/abs/1902.09208 (accessed on 1 January 2022). [CrossRef] [Green Version]
- Ghasemi-Nodehi, M.; Lu, Y.; Chen, J.; Yang, C. Testing Ghasemi-Nodehi-Bambi metric parameters with quasi-periodic oscillations. Eur. Phys. J. C 2020, 80, 504. Available online: http://xxx.lanl.gov/abs/2006.13638 (accessed on 1 January 2022). [CrossRef]
- Stuchlík, Z.; Kotrlová, A. Orbital resonances in discs around braneworld Kerr black holes. Gen. Relativ. Gravit. 2009, 41, 1305–1343. Available online: http://xxx.lanl.gov/abs/0812.5066 (accessed on 1 January 2022). [CrossRef] [Green Version]
- Hawking, S.W. Gravitational Radiation from Colliding Black Holes. Phys. Rev. Lett. 1971, 26, 1344–1346. [Google Scholar] [CrossRef]
- Rindler, W. Relativity: Special, General, and Cosmological, 2nd ed.; Oxford University Press: Oxford, UK, 2006. [Google Scholar]
- Misner, C.W.; Thorne, K.S.; Wheeler, J.A. Gravitation; Freeman: San Francisco, CA, USA, 1973. [Google Scholar]
- Klioner, S.A.; Kopeikin, S.M. The Post-Keplerian Orbital Representations of the Relativistic Two-Body Problem. Astrophys. J. 1994, 427, 951. [Google Scholar] [CrossRef]
- Wald, R.M. Black hole in a uniform magnetic field. Phys. Rev. D 1974, 10, 1680–1685. [Google Scholar] [CrossRef]
- Frolov, V.P.; Shoom, A.A. Motion of charged particles near a weakly magnetized Schwarzschild black hole. Phys. Rev. D 2010, 82, 084034. Available online: http://xxx.lanl.gov/abs/1008.2985 (accessed on 1 January 2022). [CrossRef] [Green Version]
- Frolov, V.P.; Krtouš, P. Charged particle in higher dimensional weakly charged rotating black hole spacetime. Phys. Rev. D 2011, 83, 024016. Available online: http://xxx.lanl.gov/abs/1010.2266 (accessed on 1 January 2022). [CrossRef] [Green Version]
- Frolov, V.P. Weakly magnetized black holes as particle accelerators. Phys. Rev. D 2012, 85, 024020. Available online: http://xxx.lanl.gov/abs/1110.6274 (accessed on 1 January 2022). [CrossRef] [Green Version]
- Kovář, J.; Kopáček, O.; Karas, V.; Stuchlík, Z. Off-equatorial orbits in strong gravitational fields near compact objects—II: Halo motion around magnetic compact stars and magnetized black holes. Class. Quantum Gravity 2010, 27, 135006. Available online: http://xxx.lanl.gov/abs/1005.3270 (accessed on 1 January 2022). [CrossRef]
- Kovář, J.; Slaný, P.; Cremaschini, C.; Stuchlík, Z.; Karas, V.; Trova, A. Electrically charged matter in rigid rotation around magnetized black hole. Phys. Rev. D 2014, 90, 044029. Available online: http://xxx.lanl.gov/abs/1409.0418 (accessed on 1 January 2022). [CrossRef] [Green Version]
- Gao, B.; Deng, X.M. Dynamics of charged test particles around quantum-corrected Schwarzschild black holes. Eur. Phys. J. C 2021, 81, 983. [Google Scholar] [CrossRef]
- Zhou, N.; Zhang, H.; Liu, W.; Wu, X. A Note on the Construction of Explicit Symplectic Integrators for Schwarzschild Spacetimes. Astrophys. J. 2022, 927, 160. Available online: http://xxx.lanl.gov/abs/2201.02922 (accessed on 1 January 2022). [CrossRef]
- Wu, X.; Zhang, H. Chaotic Dynamics in a Superposed Weyl Spacetime. Astrophys. J. 2006, 652, 1466–1474. [Google Scholar] [CrossRef]
- Chen, S.; Wang, M.; Jing, J. Chaotic motion of particles in the accelerating and rotating black holes spacetime. J. High Energy Phys. 2016, 2016, 82. Available online: http://xxx.lanl.gov/abs/1604.02785 (accessed on 1 January 2022). [CrossRef] [Green Version]
- Wu, X.; Xie, Y. Revisit on “Ruling out chaos in compact binary systems”. Phys. Rev. D 2007, 76, 124004. Available online: http://xxx.lanl.gov/abs/1004.5057 (accessed on 1 January 2022). [CrossRef] [Green Version]
- Wu, X.; Xie, Y. Resurvey of order and chaos in spinning compact binaries. Phys. Rev. D 2008, 77, 103012. Available online: http://xxx.lanl.gov/abs/1004.5317 (accessed on 1 January 2022). [CrossRef] [Green Version]
- Wu, X.; Wang, Y.; Sun, W.; Liu, F. Construction of Explicit Symplectic Integrators in General Relativity. IV. Kerr Black Holes. Astrophys. J. 2021, 914, 63. Available online: http://xxx.lanl.gov/abs/2106.12356 (accessed on 1 January 2022). [CrossRef]
- Wang, Y.; Sun, W.; Liu, F.; Wu, X. Construction of Explicit Symplectic Integrators in General Relativity. III. Reissner-Nordström-(anti)-de Sitter Black Holes. Astrophys. J. Suppl. 2021, 254, 8. Available online: http://xxx.lanl.gov/abs/2103.12272 (accessed on 1 January 2022). [CrossRef]
- Wang, Y.; Sun, W.; Liu, F.; Wu, X. Construction of Explicit Symplectic Integrators in General Relativity. II. Reissner-Nordström Black Holes. Astrophys. J. 2021, 909, 22. Available online: http://xxx.lanl.gov/abs/2103.02864 (accessed on 1 January 2022). [CrossRef]
- Wang, Y.; Sun, W.; Liu, F.; Wu, X. Construction of Explicit Symplectic Integrators in General Relativity. I. Schwarzschild Black Holes. Astrophys. J. 2021, 907, 66. Available online: http://xxx.lanl.gov/abs/2102.00373 (accessed on 1 January 2022). [CrossRef]
- Török, G.; Abramowicz, M.A.; Kluźniak, W.; Stuchlík, Z. The orbital resonance model for twin peak kHz quasi periodic oscillations in microquasars. Astron. Astrophys. 2005, 436, 1–8. [Google Scholar] [CrossRef]
- Gravity Collaboration. Detection of orbital motions near the last stable circular orbit of the massive black hole SgrA*. Astron. Astrophys. 2018, 618, L10. Available online: http://xxx.lanl.gov/abs/1810.12641 (accessed on 1 January 2022). [CrossRef] [Green Version]
- Tursunov, A.; Zajaček, M.; Eckart, A.; Kološ, M.; Britzen, S.; Stuchlík, Z.; Czerny, B.; Karas, V. Effect of Electromagnetic Interaction on Galactic Center Flare Components. Astrophys. J. 2020, 897, 99. Available online: http://xxx.lanl.gov/abs/1912.08174 (accessed on 1 January 2022). [CrossRef]
- Shahzadi, M.; Kološ, M.; Stuchlík, Z.; Habib, Y. Testing alternative theories of gravity by fitting the hot-spot data of Sgr A*. arXiv 2022, arXiv:2201.04442. Available online: http://xxx.lanl.gov/abs/2201.04442 (accessed on 1 January 2022). [CrossRef]
Publisher’s Note: MDPI stays neutral with regard to jurisdictional claims in published maps and institutional affiliations. |
© 2022 by the authors. Licensee MDPI, Basel, Switzerland. This article is an open access article distributed under the terms and conditions of the Creative Commons Attribution (CC BY) license (https://creativecommons.org/licenses/by/4.0/).










