Next Article in Journal
Looking for New Strategies to Probe Low-Mass Axion-like Particles in Ultraperipheral Heavy-Ion Collisions at the LHC
Next Article in Special Issue
Rough Estimates of Solar System Gravitomagnetic Effects in Post-Newtonian Gravity
Previous Article in Journal
Ultra-High-Energy Cosmic Rays from Active Galactic Nuclei Jets: The Role of Supermassive Black Hole Growth and Accretion States
Previous Article in Special Issue
Gravitational Algebras and Applications to Nonequilibrium Physics
 
 
Font Type:
Arial Georgia Verdana
Font Size:
Aa Aa Aa
Line Spacing:
Column Width:
Background:
Article

Quasi-Homogeneous Black Hole Thermodynamics in Non-Commutative Geometry

by
Hernando Quevedo
1,2,3,* and
María N. Quevedo
4
1
Instituto de Ciencias Nucleares, Universidad Nacional Autónoma de México, Mexico City 04510, Mexico
2
Dipartimento di Fisica and Icra, Università di Roma “La Sapienza”, 00185 Roma, Italy
3
Department of Theoretical and Nuclear Physics, Al-Farabi Kazakh National University, Almaty 055040, Kazakhstan
4
Departamento de Matemáticas, Facultad de Ciencias Básicas, Universidad Militar Nueva Granada, Cra 11 No. 101-80, Bogotá D.C. 111711, Colombia
*
Author to whom correspondence should be addressed.
Universe 2025, 11(3), 79; https://doi.org/10.3390/universe11030079
Submission received: 19 January 2025 / Revised: 18 February 2025 / Accepted: 25 February 2025 / Published: 27 February 2025
(This article belongs to the Collection Open Questions in Black Hole Physics)

Abstract

We study the thermodynamic properties of a black hole that takes into account the effects of non-commutative geometry. To emphasize the role of new effects, we have chosen a specific modified Schwarzschild black hole inspired by non-commutative geometry. We show that, in order to apply the laws of quasi-homogeneous thermodynamics using the formalism of geometrothermodynamics, it is necessary to consider the non-commutative parameter as an independent thermodynamic variable. As a result, the properties of the black hole change drastically, leading to phase transitions that are directly related to the value of the non-commutative parameter. We also prove that an unstable commutative black hole can become stable in non-commutative geometry for particular values of the non-commutative parameter.

1. Introduction

The problem of quantizing gravity is widely considered one of the most challenging open questions of theoretical physics. Several approaches have been proposed during the past 90 years, and many technical and conceptual results have been achieved especially in string theory and loop quantum gravity, often described as the best two candidates to solve this problem. Nevertheless, none of these theories offers a definitive theory of quantum gravity. In fact, none of the currently proposed physical quantum gravity models gives an answer that could even be considered remotely close to the solution [1].
The two paradigms of modern theoretical physics are geometry—represented by the geometric description of general relativity and Yang–Mills theories in terms of differential manifolds and fiber bundles—and quantization, represented by quantum field theory. The current situation is such that it is not clear how to pass from the classical geometric paradigm to the quantization paradigm, although both of them are quite successful separately. A possible solution to this problem could be a mathematical formalism that includes—from the very beginning—both geometry and quantization. This is exactly one of the goals of non-commutative geometry [2,3], where the spacetime quantization is an a priori assumption represented by the condition that the operators of the spacetime coordinates x μ be non-commuting quantities [ x μ , x ν ] = Θ μ ν , where Θ μ ν is an antisymmetric constant tensor. In particular, one can assume that Θ μ ν = Θ ϵ μ ν , where Θ is the non-commutative constant parameter that represents the minimum spacetime scale and can be used to characterize the deviation of any quantity from commutativity.
From a physical point of view, non-commutativity appears in classical and relativistic systems once non-local effects are taken into account. Examples are the classical Poisson brackets, the Dirac and Heisenberg algebras, and the Lie and Clifford algebras, among others [4]. Therefore, it is expected that a similar result could be obtained in general relativity. However, this is not the case. So far, no concrete example to realize this idea is known. A definite theory is also far from being formulated. This is one of the reasons why the effects of non-commutativity on physical systems cannot be investigated directly. In such a situation, physicists commonly use intuitive arguments to construct effective models that try to understand the problem from different points of view. This is the case of the model we will consider in this work, in which non-commutativity is assumed to be represented by an effective energy–momentum tensor at the level of Einstein’s equations. However, many other models are known in the literature [4,5].
The effect of non-commutativity on gravitational theories has been analyzed extensively [6,7,8,9,10,11,12,13]. In particular, it has been established that the assumption of non-commuting spacetime coordinates is incompatible with the Lorentz covariance property of field theories. This opens up the possibility of investigating Lorentz covariance violations within the framework of non-commutative geometry [14,15,16,17,18,19,20]. It has been argued that at the level of the Einstein equations, non-commutative effects can be implemented, effectively modifying only the energy–momentum tensor. This is an important result that allows us to study non-commutative effects in gravity by analyzing exact solutions of Einstein equations in which the matter source generalizes the usual point-like representation of mass distributions.
The Schwarzschild black hole solution has been investigated in the framework of non-commutative geometry, leading to the interesting result that the parameter Θ enters explicitly the spacetime metric, implying that the gravitational field is affected by the presence of non-commutative coordinates [21]. Whereas in Einstein’s gravity, the Schwarzschild spacetime is generated by a point-like mass distribution, non-commutative geometry offers an alternative in which a spherically symmetric mass is represented by Gaussian and Lorentzian distributions that span the entire space [21].
On the other hand, the seminal works of Bekenstein [22] and Hawking [23], which characterize black holes by an entropy proportional to the horizon’s surface area, have opened the possibility of investigating black holes from a thermodynamic point of view. The main point is that the dynamics of black holes satisfy certain rules that resemble the laws of classical thermodynamics [24,25]. Although there are still many open conceptual questions, black hole thermodynamics is currently a field of active research in part because it is widely believed that it represents a tool for exploring problems related to quantum gravity. In this work, we will assume that black holes can be investigated as thermodynamic systems, in which the fundamental thermodynamic equation [26] is determined by the Bekenstein–Hawking entropy relationship.
Moreover, we will explore the thermodynamic properties of a system by using the tools of thermodynamic geometry [27,28] and geometrothermodynamics (GTD) [29]. These differential geometric formalisms use the properties of the space of equilibrium states to investigate the physical properties of the corresponding thermodynamic system. In particular, we will use a result obtained in GTD, according to which the fundamental equation of a thermodynamic system is represented either by a homogeneous or a quasi-homogeneous function [30,31]. The case of homogeneous functions includes all ordinary laboratory systems, whereas quasi-homogeneous functions are usually associated with more exotic systems like black holes. In this work, we will investigate the thermodynamic properties of the Schwarzschild black hole in non-commutative geometry from the point of view of quasi-homogeneous thermodynamics.
This work is organized as follows. In Section 2, we present the explicit form of the modified Schwarzschild black hole metric, which contains the contribution of non-commutative geometry. To apply the concepts of quasi-homogeneous thermodynamics, we show that the non-commutative parameter must be considered as an independent variable in the framework of extended black hole thermodynamics. In Section 3, we present the fundamentals of quasi-homogeneous GTD, which is the main tool we use to explore the thermodynamic properties of the black hole. We emphasize the fact that GTD is invariant with respect to Legendre transformations, which is also a property of classical thermodynamics, meaning that the properties of a system do not depend on the choice of thermodynamic potential used for its description. In Section 4, we derive the main geometric properties of the equilibrium space of the modified Schwarzschild black hole and find the singularities of the thermodynamic curvature, which are then shown to be associated with the violation of the stability conditions and with the occurrence of phase transitions in the black hole. We also show that non-commutative geometry can drastically change the stability properties and phase transition structure of black holes. Finally, in Section 5, we summarize our results and mention some open questions that can be treated in future works. Throughout this work, we use geometric units with c = G = = k B = 1 .

2. The Schwarzschild Black Hole in Non-Commutative Geometry

The simplest spherically symmetric black hole in non-commutative geometry can be described by the line element [6,32]
d s 2 = f ( r ) d t 2 + 1 f ( r ) d r 2 + r 2 ( d θ 2 + sin 2 θ d ϕ 2 ) ,
where the metric function f ( r ) is given by the following:
f ( r ) = 1 2 M r + 8 M Θ π r 2 ,
with M being the mass of the black hole and Θ the non-commutative parameter. From a physical point of view, the parameters M and Θ are interpreted as quantities that can be measured by observers located at infinity in the spacetime described by the line element (1). From a geometric point of view, M and Θ should be treated as four scalars with dimensions of length and length squared.
Notice that this function is similar to the lapse function of the Reissner–Nordström solution:
f R N ( r ) = 1 2 M r + q 2 r 2 ,
where q is the electric charge. This means that from the point of view of the gravitational interaction, the effect of the non-commutative parameter Θ on the surrounding spacetime is equivalent to the effect due to the electric charge, implying that through theoretical analysis, it is not possible to distinguish one spacetime from the other one. However, this similarity also opens the possibility of imposing experimental limits on the value of Θ experimentally, for instance, by analyzing the motion of test particles in the spacetime described by the non-commutative metric (1) with (2). However, as we will see below, for the analysis of the non-commutative metric, from a thermodynamic point of view, it is necessary to consider the thermodynamic properties of all the constants entering the metric, which leads to different results because Θ and q are thermodynamically different.
The above metric is an exact solution of Einstein’s equations
R μ ν R 2 g μ ν = 8 π T μ ν ,
with
T t t = T r r = Θ M π 2 r 6 , T θ θ = T ϕ ϕ = Θ π 3 / 2 r 2 .
This is the energy–momentum tensor for this particular solution, containing modifications due to non-commutative geometry. In the limiting case of vanishing Θ , we recover the commutative Schwarzschild black hole.
The effective gravity source (5) has been introduced as an operative approach to consider non-commutative effects in gravity without changing the Einstein–Hilbert action and the entire theory. Although this effective approach drastically reduces the complexity of considering non-commutative effects in gravity, the resulting metric can depend on the choice of the gravity source distribution that is necessary to construct the effective energy–momentum tensor. Nevertheless, this approach has been shown to lead to physically reasonable results and is, therefore, widely used to study gravitational fields under the influence of non-commutative geometry [6,32,33].
Although the general spherically symmetric solution inspired in non-commutative geometry is given in a more complicated form in terms of the lower incomplete gamma function, which can be handled as an infinite series, here, we will consider only one term of this series to simplify the analysis and emphasize the role of the non-commutative effects. Recently, this particular modified black hole solution was investigated in [32] by using the formalism of extended thermodynamics.
It is important to emphasize that the modified Schwarzschild solution (2) is valid only in a particular phenomenological and effective model of non-commutative geometry, in which it is assumed that the gravitational source is not point-like, but, instead, it is represented by an object of mass M that is diffused throughout a spatial region of characteristic size Θ . However, as indicated above, many other models can be used to construct gravitational solutions with non-commutative contributions. For instance, in [34], an alternative procedure was proposed to consider black hole configurations in the framework of covariant quantum gravity. We expect that different non-commutative models and approaches to quantum gravity would lead to different effects at the level of the metric tensor and, consequently, of the effective gravitational field.
According to Equations (1) and (2), the non-commutative effects are represented at the metric level as a perturbation of the Schwarzschild term 2 M / r . To evaluate the non-commutative effect, we can define from Equation (2) the parameter χ = 1 4 π Θ r , which measures the deviation from the Schwarzschild black hole. We see that the deviation does not depend on the mass of the black hole and, consequently, we can consider in our analysis black holes with small and large masses. Moreover, the deviation is practically determined by the ratio Θ r , which depends on the radial coordinate. Then, at large distances from the black hole, the deviation tends to disappear, whereas it increases as the black hole is approached. This means that the deviation is observer-dependent, a common feature of general relativity.
The non-commutative contribution leads to drastic changes in the behavior of the corresponding gravitational field. For instance, instead of the single horizon located at r h = 2 M , the modified solution can have two horizons whose radii are given by the expressions
r h ± = M ± M 2 8 M Θ π ,
which imply the black hole condition M 8 Θ π . In realistic matter sources, this condition can always be satisfied because the value of the non-commutative parameter Θ is either of the order of magnitude of the Planck length or much smaller than the value of the mass M.
The idea of considering black holes as thermodynamic systems was proposed in 1972 by J. Bekenstein [35], using the fact that the area of the horizon is an increasing function of the parameters determining the gravitational field of the black hole. To this end, it was assumed that the black hole is in thermal equilibrium with its surroundings so that the laws of equilibrium thermodynamics can be applied. In fact, the thermal equilibrium of black holes follows from the fact that according to classical general relativity no energy can be extracted from inside the horizon. Although following the approach of semiclassical relativity, Hawking [23] proved that a black hole emits radiation through the horizon, black hole thermodynamics is based upon the assumptions of classical general relativity, implying that the black hole does not interact thermodynamically with its surroundings and is in thermal equilibrium. Once the laws of classical thermodynamics are assumed to be valid in black holes, one can use the standard methods of equilibrium thermodynamics to derive information about the behavior of the system. For instance, Davies [24] proposed using the zeros and the divergences of the heat capacity to define phase transitions in black holes. It has been shown in many works that black holes can have complicated phase structures, including phase transitions of different types [25]. For instance, the Hawking–Page phase transition occurs in black holes in asymptotically anti-de Sitter space and involves a transition from an unstable state to a stable state, accompanied by a change in the asymptotic properties of the black hole. Other types of phase transitions are represented by drastic changes in the temperature or in the mass of the black hole and are interpreted as transitions from cold to hot black holes and from small to large black holes. All these results are based on analogies with classical thermodynamics. A complete understanding of black hole phase transitions is not yet reached because of the lack of a realistic statistical model for the inner microstructure of the system. Several models have been proposed, but none of them can give a definite answer to the question about the physical details of black hole phase transitions [25].
The Bekenstein-Hawking entropy of the black hole is given in terms of the outer horizon radius as follows:
S = π r h + 2 = π M + M 2 8 M Θ π 2 ,
and constitutes the fundamental thermodynamic equation from which all the properties of the system can be derived [26]. In the case of black holes, fundamental equations are no longer homogeneous functions of their variables. Indeed, the fact that the entropy is proportional to the area of the horizon and not to its volume leads to important changes at the level of the Euler identities, which can be taken into account by comparing the explicit form of these identities with the Smarr formula for specific black holes [24]. In fact, the Smarr formula can be considered as the gravitational analog of the Euler identity. An alternative way of improving the explicit form of the Euler identity is to assume that black holes are quasi-homogeneous thermodynamic systems [30]. This means that if the fundamental equation is represented by the function S = S ( E a ) , quasi-homogeneity implies that it should satisfy the following condition:
S ( λ β a E a ) = λ β S S ( E a ) ,
where λ is a real positive constant, which represents the rescaling of the thermodynamic variables E a , and β a are real constants, which determine the rescaling properties of the system and are called quasi-homogeneous coefficients. An inspection of the fundamental Equation (7) shows that the quasi-homogeneity condition cannot be satisfied unless the parameter Θ is considered an independent thermodynamic variable. Indeed, it is easy to see that the rescaling of the entropy function satisfies the quasi-homogeneity condition, i.e.,
S ( λ β M M , λ β Θ Θ ) = π λ β M M + λ 2 β M M 2 8 λ β M M λ β Θ / 2 Θ π 2 = λ β S S ( M , Θ )
if the coefficients β a are not arbitrary but satisfy the conditions
β Θ = 2 β M , β S = 2 β M .
The quasi-homogeneity property affects some conceptual issues of thermodynamics, such as the classification of variables in extensive and intensive, and some technical results such as the Euler identity, which now contains the quasi-homogeneous coefficients, explicitly in the following form [30]:
a β a E a S E a = β S S .
In the homogeneous limiting case, all the coefficients β a are fixed as β a = 1 . In the case of the non-commutative Schwarzschild black hole, the Euler identity reduces to
M S M + 2 Θ S Θ = 2 S ,
as a result of considering the explicit values (10).
The above result implies that to investigate the properties of the modified Schwarzschild black hole from the point of view of thermodynamics, it is necessary to consider the non-commutative parameter Θ as an independent thermodynamic variable. This behavior was first observed in the case of black holes with the cosmological constant and has given rise to a new way of investigating systems in the framework of the so-called extended black hole thermodynamics [31,36]. Here, we will follow the idea of this approach and perform our analysis in the framework of quasi-homogeneous extended thermodynamics.
At first glance, the field of extended black hole thermodynamics may seem perplexing, as it involves quantities such as the cosmological constant and other constants that influence the metric and determine the properties of the gravitational field, which are usually considered fixed parameters in the theory. However, for instance, the cosmological constant could become a dynamical variable in generalized theories such as gauge supergravity and string theories [37,38]. Then, in general, it is possible to move around the problem by taking the fixed parameters of a theory as external variables determined by the dynamics of a more comprehensive theory. The field of extended black hole thermodynamics has led to several physical implications and applications. It has been used to investigate black hole phase transitions from a different perspective, leading to completely new research fields such as black hole chemistry [36] and internal microstructure [39] by using methods of thermodynamic geometry [28] and GTD [40,41]. In the case of the black hole under consideration in this work, the parameter Θ should become a dynamic variable in a more general theory of non-commutative gravity, a theory that is still unknown.
As we mentioned above, the non-commutative metric (1) is gravitationally equivalent to the Reissner–Nordström metric. The thermodynamic analysis, however, leads to different results. Indeed, from Equation (3) and the condition f R N ( r h + ) = 0 , we obtain the fundamental equation for the Reissner–Nordström black hole as follows:
M = S 2 π 1 + π q 2 S ,
which is a quasi-homogeneous function if the conditions β q = 1 2 β S and β M = 1 2 β S . In contrast, in the non-commutative case given in Equation (10), we have that β Θ = β S and β M = 1 2 β S and, consequently, β q β Θ . This means that Θ and q are different from a thermodynamic point of view. In fact, as explicitly shown in the particular example presented [30], the thermodynamic properties and phase-transition structure of two systems with different quasi-homogeneity coefficients are completely different. In other words, the properties of a thermodynamic system depend on the quasi-homogeneity character of its independent thermodynamic variables.

3. Review of Quasi-Homogeneous Geometrothermodynamics

The main goal of GTD is to represent the physical properties of thermodynamic systems in terms of concepts of differential geometry. To this end, the equilibrium states are represented as points of an abstract space called the equilibrium space, which is then equipped with Riemannian metrics. The choice of these metrics is important and in GTD this is done by demanding that they are invariant with respect to Legendre transformations, i.e., they do not depend on the choice of thermodynamic potential used for its description [26]. From the geometric point of view, it is appropriate to represent Legendre transformations as coordinate transformations that leave the geometric structure of a differential manifold invariant. In GTD, this can be achieved by introducing an auxiliary phase space, which can then be endowed with Legendre invariant metrics [29]. The equilibrium space turns out to be a subspace of the phase space, which inherits the Legendre invariant property of the phase space.
To construct the phase space T in GTD, we proceed as follows. Consider a system with n thermodynamic degrees of freedom. To describe such a system in classical thermodynamics, it is necessary to introduce a thermodynamic potential Φ , n extensive variables E a , a = 1 , , n , and n intensive variables I a . The set of all these variables Z A = { Φ , E a , I a } is used as coordinates of the ( 2 n + 1 ) dimensional phase space T . The geometric properties of T are invariant under the action of general diffeomorphisms of the form Z A Z A = Z A ( Z A ) under the condition that the inverse transformation exists, i.e.,
Z A Z A 0 .
Legendre transformations can be represented as a particular coordinate transformation of the form [42,43]:
{ Z A } { Z ˜ A } = { Φ ˜ , E ˜ a , I ˜ a }
with
Φ = Φ ˜ E ˜ k I ˜ k , E i = I ˜ i , E j = E ˜ j , I i = E ˜ i , I j = I ˜ j ,
where i j is any disjoint decomposition of the set of indices 1 , , n and k , l = 1 , , i . It follows that for i = 1 , , n and i = , we obtain the total Legendre transformation and the identity, respectively.
In the above description, we used the terms “extensive” and “intensive” to denote the variables E a and I a , respectively. This notation should be understood as simple names for the variables because, in fact, a Legendre transformation (cf. Equation (16)) interchanges extensive and intensive variables, leading to a loss of their physical meaning. This situation is similar to classical mechanics, where a canonical transformation can be used to interchange generalized coordinates and momenta. However, the names for variables and coordinates continue to be used out of habit [44].
Assuming that T is a differential manifold, we can endow it with a Riemannian metric G A B , which can depend explicitly on the coordinates Z A . To guarantee the Legendre invariance of T , we demand that all the geometric objects defined on it remain unchanged under the action of the coordinate transformations (15) and (16). In particular, we require that the functional dependence of the components G A B remains invariant under the action of Legendre transformations. This resembles the invariance of the Minkowski metric under Lorentz transformations. We then proceed to apply a Legendre transformation to an arbitrary metric G A B and find the algebraic conditions that must be satisfied for the functional dependence of G A B to remain unchanged. It turns out that this condition is satisfied by the following line elements [30,45]:
G I = ( d Φ I a d E a ) 2 + ( ξ a b E a I b ) ( δ c d d E c d I d ) ,
G I I = ( d Φ I a d E a ) 2 + ( ξ a b E a I b ) ( η c d d E c d I d ) ,
G I I I = ( d Φ I a d E a ) 2 + a = 1 n ξ a ( E a I a ) 2 k + 1 d E a d I a ,
where δ a b = diag ( 1 , , 1 ) , I a = δ a b I b , η a b = diag ( 1 , 1 , , 1 ) , ξ a are real constants, ξ a b is a diagonal n × n real matrix, and k is an integer.
It should be mentioned that according to Darboux’s theorem [46], the odd-dimensional differential manifold T can be endowed in a canonical way with a contact structure determined by the contact 1-form:
Θ T = d Φ I a d E a , with Θ T ( d Θ T ) n 0
which is also Legendre invariant in the sense that under the action of a Legendre transformation Z A Z ˜ A , its functional dependence remains unchanged, as follows:
Θ T Θ ˜ T = d Φ ˜ I ˜ a E ˜ a .
The canonical contact 1-form Θ T is an important ingredient of the GTD formalism since it represents the first law of thermodynamics when projected on the equilibrium space.
Furthermore, the equilibrium space E is defined as an n dimensional subspace of the phase space T that is defined by the smooth embedding map:
φ : E T , i . e . , Z A = { Φ ( E a ) , E a , I a ( E b ) } ,
that satisfies the condition
φ * ( Θ T ) = 0 , i . e . , d Φ I a E a = 0 ,
where φ * is the pullback of φ . Since the explicit form of the embedding map requires that the thermodynamic potential be a function of the variables E a , we obtain the following:
d Φ = Φ E a d E a , i . e . , I a = Φ E a .
It then follows that the embedding map φ induces the equation Φ = Φ ( E a ) , which is interpreted in classical thermodynamics as the fundamental equation. Consequently, the relationships (24) in GTD represent the first law of thermodynamics and the equilibrium conditions of the system [26].
On the other hand, the metric of the equilibrium space is also induced canonically by the embedding map φ by using the corresponding pullback φ * as follows:
g = g a b d E a d E b = φ * ( G ) = φ * ( G A B d Z A d Z B ) ,
or in components
g a b = G A B Z A E a Z B E b .
Consequently, in Equations (17)–(19), we obtain the following independent metrics for the equilibrium space:
g I = a , b , c = 1 n β c E c Φ E c 2 Φ E a E b d E a d E b ,
g I I = a , b , c , d = 1 n β c E c Φ E c η a d 2 Φ E b E d d E a d E b ,
g I I I = a , b = 1 n β a E a Φ E a 2 Φ E a E b d E a d E b ,
η a c = diag ( 1 , 1 , , 1 ) .
respectively. Here, the free parameters of the line elements G I , G I I , and G I I I have been chosen in terms of the quasi-homogeneous coefficients as
ξ a = β a , ξ a b = diag ( β 1 , , β n ) , k = 0 .
This choice results from the requirement that all three GTD metrics be applied simultaneously to the same thermodynamic system and yield compatible results. The use of this condition will be illustrated below in the case of the Schwarzschild black hole in non-commutative geometry. In the case of ordinary laboratory systems, the above formalism of quasi-homogeneous formalism can also be applied simply by considering the special case β a = 1 , which corresponds to fundamental equations for homogeneous systems.
The final result of the GTD formalism is contained in the GTD metrics given above in Equations (27)–(29). It shows that to perform the explicit GTD analysis, it is necessary to have the explicit form of the fundamental equation Φ = Φ ( E a ) , which is also what is needed in classical thermodynamics to determine all the properties of the system.

4. Black Hole Thermodynamics in Non-Commutative Geometry

The thermodynamic properties of the Schwarzschild black hole presented in Section 2 can be derived from the fundamental equation S = S ( M , Θ ) given explicitly in Equation (7), corresponding to the entropic representation of classical thermodynamics. This representation, however, is rather complicated and leads to cumbersome expressions for other thermodynamic variables. It is then convenient to use the mass representation in which the fundamental equation is given as M = M ( S , Θ ) . This is possible because one of the important results of the GTD formalism is that it does not depend on the choice of thermodynamic potential and representation. Indeed, all the thermodynamic potentials are related by means of Legendre transformations, which leave the structure of the phase space invariant. In contrast, a change of representation corresponds to a coordinate transformation in the equilibrium space, which does not affect the geometric properties of E .
To find the mass representation in this case, we proceed as follows. The radius of the horizon is obtained from the metric function (2) and the condition f ( r h + ) = 0 . Moreover, the Bekenstein–Hawking entropy is given by S = π r h + 2 . From these two equations, we obtain the following:
f ( r h + ) = 1 2 π M S + 8 π M Θ S = 0
which can be solved with respect to M and yields
M = M ( S , Θ ) = S 2 π S 4 Θ ,
an expression that represents the fundamental equation in the mass representation. Notice that to consider only positive and finite values of the mass, the condition S > 16 Θ must be satisfied. This limits the range of applicability of the thermodynamic approach.
In turn, the Euler identity in the mass representation is as follows:
β S S M S + β Θ Θ M Θ = β M M ,
where the coefficients β S , β Θ , and β M should satisfy the quasi-homogeneity condition (10).
To calculate the explicit form of the GTD metrics (27)–(29), we identify the thermodynamic potential as Φ = M and the independent variables as E a = ( S , Θ ) . Then, we obtain the following:
g I = β S S M S + β Θ Θ M Θ 2 M S 2 d S 2 + 2 2 M S Θ d S d Θ + 2 M Θ 2 d Θ 2 ,
g I I = β S S M S + β Θ Θ M Θ 2 M S 2 d S 2 + 2 M Θ 2 d Θ 2 ,
g I I I = β S S M S 2 M S 2 d S 2 + β S S M S + β Θ Θ M Θ 2 M S Θ d S d Θ + β Θ Θ M Θ 2 M Θ 2 d Θ 2 ,
A straightforward calculation using the fundamental Equation (33) and the Euler identity (34) leads to the following:
g I = β M M S 12 Θ 2 π S 3 / 2 S 4 Θ 1 4 d S 2 + 16 S S 12 Θ d S d Θ + S 3 / 2 d Θ 2 ,
g I I = β M M S 12 Θ 2 π S 4 Θ 1 4 S 3 / 2 d S 2 + d Θ 2 ,
g I I I = β M π ( S 4 Θ ) 3 [ ( S 8 Θ ) ( S 12 Θ ) 16 π S ( S 4 Θ ) 2 d S 2 + 4 M d S d Θ + S 2 ( S 12 Θ ) π Θ 2 ( S 4 Θ ) 2 d Θ 2 ] .
Notice that all three metrics present a coordinate singularity at S = 16 Θ , which is, however, outside the range of validity of the thermodynamic approach since it implies an infinite mass of the black hole.
The next step consists of calculating the corresponding curvature scalars and their singularities. Using the Euler identity to simplify the expressions for the curvature scalars, it can be seen that the curvature singularities are determined by the following conditions:
I : 2 M S 2 2 M Θ 2 2 M S Θ 2 = S 3 S 3 / 2 24 S Θ + 144 S Θ 256 Θ 3 / 2 16 π S + 4 Θ S 6 Θ 3 / 2 = 0 ,
I I : 2 M S 2 2 M Θ 2 = S 5 / 2 S + 12 Θ S 2 16 π S + 4 Θ S 6 Θ 3 / 2 = 0 ,
I I I : 2 M S Θ = 4 S 3 / 2 π S + 4 Θ S 3 = 0 .
Finally, it is easy to see that only the first two conditions have non-trivial solutions, namely, the following:
I : S = 256 Θ ,
I I : S = 144 Θ .
This is a simple result that—according to the formalism of GTD—indicates the presence of phase transitions. To see this, notice that condition (41) coincides exactly with the stability condition of a thermodynamic system with two degrees of freedom [26], namely, the following:
2 M S 2 2 M Θ 2 2 M S Θ 2 0 .
The equality occurs at the critical point where the system becomes unstable. This kind of critical point is usually associated with a first-order phase transition, which in this case takes place for the particular value of the entropy S = 256 Θ .
To identify the second singularity, consider the first law of thermodynamics, which, according to GTD, is valid in the equilibrium space E , and in the mass representation can be expressed as φ * ( Θ T ) = 0 , i.e.,
d M = T d S + N d Θ , T = M S , N = M Θ ,
where T is the temperature of the black hole and N is the thermodynamic variable dual to the non-commutative parameter Θ . Then, we have the following:
T = 1 4 π S 8 Θ ( S 4 Θ ) 2 , N = S π Θ ( S 4 Θ ) 2 .
For the temperature to be a physical quantity, the condition S > 64 Θ must be satisfied, which is compatible with the locations of the curvature singularities. These dual quantities diverge for S = 16 Θ , which, however, is not a physical divergence since it implies an infinite value for the mass of the black hole, according to the fundamental Equation (33).
The mass, M, given (33) together with the temperature, T, and the dual variable N, constitute the main thermodynamic variables of the non-commutative Schwarzschild black hole. They determine the behavior of the black hole in terms of the independent variables S and Θ . Additional information can also be found in the response functions [26]. In this context, we now consider the heat capacity of the black hole at a constant value of the non-commutative parameter Θ , i.e., [26],
C Θ = T S T Θ = M S 2 M S 2 Θ .
Then, from the fundamental Equation (33), we obtain the following:
C Θ = 2 S ( S 8 Θ ) ( S 4 Θ ) S 12 Θ ,
an expression that diverges for S = 144 Θ , indicating the presence of a second-order phase transition. Indeed, the divergence shows that the black hole transitions from a state with negative to one with positive heat capacity, which is interpreted in classical thermodynamics as a transition from an unstable to a stable state.
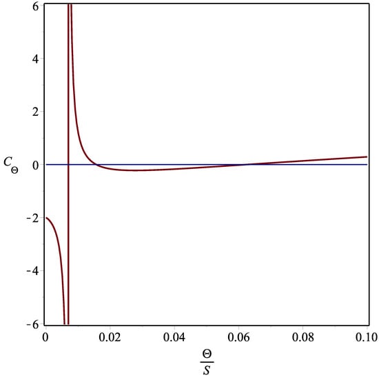
In Figure 1, we illustrate the behavior of the heat capacity in terms of the non-commutative parameter Θ . In the limiting case Θ = 0 , we see that C Θ is negative, indicating that the commutative Schwarzschild black hole is unstable, as expected. Then, in the range 0 Θ S < 1 144 , the black hole is still unstable. This interval is followed by a second-order phase transition at Θ S = 144 , which marks the beginning of the interval 1 144 < Θ S < 1 64 , in which the black hole is in a stable state. In the next interval 1 64 < Θ S < 1 16 , the heat capacity is negative, becoming positive again for Θ S > 0 . Notice, however, that the range Θ S > 1 64 is not physical because it corresponds to states with negative temperature and negative mass for Θ S > 1 16 .
The above analysis proves that the singularity located at S = 144 Θ in the thermodynamic curvature corresponds to a physical second-order phase transition, corresponding to a divergence of the heat capacity. Furthermore, we have shown that an unstable commutative black hole can become stable as a result of the effects due to non-commutative geometry.

5. Conclusions

The main aim of this work was to find out how non-commutative geometry affects the properties of black holes from the point of view of thermodynamics. To this end, we consider a particular black hole solution in which only the mass is the source of gravity, and the non-commutative effects are considered operationally by means of an effective energy–momentum tensor, which depends explicitly on the parameter Θ . This parameter accounts for the non-commutative nature of the spacetime coordinates and can be of the order of magnitude of the square of the Planck length. First, we established that the presence of the parameter Θ in the metric leads to the appearance of a second event horizon. In general, the existence of horizons implies a condition on the possible values of the entropy and the non-commutative parameter. This condition seems to always be satisfied due to the small value of Θ .
The Bekenstein–Hawking entropy associated with the area of the outer horizon is interpreted as the fundamental equation from which all the properties of the system can be derived. The condition that the fundamental equation be treated in the framework of quasi-homogeneous thermodynamics leads to the conclusion that the non-commutative parameter Θ should be considered as an independent thermodynamic variable, implying that the entire analysis should be carried out in the framework of extended thermodynamics. Treating Θ as a thermodynamic variable implies that all the properties of the black hole can be affected by the non-commutative contributions.
To explore the effects of non-commutative geometry on the thermodynamics of the black hole, we use the formalism of GTD that allows us to obtain results independently of the thermodynamic potential and the representation used to describe the black hole. Indeed, Lagrangian transformations are treated as coordinate transformations in the phase space and changes in representations correspond to coordinate transformations in the equilibrium space. Furthermore, as an important ingredient, the GTD formalism relies on the fact that fundamental thermodynamic equations are represented by quasi-homogeneous functions. This allows us to apply the three GTD metrics simultaneously to the same system, leading to compatible results. In this way, GTD can be applied consistently to any thermodynamic system.
Starting from the fundamental equation in the mass representation, we derive the explicit expressions for the metrics of the equilibrium space and show that they possess two different curvature singularities. Furthermore, we show that these singularities determine the stability properties and the phase transition structure of the black hole in an invariant way. In particular, we find that the stability condition is violated when S = 256 Θ , gives rise to a first-order phase transition. Moreover, at S = 144 Θ , there is another curvature singularity, which we show to coincide with divergence at the level of the heat capacity, indicating the presence of a second-order phase transition that brings the black hole from an unstable state to a stable state. Notice that we interpret the phase transitions of the non-commutative Schwarzschild black hole by using the standard methods of classical black hole thermodynamics, i.e., as transitions between different states of the system. To find out the physical phenomena that occur during a phase transition, it is necessary to develop a statistical model for the microstates of the black hole, from which the above thermodynamic approach would follow in the corresponding limit. However, at this moment, there is no definite statistical model that could be used to describe the inner structure of black holes. In general, this is an open question in the field of black hole thermodynamics that is currently under development through different approaches [25].
Our results show that non-commutative geometry drastically affects the properties of the Schwarzschild black hole in the sense that the original structure with only unstable states and no phase transitions transforms into a more sophisticated structure with phase transitions and the possibility to develop into a stable state. In the case of the modified Schwarzschild black hole, we have shown that in the interval 0 64 Θ < S , the system can exist only in unstable states. In contrast, the range 64 Θ < S < 144 Θ corresponds to stable states.
Our results show that the formalism of GTD can be used to study the effects of non-commutative geometry in quasi-homogeneous and extended black hole thermodynamics. The fundamental equation is the only input that is necessary to investigate all the geometric properties of the equilibrium space, which have been shown to be related to the thermodynamic properties of the system. This approach can be generalized to include higher non-commutative contributions [6] as well as other parameters that determine the physical properties of the gravitational field such as the cosmological constant [32] or coupling constants in modified theories of gravity. We expect to explore these problems in future works.

Author Contributions

Conceptualization, H.Q. and M.N.Q.; methodology, H.Q. and M.N.Q.; software, H.Q. and M.N.Q.; writing—original draft preparation, H.Q.; writing—review and editing, H.Q. and M.N.Q. All authors have read and agreed to the published version of the manuscript.

Funding

This research was funded by the Vicerectoría de Investigaciones de la Universidad Militar Nueva Granada-Vigencia 2024, grant number INV-CIAS 3918, and UNAM-DGAPA-PAPIIT grant number 108225.

Data Availability Statement

The original contributions presented in the study are included in the article.

Conflicts of Interest

The authors declare no conflicts of interest.

References

  1. Carlip, S. Quantum gravity: Aprogress report. Rep. Prog. Phys. 2001, 64, 885. [Google Scholar] [CrossRef]
  2. Landi, G. An Introduction to Noncommutative Spaces and Their Geometries; Springer Science & Business Media: Berlin/Heidelberg, Germany, 2003; Volume 51. [Google Scholar]
  3. Varilly, J.C. An Introduction to Noncommutative Geometry; European Mathematical Society: Helsinki, Finland, 2006; Volume 4. [Google Scholar]
  4. Liang, S.D.; Lake, M.J. An introduction to noncommutative physics. Physics 2023, 5, 436–460. [Google Scholar] [CrossRef]
  5. Chamseddine, A.H.; Connes, A.; van Suijlekom, W.D. Noncommutativity and physics: A non-technical review. Eur. Phys. J. Spec. Top. 2023, 232, 3581–3588. [Google Scholar] [CrossRef]
  6. Nicolini, P.; Smailagic, A.; Spallucci, E. Noncommutative geometry inspired Schwarzschild black hole. Phys. Lett. B 2006, 632, 547–551. [Google Scholar] [CrossRef]
  7. Modesto, L.; Nicolini, P. Charged rotating noncommutative black holes. Phys. Rev. D—Part. Fields Gravit. Cosmol. 2010, 82, 104035. [Google Scholar] [CrossRef]
  8. Lopez-Dominguez, J.; Obregon, O.; Sabido, M.; Ramirez, C. Towards noncommutative quantum black holes. Phys. Rev. D—Part. Fields Gravit. Cosmol. 2006, 74, 084024. [Google Scholar] [CrossRef]
  9. Mann, R.B.; Nicolini, P. Cosmological production of noncommutative black holes. Phys. Rev. D—Part. Fields Gravit. Cosmol. 2011, 84, 064014. [Google Scholar] [CrossRef]
  10. Chamseddine, A.H. Deforming Einstein’s gravity. Phys. Lett. B 2001, 504, 33–37. [Google Scholar] [CrossRef]
  11. Aschieri, P.; Blohmann, C.; Dimitrijević, M.; Meyer, F.; Schupp, P.; Wess, J. A gravity theory on noncommutative spaces. Class. Quantum Gravity 2005, 22, 3511. [Google Scholar] [CrossRef]
  12. Calmet, X.; Kobakhidze, A. Noncommutative general relativity. Phys. Rev. D—Part. Fields Gravit. Cosmol. 2005, 72, 045010. [Google Scholar] [CrossRef]
  13. Calmet, X.; Kobakhidze, A. Second order noncommutative corrections to gravity. Phys. Rev. D—Part. Fields Gravit. Cosmol. 2006, 74, 047702. [Google Scholar] [CrossRef]
  14. Chaichian, M.; Kulish, P.P.; Nishijima, K.; Tureanu, A. On a Lorentz-invariant interpretation of noncommutative space–time and its implications on noncommutative QFT. Phys. Lett. B 2004, 604, 98–102. [Google Scholar]
  15. Smailagic, A.; Spallucci, E. Lorentz invariance, unitarity and UV-finiteness of QFT on noncommutative spacetime. J. Phys. A Math. Gen. 2004, 37, 7169. [Google Scholar]
  16. Damour, T.; Piazza, F.; Veneziano, G. Violations of the equivalence principle in a dilaton-runaway scenario. Phys. Rev. D 2002, 66, 046007. [Google Scholar]
  17. Maluf, R.; Santos, V.; Cruz, W.; Almeida, C. Matter-gravity scattering in the presence of spontaneous Lorentz violation. Phys. Rev. D—Part. Fields Gravit. Cosmol. 2013, 88, 025005. [Google Scholar]
  18. Kosteleckỳ, V.A. Gravity, Lorentz violation, and the standard model. Phys. Rev. D 2004, 69, 105009. [Google Scholar] [CrossRef]
  19. Liberati, S.; Maccione, L. Lorentz Violation: Motivation and new constraints. Annu. Rev. Nucl. Part. Sci. 2009, 59, 245–267. [Google Scholar]
  20. Fröb, M.B.; Much, A.; Papadopoulos, K. Noncommutative geometry from perturbative quantum gravity. Phys. Rev. D 2023, 107, 064041. [Google Scholar]
  21. Araújo Filho, A.; Nascimento, J.; Petrov, A.Y.; Porfírio, P.; Övgün, A. Effects of non-commutative geometry on black hole properties. Phys. Dark Universe 2024, 46, 101630. [Google Scholar]
  22. Bekenstein, J.D. Black holes and entropy. Phys. Rev. D 1973, 7, 2333. [Google Scholar]
  23. Hawking, S.W. Particle creation by black holes. Commun. Math. Phys. 1975, 43, 199–220. [Google Scholar] [CrossRef]
  24. Davies, P.C. Thermodynamics of black holes. Rep. Prog. Phys. 1978, 41, 1313. [Google Scholar] [CrossRef]
  25. Carlip, S. Black hole thermodynamics. Int. J. Mod. Phys. D 2014, 23, 1430023. [Google Scholar] [CrossRef]
  26. Callen, H.B. Thermodynamics and an Introduction to Thermostatistics; John Wiley & Sons: Hoboken, NJ, USA, 1991. [Google Scholar]
  27. Weinhold, F. Metric geometry of equilibrium thermodynamics. J. Chem. Phys. 1975, 63, 2479–2483. [Google Scholar] [CrossRef]
  28. Ruppeiner, G. Thermodynamics: A Riemannian geometric model. Phys. Rev. A 1979, 20, 1608. [Google Scholar] [CrossRef]
  29. Quevedo, H. Geometrothermodynamics. J. Math. Phys. 2007, 48, 13506. [Google Scholar] [CrossRef]
  30. Quevedo, H.; Quevedo, M.N.; Sánchez, A. Quasi-homogeneous black hole thermodynamics. Eur. Phys. J. C 2019, 79, 1–11. [Google Scholar]
  31. Quevedo, H. Extended black hole geometrothermodynamics. Astron. Rep. 2023, 67, S214–S218. [Google Scholar] [CrossRef]
  32. Wang, R.B.; Ma, S.J.; You, L.; Deng, J.B.; Hu, X.R. Thermodynamics of Schwarzschild-AdS black hole in non-commutative geometry. arXiv 2024, arXiv:2410.03650. [Google Scholar]
  33. Nozari, K.; Mehdipour, S.H. Hawking radiation as quantum tunneling from a noncommutative Schwarzschild black hole. Class. Quantum Gravity 2008, 25, 175015. [Google Scholar] [CrossRef]
  34. Tessarotto, M.; Cremaschini, C. The quantum regularization of singular black-hole solutions in covariant quantum gravity. Entropy 2021, 23, 370. [Google Scholar] [CrossRef]
  35. Bekenstein, J.D. Black holes and the second law. Nuovo Cimento 1972, 4, 99. [Google Scholar] [CrossRef]
  36. Kubizňák, D.; Mann, R.B.; Teo, M. Black hole chemistry: Thermodynamics with Lambda. Class. Quantum Gravity 2017, 34, 063001. [Google Scholar] [CrossRef]
  37. Cvetič, M.; Gibbons, G.W.; Kubizňák, D.; Pope, C.N. Black hole enthalpy and an entropy inequality for the thermodynamic volume. Phys. Rev. D—Part. Fields Gravit. Cosmol. 2011, 84, 024037. [Google Scholar] [CrossRef]
  38. Meessen, P.; Mitsios, D.; Ortín, T. Black hole chemistry, the cosmological constant and the embedding tensor. J. High Energy Phys. 2022, 2022, 1–36. [Google Scholar] [CrossRef]
  39. Wei, S.W.; Liu, Y.X. Insight into the microscopic structure of an AdS black hole from a thermodynamical phase transition. Phys. Rev. Lett. 2015, 115, 111302. [Google Scholar] [CrossRef]
  40. Romero-Figueroa, C.E.; Quevedo, H. Extended thermodynamics and critical behavior of generalized dilatonic Lifshitz black holes. Eur. Phys. J. C 2024, 84, 1091. [Google Scholar] [CrossRef]
  41. Ladino, J.M.; Romero-Figueroa, C.E.; Quevedo, H. Phase transitions, shadows, and microstructure of Reissner-Nordström-Anti-de-Sitter black holes from a geometrothermodynamic perspective. Nucl. Phys. B 2024, 1009, 116734. [Google Scholar] [CrossRef]
  42. Arnol’d, V.I. Mathematical Methods of Classical Mechanics; Springer Science & Business Media: Berlin/Heidelberg, Germany, 2013; Volume 60. [Google Scholar]
  43. Alberty, R.A. Legendre transforms in chemical thermodynamics. Chem. Rev. 1994, 94, 1457–1482. [Google Scholar] [CrossRef]
  44. Goldstein, H. Classical Mechanics; Pearson Education: New Delhi, India, 2011. [Google Scholar]
  45. Quevedo, H.; Quevedo, M.N.; Sánchez, A. Geometrothermodynamics of van der Waals systems. J. Geom. Phys. 2022, 176, 104495. [Google Scholar] [CrossRef]
  46. Sternberg, S. Lectures on Differential Geometry; American Mathematical Society: Providence, RI, USA, 1999; Volume 316. [Google Scholar]
Figure 1. The heat capacity of the modified Schwarzschild black hole as a function of the non-commutative parameter Θ .
Figure 1. The heat capacity of the modified Schwarzschild black hole as a function of the non-commutative parameter Θ .
Universe 11 00079 g001
Disclaimer/Publisher’s Note: The statements, opinions and data contained in all publications are solely those of the individual author(s) and contributor(s) and not of MDPI and/or the editor(s). MDPI and/or the editor(s) disclaim responsibility for any injury to people or property resulting from any ideas, methods, instructions or products referred to in the content.

Share and Cite

MDPI and ACS Style

Quevedo, H.; Quevedo, M.N. Quasi-Homogeneous Black Hole Thermodynamics in Non-Commutative Geometry. Universe 2025, 11, 79. https://doi.org/10.3390/universe11030079

AMA Style

Quevedo H, Quevedo MN. Quasi-Homogeneous Black Hole Thermodynamics in Non-Commutative Geometry. Universe. 2025; 11(3):79. https://doi.org/10.3390/universe11030079

Chicago/Turabian Style

Quevedo, Hernando, and María N. Quevedo. 2025. "Quasi-Homogeneous Black Hole Thermodynamics in Non-Commutative Geometry" Universe 11, no. 3: 79. https://doi.org/10.3390/universe11030079

APA Style

Quevedo, H., & Quevedo, M. N. (2025). Quasi-Homogeneous Black Hole Thermodynamics in Non-Commutative Geometry. Universe, 11(3), 79. https://doi.org/10.3390/universe11030079

Note that from the first issue of 2016, this journal uses article numbers instead of page numbers. See further details here.

Article Metrics

Back to TopTop