Abstract
The Janis–Newman–Winicour spacetime corresponds to a static spherically symmetric solution of Einstein equations with the energy momentum tensor of a massless quintessence field. It is understood that the spacetime describes a naked singularity. The solution has two parameters, b and s. To our knowledge, the exact physical meaning of the two parameters is still unclear. In this paper, starting from the Janis–Newman–Winicour naked singularity solution, we first obtain a wormhole solution by a complex transformation. Then, letting the parameter s approach infinity, we obtain the well-known exponential wormhole solution. After that, we embed both the Janis–Newman–Winicour naked singularity and its wormhole counterpart in the background of a de Sitter or anti-de Sitter universe with the energy momentum tensor of massive quintessence and massive phantom fields, respectively. To our surprise, the resulting quintessence potential is actually the dilaton potential found by one of us. It indicates that, by modulating the parameters in the charged dilaton black hole solutions, we can obtain the Janis–Newman–Winicour solution. Furthermore, a charged wormhole solution is obtained by performing a complex transformation on the charged dilaton black hole solutions in the background of a de Sitter or anti-de Sitter universe. We eventually find that s is actually related to the coupling constant of the dilaton field to the Maxwell field and b is related to a negative mass for the dilaton black holes. A negative black hole mass is physically forbidden. Therefore, we conclude that the Janis–Newman–Winicour naked singularity solution is not physically allowed.
1. Introduction
The Janis–Newman–Winicour (JNW) naked singularity solution describes the most general, static, spherically symmetric, and asymptotically spatially flat spacetime in the Einstein-massless quintessence systems [1]. The solution was first discovered by Fisher [2] in 1948. It was then rediscovered by Janis, Newman, and Winicour in an isotropic coordinate system in 1968. Thereafter, Wyman [3] discovered once again the solution in the Schwarzschild coordinate system. Later, the equivalence of the Wyman solution with the JNW spacetime was proved by Virbhadra [4] in 1997. Agnese and Camera [5] rewrite the Wyman solution in a more compact expression. Roberts [6] proved that the most general static spherically symmetric solution to the Einstein equations with the source of massless scalar field is asymptotically flat and this is exactly the Wyman solution. Bronnikov and Khodunov [7] studied the stability problem of JNW spacetime. Chew and Lim utilize a symmetric scalar potential to make the JNW spacetime regular, and a gravitational soliton solution is numerically constructed [8]. In short, a lot of work on JNW spacetime has been conducted in various research fields, such as gravitational lensing and relativistic images [9,10,11,12,13], black hole accretion and shadows [14,15,16,17,18], and so on [19,20,21,22,23,24,25,26,27,28,29].
The important claim here is that, actually, Sadhu and Suneeta [30] proposed that the JNW spacetime can be obtained from a class of charged dilaton black hole solutions [31,32]. In practice, they argue that the JNW spacetime is obtained from the charged dilaton black hole solutions in [32] by setting but with in Equations (20)–(23) of that paper. However, we now point out that one cannot set naively because has a definite physical meaning and it is always positive. If one arbitrarily lets , that means we must assume that the black hole has a negative mass. Then, it is not a surprise that we shall obtain a naked singularity. This is just like if we merely mathematically, while not physically, assume that the mass parameter M in the Schwarzschild metric is negative:
Then, the well-known Schwarzschild singularity becomes naked to us. The reason that the JNW solution brings us a naked singularity is that we have assumed a negative mass in advance. Therefore, from the point of view of dilaton black hole solutions, the JNW naked singularity solution is unphysical. As is known, the JNW spacetime is asymptotically flat in space. In other words, the naked singularity is embedded in the background of Minkowski spacetime. Recognizing this, the initial motivation of this work is in fact to embed the naked singularity in the background of a de Sitter or anti-de Sitter universe (DAU). However, we finally realize that the JNW solution is unphysical.
The paper is organized as follows. In Section 2, we rewrite the JNW solution in the Schwarzschild coordinate system in a desirable expression. The initial parameter b is replaced by , with M standing for the mass of the singularity. In Section 3, by using a complex transformation method on the quintessence field for the JNW solution, we achieve an exact wormhole solution. The reason for the naked singularity transforming into a wormhole is that the quintessence field becomes a phantom field [33]. In Section 4, we let the parameter s approach positive infinity, and then the well-known exponential wormhole solution is produced [34]. In Section 5, we embed the naked singularity and wormhole in the background of a de Sitter universe in an isotropic coordinate system. In Section 6, via coordinate transformations from isotropic coordinates to Schwarzschild coordinates, we construct the naked singularity or wormhole in the background of DAU. We find that the corresponding spacetime structure is very interesting. For example, there are both black holes and wormholes in the same spacetime. In Section 7 and Section 8, in the framework of a massive quintessence field and phantom field, we derive their scalar potentials with respect to the metric. To our surprise, the resulting quintessence potential is exactly the dilaton potential derived by one of us [35]. We shall show this point in Section 9. Subsequently, this motivates us to investigate whether there exists a relation between the JNW solution and the dilaton black hole solution, just as proposed by Sadhu and Suneeta [30]. In Section 10, we are inspired to seek for the charged wormhole solutions from the charged dilaton counterpart. During this process, we realize that the JNW naked singularity solution is unphysical because nature does not allow the dilaton black hole to have a negative mass. Section 11 gives the conclusion and discussion. Throughout the paper, we adopt the system of units in which and the metric signature .
2. A Useful Expression for the JNW Metric
When a massless quintessence field is minimally coupled to gravity, the associated Einstein equations are given by
where is the Ricci tensor. Subsequently, the equation of motion for the quintessence field is
where is the four-dimensional Laplace operator. Janis, Newman, and Winicour (JNW) [1] have shown that the metric
with
and the field
satisfy the Einstein equations and the equation of motion for the quintessence field. The solution is popularly known as the JNW spacetime in the literature. Here, r represents the radial coordinate and s is a dimensionless integration constant. s runs over the range of
In particular, when , the scalar field vanishes and the Schwarzschild solution is recovered. In general, we should require that
in order to obtain a physical spacetime. The physical significance of b and s is unclear. The Ricci scalar of the spacetime is
It reveals that when , there is a curvature singularity at provided that . Since the singularity is not cloaked by an event horizon, this metric represents a naked singularity. Therefore, we confine ourselves in the region . By expanding the metric in the order of , we find that the parameter b is related to the physical mass of the spacetime M by
When , it is exactly the Schwarzschild radius. Then, the JNW solution becomes the following expression:
and the field is
In the following sections, we shall see how the above parameterized expression for the metric is useful to us.
3. A New Traversable Wormhole
3.1. The Solution
In this subsection, we show how we will obtain a new traversable wormhole by starting from the JNW spacetime. To illustrate this point, we make the following complex transformation:
where i is the imaginary unit. Then, the Einstein equations turn out to be
and the equation of motion for the massless scalar field is invariant
Now, the scalar field appears as a phantom field. We find the metric
and the field
that solve both the Einstein equations and the phantom field equation. The argument under the root-sign is always non-negative. Therefore, we should now require
We see that the expression of the metric is the same as JNW spacetime. However, we shall find sooner that it denotes not a naked singularity but a wormhole, provided that . As indicated by the Ricci scalar and other curvature invariants (for example, the Kretschmann quadratic invariant), when
the sphere or is no longer a curvature singularity. We note that the method of complex transformation, i.e., Equation (13), is attractive because one can obtain new solutions from the known ones with the source of quintessence fields. For example, we would most likely find new phantom hairy black hole solutions from the known quintessence ones. In practice, Nozawa1 and Torii have developed a considerable family of exact solutions to the Einstein phantom theories [36] by using this method.
In order to show that when , it leads to a wormhole, we consider the area of the spherical surfaces of constant r coordinate following Ref. [37]:
Then, we find
Noting that the domain for the r-coordinate is , we see that we always have
in this domain, provided that . Namely, the area is a concave function of the r coordinate. On the other hand, the equation gives the throat (minimum) at
where it satisfies the “flare out” condition . We observe that all the metric components are finite at the throat. So it is now enough to guarantee that the surface is a traversable wormhole following the definition of Morris and Thorne [38,39,40,41]. The geometry described by the wormhole metric clearly has no horizons, since when , we have
Here, denote . As already demonstrated, there is a traversable wormhole throat located at , where the area of the spherical surfaces is minimized, and the “flare out” condition is satisfied. All of the curvature components and the invariant Kretschmann scalar are finite everywhere in the wormhole spacetime. As an example, we consider . We provide a coordinate transformation as follows:
The metric is
The domain for the x-coordinate is ; we see that corresponds to the throat of the wormhole. In all, when , we obtain a traversable wormhole with the throat at .
3.2. Stability Analysis
We have proven that the wormhole solution is traversable by considering the flaring-out condition near the throat. In this subsection, we address the stability problem by firstly studying the adiabatic sound speed [42]. The square of adiabatic sound speed is defined by
where represents the average pressure across the three spatial dimensions, namely . The energy density , and the radial and the tangential pressures, and , are deduced from Equation (16) as follows:
Thus, we have the radial squared sound speed , the tangential squared sound speed , and the average squared of sound speed:
In this sense, the solution is unstable because of the negative of the sound speeds. However, from the perspective of metric perturbations, the solution is stable. Actually, Kobayashi et al. [43] have explored the metric perturbations to static spherically symmetric spacetime for odd parity in the Horndeski theory, which covers the Einstein massless scalar system studied in this paper. Following their conventions, we find
for the Einstein massless scalar system. In order to avoid gradient instability, Kobayashi et al. [43] show that
On the other hand, in order to avoid the presence of ghost, they show
It is obvious that the two conditions are satisfied for the Einstein massless system. The squared speeds of gravitational waves along the radial direction, , and the tangential direction, , are found to be
They are exactly the square of the speed of light. The above conditions on , and are necessary for the stability of wormholes. The sufficient condition for the stability of wormholes is that the effective potential [44] satisfies the condition
with
outside the wormhole throat. We find that it is indeed the case when and . Therefore, in this sense, the wormhole is stable to metric perturbations except for . In Figure 1, we plot the effective potential in terms of r. The potential is positive everywhere and tends to zero at both infinity and the throat when . As a comparison, a potential well appears for and , which implies the instability of wormholes to metric perturbations in this situation.
Figure 1.
The effective potential of odd parity with the radius r assuming for four different cases , from down to up, respectively. The potential is asymptotically vanishing at both the wormhole throat and infinity.
4. The Exponential Wormhole Spacetime
In this section, we show that the well-known exponential wormhole spacetime turns out to be a special case of the above wormhole solution. To show this point, let s approach positive infinity, and then we obtain, by putting in Equation (16),
In the same way, by putting in Equation (17), we obtain
We have checked that the above metric and the phantom field do solve the Einstein equations and the scalar field equation. The metric is novel because it describes a non-singular spacetime. Specifically, the Ricci scalar and the Kretschmann invariant are all finite. The metric is known as Yilmaz “exponential metric” in the literature [45,46,47,48]. But we point out that it appeared for the first time in Ref. [34] by Papapetrou. The metric has attracted wide attention in the literature [49,50,51,52,53,54,55,56,57,58,59,60,61,62,63,64] ever since it was found. However, to our knowledge, the energy momentum tensor for this solution has never been found. Here, we find a suitable one. Namely, it is sourced by a massless phantom field. Very recently, Boonserm et al. [37] showed that the Yilmaz exponential metric represents a traversable wormhole. We point out that the traversable wormholes have been studied in many aspects, such as the stability analysis of wormholes [65,66,67], the resolution to the horizon problem in cosmology [68,69], the wormhole solutions in the modified gravities [70,71,72,73,74,75,76,77,78,79], and so on [80,81,82,83].
5. Naked Singularity and Wormhole in de Sitter Universe
We have seen both the JNW (with naked singularity) solution and the wormhole solution described by Equation (16). The only difference is that for the former and for the latter. The metric is static and asymptotically flat in space. In this section, we construct its counterpart in the de Sitter universe. To this end, we transform them from the Schwarzschild coordinate system to an isotropic coordinate system. So we let
Then, we have
The metric is now in the isotropic coordinate system. Once the metric is written in the isotropic coordinate system, we are ready to reach the counterpart in the de Sitter universe. Following the method developed by us [35], we obtain
where
is the scale factor of the universe. H is the Hubble constant. When , we obtain the de Sitter universe. When , we obtain the JNW or wormhole solution. Therefore, it represents a naked singularity or a wormhole in the de Sitter universe. We shall see in Section 7 that the metric does satisfy the massive scalar field equation and the Einstein equations.
Letting in Equation (41), we obtain
It describes an exponential wormhole in the background of an exponential expanding de Sitter universe.
Does the throat of the wormhole expand with the universe? The answer is no. The reasons are as follows. Consider the physical area of a spherical sphere A, which is given by
The throat of the wormhole is determined by for any scale factor a. So, the throat is located at
We emphasize that it is a coordinate length, not a physical length. The physical length of the radius of the throat is
It is obviously a constant, not growing with the expansion of the universe. Substituting Equation (45) into the formula of physical area, we find that the physical area of the wormhole throat is
It tells us that the physical area of the wormhole throat is a constant. It does not expand with the expansion of the universe.
6. Naked Singularity and Wormhole in DAU
6.1. Solutions in DAU
In this section, we look for the naked singularity and wormhole in an anti-de Sitter universe. To achieve this, let us start from their counterpart in the de Sitter universe, Equation (41), by making a coordinate transformation as follows:
Then, we obtain
By letting
we obtain
Rescaling t, H, and l as follows:
we have
Introducing a new time coordinate T and setting
we obtain
Now, the metric functions are only dependent on the radial coordinate z. That is to say, we obtain a static spacetime. Replacing by with , the cosmological constant, we obtain
i.e., the naked singularity for , the Schwarzschild black hole for , and the wormhole for in DAU. When , we recover the JNW spacetime or wormhole spacetime. When , it is for the de Sitter universe and for the anti-de Sitter universe. On the other hand, when , we recover the Schwarzschild–de Sitter (or anti-de Sitter) spacetime. Finally, when
we have
When , we obtain the de Sitter or ani-de Sitter spacetime. When , we have the exponential wormhole spacetime. So it is the static form for an exponential wormhole in de Sitter or anti-de Sitter spacetime. In the background of anti-de Sitter spacetime, there are no horizons except for the throat of the wormhole at . However, in the background of de Sitter spacetime, the structure of spacetime is nontrivial.
6.2. Spacetime Structure of JNW in DAU
When , we have the Schwarzschild–de Sitter (or anti-de Sitter) solution. As is well known, there are generally two horizons, the black hole horizon and the cosmic horizon, together with a physical singularity in the Schwarzschild–de Sitter spacetime. When , we have the JNW–(anti-)de Sitter solution. Like the Schwarzschild–de Sitter solution, there are also generally two horizons, the black hole horizon and the cosmic horizon ( are determined by )), and a physical singularity in this spacetime. When the black hole horizon and the cosmic horizon coincide, we have
They lead to a critical value for :
It is obvious that is a special value. So we conduct a discussion in three different situations, i.e., , , and ,
6.2.1.
In this case, we have the following conclusion.
. When
we always have and . Therefore, there are no horizons in this spacetime and the singularity is naked.
. When
there are two horizons, ; one of them is the black hole horizon, , and the other is the cosmic horizon, . Now, the singularity is hidden by the black hole horizon, .
. When
the black hole horizon and the cosmic horizon coincide and the singularity is hidden by the overlapping horizons.
. When
both the black hole horizon and the cosmic horizon disappear. Since and in this case, the singularity remains hidden.
6.2.2.
corresponds to the critical value .
We have the following results.
. When
there is only a naked singularity at .
. When
there is no black hole horizon and we are left with a cosmic horizon at and a naked singularity at .
. When
the cosmic horizon and the naked singularity coincide.
. When
the cosmic horizon disappears while the singularity is hidden in the patch of a de Sitter spacetime. The patch between the de Sitter horizon and infinity behaves as a one-way membrane, which is just like inside a black hole.
6.2.3.
In this case, we have the following conclusions.
. When
there is no black hole horizon and we are left with a cosmic horizon and a naked singularity.
. When
there is neither a black hole horizon nor a cosmic horizon. We are left with only a naked singularity.
6.3. Spacetime Structure of Wormhole in DAU
The spacetime for a wormhole in DAU is given by Equation (56) under the condition that . From the metric, we can calculate the Ricci scalar
The domain of z is . It is apparent that the Ricci scalar is divergent at . Thus, is a physical singularity.
Let ; we find that the wormhole throat is located at
We note that the throat is determined by the mass and the coupling constant s. It has nothing to do with the cosmological constant . Then, we have the following conclusions.
. When
we have
for arbitrary z within the domain . Therefore, the spacetime corresponds to a traversable wormhole and a naked singularity in the background of anti-de Sitter spacetime. We note that Lu et al. [84] find that the wormhole solutions in the background of an anti-de Sitter universe can be constructed in the context of the higher derivative gravity.
. There are two critical values, and .
is determined by
Then, we have
is determined by
Thus, we have
We have because .
In general, there are two horizons in this spacetime for positive . One of them is the black hole event horizon and the other is the cosmic horizon . They correspond to the two real and positive roots of the following equation:
Thus, in this case, we have both a black hole and a wormhole throat. Then, when
we have
It reveals that the throat is outside of the black hole. A free-falling observer far away from the black hole first goes through the wormhole throat and then passes through the black hole event horizon, and eventually, he/she disappears at the black hole singularity . On the other hand, if we split the spacetime into two parts at and glue the two identical parts together at , we arrive at a traversable wormhole.
. When
the black hole horizon and the wormhole throat coincide. Like for the Schwarzschild wormhole, this wormhole is not traversable.
. When
we have
This reveals that the throat is inside of the black hole.
. When
the black hole horizon and the cosmic horizon coincide.
. When
we have
for arbitrary r. Therefore, there are no horizons in this spacetime.
6.4. Spacetime Structure of Exponential Wormhole in DAU
The spacetime for a wormhole in DAU is given by Equation (56) under the condition that . From the metric, we can calculate the Ricci scalar
The domain of z is . It is apparent that the Ricci scalar is divergent at . Thus, is a physical singularity.
Let ; we find that the wormhole throat is located at
We note that the throat is determined by the mass and the coupling constant s. It has nothing to do with the cosmological constant . Then, we have the following conclusions.
. When
we have
for arbitrary z within the domain . Therefore, the spacetime has a traversable wormhole and a naked singularity in the background of anti-de Sitter spacetime.
. There are two critical values, and . is determined by
Then, we have
is determined by
Thus, we have
We have because .
In general, there are two horizons in this spacetime for positive . One of them is the black hole event horizon and the other is the cosmic horizon . They correspond to the two real and positive roots of the following equation:
Thus, in this case, we have both a black hole and a wormhole throat. Then, when
we have
It reveals that the throat is outside of the black hole. A free-falling observer far away from the black hole first goes through the wormhole throat and then passes through the black hole event horizon; eventually, he/she disappears at the black hole singularity . On the other hand, if we split the spacetime into two parts at and glue the two identical parts together at , we arrive at a traversable wormhole.
. When
the black hole horizon and the wormhole throat coincide. Like for the Schwarzschild wormhole, this wormhole is not traversable.
. When
we have
This reveals that the throat is inside of the black hole.
. When
the black hole horizon and the cosmic horizon coincide.
. When
we have
for arbitrary r. Therefore, there are no horizons in this spacetime.
7. The Scalar Potential for the Quintessence Field
Both the JNW naked singularity solution and the JNW wormhole solution satisfy the Einstein equations with the massless scalar field (with respect to quintessence and phantom, respectively). Embedding them in the background of DAU, the term is present in the metric. We expect that the solutions obey the Einstein equations with a massive scalar field. To be specific, we require a scalar potential. But we do not want other unnecessary coupling constants to be present in the potential except for and s. In this section, we demonstrate that the JNW naked singularity in DAU, Equation (56), satisfies the Einstein equations with the massive quintessence field
and the equation of motion for quintessence
Here, V is the quintessence potential to be determined. Substituting Equation (56) into the field equations, we obtain the scalar field
and the quintessence potential
The potential has the desirable feature that it has only two coupling constants, and s. It is interesting to conduct a discussion on the behavior of the potential with respect to the parameter s. In particular, when , we have
while when , we have
They are positive defined and symmetric with respect to . In the more general case, , the potential is always positive defined. On the contrary, if , the potential goes to negative infinity when . This is forbidden by the quantum theory of fields. Finally, when , we have , which is just the cosmological constant. To sum up, the parameter s is constrained to be
and
In Figure 2, we plot the quintessence potential V for and from top to bottom, respectively. When , the potential is always positive defined. In contrast, if , the potential goes to negative infinity at .
Figure 2.
The quintessence potential V for and from top to bottom, respectively. When , the potential is always positive defined. On the contrary, if , the potential goes to negative infinity at .
8. The Scalar Potential for the Phantom Field
Following the same method in Section 7, we demonstrate in this section that the wormhole solution in DAU satisfies the Einstein equations with massive phantom field
and
Here, V is the phantom potential to be determined. Substituting Equation (56) into the field equations, we obtain the expression of the phantom field
while the scalar potential for the phantom is
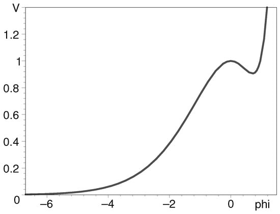
The potential is always positive for . When , the potential is asymptotically vanishing, and when , it approaches positive infinity. There is a local maximum at and a local minimum at
As an example, we plot the potential with respect to for and in Figure 3. There is a local maximum at and a local minimum at .
Figure 3.
The phantom potential V for and . The potential is asymptotically vanishing at and approaches positive infinity at . There is a local maximum at and a local minimum at .
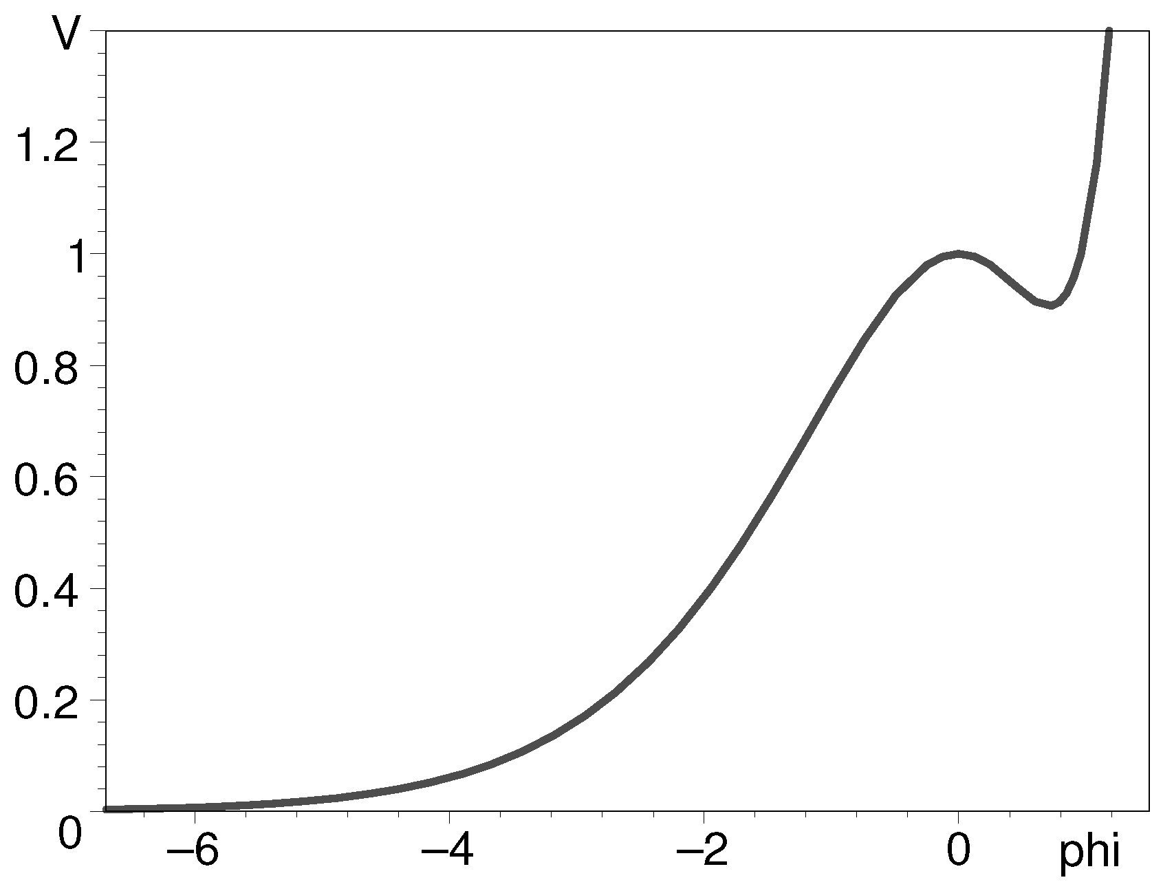
In the case of , we obtain the metric
the phantom field
and the phantom potential
We have checked that the above solution does satisfy the Einstein equations, Equation (114), and the phantom field equation, Equation (115). In Figure 4, we plot the potential with respect to for . The potential is asymptotically vanishing at and approaches positive infinity at . There is a local maximum at and a local minimum at .
Figure 4.
The phantom potential V for and . The potential is asymptotically vanishing at and approaches positive infinity at . There is a local maximum at and a local minimum at .
9. Quintessence Potential Is Exactly the Dilaton Potential
Observing the quintessence potential, Equation (109), and the phantom potential. Equation (117), we find that they look very similar to the dilaton potential. This is not a coincidence, and in fact the quintessence potential turns out to be the dilaton potential after redefinition of the coupling constants. To illustrate this point, we let
Then, we obtain
It is exactly the dilaton potential. On the other hand, with the replacement of with , the quintessence potential becomes the phantom potential. This motivates us to look for the charged phantom wormholes or charged phantom black holes from the Einstein–Maxwell dilaton black holes by complex transformations.
10. Charged Phantom Wormholes and Black Holes
10.1. JNW Naked Singularity Solution Is Unphysical
The charged dilaton black hole solution in the background of DAU is given by [35]
where , are two constants and they are given by [31,32]
Here, the constant governs the strength of the coupling between the dilaton and the Maxwell field. m and Q stand for the mass and charge of the black hole. is understood as the cosmological constant. The action leading to the metric is
Corresponding to the metric, the dilaton field and the Maxwell field are
Comparing the dilaton black hole solution in DAU, Equation (124), with the JNW solution in DAU, Equation (56), and we perform the following transformations:
in Equation (125) under the condition that is positive; then, Equation (124) becomes
Let
and the above metric turns out to be the JNW solution in DAU. Now, we realize that the constant s is actually related to the dilaton coupling constant and the parameter M is the negative of mass for the dilaton black hole. In brief, the JNW solution is actually the neutral dilaton black hole solution but with a negative mass. A negative mass is not physically allowed. Therefore, we are unable to generate the JNW solution from the dilaton one. If we insist on performing the above transformations in Equation (128), the JNW solution would not be physical.
10.2. Two Double-Horizon Spacetimes Connected by a Timelike Wormhole
In order to obtain phantom wormholes from the above dilaton black hole solution, we let
with i the imaginary unit. With these substitutions, the action and the metric become
and
with
Now, the identity of the dilaton field changes from dilaton to phantom:
while the expression of the Maxwell field remains unchanged.
This is exactly a charged wormhole in the background of DAU. We note that the charged Einstein–Maxwell phantom wormholes in the absence of potential were addressed by Nozawa [85]. The throat of the wormhole is located at
It is then required that the coupling constant satisfy
in order that be physical. We see that
Therefore, the throat is always inside the inner horizon and it is timelike such that the wormhole is traversable. Observations tell us that the cosmological constant is extremely small and the resulting cosmic horizon is of the order of the Hubble scale. So in general, we can safely neglect the effect of the cosmological constant for local physics. This means that we can neglect the term in the metric. Then, we are left with two horizons; one of the them is the black hole event horizon and the other is the black hole inner horizon . The throat is located inside the inner horizon. By splitting the spacetime into two parts at and gluing the two identical parts of at , we arrive at a traversable wormhole. A free-falling observer approaching the black hole first passes through the outer event horizon, then through the inner horizon, wormhole throat, replicated inner horizon, replicated outer horizon, and finally, he/she reaches another replicated universe. Now, two double-horizon spacetimes are connected by a timelike wormhole.
10.3. Two Black–White Hole Spacetimes Connected by a Spacelike Wormhole
When , the solution reduces to the standard Reissner–Nordstrm–de Sitter solution of Einstein–Maxwell theory. However, when
we have
with
and the phantom field,
The expression of the Maxwell field is unchanged. The corresponding potential is
by letting in the phantom potential of action Equation (132). It is exactly the phantom potential given by Equation (121) after the following transformations:
As mentioned earlier, the cosmological constant is extremely small. So we neglect the term in the metric. Then, we are left with only one black hole event horizon in spacetime. There is a throat located at
Because
we see that the throat is always inside the black hole and it is spacelike. We realize that this is an example that Simpson and Visser [86] and Nojiri, Odintsov, and Folomeev [87] discussed very recently. In order to show this point, we make the coordinate transformation as follows:
such that when , we have , and when , we have . Namely, corresponds to the wormhole throat. The domain of x is . Then, we obtain
after re-scaling the time t and the line element l as follows:
There are two event horizons in this spacetime, . One of them is a white hole, instead of a black hole in another universe. An observer falling into the black hole in our universe first goes through the black hole event horizon, then the wormhole, and then the white hole event horizon, eventually arriving at another universe. One can consider the inverse process, that is, an observer falling into the black hole in another universe would eventually appear in our universe from the white hole. The Penrose diagram for the spacetimes of a black–white hole connected by a wormhole can be found in Ref. [86].
11. Conclusions and Discussion
Starting from the well-known JNW naked singularity solution, we obtain a new traversable wormhole provided that by using a complex transformation method. The method is so interesting that we can expect some other new phantom black holes or phantom wormholes to be derived from the known quintessence black holes. On the other hand, when , we obtain the well-known exponential metric. To our knowledge, no one has ever found the corresponding energy momentum tensor. Now, we find that it can be contributed by a massless phantom field. Then, we embed both the JNW naked singularity and the wormhole solution in the background of DAU in an isotropic coordinate system and in a static coordinate system, respectively. The resulting spacetime structure is very rich. For example, there exist both black holes and wormholes in the same spacetime. We construct the quintessence potential and the phantom potential, respectively, for the solutions. It is found that the phantom potential is obtained if we perform a complex transformation on the quintessence potential. By observing the quintessence potential and the dilaton potential, we find that they are very much similar to each other. On closer inspection, the quintessence potential proves to be the dilaton potential. This arouses our pursuit of the JNW solution from the charged dilaton metric. We find that in order to obtain the JNW naked singularity, we must assume that the mass of the dilaton black hole is negative. This is of course forbidden, just as one cannot arbitrarily assume the mass in the Schwarzschild metric to be negative. Then, it tells us that the parameter b should be negative just like the parameter M in the Schwarzschild metric is positive. Based on the above reasons, we think that the JNW naked singularity solution is unphysical. However, it is important to take this point with a grain of salt. In fact, Mann has demonstrated that, under certain circumstances, regions of negative energy density can undergo gravitational collapse. Then, the resultant black hole spacetimes have a negative mass but non-trivial topology [88]. On the other hand, Hull and Mann show that a negative mass black hole in de Sitter universe is allowed in the context of Lovelock gravity [89].
Carrying out the complex transformation on the charged dilaton metric in DAU, we obtain charged two-horizon spacetimes and black–white hole spacetimes, both being connected by a wormhole. The spacetime structure of two-horizon spacetimes in DAU is very interesting. It can have four important components, the cosmic horizon, the black hole event horizon, the black hole inner horizon, and the wormhole throat. It is found that the wormhole throat is always inside the black hole inner horizon. Therefore, the throat is timelike and traversable. As for the black–white hole spacetimes, we find that the throat is always inside of the black hole event horizon. By cutting the spacetime into two parts along the throat and gluing the domains of and together at , we arrive at a regular spacetime with two horizons, one of which is the black hole horizon, and the other is the white hole horizon.
Note Added
When the paper appeared on arXiv, we were told by Masato Nozawa that the solution in Equation (47) has already been derived in Ref. [90] (Equation (31a)) by the same method.
Author Contributions
Conceptualization, C.G.; methodology, C.G. and J.Q; writing—original draft preparation, C.G.; writing—review and editing, C.G. and J.Q. All authors have read and agreed to the published version of the manuscript.
Funding
This work was supported in part by the National Key R&D Program of China grants No. 2022YFF0503404 and No. 2022SKA0110100.
Data Availability Statement
Files used to generate the various graphs presented in this paper are available on request.
Acknowledgments
We are very grateful to the referees for the expert suggestions and the careful corrections, which have significantly improved the paper.
Conflicts of Interest
The authors declare no conflicts of interest.
References
- Janis, A.I.; Newman, E.T.; Winicour, J. Reality of the Schwarzschild Singularity. Phys. Rev. Lett. 1968, 20, 878. [Google Scholar] [CrossRef]
- Fisher, I.Z. Scalar metastatic field with regard for gravitational effects. Zh. Eksp. Teor. Fiz. 1948, 18, 636–640. [Google Scholar]
- Wyman, M. Static Spherically Symmetric Scalar Fields in General Relativity. Phys. Rev. D 1981, 24, 839. [Google Scholar] [CrossRef]
- Virbhadra, K.S. Janis-Newman-Winicour and Wyman solutions are the same. Int. J. Mod. Phys. A 1997, 12, 4831–4836. [Google Scholar] [CrossRef]
- Agnese, A.G.; La Camera, M. Gravitation without black holes. Phys. Rev. D 1985, 31, 1280. [Google Scholar] [CrossRef]
- Roberts, M.D. Massless scalar static spheres. Astrophys. Space Sci. 1993, 200, 331. [Google Scholar] [CrossRef]
- Bronnikov, K.A.; Khodunov, A.V. Scalar field and gravitational instability. Gen. Relativ. Gravit. 1979, 11, 13–18. [Google Scholar] [CrossRef]
- Chew, X.Y.; Lim, K.G. Gravitating Scalarons with Inverted Higgs Potential. Universe 2024, 10, 212. [Google Scholar] [CrossRef]
- Gyulchev, G.N.; Yazadjiev, S.S. Gravitational Lensing by Rotating Naked Singularities. Phys. Rev. D 2008, 78, 083004. [Google Scholar] [CrossRef]
- Virbhadra, K.S.; Ellis, G.F.R. Gravitational lensing by naked singularities. Phys. Rev. D 2002, 65, 103004. [Google Scholar] [CrossRef]
- Virbhadra, K.S.; Narasimha, D.; Chitre, S.M. Role of the scalar field in gravitational lensing. Astron. Astrophys. 1998, 337, 1–8. [Google Scholar]
- Virbhadra, K.S.; Keeton, C.R. Time delay and magnification centroid due to gravitational lensing by black holes and naked singularities. Phys. Rev. D 2008, 77, 124014. [Google Scholar] [CrossRef]
- Gyulchev, G.; Nedkova, P.; Vetsov, T.; Yazadjiev, S. Image of the Janis-Newman-Winicour naked singularity with a thin accretion disk. Phys. Rev. D 2019, 100, 024055. [Google Scholar] [CrossRef]
- Sau, S.; Banerjee, I.; SenGupta, S. Imprints of the Janis-Newman-Winicour spacetime on observations related to shadow and accretion. Phys. Rev. D 2020, 102, 064027. [Google Scholar] [CrossRef]
- Yang, L.; Li, Z. Shadow of a dressed black hole and determination of spin and viewing angle. Int. J. Mod. Phys. D 2015, 25, 1650026. [Google Scholar] [CrossRef]
- Takahashi, R. Shapes and positions of black hole shadows in accretion disks and spin parameters of black holes. J. Korean Phys. Soc. 2004, 45, S1808–S1812. [Google Scholar] [CrossRef]
- Chowdhury, A.N.; Patil, M.; Malafarina, D.; Joshi, P.S. Circular geodesics and accretion disks in Janis-Newman-Winicour and Gamma metric. Phys. Rev. D 2012, 85, 104031. [Google Scholar] [CrossRef]
- Pal, K.; Pal, K.; Shaikh, R.; Sarkar, T. A rotating modified JNW spacetime as a Kerr black hole mimicker. J. Cosmol. Astropart. Phys. 2023, 11, 060. [Google Scholar] [CrossRef]
- Zhdanov, V.; Stashko, O. Static spherically symmetric configurations with N non-linear scalar fields: Global and asymptotic properties. Phys. Rev. D 2020, 101, 064064. [Google Scholar] [CrossRef]
- Stashko, O.S.; Zhdanov, V.I.; Alexandrov, A.N. Thin accretion discs around spherically symmetric configurations with nonlinear scalar fields. Phys. Rev. D 2021, 104, 104055. [Google Scholar] [CrossRef]
- Stashko, O.S.; Savchuk, O.V.; Zhdanov, V.I. Quasi-normal modes of naked singularities in presence of non-linear scalar fields. Phys. Rev. D 2024, 109, 024012. [Google Scholar] [CrossRef]
- Matos, T.; Nuñez, D. Rotating Scalar Field Wormhole. Class. Quant. Gravit. 2006, 23, 4485–4495. [Google Scholar] [CrossRef]
- Matos, T. Class of Einstein-Maxwell phantom Fields: Rotating and Magnetized Wormholes. Gen. Relativ. Gravit. 2010, 42, 1969. [Google Scholar] [CrossRef]
- Matos, T.; Miranda, G.; Montelongo, N. Kerr-like Scalar Field Wormhole. Gen. Relativ. Gravit. 2014, 46, 1613. [Google Scholar]
- Matos, T.; Arturo Ureña-López, L.; Miranda, G. Wormhole Cosmic Censorship. Gen. Relativ. Gravit. 2016, 48, 61. [Google Scholar] [CrossRef]
- del Aguila, J.C.; Matos, T. Wormhole Cosmic Censorship: An Analytical Proof. Gen. Relativ. Gravit. 2019, 36, 015018. [Google Scholar] [CrossRef]
- Miranda, G.; del Aguila, J.C.; Matos, T. Exact Rotating Magnetic Traversable Wormholes satisfying the Energy Conditions. Phys. Rev. D 2019, 99, 124045. [Google Scholar] [CrossRef]
- del Aguila, J.C.; Matos, T. Gravitational perturbations in the Newman-Penrose formalism: Applications to wormholes. Phys. Rev. D 2021, 103, 084033. [Google Scholar] [CrossRef]
- del Aguila, J.C.; Matos, T. On the geodesic completeness of a ring wormhole. Phys. Rev. D 2023, 107, 064047. [Google Scholar] [CrossRef]
- Sadhu, A.; Suneeta, V. A naked singularity stable under scalar field perturbations. Int. J. Mod. Phys. D 2013, 22, 1350015. [Google Scholar] [CrossRef]
- Gibbons, G.; Maeda, K. Black holes and membranes in higher-dimensional theories with dilaton fields. Nucl. Phys. B 1988, 298, 741. [Google Scholar] [CrossRef]
- Garfinkle, D.; Horowitz, G.; Strominger, A. Charged black holes in string theory. Phys. Rev. D 1991, 43, 3140. [Google Scholar] [CrossRef] [PubMed]
- Caldwell, R.R. A Phantom Menace? Cosmological consequences of a dark energy component with super-negative equation of state. Phys. Lett. B 2002, 545, 23–29. [Google Scholar] [CrossRef]
- Papapetrou, A. Eine Theorie des Gravitationsfeldes mit einer Feldfunktion. Z. Fur Phys. Bd. 1954, 139, 518. [Google Scholar] [CrossRef]
- Gao, C.; Zhang, S.N. Dilaton black holes in the de Sitter or anti—de Sitter universe. Phys. Rev. D—Part. Fields Gravit. Cosmol. 2004, 70, 124019. [Google Scholar] [CrossRef]
- Nozawa, M.; Torii, T. Wormhole C metric. Phys. Rev. D 2023, 108, 064036. [Google Scholar] [CrossRef]
- Boonserm, P.; Ngampitipan, T.; Simpson, A.; Visser, M. Exponential metric represents a traversable wormhole. Phys. Rev. D 2018, 98, 084048. [Google Scholar] [CrossRef]
- Morris, M.S.; Thorne, K.S. Wormholes in space-time and their use for interstellar travel: A tool for teaching general relativity. Am. J. Phys. 1988, 56, 395. [Google Scholar] [CrossRef]
- Morris, M.S.; Thorne, K.S.; Yurtsever, U. Wormholes, Time Machines, and the Weak Energy Condition. Phys. Rev. Lett. 1988, 61, 1446. [Google Scholar] [CrossRef] [PubMed]
- Visser, M. Traversable wormholes: Some simple examples. Phys. Rev. D 1989, 39, 3182. [Google Scholar] [CrossRef]
- Visser, M. Traversable wormholes from surgically modified Schwarzschild space-times. Nucl. Phys. B 1989, 328, 203. [Google Scholar] [CrossRef]
- Tangphati, T.; Muniz, C.R.; Pradhan, A.; Banerjee, A. Traversable wormholes in Rastall-Rainbow gravity. Phys. Dark Univ. 2023, 42, 101364. [Google Scholar] [CrossRef]
- Kobayashi, T.; Motohashi, H.; Suyama, T. Black hole perturbation in the most general scalar-tensor theory with second-order field equations. II. The even-parity sector. Phys. Rev. D 2012, 85, 084025. [Google Scholar] [CrossRef]
- Gao, C.; Qiu, J. On black holes with scalar hairs. Gen. Relativ. Gravit. 2022, 54, 158. [Google Scholar] [CrossRef]
- Yilmaz, H. New approach to general relativity. Phys. Rev. 1958, 111, 1417–1426. [Google Scholar] [CrossRef]
- Yilmaz, H. New theory of gravitation. Phys. Rev. Lett. 1971, 27, 1399. [Google Scholar] [CrossRef]
- Yilmaz, H. New approach to relativity and gravitation. Ann. Phys. 1973, 81, 179–200. [Google Scholar] [CrossRef]
- Roger, E. Clapp, Preliminary quasar model based on the Yilmaz exponential metric. Phys. Rev. D 1973, 7, 345–355. [Google Scholar]
- Rastall, P. Gravity without geometry. Am. J. Phys. 1975, 43, 591–595. [Google Scholar] [CrossRef]
- Fennelly, A.J.; Pavelle, R. Nonviability of Yilmaz’ Gravitation Theories and His Criticisms of Rosen’s Gravitation Theory. Print-76-0905. Available online: https://inspirehep.net/literature/110048 (accessed on 22 July 2024).
- Misner, C.W. Yilmaz cancels Newton. Nuovo Cim. B 1999, 114, 1079. [Google Scholar]
- Alley, C.O.; Aschan, P.K.; Yilmaz, H. Refutation of C.W. Misner’s claims in his article ‘Yilmaz cancels Newton’. arXiv 1995, arXiv:gr-qc/9506082. [Google Scholar]
- Robertson, S.L. X-Ray novae, event horizons, and the exponential metric. Astrophys. J. 1999, 515, 365. [Google Scholar] [CrossRef]
- Robertson, S.L. Bigger bursts from merging neutron stars. Astrophys. J. 1999, 517, L117. [Google Scholar] [CrossRef]
- Ibison, M. The Yilmaz cosmology. AIP Conf. Proc. 2006, 822, 181. [Google Scholar]
- Ibison, M. Cosmological test of the Yilmaz theory of gravity. Class. Quant. Gravit. 2006, 23, 577. [Google Scholar] [CrossRef]
- Ben-Amots, N. Relativistic exponential gravitation and exponential potential of electric charge. Found. Phys. 2007, 37, 773. [Google Scholar] [CrossRef]
- Svidzinsky, A.A. Vector theory of gravity in Minkowski space-time: Flat universe without black holes. arXiv 2009, arXiv:0904.3155. [Google Scholar]
- Martinis, M.; Perkovic, N. Is exponential metric a natural space-time metric of Newtonian gravity? arXiv 2010, arXiv:1009.6017. [Google Scholar]
- Ben-Amots, N. Some features and implications of exponential gravitation. J. Phys. Conf. Ser. 2011, 330, 012017. [Google Scholar] [CrossRef]
- Svidzinsky, A.A. Vector theory of gravity: Universe without black holes and solution of dark energy problem. Phys. Scr. 2017, 92, 125001. [Google Scholar] [CrossRef]
- Aldama, M.E. The gravity apple tree. J. Phys. Conf. Ser. 2015, 600, 012050. [Google Scholar] [CrossRef]
- Robertson, S.L. MECO in an exponential metric. arXiv 2016, arXiv:1606.01417. [Google Scholar]
- Simpson, A. Traversable Wormholes, Regular Black Holes, and Black-Bounces. arXiv 2021, arXiv:2104.14055. [Google Scholar]
- Lobo, F.S.N.; Crawford, P. Linearized stability analysis of thin shell wormholes with a cosmological constant. Class. Quant. Gravit. 2004, 21, 391–404. [Google Scholar] [CrossRef]
- Lemos, J.P.S.; Lobo, F.S.N. Plane symmetric thin-shell wormholes: Solutions and stability. Phys. Rev. D 2008, 78, 044030. [Google Scholar] [CrossRef]
- Li, A.C.; Xu, W.L.; Zeng, D.F. Linear Stability Analysis of Evolving Thin Shell Wormholes. J. Cosmol. Astropart. Phys. 2019, 1903, 016. [Google Scholar] [CrossRef]
- Hochberg, D.; Kephart, T.W. Wormhole cosmology and the horizon problem. Phys. Rev. Lett. 1993, 70, 2665–2668. [Google Scholar] [CrossRef]
- Kim, S.W. Evolution of Cosmological Horizons of Wormhole Cosmology. Int. J. Mod. Phys. D 2020, 29, 2050079. [Google Scholar] [CrossRef]
- Bhawal, B.; Kar, S. Lorentzian wormholes in Einstein-Gauss-Bonnet theory. Phys. Rev. D 1992, 46, 2464–2468. [Google Scholar] [CrossRef] [PubMed]
- Hochberg, D. Lorentzian wormholes in higher order gravity theories. Phys. Lett. B 1990, 251, 349–354. [Google Scholar] [CrossRef]
- Agnese, A.G.; La Camera, M. Wormholes in the Brans-Dicke theory of gravitation. Phys. Rev. D 1995, 51, 2011–2013. [Google Scholar] [CrossRef]
- Jusufi, K.; Banerjee, A.; Ghosh, S.G. Wormholes in 4D Einstein–Gauss–Bonnet gravity. Eur. Phys. J. C 2020, 80, 698. [Google Scholar] [CrossRef]
- Huang, H.; Lu, H.; Yang, J. Bronnikov-like Wormholes in Einstein-Scalar Gravity. arXiv 2010, arXiv:2010.00197. [Google Scholar] [CrossRef]
- Ibadov, R.; Kleihaus, B.; Kunz, J.; Murodov, S. Wormholes in Einstein-scalar-Gauss-Bonnet theories with a scalar self-interaction potential. Phys. Rev. D 2020, 102, 064010. [Google Scholar] [CrossRef]
- Kanti, P.; Kleihaus, B.; Kunz, J. Wormholes in Dilatonic Einstein-Gauss-Bonnet Theory. Phys. Rev. Lett. 2011, 107, 271101. [Google Scholar] [CrossRef] [PubMed]
- Rosa, J.L.; Lemos, J.P.S.; Lobo, F.S.N. Wormholes in generalized hybrid metric-Palatini gravity obeying the matter null energy condition everywhere. Phys. Rev. D 2018, 98, 064054. [Google Scholar] [CrossRef]
- Cariglia, M.; Gibbons, G.W. Levy-Leblond fermions on the wormhole. arXiv 2018, arXiv:1806.05047. [Google Scholar]
- Blazquez-Salcedo, J.L.; Knoll, C.; Radu, E. Traversable wormholes in Einstein-Dirac-Maxwell theory. Phys. Rev. Lett. 2021, 126, 101102. [Google Scholar] [CrossRef]
- Sahoo, P.K.; Moraes, P.H.R.S.; Sahoo, P.; Ribeiro, G. Phantom fluid supporting traversable wormholes in alternative gravity with extra material terms. Int. J. Mod. Phys. D 2018, 27, 1950004. [Google Scholar] [CrossRef]
- Parsaeia, F.; Rastgoob, S. Wormhole solutions with a polynomial equation-of-state and minimal violation of the null energy condition. Eur. Phys. J. C 2020, 80, 366. [Google Scholar] [CrossRef]
- Lobo, F.S.N.; Rodrigues, M.E.; Silva, M.V.D.S.; Simpson, A.; Visser, M. Novel black-bounce spacetimes: Wormholes, regularity, energy conditions, and causal structure. Phys. Rev. D 2021, 103, 084052. [Google Scholar] [CrossRef]
- Di Grezia, E.; Battista, E.; Manfredonia, M.; Miele, G. Spin, torsion and violation of null energy condition in traversable wormholes. Eur. Phys. J. Plus 2017, 132, 537. [Google Scholar] [CrossRef]
- Lu, M.; Yang, J.; Mann, R.B. Gravitational Wormholes. Universe 2024, 10, 257. [Google Scholar] [CrossRef]
- Nozawas, M. Static spacetimes haunted by a phantom scalar field. II. Dilatonic charged solutions. Phys. Rev. D 2021, 103, 024004. [Google Scholar] [CrossRef]
- Simpson, A.; Visser, M. Black-bounce to traversable wormhole. J. Cosmol. Astropart. Phys. 2019, 02, 042. [Google Scholar] [CrossRef]
- Nojiri, S.; Odintsov, S.D.; Folomeev, V. Wormholes inside stars and black holes. Phys. Rev. D 2024, 109, 104007. [Google Scholar] [CrossRef]
- Mann, R.B. Black Holes of Negative Mass. Class. Quant. Gravit. 1997, 14, 2927–2930. [Google Scholar] [CrossRef]
- Hull, B.R.; Mann, R.B. Negative mass black holes in de Sitter space. Phys. Rev. D 2023, 107, 064027. [Google Scholar] [CrossRef]
- Nozawa, M. Static spacetimes haunted by a phantom scalar field. III. Asymptotically (A)dS solutions. Phys. Rev. D 2021, 103, 024005. [Google Scholar] [CrossRef]
Disclaimer/Publisher’s Note: The statements, opinions and data contained in all publications are solely those of the individual author(s) and contributor(s) and not of MDPI and/or the editor(s). MDPI and/or the editor(s) disclaim responsibility for any injury to people or property resulting from any ideas, methods, instructions or products referred to in the content. |
© 2024 by the authors. Licensee MDPI, Basel, Switzerland. This article is an open access article distributed under the terms and conditions of the Creative Commons Attribution (CC BY) license (https://creativecommons.org/licenses/by/4.0/).



