An Integrated Analysis of Transcriptomics and Metabolomics Elucidates the Role and Mechanism of TRPV4 in Blunt Cardiac Injury
Abstract
1. Introduction
2. Materials and Methods
2.1. Animals and Experiment Design
2.2. Serum and Tissue Collection
2.3. Extraction and Isolation of Total RNA
2.4. Transcriptome Measurements and Analysis
2.5. Untargeted LC-MS Metabolomics Analysis
2.6. Real-Time Quantitative PCR (RT-qPCR)
2.7. Protocol for Western Blot Analysis
2.8. Statistical Analysis
3. Results
3.1. Analysis of Serum Biochemical Parameters and Heart Histopathology
3.2. Analysis of Gene Expression in Myocardial Tissue
3.2.1. Quality Control of RNA-Seq Reads
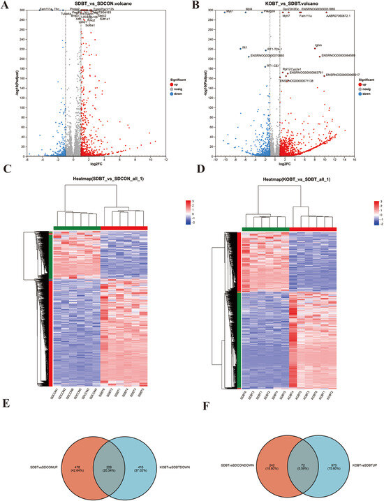
3.2.2. Differentially Expressed Genes (DEGs) of Myocardial Tissues
3.2.3. Key Regulatory Role of TRPV4 at the Transcriptional Level
3.3. Analysis of Accumulated Metabolites in Cardiac Tissue
3.3.1. Systematic Identification and Functional Annotation of Metabolites
3.3.2. Differential Accumulation of Metabolites (DAMs) in Cardiac Tissue
3.3.3. The Pivotal Role of TRPV4 in Modulating Metabolic Patterns
3.4. Integrated Analysis of the Role of TRPV4 in BCI
3.4.1. Effects of TRPV4 on Important Pathways Associated with BCI
3.4.2. Effects of TRPV4 on Pathways Related to BCI Metabolism
3.5. qRT-PCR Analysis of Key Genes
3.6. Western Blot Analysis
4. Discussion
5. Conclusions
Supplementary Materials
Author Contributions
Funding
Institutional Review Board Statement
Informed Consent Statement
Data Availability Statement
Conflicts of Interest
References
- Lee, S.N.; Noh, H.J.; Kim, S.S.; Nam, Y.; Yoo, K.-D. Postcardiac Injury Syndrome Following Acute Myocardial Infarction Related to Blunt Chest Trauma. Intern. Med. 2016, 55, 251–254. [Google Scholar] [CrossRef][Green Version]
- Ghazy, T.; Kirstein, B.; Tomala, J.; Kalaja, I.; Herold, J.; Irqsusi, M.; Rastan, A.; Karl Lackner, H.; Weiss, N.; Mahlmann, A. MRI detects increased aortic stiffening and myocardial dysfunction after TEVAR of blunt injury in young patients. Vasa 2023, 52, 317–324. [Google Scholar] [CrossRef]
- Bıçakçı, N.; Karaboğa, I.; Dökmeci, A.H.; Güzel, S.; Fidanol Erboğa, Z. Cardioprotective effect of caffeic acid phenethyl ester on cardiac contusion following blunt chest trauma in rats. Biotech. Histochem. 2019, 94, 442–448. [Google Scholar] [CrossRef]
- Jung, L.Y.; Rhee, K.S. Delayed complete heart block in blunt cardiac injury (myocardial contusion). Eur. Heart J. Cardiovasc. Imaging 2023, 24, 203. [Google Scholar] [CrossRef]
- Jie, P.; Lu, Z.; Hong, Z.; Li, L.; Zhou, L.; Li, Y.; Zhou, R.; Zhou, Y.; Du, Y.; Chen, L.; et al. Activation of transient receptor potential vanilloid 4 is involvedin neuronal injury in middle cerebral artery occlusion in mice. Mol. Neurobiol. 2016, 53, 8–17. [Google Scholar] [CrossRef]
- Chaigne, S.; Barbeau, S.; Ducret, T.; Guinamard, R.; Benoist, D. Pathophysiological Roles of the TRPV4 Channel in the Heart. Cells 2023, 12, 1654–1678. [Google Scholar] [CrossRef] [PubMed]
- Adapala, R.K.; Kanugula, A.K.; Paruchuri, S.; Chilian, W.M.; Thodeti, C.K. TRPV4 deletion protects heart from myocardial infarction-induced adverse remodeling via modulation of cardiac fibroblast differentiation. Basic. Res. Cardiol. 2020, 115, 14–38. [Google Scholar] [CrossRef] [PubMed]
- Yin, X.; Bose, D.; Kwon, A.; Hanks, S.C.; Jackson, A.U.; Stringham, H.M.; Welch, R.; Oravilahti, A.; Fernandes Silva, L.; FinnGen; et al. Integrating transcriptomics, metabolomics, and GWAS helps reveal molecular mechanisms for metabolite levels and disease risk. Am. J. Hum. Genet. 2022, 109, 1727–1741. [Google Scholar] [CrossRef] [PubMed]
- Sun, Y.V.; Hu, Y.J. Integrative analysis of multi-omics data for discovery and functional studies of complex human diseases. Adv. Genet. 2016, 93, 147–190. [Google Scholar]
- Deng, W.; He, Q.; Zhang, W. Analysis of the mechanism of curcumin against osteoarthritis using metabolomics and transcriptomics. Naunyn Schmiedebergs Arch. Pharmacol. 2024, 397, 3313–3329. [Google Scholar] [CrossRef]
- Chen, W.; Guo, W.; Li, Y.; Chen, M. Integrative analysis of metabolomics and transcriptomics to uncover biomarkers in sepsis. Sci. Rep. 2024, 14, 9676–9687. [Google Scholar] [CrossRef]
- Bian, X.; Chen, L.; Bian, X.; Li, L.; Liu, D.; Liu, S.; Xu, L.; Huo, X.; Yang, X. Protective effect of Tibetan medicine Qiwei Tiexie pills on liver injury induced by acetaminophen overdose: An integrated strategy of network pharmacology, metabolomics and transcriptomics. Phytomedicine 2024, 123, 155221. [Google Scholar] [CrossRef]
- Adapala, R.K.; Katari, V.; Teegala, L.R.; Thodeti, S.; Paruchuri, S.; Thodeti, C.K. TRPV4 Mechanotransduction in Fibrosis. Cells 2021, 10, 3053. [Google Scholar] [CrossRef] [PubMed]
- Gorbunov, A.S.; Maslov, L.N.; Jaggi, A.S.; Singh, N.; De Petrocellis, L.; Boshchenko, A.A.; Roohbakhsh, A.; Bezuglov, V.V.; Oeltgen, P.R. Physiological and Pathological Role of TRPV1, TRPV2 and TRPV4 Channels in Heart. Curr. Cardiol. Rev. 2019, 15, 244–251. [Google Scholar] [CrossRef] [PubMed]
- Wang, Y.; Chen, X.; Li, Y.; Zhang, Z.; Xia, L.; Jiang, J.; Chai, Y.; Wang, Z.; Wan, Y.; Li, T.; et al. SLC27A2 is a potential immune biomarker for hematological tumors and significantly regulates the cell cycle progression of diffuse large B-cell lymphoma. BMC Med. Genom. 2024, 17, 105–117. [Google Scholar] [CrossRef] [PubMed]
- Da Cunha Menezes Souza, L.; Fernandes, F.H.; Presti, P.T.; Anjos Ferreira, A.L.; Fávero Salvadori, D.M. Effect of doxorubicin on cardiac lipid metabolism-related transcriptome and the protective activity of Alda-1. Eur. J. Pharmacol. 2021, 898, 173955–173962. [Google Scholar] [CrossRef]
- Abd Alla, J.; Jamous, Y.F.; Quitterer, U. Stearoyl-CoA Desaturase (SCD) Induces Cardiac Dysfunction with Cardiac Lipid Overload and Angiotensin II AT1 Receptor Protein Up-Regulation. Int. J. Mol. Sci. 2021, 22, 9883–9913. [Google Scholar] [CrossRef]
- Kien, B.; Kolleritsch, S.; Kunowska, N.; Heier, C.; Chalhoub, G.; Tilp, A.; Wolinski, H.; Stelzl, U.; Haemmerle, G. Lipid droplet-mitochondria coupling via perilipin 5 augments respiratory capacity but is dispensable for FA oxidation. J. Lipid Res. 2022, 63, 100172–100189. [Google Scholar] [CrossRef]
- Cinato, M.; Mardani, I.; Miljanovic, A.; Drevinge, C.; Laudette, M.; Bollano, E.; Henricsson, M.; Tolö, J.; Bauza Thorbrügge, M.; Levin, M.; et al. Cardiac Plin5 interacts with SERCA2 and promotes calcium handling and cardiomyocyte contractility. Life Sci. Alliance 2023, 6, e202201690–e202201704. [Google Scholar] [CrossRef]
- Safina, N.; Sharafutdinov, G.; Akhmetov, T.; Ravilov, R.; Vafin, F. Association of LEP gene polymorphism with biochemical parameters of lipid metabolism and milk productivity of Holstein cattle. E3S Web Conf. 2021, 254, 01007–01013. [Google Scholar] [CrossRef]
- Gao, R.; Zhu, Q.; Huang, L.; Fan, X.; Teng, X.; Miao, Y. LEP Gene Promotes Milk Fat Synthesis via the JAK2-STAT3 and mTOR Signaling Pathways in Buffalo Mammary Epithelial Cells. Animals 2024, 14, 2446–2465. [Google Scholar] [CrossRef] [PubMed]
- Han, Q.; Geng, W.; Zhang, D.; Cai, G.; Zhu, H. ADIPOQ rs2241766 Gene Polymorphism and Predisposition to Diabetic Kidney Disease. J. Diabetes Res. 2020, 2020, 5158497-5158495. [Google Scholar] [CrossRef] [PubMed]
- Tang, W.H.; Shrestha, K.; Tong, W.; Wang, Z.; Troughton, R.W.; Borowski, A.G.; Klein, A.L.; Hazen, S.L. Nitric oxide bioavailability and adiponectin production in chronic systolic heart failure: Relation to severity of cardiac dysfunction. Transl. Res. 2013, 162, 26–33. [Google Scholar] [CrossRef]
- Hook, G.; Reinheckel, T.; Ni, J.; Wu, Z.; Kindy, M.; Peters, C.; Hook, V. Cathepsin B Gene Knockout Improves Behavioral Deficits and Reduces Pathology in Models of Neurologic Disorders. Pharmacol. Rev. 2022, 74, 600–629. [Google Scholar] [CrossRef] [PubMed]
- Wuopio, J.; Hilden, J.; Bring, C.; Kastrup, J.; Sajadieh, A.; Jensen, G.B.; Kjøller, E.; Kolmos, H.J.; Larsson, A.; Jakobsen, J.C.; et al. Cathepsin B and S as markers for cardiovascular risk and all-cause mortality in patients with stable coronary heart disease during 10 years: A CLARICOR trial sub-study. Atherosclerosis 2018, 278, 97–102. [Google Scholar] [CrossRef]
- Liu, C.; Yao, Q.; Hu, T.; Cai, Z.; Xie, Q.; Zhao, J.; Yuan, Y.; Ni, J.; Wu, Q.Q. Cathepsin B deteriorates diabetic cardiomyopathy induced by streptozotocin via promoting NLRP3-mediated pyroptosis. Mol. Ther. Nucleic Acids 2022, 30, 198–207. [Google Scholar] [CrossRef]
- Shan, M.; Li, S.; Zhang, Y.; Chen, Y.; Zhou, Y.; Shi, L. Maternal exercise upregulates the DNA methylation of Agtr1a to enhance vascular function in offspring of hypertensive rats. Hypertens. Res. 2023, 46, 654–666. [Google Scholar] [CrossRef]
- Pan, Y.; Wang, C.; Zhou, W.; Shi, Y.; Meng, X.; Muhammad, Y.; Hammer, R.D.; Jia, B.; Zheng, H.; Li, D.P.; et al. Inhibiting AGTR1 reduces AML burden and protects the heart from cardiotoxicity in mouse models. Sci. Transl. Med. 2024, 16, 5931–5958. [Google Scholar] [CrossRef]
- Sun, Q.; Xie, Z.; Wang, F.; Guo, J.; Yan, X. Case report of a child with long QT syndrome type 14 caused by CALM1 gene mutation and literature review. Mol. Genet. Genom. Med. 2024, 12, e2287–e2295. [Google Scholar] [CrossRef]
- Liu, T.T.; Xu, H.H.; Liu, Z.J.; Zhang, H.P.; Zhou, H.T.; Zhu, Z.X.; Wang, Z.Q.; Xue, J.Y.; Li, Q.; Ma, Y.; et al. Downregulated calmodulin expression contributes to endothelial cell impairment in diabetes. Acta Pharmacol. Sin. 2023, 44, 2492–2503. [Google Scholar] [CrossRef]
- Nersisyan, L.; Nikoghosyan, M.; Arakelyan, A. WGS-based telomere length analysis in Dutch family trios implicates stronger maternal inheritance and a role for RRM1 gene. Sci. Rep. 2019, 9, 18758–18767. [Google Scholar] [CrossRef]
- Kolwicz, S.C., Jr.; Odom, G.L.; Nowakowski, S.G.; Moussavi-Harami, F.; Chen, X.; Reinecke, H.; Hauschka, S.D.; Murry, C.E.; Mahairas, G.G.; Regnier, M. AAV6-mediated Cardiac-specific Overexpression of Ribonucleotide Reductase Enhances Myocardial Contractility. Mol. Ther. 2016, 24, 240–250. [Google Scholar] [CrossRef] [PubMed]
- Chu, C.; Liu, S.; Nie, L.; Hu, H.; Liu, Y.; Yang, J. The interactions and biological pathways among metabolomics products of patients with coronary heart disease. Biomed. Pharmacother. 2024, 173, 116305–116318. [Google Scholar] [CrossRef] [PubMed]
- Zhong, Q.; Li, L. Role of gut microbiota and tryptophan metabolism in nonalcoholic fatty liver disease. J. Clin. Hepatol. 2022, 38, 1411–1415. [Google Scholar]
- Sondermann, N.C.; Faßbender, S.; Hartung, F.; Hätälä, A.M.; Rolfes, K.M.; Vogel, C.F.A.; Haarmann-Stemmann, T. Functions of the aryl hydrocarbon receptor(AHR)beyond the canonical AHR/ARNT signaling pathway. Biochem. Pharmacol. 2023, 208, 115371. [Google Scholar] [CrossRef]
- Zhou, Y.; Zhao, Q.; Hu, F.; Li, X.; Cui, J.; Huang, J.; Huang, N.; Zhao, Y. Puerarin improves ketoconazole-induced liver injury in rats by inhibiting aromatic hydrocarbon receptors/oxidative stress pathway. J. Pract. Hepatol. 2024, 27, 669–672. [Google Scholar]
- Seong, E.; Lee, J.H.; Lim, S.; Park, E.H.; Kim, E.; Kim, C.W.; Lee, E.; Oh, G.C.; Choo, E.H.; Hwang, B.H.; et al. Activation of aryl hydrocarbon receptor by ITE improves cardiac function in mice after myocardial infarction. J. Am. Heart Assoc. 2021, 10, e020502. [Google Scholar] [CrossRef]
- Lin, X.; Liu, W.; Chu, Y.; Zhang, H.; Zeng, L.; Lin, Y.; Kang, K.; Peng, F.; Lin, J.; Huang, C.; et al. Activation of AHR by ITE improves cardiac remodelling and function in rats after myocardial infarction. ESC Heart Fail. 2023, 10, 3622–3636. [Google Scholar] [CrossRef]
- Xie, L.; Xu, C.; Fan, Y.; Li, Y.; Wang, Y.; Zhang, X.; Yu, S.; Wang, J.; Chai, R.; Zhao, Z.; et al. Effect of fecal microbiota transplantation in patients with slow transit constipation and the relative mechanisms based on the protein digestion and absorption pathway. J. Transl. Med. 2021, 19, 490–507. [Google Scholar] [CrossRef]
- Bai, H.; Sun, K.; Wu, J.H.; Zhong, Z.H.; Xu, S.L.; Zhang, H.R.; Gu, Y.H.; Lu, S.F. Proteomic and metabolomic characterization of cardiac tissue in acute myocardial ischemia injury rats. PLoS ONE 2020, 15, e0231797–e0231816. [Google Scholar] [CrossRef]









Disclaimer/Publisher’s Note: The statements, opinions and data contained in all publications are solely those of the individual author(s) and contributor(s) and not of MDPI and/or the editor(s). MDPI and/or the editor(s) disclaim responsibility for any injury to people or property resulting from any ideas, methods, instructions or products referred to in the content. |
© 2025 by the authors. Licensee MDPI, Basel, Switzerland. This article is an open access article distributed under the terms and conditions of the Creative Commons Attribution (CC BY) license (https://creativecommons.org/licenses/by/4.0/).
Share and Cite
Gao, L.; Han, L.; Ma, X.; Wang, H.; Li, M.; Cai, J. An Integrated Analysis of Transcriptomics and Metabolomics Elucidates the Role and Mechanism of TRPV4 in Blunt Cardiac Injury. Metabolites 2025, 15, 512. https://doi.org/10.3390/metabo15080512
Gao L, Han L, Ma X, Wang H, Li M, Cai J. An Integrated Analysis of Transcriptomics and Metabolomics Elucidates the Role and Mechanism of TRPV4 in Blunt Cardiac Injury. Metabolites. 2025; 15(8):512. https://doi.org/10.3390/metabo15080512
Chicago/Turabian StyleGao, Liancong, Liu Han, Xiangyu Ma, Huiyan Wang, Mutan Li, and Jianhui Cai. 2025. "An Integrated Analysis of Transcriptomics and Metabolomics Elucidates the Role and Mechanism of TRPV4 in Blunt Cardiac Injury" Metabolites 15, no. 8: 512. https://doi.org/10.3390/metabo15080512
APA StyleGao, L., Han, L., Ma, X., Wang, H., Li, M., & Cai, J. (2025). An Integrated Analysis of Transcriptomics and Metabolomics Elucidates the Role and Mechanism of TRPV4 in Blunt Cardiac Injury. Metabolites, 15(8), 512. https://doi.org/10.3390/metabo15080512
