Plasma Proteomics and Metabolomics of Aromatase Inhibitors-Related Musculoskeletal Syndrome in Early Breast Cancer Patients
Abstract
1. Introduction
2. Methods
2.1. Subjects and Study Design
2.2. Sample Collection and Proteomic and Metabolomic Analysis
2.3. Statistical Analysis
3. Results
3.1. Demographic and Clinical Characteristics of Participants
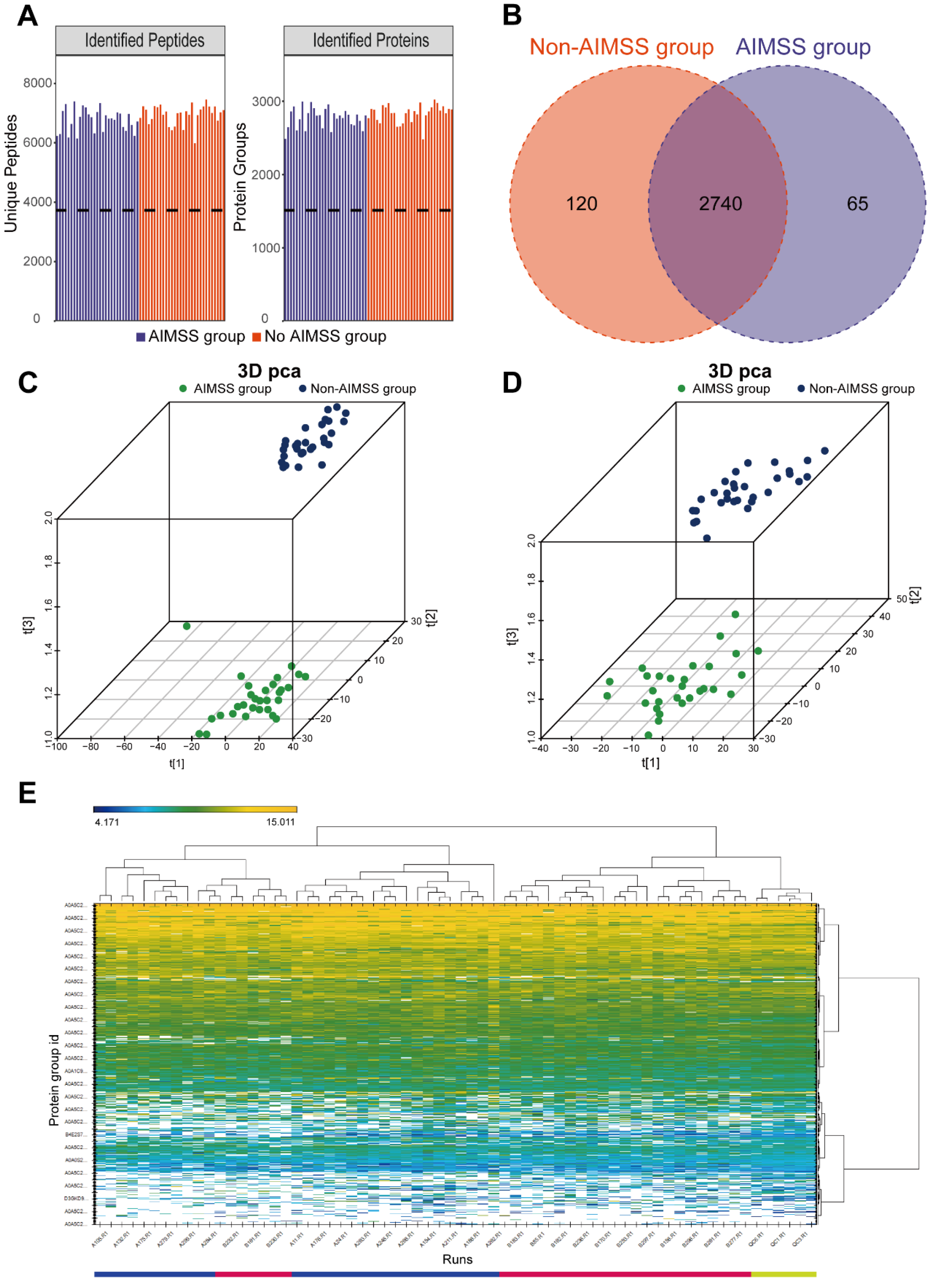
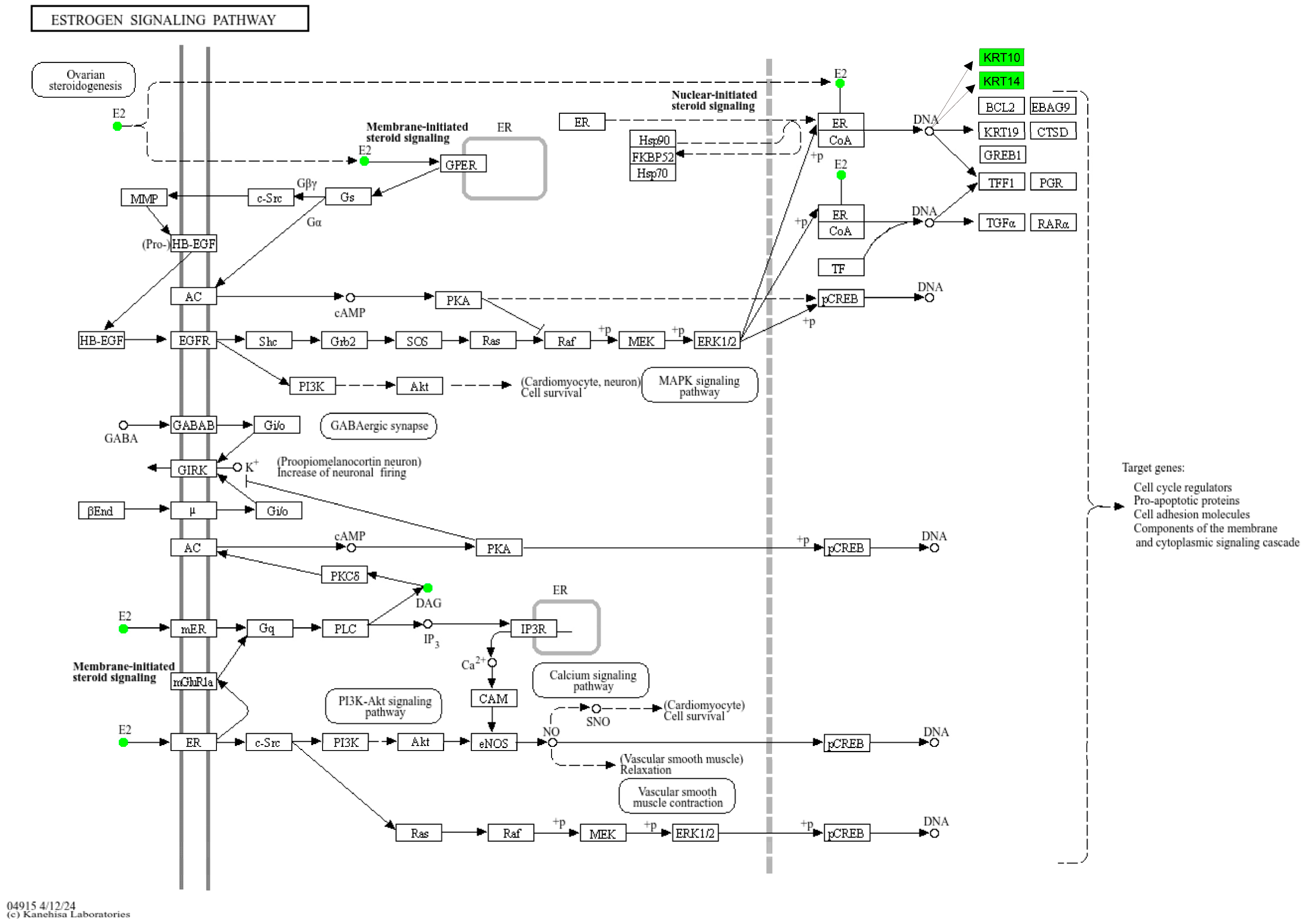
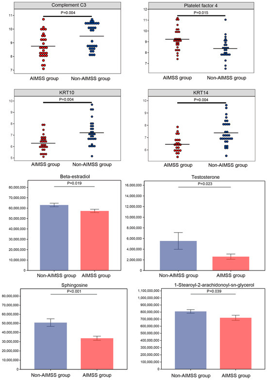
3.2. Proteomic Results of Plasma Samples in AIMSS and Non-AIMSS Group
3.3. Metabolomic Results of Plasma Samples in AIMSS and Non-AIMSS Group
3.4. Integrative Analysis of Proteomics and Metabolomics
4. Discussion
5. Limitations
6. Conclusions
Supplementary Materials
Author Contributions
Funding
Institutional Review Board Statement
Informed Consent Statement
Data Availability Statement
Acknowledgments
Conflicts of Interest
Abbreviations
| AIs | aromatase inhibitors |
| AIMSS | aromatase inhibitors-related musculoskeletal syndrome |
| DIA | data-independent acquisition |
| LC–MS | liquid chromatography–mass spectrometry |
| DEPs | differentially expressed proteins |
| DEMs | differentially expressed metabolites |
| GO | Gene Ontology |
| KEGG | Kyoto Encyclopedia of Genes and Genomes |
| PCA | Principal Component Analysis |
| FC | fold change |
| OPLS-DA | orthogonal partial least squares discriminant analysis |
| VIP | Variable Importance for the Projection |
| ERs | estrogen receptors |
| DAG | diacylglycerol |
| SAG | 1-stearoyl-2-arachidonoyl-sn-glycerol |
| EPA | eicosapentaenoic acid |
| DHA | docosahexaenoic acid |
References
- Bray, F.; Laversanne, M.; Sung, H.; Ferlay, J.; Siegel, R.L.; Soerjomataram, I.; Jemal, A. Global Cancer Statistics 2022: GLOBOCAN Estimates of Incidence and Mortality Worldwide for 36 Cancers in 185 Countries. CA Cancer J. Clin. 2024, 74, 229–263. [Google Scholar] [CrossRef]
- Early Breast Cancer Trialists’ Collaborative Group (EBCTCG). Aromatase Inhibitors versus Tamoxifen in Early Breast Cancer: Patient-Level Meta-Analysis of the Randomised Trials. Lancet 2015, 386, 1341–1352. [Google Scholar] [CrossRef] [PubMed]
- Burstein, H.J.; Lacchetti, C.; Anderson, H.; Buchholz, T.A.; Davidson, N.E.; Gelmon, K.A.; Giordano, S.H.; Hudis, C.A.; Solky, A.J.; Stearns, V.; et al. Adjuvant Endocrine Therapy for Women With Hormone Receptor-Positive Breast Cancer: ASCO Clinical Practice Guideline Focused Update. J. Clin. Oncol. 2019, 37, 423–438. [Google Scholar] [CrossRef]
- Christensen Holz, S. Aromatase Inhibitor Musculoskeletal Syndrome and Bone Loss: A Review of the Current Literature. Curr. Oncol. Rep. 2023, 25, 825–831. [Google Scholar] [CrossRef] [PubMed]
- Singer, O.; Cigler, T.; Moore, A.B.; Levine, A.B.; Hentel, K.; Belfi, L.; Do, H.T.; Mandl, L.A. Defining the Aromatase Inhibitor Musculoskeletal Syndrome: A Prospective Study. Arthritis Care Res. 2012, 64, 1910–1918. [Google Scholar] [CrossRef]
- Hyder, T.; Marino, C.C.; Ahmad, S.; Nasrazadani, A.; Brufsky, A.M. Aromatase Inhibitor-Associated Musculoskeletal Syndrome: Understanding Mechanisms and Management. Front. Endocrinol. 2021, 12, 713700. [Google Scholar] [CrossRef]
- Romero, S.A.D.; Su, H.I.; Satagopan, J.; Li, Q.S.; Seluzicki, C.M.; Dries, A.; DeMichele, A.M.; Mao, J.J. Clinical and Genetic Risk Factors for Aromatase Inhibitor-Associated Arthralgia in Breast Cancer Survivors. Breast 2020, 49, 48–54. [Google Scholar] [CrossRef] [PubMed]
- Borrie, A.E.; Rose, F.A.; Choi, Y.H.; Perera, F.E.; Read, N.; Sexton, T.; Lock, M.; Vandenberg, T.A.; Hahn, K.; Younus, J.; et al. Genetic and Clinical Predictors of Arthralgia during Letrozole or Anastrozole Therapy in Breast Cancer Patients. Breast Cancer Res. Treat. 2020, 183, 365–372. [Google Scholar] [CrossRef]
- Zhu, Y.; Koleck, T.A.; Bender, C.M.; Conley, Y.P. Genetic Underpinnings of Musculoskeletal Pain During Treatment With Aromatase Inhibitors for Breast Cancer: A Biological Pathway Analysis. Biol. Res. Nurs. 2020, 22, 263–276. [Google Scholar] [CrossRef]
- Beckwée, D.; Leysen, L.; Meuwis, K.; Adriaenssens, N. Prevalence of Aromatase Inhibitor-Induced Arthralgia in Breast Cancer: A Systematic Review and Meta-Analysis. Support. Care Cancer 2017, 25, 1673–1686. [Google Scholar] [CrossRef]
- Niravath, P. Aromatase Inhibitor-Induced Arthralgia: A Review. Ann. Oncol. 2013, 24, 1443–1449. [Google Scholar] [CrossRef] [PubMed]
- Hertz, D.L.; Douglas, J.A.; Miller, R.M.; Kidwell, K.M.; Gersch, C.L.; Desta, Z.; Storniolo, A.M.; Stearns, V.; Skaar, T.C.; Hayes, D.F.; et al. Genome-Wide Association Study of Aromatase Inhibitor Discontinuation Due to Musculoskeletal Symptoms. Support. Care Cancer 2022, 30, 8059–8067. [Google Scholar] [CrossRef]
- Ingle, J.N.; Schaid, D.J.; Goss, P.E.; Liu, M.; Mushiroda, T.; Chapman, J.-A.W.; Kubo, M.; Jenkins, G.D.; Batzler, A.; Shepherd, L.; et al. Genome-Wide Associations and Functional Genomic Studies of Musculoskeletal Adverse Events in Women Receiving Aromatase Inhibitors. J. Clin. Oncol. 2010, 28, 4674–4682. [Google Scholar] [CrossRef]
- Martinez, J.A.; Wertheim, B.C.; Roe, D.J.; Taljanovic, M.S.; Chow, H.-H.S.; Chew, W.; Ehsani, S.; Jiralerspong, S.; Segar, J.; Chalasani, P. Oxylipins as Biomarkers for Aromatase Inhibitor-Induced Arthralgia (AIA) in Breast Cancer Patients. Metabolites 2023, 13, 452. [Google Scholar] [CrossRef] [PubMed]
- Fialho, M.F.P.; Brum, E.S.; Becker, G.; Brusco, I.; Oliveira, S.M. Kinin B2 and B1 Receptors Activation Sensitize the TRPA1 Channel Contributing to Anastrozole-Induced Pain Symptoms. Pharmaceutics 2023, 15, 1136. [Google Scholar] [CrossRef] [PubMed]
- Fusi, C.; Materazzi, S.; Benemei, S.; Coppi, E.; Trevisan, G.; Marone, I.M.; Minocci, D.; De Logu, F.; Tuccinardi, T.; Di Tommaso, M.R.; et al. Steroidal and Non-Steroidal Third-Generation Aromatase Inhibitors Induce Pain-like Symptoms via TRPA1. Nat. Commun. 2014, 5, 5736. [Google Scholar] [CrossRef]
- De Logu, F.; Tonello, R.; Materazzi, S.; Nassini, R.; Fusi, C.; Coppi, E.; Li Puma, S.; Marone, I.M.; Sadofsky, L.R.; Morice, A.H.; et al. TRPA1 Mediates Aromatase Inhibitor-Evoked Pain by the Aromatase Substrate Androstenedione. Cancer Res. 2016, 76, 7024–7035. [Google Scholar] [CrossRef]
- Fialho, M.F.P.; Brum, E.S.; Becker, G.; Oliveira, S.M. TRPV4 Activation and Its Intracellular Modulation Mediated by Kinin Receptors Contribute to Painful Symptoms Induced by Anastrozole. Mol. Neurobiol. 2023, 61, 1627–1642. [Google Scholar] [CrossRef]
- Pandey, A.; Mann, M. Proteomics to Study Genes and Genomes. Nature 2000, 405, 837–846. [Google Scholar] [CrossRef]
- Nicholson, J.K.; Lindon, J.C. Metabonomics. Nature 2008, 455, 1054–1056. [Google Scholar] [CrossRef]
- Li, H.; Li, X.; Wu, Q.; Wang, X.; Qin, Z.; Wang, Y.; He, Y.; Wu, Q.; Li, L.; Chen, H. Plasma Proteomic and Metabolomic Characterization of COVID-19 Survivors 6 Months after Discharge. Cell Death Dis. 2022, 13, 235. [Google Scholar] [CrossRef] [PubMed]
- Zheng, L.; Hu, F.; Huang, L.; Lu, J.; Yang, X.; Xu, J.; Wang, S.; Shen, Y.; Zhong, R.; Chu, T.; et al. Association of Metabolomics with PD-1 Inhibitor plus Chemotherapy Outcomes in Patients with Advanced Non-Small-Cell Lung Cancer. J. Immunother. Cancer 2024, 12, e008190. [Google Scholar] [CrossRef]
- Warwick, C.A.; Keyes, A.L.; Woodruff, T.M.; Usachev, Y.M. The Complement Cascade in the Regulation of Neuroinflammation, Nociceptive Sensitization, and Pain. J. Biol. Chem. 2021, 297, 101085. [Google Scholar] [CrossRef] [PubMed]
- Mibu, A.; Manfuku, M.; Nishigami, T.; Yamashita, H.; Imai, R.; Kanamori, H.; Sumiyoshi, K. Association of Aromatase Inhibitor-Induced Musculoskeletal Symptoms with Central Sensitization-Related Symptoms: A Cross-Sectional Study. Breast Care 2024, 19, 207–214. [Google Scholar] [CrossRef] [PubMed]
- Karantza, V. Keratins in Health and Cancer: More than Mere Epithelial Cell Markers. Oncogene 2010, 30, 127–138. [Google Scholar] [CrossRef] [PubMed]
- Simons, K.; Ikonen, E. Functional Rafts in Cell Membranes. Nature 1997, 387, 569–572. [Google Scholar] [CrossRef]
- Wang, J.; Zheng, G.; Wang, L.; Meng, L.; Ren, J.; Shang, L.; Li, D.; Bao, Y. Dysregulation of Sphingolipid Metabolism in Pain. Front. Pharmacol. 2024, 15, 1337150. [Google Scholar] [CrossRef]
- Hindenes, J.-O.; Nerdal, W.; Guo, W.; Di, L.; Small, D.M.; Holmsen, H. Physical Properties of the Transmembrane Signal Molecule,Sn-1-Stearoyl 2-Arachidonoylglycerol:ACYL CHAIN SEGREGATION AND ITS BIOCHEMICAL IMPLICATIONS. J. Biol. Chem. 2000, 275, 6857–6867. [Google Scholar] [CrossRef]
- Madani, S.; Hichami, A.; Charkaoui-Malki, M.; Khan, N.A. Diacylglycerols Containing Omega 3 and Omega 6 Fatty Acids Bind to RasGRP and Modulate MAP Kinase Activation. J. Biol. Chem. 2004, 279, 1176–1183. [Google Scholar] [CrossRef] [PubMed]
- Goldberg, R.J.; Katz, J. A Meta-Analysis of the Analgesic Effects of Omega-3 Polyunsaturated Fatty Acid Supplementation for Inflammatory Joint Pain. Pain 2007, 129, 210–223. [Google Scholar] [CrossRef]
- Hershman, D.L.; Unger, J.M.; Crew, K.D.; Awad, D.; Dakhil, S.R.; Gralow, J.; Greenlee, H.; Lew, D.L.; Minasian, L.M.; Till, C.; et al. Randomized Multicenter Placebo-Controlled Trial of Omega-3 Fatty Acids for the Control of Aromatase Inhibitor-Induced Musculoskeletal Pain: SWOG S0927. J. Clin. Oncol. 2015, 33, 1910–1917. [Google Scholar] [CrossRef] [PubMed]
- Hutchins-Wiese, H.L.; Picho, K.; Watkins, B.A.; Li, Y.; Tannenbaum, S.; Claffey, K.; Kenny, A.M. High-Dose Eicosapentaenoic Acid and Docosahexaenoic Acid Supplementation Reduces Bone Resorption in Postmenopausal Breast Cancer Survivors on Aromatase Inhibitors: A Pilot Study. Nutr. Cancer 2014, 66, 68–76. [Google Scholar] [CrossRef]
- Hamilton, K.J.; Hewitt, S.C.; Arao, Y.; Korach, K.S. Estrogen Hormone Biology. Curr. Top. Dev. Biol. 2017, 125, 109–146. [Google Scholar] [CrossRef] [PubMed]
- Cairns, J.; Ingle, J.N.; Dudenkov, T.M.; Kalari, K.R.; Carlson, E.E.; Na, J.; Buzdar, A.U.; Robson, M.E.; Ellis, M.J.; Goss, P.E.; et al. Pharmacogenomics of Aromatase Inhibitors in Postmenopausal Breast Cancer and Additional Mechanisms of Anastrozole Action. JCI Insight 2020, 5, e137571. [Google Scholar] [CrossRef] [PubMed]
- Wang, J.; Lu, K.; Song, Y.; Zhao, S.; Ma, W.; Xuan, Q.; Tang, D.; Zhao, H.; Liu, L.; Zhang, Q. RANKL and OPG Polymorphisms Are Associated with Aromatase Inhibitor-Related Musculoskeletal Adverse Events in Chinese Han Breast Cancer Patients. PLoS ONE 2015, 10, e0133964. [Google Scholar] [CrossRef] [PubMed]






| Characteristics | AIMSS (n = 30) | Non-AIMSS (n = 30) | p-Value |
|---|---|---|---|
| Mean (SD) | Mean (SD) | ||
| Age, years | 49.2 (11.3) | 50.1 (11.5) | p = 0.752 a |
| BMI, kg/m2 | 22.4 (3.0) | 23.2 (3.3) | p = 0.333 a |
| Time since last menstrual period (LMP), years | 4.1 (5.2) | 5.2 (7.4) | p = 0.531 a |
| Time of aromatase inhibitors therapy, months | 6.4 (2.4) | 6.1 (2.8) | p = 0.622 a |
| n (%) | n (%) | ||
| Education | p = 0.368 b | ||
| Junior high school and below | 2 (6.7%) | 5 (16.7%) | |
| High school | 11 (36.7%) | 7 (23.3%) | |
| College and above | 17 (56.7%) | 18 (60%) | |
| Clinical stage | p = 0.709 b | ||
| I | 14 (46.7%) | 18 (60.0%) | |
| II | 15 (50.0%) | 11 (36.7%) | |
| III | 1 (3.3%) | 1 (3.3%) | |
| Prior regimen | |||
| Neoadjuvant therapy | 6 (20.0%) | 3 (10.0%) | p = 0.472 b |
| Chemotherapy | 20 (66.7%) | 17 (56.7%) | p = 0.426 c |
| Radiotherapy | 21 (70.0%) | 16 (53.3%) | p = 0.184 c |
| Targeted therapy | 8 (26.7%) | 8 (26.7%) | p = 1.00 c |
| Type of aromatase inhibitors | p = 0.853 b | ||
| Anastrozole | 5 (16.7%) | 7 (23.3%) | |
| Letrozole | 4 (13.3%) | 3 (10.0%) | |
| Exemestane | 21 (70.0%) | 20 (66.7%) | |
| Bisphosphonate therapy | p = 1.00 c | ||
| Yes | 4 (13.3%) | 5 (16.7%) | |
| No | 26 (86.7%) | 25 (83.3%) |
Disclaimer/Publisher’s Note: The statements, opinions and data contained in all publications are solely those of the individual author(s) and contributor(s) and not of MDPI and/or the editor(s). MDPI and/or the editor(s) disclaim responsibility for any injury to people or property resulting from any ideas, methods, instructions or products referred to in the content. |
© 2025 by the authors. Licensee MDPI, Basel, Switzerland. This article is an open access article distributed under the terms and conditions of the Creative Commons Attribution (CC BY) license (https://creativecommons.org/licenses/by/4.0/).
Share and Cite
Jing, F.; Jiang, L.; Cao, Y.; Tian, M.; Qiu, J.; Zhang, J.; Tang, L.; Lu, R.; Hu, Y. Plasma Proteomics and Metabolomics of Aromatase Inhibitors-Related Musculoskeletal Syndrome in Early Breast Cancer Patients. Metabolites 2025, 15, 153. https://doi.org/10.3390/metabo15030153
Jing F, Jiang L, Cao Y, Tian M, Qiu J, Zhang J, Tang L, Lu R, Hu Y. Plasma Proteomics and Metabolomics of Aromatase Inhibitors-Related Musculoskeletal Syndrome in Early Breast Cancer Patients. Metabolites. 2025; 15(3):153. https://doi.org/10.3390/metabo15030153
Chicago/Turabian StyleJing, Feng, Lingyun Jiang, Yuling Cao, Maoting Tian, Jiajia Qiu, Jing Zhang, Lichen Tang, Renquan Lu, and Yan Hu. 2025. "Plasma Proteomics and Metabolomics of Aromatase Inhibitors-Related Musculoskeletal Syndrome in Early Breast Cancer Patients" Metabolites 15, no. 3: 153. https://doi.org/10.3390/metabo15030153
APA StyleJing, F., Jiang, L., Cao, Y., Tian, M., Qiu, J., Zhang, J., Tang, L., Lu, R., & Hu, Y. (2025). Plasma Proteomics and Metabolomics of Aromatase Inhibitors-Related Musculoskeletal Syndrome in Early Breast Cancer Patients. Metabolites, 15(3), 153. https://doi.org/10.3390/metabo15030153

