Integrated Analyses of the Mechanism of Flower Color Formation in Alfalfa (Medicago sativa)
Abstract
1. Introduction
2. Materials and Methods
2.1. Plant Materials and Growth Conditions
2.2. Scanning Electron Microscopy (SEM) Analysis
2.3. Metabolic Analysis
2.4. RNA-Seq Analysis
2.5. Statistical Analysis
3. Results
3.1. Characterization of Alfalfa Lines with Different Flower Colors
3.2. Anthocyanin Content Is Much Higher in Purple and Blue Petals
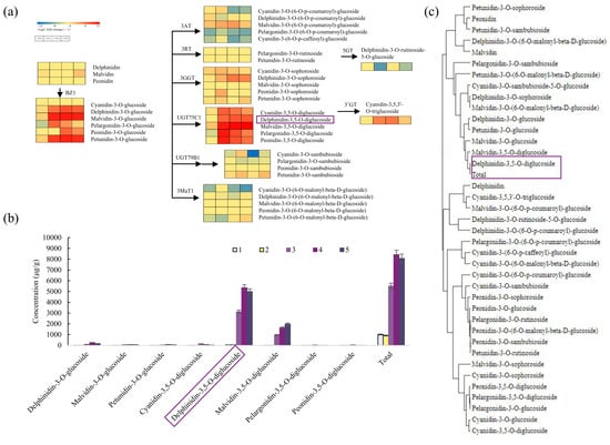
3.3. Delphinidin-3,5-O-Diglucoside Is the Key Pigment Metabolite Affecting the Purple and Blue Color of Alfalfa Flowers
3.4. Alfalfa Petal Color Is Affected by the Expression of Flavonoid Biosynthesis-Related Pathway Genes
3.5. Analysis of DEGs Related to Flavonoid and Anthocyanin Biosynthesis Pathway
3.6. Lutein and β-Carotene Are the Main Pigment Metabolites Affecting the Yellow Petal Color in Alfalfa
4. Discussion
4.1. Key Metabolic Compounds Affecting Petal Color Formation in Alfalfa
4.2. Key Candidate Genes Responsible for Petal Color Formation in Alfalfa
5. Conclusions
Supplementary Materials
Author Contributions
Funding
Institutional Review Board Statement
Informed Consent Statement
Data Availability Statement
Acknowledgments
Conflicts of Interest
References
- Gigord, L.D.; Macnair, M.R.; Smithson, A. Negative frequency-dependent selection maintains a dramatic flower color polymorphism in the rewardless orchid Dactylorhiza sambucina (L.) Soo. Proc. Natl. Acad. Sci. USA 2001, 98, 6253–6255. [Google Scholar] [CrossRef]
- Guitián, J.A.; Sobral, M.; Veiga, T.; Losada, M.; Guitián, P.; Guitián, J.M. Differences in pollination success between local and foreign flower color phenotypes: A translocation experiment with Gentiana lutea (Gentianaceae). PeerJ 2017, 5, e2882. [Google Scholar] [CrossRef] [PubMed]
- Zhou, Z.; Ying, Z.; Wu, Z.; Yang, Y.; Fu, S.; Xu, W.; Yao, L.; Zeng, A.; Huang, J.; Lan, S.; et al. Anthocyanin genes involved in the glower coloration mechanisms of Cymbidium kanran. Front. Plant Sci. 2021, 12, 737815. [Google Scholar] [CrossRef] [PubMed]
- Chen, H.; Zeng, Y.; Yang, Y.; Huang, L.; Tang, B.; Zhang, H.; Hao, F.; Liu, W.; Li, Y.; Liu, Y.; et al. Allele-aware chromosome-level genome assembly and efficient transgene-free genome editing for the autotetraploid cultivated alfalfa. Nat. Commun. 2020, 11, 2494. [Google Scholar] [CrossRef] [PubMed]
- Shen, C.; Du, H.; Chen, Z.; Lu, H.; Zhu, F.; Chen, H.; Meng, X.; Liu, Q.; Liu, P.; Zheng, L.; et al. The chromosome-level genome sequence of the autotetraploid alfalfa and resequencing of core germplasms provide genomic resources for alfalfa research. Mol. Plant 2020, 13, 1250–1261. [Google Scholar] [CrossRef] [PubMed]
- Brunet, J.; Flick, A.J.; Bauer, A.A. Phenotypic selection on flower color and floral display size by three bee species. Front. Plant Sci. 2020, 11, 587528. [Google Scholar] [CrossRef] [PubMed]
- Ehlting, J.; Büttner, D.; Wang, Q.; Douglas, C.J.; Somssich, I.E.; Kombrink, E. Three 4-coumarate:coenzyme A ligases in Arabidopsis thaliana represent two evolutionarily divergent classes in angiosperms. Plant J. 1999, 19, 9–20. [Google Scholar] [CrossRef] [PubMed]
- Saslowsky, D.; Winkel-Shirley, B. Localization of flavonoid enzymes in Arabidopsis roots. Plant J. 2001, 27, 37–48. [Google Scholar] [CrossRef] [PubMed]
- Moreau, C.; Ambrose, M.J.; Turner, L.; Hill, L.; Ellis, T.H.N.; Hofer, J.M.I. The b gene of pea encodes a defective flavonoid 3′,5′-hydroxylase, and confers pink flower color. Plant Physiol. 2012, 159, 759–768. [Google Scholar] [CrossRef]
- Shirley, B.W.; Kubasek, W.L.; Storz, G.; Bruggemann, E.; Koornneef, M.; Ausubel, F.M.; Goodman, H.M. Analysis of Arabidopsis mutants deficient in flavonoid biosynthesis. Plant J. 1995, 8, 659–671. [Google Scholar] [CrossRef] [PubMed]
- Debeaujon, I.; Léon-Kloosterziel, K.M.; Koornneef, M. Influence of the testa on seed dormancy, germination, and longevity in Arabidopsis. Plant Physiol. 2000, 122, 403–414. [Google Scholar] [CrossRef] [PubMed]
- Baudry, A.; Heim, M.A.; Dubreucq, B.; Caboche, M.; Weisshaar, B.; Lepiniec, L. TT2, TT8, and TTG1 synergistically specify the expression of BANYULS and proanthocyanidin biosynthesis in Arabidopsis thaliana. Plant J. 2004, 39, 366–380. [Google Scholar] [CrossRef] [PubMed]
- Nesi, N.; Debeaujon, I.; Jond, C.; Pelletier, G.; Caboche, M.; Lepiniec, L. The TT8 gene encodes a basic helix-loop-helix domain protein required for expression of DFR and BAN genes in Arabidopsis siliques. Plant Cell 2000, 12, 1863–1878. [Google Scholar] [CrossRef] [PubMed]
- Zhang, F.; Gonzalez, A.; Zhao, M.; Payne, C.T.; Lloyd, A. A network of redundant bHLH proteins functions in all TTG1-dependent pathways of Arabidopsis. Development 2003, 130, 4859–4869. [Google Scholar] [CrossRef] [PubMed]
- Albert, N.W.; Davies, K.M.; Lewis, D.H.; Zhang, H.; Montefiori, M.; Brendolise, C.; Boase, M.R.; Ngo, H.; Jameson, P.E.; Schwinn, K.E. A conserved network of transcriptional activators and repressors regulates anthocyanin pigmentation in eudicots. Plant Cell 2014, 26, 962–980. [Google Scholar] [CrossRef] [PubMed]
- Lepiniec, L.; Debeaujon, I.; Routaboul, J.M.; Baudry, A.; Pourcel, L.; Nesi, N.; Caboche, M. Genetics and biochemistry of seed flavonoids. Annu. Rev. Plant Biol. 2006, 57, 405–430. [Google Scholar] [CrossRef] [PubMed]
- Li, P.; Chen, B.; Zhang, G.; Chen, L.; Dong, Q.; Wen, J.; Mysore, K.S.; Zhao, J. Regulation of anthocyanin and proanthocyanidin biosynthesis by Medicago truncatula bHLH transcription factor MtTT8. New Phytol. 2016, 210, 905–921. [Google Scholar] [CrossRef] [PubMed]
- Chai, Q.; Wang, X.; Gao, M.; Zhao, X.; Chen, Y.; Zhang, C.; Jiang, H.; Wang, J.; Wang, Y.; Zheng, M.; et al. A glutathione S-transferase GhTT19 determines flower petal pigmentation via regulating anthocyanin accumulation in cotton. Plant Biotechnol. J. 2023, 21, 433–448. [Google Scholar] [CrossRef] [PubMed]
- Kong, J.M.; Chia, L.S.; Goh, N.K.; Chia, T.F.; Brouillard, R. Analysis and biological activities of anthocyanins. Phytochemistry 2003, 64, 923–933. [Google Scholar] [CrossRef] [PubMed]
- Jaakola, L. New insights into the regulation of anthocyanin biosynthesis in fruits. Trends Plant Sci. 2013, 18, 477–483. [Google Scholar] [CrossRef]
- Wang, Y.; Li, X.; Qiu, H.; Chen, R.; Xiong, A.; Xu, Z.; Miao, W.; Chen, R.; Wang, P.; Hou, X.; et al. The MADS-RIPENING INHIBITOR–DIVARICATA1 module regulates carotenoid biosynthesis in nonclimacteric Capsicum fruits. Plant Physiol. 2025, 197, kiaf013. [Google Scholar] [CrossRef] [PubMed]
- Peng, A.; Tang, X.; Feng, Y.; Huang, Y.; Cui, J.; Tian, K.; Lu, M.; Zhao, Y.; Pan, Y.; Wang, S.; et al. Molecular mechanism of lycopene cyclases regulating carotenoids ratio in different branches during tea leaf and flower development. Hortic. Plant J. 2023, 9, 1177–1192. [Google Scholar] [CrossRef]
- Gou, J.; Debnath, S.; Sun, L.; Flanagan, A.; Tang, Y.; Jiang, Q.; Wen, J.; Wang, Z.Y. From model to crop: Functional characterization of SPL8 in M. truncatula led to genetic improvement of biomass yield and abiotic stress tolerance in alfalfa. Plant Biotechnol. J. 2017, 16, 951–962. [Google Scholar] [CrossRef] [PubMed]
- Kim, D.; Langmead, B.; Salzberg, S.L. HISAT: A fast spliced aligner with low memory requirements. Nat. Methods 2015, 12, 357–360. [Google Scholar] [CrossRef]
- Xie, C.; Mao, X.; Huang, J.; Ding, Y.; Wu, J.; Dong, S.; Kong, L.; Gao, G.; Li, C.Y.; Wei, L. KOBAS 2.0: A web server for annotation and identification of enriched pathways and diseases. Nucleic Acids Res. 2011, 39, W316–W322. [Google Scholar] [CrossRef]
- Annicchiarico, P.; Nazzicari, N.; Li, X.; Wei, Y.; Pecetti, L.; Brummer, E.C. Accuracy of genomic selection for alfalfa biomass yield in different reference populations. BMC Genom. 2015, 16, 1020. [Google Scholar] [CrossRef] [PubMed]
- Aung, B.; Gruber, M.Y.; Amyot, L.; Omari, K.; Bertrand, A.; Hannoufa, A. MicroRNA156 as a promising tool for alfalfa improvement. Plant Biotechnol. J. 2015, 13, 779–790. [Google Scholar] [CrossRef] [PubMed]
- Barnes, D.K. A System for Visually Classifying Alfalfa Flower Color; U.S. Department of Agriculture: Washington, DC, USA, 1972.
- Kellenberger, R.T.; Byers, K.J.R.P.; De Brito Francisco, R.M.; Staedler, Y.M.; LaFountain, A.M.; Schönenberger, J.; Schiestl, F.P.; Schlüter, P.M. Emergence of a floral colour polymorphism by pollinator-mediated overdominance. Nat. Commun. 2019, 10, 63. [Google Scholar] [CrossRef] [PubMed]
- Wang, Y.; Li, S.; Zhu, Z.; Xu, Z.; Qi, S.; Xing, S.; Yu, Y.; Wu, Q. Transcriptome and chemical analyses revealed the mechanism of flower color formation in Rosa rugosa. Front. Plant Sci. 2022, 13, 1021521. [Google Scholar] [CrossRef]
- Jiang, T.; Zhang, M.; Wen, C.; Xie, X.; Tian, W.; Wen, S.; Lu, R.; Liu, L. Integrated metabolomic and transcriptomic analysis of the anthocyanin regulatory networks in Salvia miltiorrhiza Bge. flowers. BMC Plant Biol. 2020, 20, 349. [Google Scholar] [CrossRef] [PubMed]
- Hong, S.; Wang, J.; Wang, Q.; Zhang, G.; Zhao, Y.; Ma, Q.; Wu, Z.; Ma, J.; Gu, C. Decoding the formation of diverse petal colors of Lagerstroemia indica by integrating the data from transcriptome and metabolome. Front. Plant Sci. 2022, 13, 970023. [Google Scholar] [CrossRef] [PubMed]
- Duan, H.-R.; Wang, L.-R.; Cui, G.-X.; Zhou, X.-H.; Duan, X.-R.; Yang, H.-S. Identification of the regulatory networks and hub genes controlling alfalfa floral pigmentation variation using RNA-sequencing analysis. BMC Plant Biol. 2020, 20, 110. [Google Scholar] [CrossRef]
- Luo, X.; Sun, D.; Wang, S.; Luo, S.; Fu, Y.; Niu, L.; Shi, Q.; Zhang, Y. Integrating full-length transcriptomics and metabolomics reveals the regulatory mechanisms underlying yellow pigmentation in tree peony (Paeonia suffruticosa Andr.) flowers. Hortic. Res. 2021, 8, 235. [Google Scholar] [CrossRef] [PubMed]
- Wang, R.; Ren, C.; Dong, S.; Chen, C.; Xian, B.; Wu, Q.; Wang, J.; Pei, J.; Chen, J. Integrated metabolomics and transcriptome analysis of flavonoid biosynthesis in safflower (Carthamus tinctorius L.) with different colors. Front. Plant Sci. 2021, 12, 712038. [Google Scholar] [CrossRef]
- Gómez-Gómez, L.; Li, X.; Lu, M.; Tang, D.; Shi, Y. Composition of carotenoids and flavonoids in Narcissus cultivars and their relationship with flower color. PLoS ONE 2015, 10, e0142074. [Google Scholar]
- Jun, J.H.; Xiao, X.; Rao, X.; Dixon, R.A. Proanthocyanidin subunit composition determined by functionally diverged dioxygenases. Nat. Plants 2018, 4, 1034–1043. [Google Scholar] [CrossRef] [PubMed]
- Dong, X.M.; Zhang, W.; Tu, M.; Zhang, S.B. Spatial and temporal regulation of flower coloration in Cymbidium lowianum. Plant Cell Environ. 2025, 1–17. [Google Scholar] [CrossRef]
- Lin, R.C.; Rausher, M.D. R2R3-MYB genes control petal pigmentation patterning in Clarkia gracilis ssp. sonomensis (Onagraceae). New Phytol. 2021, 229, 1147–1162. [Google Scholar] [CrossRef] [PubMed]
- Tang, M.; Xue, W.; Li, X.; Wang, L.; Wang, M.; Wang, W.; Yin, X.; Chen, B.; Qu, X.; Li, J.; et al. Mitotically heritable epigenetic modifications of CmMYB6 control anthocyanin biosynthesis in chrysanthemum. New Phytol. 2022, 236, 1075–1088. [Google Scholar] [CrossRef]
- Zhang, H.; Zheng, G.; Fan, C.; Di, S.; Wang, X.; Gao, L.; Dzyubenko, N.; Chapurin, V.; Pang, Y. Ectopic expression of tea MYB genes alter spatial flavonoid accumulation in alfalfa (Medicago sativa). PLoS ONE 2019, 14, e0218336. [Google Scholar] [CrossRef] [PubMed]
- Meng, Y.; Wang, Z.; Wang, Y.; Wang, C.; Zhu, B.; Liu, H.; Ji, W.; Wen, J.; Chu, C.; Tadege, M.; et al. The MYB activator WHITE PETAL1 associates with MtTT8 and MtWD40-1 to regulate carotenoid-derived flower pigmentation in Medicago truncatula. Plant Cell 2019, 31, 2751–2767. [Google Scholar] [CrossRef] [PubMed]







| Anthocyanidins | Flavones | Flavonols | Carotenoids | Flavanols | Procyanidins | Xanthophylls | Phenonic Acids | Isoflavanones | Chalcones | Total Carotenoids | |
|---|---|---|---|---|---|---|---|---|---|---|---|
| 1 | 64.33 C d | 482.82 A a | 433.98 A a | 3.09 E e | 0.38 C c | 1.6 × 102 A a | 22.02 C c | 0.17 C d | 1.02 AB a | 2.54 C c | 25.11 C e |
| 2 | 79.99 C d | 404.08 B b | 363.68 B b | 14.81 A a | 0.17 D d | 9.56 × 103 C cd | 44.13 A a | 0.30 A a | 0.54 C d | 2.17 D d | 58.94 A a |
| 3 | 4730.31 B c | 394.62 B b | 339.02 B b | 3.52 D d | 1.02 B b | 1.26 × 102 AB b | 24.04 C c | 0.18 C d | 0.91 B b | 3.42 B b | 27.55 C d |
| 4 | 7902.30 A a | 206.55 C c | 252.62 C c | 5.72 C c | 1.95 A a | 7.44 × 103 C d | 41.27 AB b | 0.25 B b | 1.07A a | 4.28 A a | 46.99 B c |
| 5 | 7569.34 A b | 167.05 D d | 275.39 C c | 13.41 B b | 0.99 B b | 1.12 × 102 BC bc | 39.26 B b | 0.22 B c | 0.65 C c | 1.46 E e | 52.68 AB b |
Disclaimer/Publisher’s Note: The statements, opinions and data contained in all publications are solely those of the individual author(s) and contributor(s) and not of MDPI and/or the editor(s). MDPI and/or the editor(s) disclaim responsibility for any injury to people or property resulting from any ideas, methods, instructions or products referred to in the content. |
© 2025 by the authors. Licensee MDPI, Basel, Switzerland. This article is an open access article distributed under the terms and conditions of the Creative Commons Attribution (CC BY) license (https://creativecommons.org/licenses/by/4.0/).
Share and Cite
Wen, Z.; Liu, H.; Zhang, Q.; Lu, X.; Jiang, K.; Bao, Q.; Zhang, Z.; Yang, G.; Wang, Z.-Y. Integrated Analyses of the Mechanism of Flower Color Formation in Alfalfa (Medicago sativa). Metabolites 2025, 15, 135. https://doi.org/10.3390/metabo15020135
Wen Z, Liu H, Zhang Q, Lu X, Jiang K, Bao Q, Zhang Z, Yang G, Wang Z-Y. Integrated Analyses of the Mechanism of Flower Color Formation in Alfalfa (Medicago sativa). Metabolites. 2025; 15(2):135. https://doi.org/10.3390/metabo15020135
Chicago/Turabian StyleWen, Zhaozhu, Huancheng Liu, Qian Zhang, Xuran Lu, Kai Jiang, Qinyan Bao, Zhifei Zhang, Guofeng Yang, and Zeng-Yu Wang. 2025. "Integrated Analyses of the Mechanism of Flower Color Formation in Alfalfa (Medicago sativa)" Metabolites 15, no. 2: 135. https://doi.org/10.3390/metabo15020135
APA StyleWen, Z., Liu, H., Zhang, Q., Lu, X., Jiang, K., Bao, Q., Zhang, Z., Yang, G., & Wang, Z.-Y. (2025). Integrated Analyses of the Mechanism of Flower Color Formation in Alfalfa (Medicago sativa). Metabolites, 15(2), 135. https://doi.org/10.3390/metabo15020135

