Omics Analysis Revealing Flavonoid Content During Maize Grain Germination
Abstract
1. Introduction
2. Materials and Methods
2.1. Plant Materials and Treatment
2.2. Metabolite Extraction and LC-ESI-MS/MS System
2.3. Metabolite Identification and Quantification
2.4. RNA Extraction and Illumina Sequencing
2.5. Integrated Analysis of Metabolome and Transcriptome
3. Results and Discussion
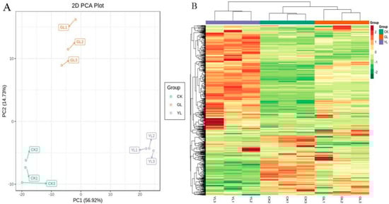
3.1. Analysis of Metabolites in Germinated Corn Kernels
3.2. Analysis of Flavonoid Metabolite Categories
3.2.1. Changes in Anthocyanins, Flavonols, Flavanones, and Isoflavones During Different Developmental Stages
3.2.2. Changes in Flavonoid Components During Different Developmental Stages
3.3. KEGG Pathway Enrichment Analysis for Metabolites
3.4. Transcriptome Analysis
3.5. Integrated Analysis
3.5.1. KEGG Metabolic Pathway Analysis
3.5.2. Combined Analysis of Flavonoids
4. Conclusions
Author Contributions
Funding
Institutional Review Board Statement
Informed Consent Statement
Data Availability Statement
Conflicts of Interest
Abbreviations
Appendix A




References
- Hassan, S.; Hussain, M.B.; Waheed, M.; Ahmad, K.; Egbuna, C. Effect of Germination Processing on Bioactive Compounds of Cereals and Legumes. In Functional Foods and Nutraceuticals; Springer: Cham, Switzerland, 2020; pp. 283–306. [Google Scholar]
- Nelson, K.; Mathai, M.L.; Ashton, J.F.; Donkor, O.N.; Vasiljevic, T.; Mamilla, R.; Stojanovska, L. Effects of malted and non-malted whole-grain wheat on metabolic and inflammatory biomarkers in overweight/obese adults: A randomised crossover pilot study. Food Chem. 2016, 194, 495–502. [Google Scholar] [CrossRef] [PubMed]
- Hübner, F.; Arendt, E.K. Germination of Cereal Grains as a Way to Improve the Nutritional Value: A Review. Crit. Rev. Food Sci. Nutr. 2013, 53, 853–861. [Google Scholar] [CrossRef] [PubMed]
- Cevallos-Casals, B.A.; Cisneros-Zevallos, L. Impact of germination on phenolic content and antioxidant activity of 13 edible seed species. Food Chem. 2010, 119, 1485–1490. [Google Scholar] [CrossRef]
- Cho, D.H.; Lim, S.T. Germinated brown rice and its bio-functional compounds. Food Chem. 2016, 196, 259–271. [Google Scholar] [CrossRef]
- Pradeep, P.M.; Sreerama, Y.N. Impact of processing on the phenolic profiles of small millets: Evaluation of their antioxidant and enzyme inhibitory properties associated with hyperglycemia. Food Chem. 2015, 169, 455–463. [Google Scholar] [CrossRef] [PubMed]
- Sharma, S.; Saxena, D.C.; Riar, C.S. Analysing the effect of germination on phenolics, dietary fibres, minerals and γ-amino butyric acid contents of barnyard millet (Echinochloa frumentaceae). Food Biosci. 2016, 13, 60–68. [Google Scholar] [CrossRef]
- Ti, H.; Zhang, R.; Zhang, M.; Li, Q.; Wei, Z.; Zhang, Y.; Tang, X.; Deng, Y.; Liu, L.; Ma, Y. Dynamic changes in the free and bound phenolic compounds and antioxidant activity of brown rice at different germination stages. Food Chem. 2014, 161, 337–344. [Google Scholar] [CrossRef]
- Zhu, L.; Adedeji, A.A.; Alavi, S. Effect of Germination and Extrusion on Physicochemical Properties and Nutritional Qualities of Extrudates and Tortilla from Wheat. J. Food Sci. 2017, 82, 1867. [Google Scholar] [CrossRef]
- Gong, K.; Chen, L.; Li, X.; Sun, L.; Liu, K. Effects of germination combined with extrusion on the nutritional composition, functional properties and polyphenol profile and related in vitro hypoglycemic effect of whole grain corn. J. Cereal Sci. 2018, 83, 1–8. [Google Scholar] [CrossRef]
- Sangronis, E.; Machado, C. Influence of germination on the nutritional quality of Phaseolus vulgaris and Cajanus cajan. LWT—Food Sci. Technol. 2007, 40, 116–120. [Google Scholar] [CrossRef]
- Singh, A.; Sharma, S.; Singh, B. Effect of germination time and temperature on the functionality and protein solubility of sorghum flour. J. Cereal Sci. 2017, 76, 131–139. [Google Scholar] [CrossRef]
- Donkor, O.N.; Stojanovska, L.; Ginn, P.; Ashton, J.; Vasiljevic, T. Germinated grains—Sources of bioactive compounds. Food Chem. 2012, 135, 950–959. [Google Scholar] [CrossRef] [PubMed]
- Rusydi, M.R.M.; Noraliza, C.W.; Azrina, A.; Zulkhairi, A. Nutritional changes in germinated legumes and rice varieties. Int. Food Res. J. 2011, 18, 705–713. [Google Scholar]
- Hefni, M.; Witthoft, C.M. Increasing the folate content in Egyptian baladi bread using germinated wheat flour. LWT—Food Sci. Technol. 2011, 44, 706–712. [Google Scholar] [CrossRef]
- Azeke, M.A.; Egielewa, S.J.; Eigbogbo, M.U.; Ihimire, I.G. Effect of germination on the phytase activity, phytate and total phosphorus contents of rice (Oryza sativa), maize (Zea mays), millet (Panicum miliaceum), sorghum (Sorghum bicolor) and wheat (Triticum aestivum). J. Food Sci. Technol. 2011, 48, 724–729. [Google Scholar] [CrossRef] [PubMed]
- Egli, I.; Davidsson, L.; Juillerat, M.A.; Barclay, D.; Hurrell, R.F. The Influence of Soaking and Germination on the Phytase Activity and Phytic Acid Content of Grains and Seeds Potentially Useful for Complementary Feedin. J. Food Sci. 2010, 67, 3484–3488. [Google Scholar] [CrossRef]
- Nour, A.A.M.; Ahmed, I.A.M.; Babiker, E.E.; Yagoub, A.E.A. Investigations on winter season Sudanese sorghum cultivars: Effect of sprouting on the nutritional value. Int. J. Food Sci. Technol. 2010, 45, 884–890. [Google Scholar] [CrossRef]
- Ozturk, I.; Sagdic, O.; Hayta, M.; Yetim, H. Alteration in α-tocopherol, some minerals, and fatty acid contents of wheat through sprouting. Chem. Nat. Compd. 2012, 47, 876–879. [Google Scholar] [CrossRef]
- Tian, B.; Xie, B.; Shi, J.; Wu, J.; Deng, Q. Physicochemical changes of oat seeds during germination. Food Chem. 2010, 119, 1195–1200. [Google Scholar] [CrossRef]
- Zilic, S.; Basic, Z.; Sukalovic, H.T.; Maksimovic, V.; Jankovic, M.; Filipovic, M. Can the sprouting process applied to wheat improve the contents of vitamins and phenolic compounds and antioxidant capacity of the flour? Int. J. Food Sci. Technol. 2014, 49, 1040–1047. [Google Scholar] [CrossRef]
- Chavarin-Martinez, D.; Gutierrez-Dorado, C.; Perales-Sanchez, R.K.; Cuevas-Rodriguez, J.X.O.; Milan-Carrillo, E.; Reyes-Moreno, J.; Cuauhtemoc. Germination in Optimal Conditions as Effective Strategy to Improve Nutritional and Nutraceutical Value of Underutilized Mexican Blue Maize Seeds. Plant Foods Hum. Nutr. 2019, 74, 192–199. [Google Scholar] [CrossRef] [PubMed]
- Gupta, H.O. Protein quality evaluation of sprouted maize. Plant Foods Hum. Nutr. 1994, 46, 85–91. [Google Scholar] [CrossRef]
- Li, X.; Chen, L.; Sheng, T.; Gong, K.; Liu, K. Nutritional Component Changes of Grain Corn during Germination. Farm Prod. Process. 2016, 3, 27–31. [Google Scholar]
- Guo, B.Z.; Chen, Z.Y.; Brown, R.L.; Lax, A.R.; Widstrom, N.W. Germination Induces Accumulation of Specific Proteins and Antifungal Activities in Corn Kernels. Phytopathology 1997, 87, 1174–1178. [Google Scholar] [CrossRef] [PubMed]
- Senna, R.; Simonin, V.; Silva-Neto, M.A.C.; Fialho, E. Induction of acid phosphatase activity during germination of maize (Zea mays) seeds. Plant Physiol. Biochem. 2006, 44, 467–473. [Google Scholar] [CrossRef] [PubMed]
- Bai, Q.; Qin, X.; Zhao, L.; Liu, Z. Effects of superfine grinding and germinating on the qualities of corn flour. Food Sci. Technol. 2018, 43, 176–182. [Google Scholar]
- Koes, R.E.; Quattrocchio, F.; Mol, J.N.M. The flavonoid biosynthetic pathway in plants: Function and evolution. Bio Essays 1994, 16, 123–132. [Google Scholar] [CrossRef]
- Agati, G.; Brunetti, C.; Di Ferdinando, M.; Ferrini, F.; Pollastri, S.; Tattini, M. Functional roles of flavonoids in photoprotection: New evidence, lessons from the past. Plant Physiol. Biochem. 2013, 72, 35–45. [Google Scholar] [CrossRef]
- Khlestkina, E. The adaptive role of flavonoids: Emphasis on cereals. Cereal Res. Commun. 2013, 41, 185–198. [Google Scholar] [CrossRef]
- Kumar, V.; Suman, U.; Rubal; Yadav, S.K. Flavonoid Secondary Metabolite: Biosynthesis and Role in Growth and Development in Plants. In Recent Trends and Techniques in Plant Metabolic Engineering; Springer: Singapore, 2018; pp. 19–45. [Google Scholar]
- Brown, D.E.; Rashotte, A.M.; Murphy, A.S.; Normanly, J.; Tague, B.W.; Peer, W.A.; Muday, T.G.K. Flavonoids Act as Negative Regulators of Auxin Transport in Vivo in Arabidopsis. Plant Physiol. 2001, 126, 524–535. [Google Scholar] [CrossRef]
- Cushnie, T.P.T.; Lamb, A.J. Antimicrobial activity of flavonoids. Int. J. Antimicrob. Agents 2005, 26, 343–356. [Google Scholar] [CrossRef]
- Middleton, E.; Kandaswami, C.; Theoharides, T.C. The effects of plant flavonoids on mammalian cells: Implications for inflammation, heart disease, and cancer. Pharmacol. Rev. 2000, 52, 673–751. [Google Scholar] [CrossRef] [PubMed]
- Lin, Q.; Wang, C.; Dong, W.; Jiang, Q.; Wang, D.; Li, S.; Chen, M.; Liu, C.; Sun, C.; Chen, K. Transcriptome and metabolome analyses of sugar and organic acid metabolism in Ponkan (Citrus reticulata) fruit during fruit maturation. Gene 2015, 554, 64–74. [Google Scholar] [CrossRef]
- Cao, L.; Xu, X.; Chen, S.; Ma, H. Cloning and expression analysis of Ficus carica anthocyanidin synthase 1 gene. Sci. Hortic. 2016, 211, 369–375. [Google Scholar] [CrossRef]
- Chai, L.; Li, Y.; Chen, S.; Perl, A.; Zhao, F.; Ma, H. RNA sequencing reveals high resolution expression change of major plant hormone pathway genes after young seedless grape berries treated with gibberellin. Plant Sci. 2014, 229, 215–224. [Google Scholar] [CrossRef]
- Benavente-García, O.; Castillo, J. Update on uses and properties of citrus flavonoids: New findings in anticancer, cardiovascular, and anti-inflammatory activity. J. Agric. Food Chem. 2008, 56, 6185–6205. [Google Scholar] [CrossRef]
- Julia Peterson, M.S.; Rd, J.D.D. Flavonoids: Dietary occurrence and biochemical activity. Nutr. Res. 1998, 18, 1995–2018. [Google Scholar] [CrossRef]
- Cai, T.; Ge-Zhang, S.; Song, M.-H. Anthocyanins in metabolites of purple corn. Front. Plant Sci. 2023, 14, 1154535. [Google Scholar] [CrossRef]
- Springob, K.; Nakajima, J.I.; Yamazaki, M.; Saito, K. Recent advances in the biosynthesis and accumulation of anthocyanins. Nat. Prod. Rep. 2003, 20, 288–303. [Google Scholar] [CrossRef]
- Kim, D.K.; Jeong, S.C.; Gorinstein, S.; Chon, S.U. Total Polyphenols, Antioxidant and Antiproliferative Activities of Different Extracts in Mungbean Seeds and Sprouts. Plant Foods Hum. Nutr. 2012, 67, 71–75. [Google Scholar] [CrossRef]
- Bubelová, Z.; Sumczynski, D.; Salek, R.N. Effect of cooking and germination on antioxidant activity, total polyphenols and flavonoids, fiber content, and digestibility of lentils (Lens culinaris L.). J. Food Process. Preserv. 2018, 42, 13388. [Google Scholar] [CrossRef]
- Kim, H.Y.; Lee, S.H.; Hwang, I.G.; Woo, K.S.; Kim, K.J.; Lee, M.J.; Kim, D.J.; Kim, T.J.; Lee, J. Antioxidant and antiproliferation activities of winter cereal crops before and after germination. Food Sci. Biotechnol. 2013, 22, 181–186. [Google Scholar] [CrossRef]
- Xue, Z.; Wang, C.J.; Zhai, L.; Yu, W.; Chang, H.; Kou, X.; Zhou, F. Bioactive compounds and antioxidant activity of mung bean (Vigna radiata L.), soybean (Glycine max L.) and black bean (Phaseolus vulgaris L.) during the germination process. Czech J. Food Sci. 2016, 34, 68–78. [Google Scholar] [CrossRef]
- Yadav, M.P.; Kaur, A.; Singh, B.; Simon, S.; Sarker, M. Extraction and characterization of lipids and phenolic compounds from the brans of different wheat varieties. Food Hydrocoll. 2021, 117, 106734. [Google Scholar] [CrossRef]
- Hung, P.V.; Maeda, T.; Yamamoto, S.; Morita, N. Effects of germination on nutritional composition of waxy wheat. J. Sci. Food Agric. 2012, 92, 667–672. [Google Scholar] [CrossRef]
- Taylor, L.P.; Grotewold, E. Flavonoids as developmental regulators. Curr. Opin. Plant Biol. 2005, 8, 317–323. [Google Scholar] [CrossRef]
- Victoria, B.G.; Rodica, S.; Georgeta, N.C. Improvement of the antioxidant activity of soybean (Glycine max L.) by biotechnological processing. Rom. Biotechnol. Lett. 2015, 20, 10212–10220. [Google Scholar]
- Alvarez-Jubete, L.; Wijngaard, H.; Arendt, E.K.; Gallagher, E. Polyphenol composition and in vitro antioxidant activity of amaranth, quinoa buckwheat and wheat as affected by sprouting and baking. Food Chem. 2010, 119, 770–778. [Google Scholar] [CrossRef]
- López-Amorós, M.L.; Hernández, T.; Estrella, I. Effect of germination on legume phenolic compounds and their antioxidant activity. J. Food Compos. Anal. 2006, 19, 277–283. [Google Scholar] [CrossRef]
- Saito, K.; Yonekura-Sakakibara, K.; Nakabayashi, R.; Higashi, Y.; Yamazaki, M.; Tohge, T.; Fernie, A.R. The flavonoid biosynthetic pathway in Arabidopsis: Structural and genetic diversity. Plant Physiol. Biochem. 2013, 72, 21–34. [Google Scholar] [CrossRef]
- Tripoli, E.; Guardia, M.L.; Giammanco, S.; Majo, D.D.; Giammanco, M. Citrus flavonoids: Molecular structure, biological activity and nutritional properties: A review. Food Chem. 2007, 104, 466–479. [Google Scholar] [CrossRef]






| Component Name | Number |
|---|---|
| Anthocyanins | 3 |
| Flavone | 61 |
| Flavonol | 12 |
| Flavanone | 13 |
| Isoflavone | 6 |
| Sum | 95 |
| Serial Number | Component/ Metabolite Name | Content | Fold Change | VIP | ||||||
|---|---|---|---|---|---|---|---|---|---|---|
| CK | GL | YL | GL/CK | YL/GL | YL/CK | CK vs. GL | GL vs. YL | CK vs. YL | ||
| Anthocyanin | ||||||||||
| 1 | Malvidin | 7.11 × 103 | 3.85 × 104 | 4.72 × 104 | 5.41 | - | 6.63 | 1.298 | - | 1.092 |
| 2 | Cyanidin 3-O-glucoside (Kuromanin) | 1.44 × 104 | 3.47 × 104 | 4.80 × 104 | 2.41 | - | 3.34 | 1.363 | - | 1.151 |
| 3 | Cyanidin 3-O-galactoside | 3.35 × 105 | 1.27 × 105 | - | 0.38 | 0 | 0 | 1.325 | 1.325 | 1.179 |
| Flavonol | ||||||||||
| 1 | Di-O-methylquercetin | 6.94 × 106 | - | 2.43 × 106 | - | - | 0.35 | - | - | 1.139 |
| 2 | Aromadedrin (Dihydrokaempferol) | 2.83 × 104 | 4.04 × 104 | 7.03 × 105 | - | 17.41 | 24.83 | - | 1.067 | 1.009 |
| 3 | Kumatakenin | 3.40 × 104 | 4.74 × 104 | 8.09 × 105 | - | 17.08 | 23.79 | - | 1.276 | 1.155 |
| 4 | Quercetin 4′-O-glucoside (Spiraeoside) | 7.30 × 105 | - | - | - | - | 0 | - | - | 1.177 |
| 5 | Dihydroquercetin (Taxifolin) | - | 1.15 × 104 | 2.10 × 105 | - | 18.28 | - | - | - | 1.064 |
| Flavanone | ||||||||||
| 1 | 4′,5,7-Trihydroxyflavanone | - | 3.62 × 104 | 9.90 × 104 | 4022.22 | - | 11003.7 | 1.39 | - | 1.175 |
| 2 | Homoeriodictyol | 1.20 × 105 | - | 5.00 × 104 | - | - | 0.42 | - | - | 1.029 |
| 3 | Xanthohumol | - | 3.10 × 104 | 4.59 × 104 | 3444.44 | - | 5096.3 | 1.399 | - | 1.179 |
| 4 | Eriodictyol | - | - | 2.06 × 105 | - | - | 22,888.89 | - | - | 1.178 |
| 5 | Naringenin | - | 3.03 × 104 | 7.23 × 104 | 3370.37 | - | 8029.63 | 1.392 | - | 1.174 |
| Isoflavone | ||||||||||
| 1 | Prunetin | 7.09 × 103 | 1.62 × 104 | 5.41 × 105 | 2.28 | 33.48 | 76.39 | 1.235 | 1.259 | 1.144 |
| 2 | Calycosin | 3.59 × 104 | 3.12 × 104 | 8.01 × 103 | - | 0.26 | 0.22 | - | 1.286 | 1.154 |
| 3 | Biochanin A | - | - | 1.66 × 105 | - | 18,485.19 | 18,485.19 | - | 1.319 | 1.173 |
| 4 | Sissotrin | - | 3.84 × 103 | 8.02 × 104 | - | 20.9 | 8914.81 | - | 1.038 | 1.167 |
| Serial Number | Component/ Metabolite Name | Content | Fold Change | VIP | ||||||
|---|---|---|---|---|---|---|---|---|---|---|
| CK | GL | YL | GL/CK | YL/GL | YL/CK | CK vs. GL | GL vs. YL | CK vs. YL | ||
| 1 | 4,2′,4′,6′-Tetrahydroxychalcone | - | 4.92 × 104 | 1.24 × 105 | 5462.96 | - | 13,777.78 | 1.392 | - | 1.174 |
| 2 | 8-C-hexosyl-luteolin O-pentoside | 5.70 × 104 | 1.35 × 105 | 5.33 × 105 | 2.38 | 3.94 | 9.36 | 1.265 | 1.206 | 1.146 |
| 3 | C-hexosyl-chrysoeriol O-hexoside | 3.99 × 105 | 2.48 × 105 | 9.42 × 105 | - | 3.79 | 2.36 | - | 1.268 | 1.039 |
| 4 | C-hexosyl-luteolin O-hexoside | 4.18 × 104 | 1.88 × 104 | - | 0.45 | - | - | 1.146 | - | - |
| 5 | C-hexosyl-apigenin O-p-coumaroylhexoside | - | 1.40 × 104 | 5.73 × 104 | - | 4.1 | - | - | 1.285 | - |
| 6 | C-pentosyl-C-hexosyl-apigenin | 2.95 × 105 | - | 7.02 × 105 | - | - | 2.38 | - | - | 1.03 |
| 7 | Tricin O-phenylformic acid | 7.41 × 103 | - | 3.82 × 104 | - | - | 5.15 | - | - | 1.132 |
| 8 | Acacetin | 9.87 × 103 | 1.91 × 104 | 6.36 × 105 | - | 33.3 | 64.42 | - | 1.255 | 1.139 |
| 9 | Acacetin O-acetyl hexoside | 1.32 × 105 | 1.04 × 105 | 4.36 × 104 | - | 0.42 | 0.33 | - | 1.31 | 1.148 |
| 10 | Tricin 4′-O-(β-guaiacylglyceryl) ether 5-O-hexoside | 6.04 × 104 | - | - | - | - | 0 | - | - | 1.178 |
| 11 | Tricin 4′-O-syringyl alcohol | 1.29 × 104 | - | 5.99 × 104 | - | - | 4.66 | - | - | 1.136 |
| 12 | Tricin 5-O-hexoside | 2.20 × 105 | 5.72 × 104 | 3.43 × 104 | 0.26 | - | 0.16 | 1.274 | - | 1.16 |
| 13 | Tricin 5-O-β-guaiacylglycerol | - | 7.43 × 104 | 2.49 × 105 | - | 3.35 | - | - | 1.096 | - |
| 14 | Tricin 7-O-hexoside | 1.58 × 105 | 4.99 × 104 | 4.00 × 105 | 0.32 | 8.02 | 1.243 | 1.281 | ||
| 15 | Tricin O-glycerylhexoside | - | - | 2.87 × 105 | - | - | 31,888.89 | - | - | 1.179 |
| 16 | Tricin O-sinapic acid | - | - | 3.06 × 104 | - | 3396.3 | 3396.3 | - | 1.326 | 1.179 |
| 17 | Tricin O-eudesmic acid | 4.64 × 103 | 5.89 × 103 | 1.68 × 104 | - | 2.85 | 3.61 | - | 1.074 | 1.126 |
| 18 | Limocitrin O-hexoside | 1.29 × 104 | 9.15 × 104 | 2.51 × 105 | 7.11 | 2.74 | - | 1.07 | 1.202 | |
| 19 | Luteolin 8-C-hexosyl-O-hexoside | 1.95 × 105 | 3.12 × 104 | - | 0.16 | - | - | 1.35 | - | - |
| 20 | Apigenin 6-C-pentoside | 3.05 × 104 | - | - | - | - | 0 | - | - | 1.176 |
| 21 | di-C,C-hexosyl-apigenin | 2.89 × 104 | - | - | 0 | - | - | 1.399 | - | - |
| 22 | C-hexosyl-apigenin C-pentoside | 2.62 × 105 | 1.06 × 105 | 5.91 × 105 | 0.4 | 5.59 | 2.26 | 1.061 | 1.247 | 1.013 |
| 23 | Apigenin 6,8-C-diglucoside | 3.29 × 105 | 1.46 × 105 | 6.86 × 105 | 0.44 | 4.7 | 2.09 | 1.082 | 1.252 | 1.014 |
| 24 | 6,8-di-C-glucoside Apigenine | 1.07 × 106 | 4.73 × 105 | 2.80 × 106 | 0.44 | 5.93 | 2.62 | 1.124 | 1.283 | 1.06 |
| 25 | Eriodictyol C-hexoside | - | - | 3.18 × 104 | - | 3533.33 | 3533.33 | - | 1.325 | 1.178 |
| 26 | Isovitexin | 1.87 × 104 | - | 4.70 × 104 | - | - | 2.51 | - | - | 1.01 |
| 27 | Butin | - | 4.31 × 104 | 1.24 × 105 | 4788.89 | - | 13,807.41 | 1.389 | - | 1.174 |
| 28 | 5,7-Dihydroxy-3′,4′,5′-trimethoxyflavone | 8.46 × 103 | - | 1.75 × 104 | - | - | 2.06 | - | - | 1.002 |
| 29 | Diosmin | 4.34 × 104 | - | 1.07 × 105 | - | - | 2.47 | - | 1.024 | |
| 30 | Puararin | 2.45 × 104 | 1.44 × 104 | - | - | 0 | 0 | - | 1.324 | 1.179 |
| 31 | Apiin | 3.39 × 105 | 3.17 × 105 | 7.46 × 105 | - | 2.35 | 2.2 | - | 1.105 | 1.065 |
| 32 | Persicogenin | 2.45 × 104 | 9.88 × 103 | - | 0.4 | - | - | 1.145 | - | - |
| 33 | Vicenin-3 | 3.36 × 105 | 1.47 × 105 | 4.97 × 105 | 0.44 | 3.38 | - | 1.008 | 1.194 | - |
| 34 | Schaftoside | 4.36 × 105 | 1.77 × 105 | 6.41 × 105 | 0.41 | 3.63 | - | 1.131 | 1.235 | - |
| 35 | Isoschaftoside | 3.28 × 105 | 1.32 × 105 | 5.10 × 105 | 0.4 | 3.86 | - | 1.117 | 1.247 | - |
| 36 | Isovitexin 7-O-glucoside (Saponarin) | - | 1.66 × 105 | 5.83 × 105 | 18,403.7 | 3.52 | 64,740.74 | 1.397 | 1.184 | 1.179 |
Disclaimer/Publisher’s Note: The statements, opinions and data contained in all publications are solely those of the individual author(s) and contributor(s) and not of MDPI and/or the editor(s). MDPI and/or the editor(s) disclaim responsibility for any injury to people or property resulting from any ideas, methods, instructions or products referred to in the content. |
© 2025 by the authors. Licensee MDPI, Basel, Switzerland. This article is an open access article distributed under the terms and conditions of the Creative Commons Attribution (CC BY) license (https://creativecommons.org/licenses/by/4.0/).
Share and Cite
Tian, X.; Chen, L.; Sun, L.; Gong, K.; Liu, K.; Guo, Y. Omics Analysis Revealing Flavonoid Content During Maize Grain Germination. Metabolites 2025, 15, 107. https://doi.org/10.3390/metabo15020107
Tian X, Chen L, Sun L, Gong K, Liu K, Guo Y. Omics Analysis Revealing Flavonoid Content During Maize Grain Germination. Metabolites. 2025; 15(2):107. https://doi.org/10.3390/metabo15020107
Chicago/Turabian StyleTian, Xiaomin, Lirong Chen, Linlin Sun, Kuijie Gong, Kaichang Liu, and Yuqiu Guo. 2025. "Omics Analysis Revealing Flavonoid Content During Maize Grain Germination" Metabolites 15, no. 2: 107. https://doi.org/10.3390/metabo15020107
APA StyleTian, X., Chen, L., Sun, L., Gong, K., Liu, K., & Guo, Y. (2025). Omics Analysis Revealing Flavonoid Content During Maize Grain Germination. Metabolites, 15(2), 107. https://doi.org/10.3390/metabo15020107

