Volatile Organic Metabolites as Potential Biomarkers for Genitourinary Cancers: Review of the Applications and Detection Methods
Abstract
1. Introduction
1.1. Kidney Cancer
1.2. Prostate Cancer
1.3. Bladder Cancer
1.4. Testicular Cancer
2. Search Strategy
2.1. Inclusion and Exclusion Criteria
2.2. Data Extraction and Synthesis
3. VOCs as Cancer Markers for Genitourinary Cancers
3.1. VOCs in Tissue for Genitourinary Cancer Detection
3.2. VOCs in Blood for Genitourinary Cancer Detection
3.3. VOCs in Feces for Cancer Detection
3.4. VOCs in Urine for Genitourinary Cancer Detection
3.5. VOCs in Breath for Cancer Detection
3.6. Other “Omics” in Genitourinary Cancer Diagnosis
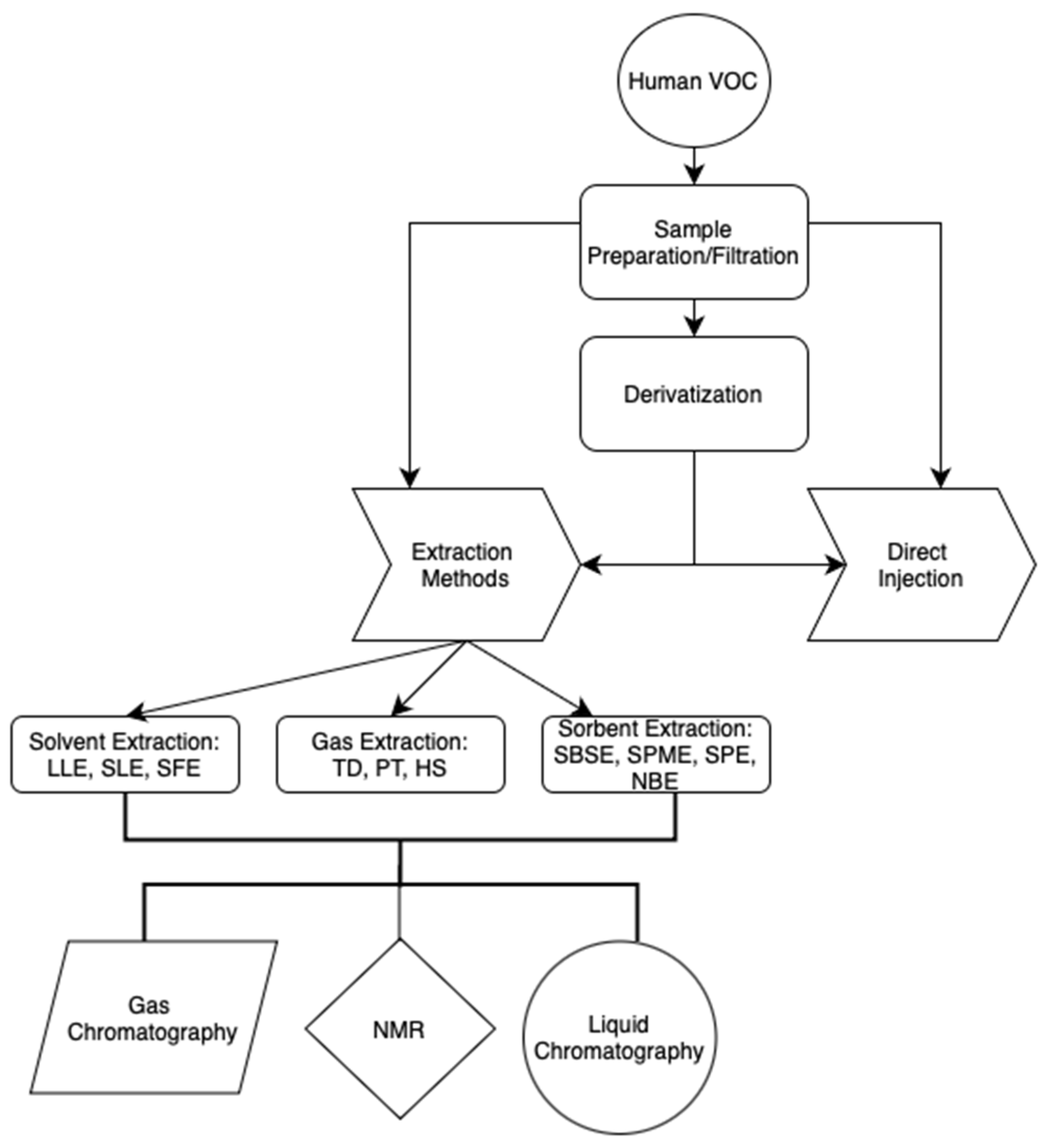
4. Extraction and Detection of VOCs
4.1. Extraction Methods
4.2. Detection Methods
5. Perspectives and Future Recommendations
6. Conclusions
Author Contributions
Funding
Institutional Review Board Statement
Informed Consent Statement
Data Availability Statement
Acknowledgments
Conflicts of Interest
References
- Kochanek, K.D.; Murphy, S.L.; Xu, J.; Arias, E. Mortality in the United States; US Department of Health and Human Services, Centers for Disease Control and Prevention, National Center for Health Statistics: Washington, DC, USA, 2022. [Google Scholar]
- Siegel, R.L.; Giaquinto, A.N.; Jemal, A. Cancer Statistics, 2024. CA Cancer J. Clin. 2024, 74, 12–49. [Google Scholar] [CrossRef] [PubMed]
- American Cancer Society. Cancer Facts & Figures 2023; American Cancer Society: Atlanta, GA, USA, 2023. [Google Scholar]
- Rahib, L.; Smith, B.D.; Aizenberg, R.; Rosenzweig, A.B.; Fleshman, J.M.; Matrisian, L.M. Projecting Cancer Incidence and Deaths to 2030: The Unexpected Burden of Thyroid, Liver, and Pancreas Cancers in the United States. Cancer Res. 2014, 74, 2913–2921. [Google Scholar] [CrossRef] [PubMed]
- Crosby, D.; Bhatia, S.; Brindle, K.M.; Coussens, L.M.; Dive, C.; Emberton, M.; Esener, S.; Fitzgerald, R.C.; Gambhir, S.S.; Kuhn, P.; et al. Early Detection of Cancer. Science 2022, 375, eaay9040. [Google Scholar] [CrossRef] [PubMed]
- Siegel, R.L.; Miller, K.D.; Wagle, N.S.; Jemal, A. Cancer Statistics, 2023. CA Cancer J. Clin. 2023, 73, 17–48. [Google Scholar] [CrossRef] [PubMed]
- Schmidt, K.; Podmore, I. Current Challenges in Volatile Organic Compounds Analysis as Potential Biomarkers of Cancer. J. Biomark. 2015, 2015, 981458. [Google Scholar] [CrossRef]
- Aden, D.; Zaheer, S.; Raj, S. Challenges Faced in the Cancer Diagnosis and Management—COVID-19 Pandemic and beyond—Lessons for Future. Heliyon 2022, 8, e12091. [Google Scholar] [CrossRef]
- Gao, Q.; Lee, W.-Y. Urinary Metabolites for Urological Cancer Detection: A Review on the Application of Volatile Organic Compounds for Cancers. Am. J. Clin. Exp. Urol. 2019, 7, 232–248. [Google Scholar] [PubMed]
- Atkins, M.B.; Bakouny, Z.; Choueiri, T.K. Epidemiology, Pathology, and Pathogenesis of Renal Cell Carcinoma. UpToDate Retrieved June 2016, 9, 1–3. [Google Scholar]
- Low, G.; Huang, G.; Fu, W.; Moloo, Z.; Girgis, S. Review of Renal Cell Carcinoma and Its Common Subtypes in Radiology. World J. Radiol. 2016, 8, 484. [Google Scholar] [CrossRef] [PubMed]
- Du, Z.; Chen, W.; Xia, Q.; Shi, O.; Chen, Q. Trends and Projections of Kidney Cancer Incidence at the Global and National Levels, 1990–2030: A Bayesian Age-Period-Cohort Modeling Study. Biomark. Res. 2020, 8, 16. [Google Scholar] [CrossRef]
- Wang, G.; Zhao, D.; Spring, D.J.; Depinho, R.A. Genetics and Biology of Prostate Cancer. Genes Dev. 2018, 32, 1105–1140. [Google Scholar] [CrossRef]
- CDC. Who Is at Risk for Prostate Cancer? CDC: Atlanta, GA, USA, 2024.
- Xu, X.; Kharazmi, E.; Tian, Y.; Mukama, T.; Sundquist, K.; Sundquist, J.; Brenner, H.; Fallah, M. Risk of Prostate Cancer in Relatives of Prostate Cancer Patients in Sweden: A Nationwide Cohort Study. PLOS Med. 2021, 18, e1003616. [Google Scholar] [CrossRef]
- Alford, A.V.; Brito, J.M.; Yadav, K.K.; Yadav, S.S.; Tewari, A.K.; Renzulli, J. The Use of Biomarkers in Prostate Cancer Screening and Treatment. Rev. Urol. 2017, 19, 221–234. [Google Scholar] [PubMed]
- Bax, C.; Taverna, G.; Eusebio, L.; Sironi, S.; Grizzi, F.; Guazzoni, G.; Capelli, L. Innovative Diagnostic Methods for Early Prostate Cancer Detection through Urine Analysis: A Review. Cancers 2018, 10, 123. [Google Scholar] [CrossRef]
- Partin, A.W.; Pound, C.R.; Clemens, J.Q.; Epstein, J.I.; Walsh, P.C. Serum PSA after Anatomic Radical Prostatectomy. The Johns Hopkins Experience after 10 Years. Urol. Clin. N. Am. 1993, 20, 713–725. [Google Scholar] [CrossRef]
- Prensner, J.R.; Rubin, M.A.; Wei, J.T.; Chinnaiyan, A.M. Beyond PSA: The Next Generation of Prostate Cancer Biomarkers. Sci. Transl. Med. 2012, 4, 127rv3. [Google Scholar] [CrossRef] [PubMed]
- Pound, C.R.; Christens-Barry, O.W.; Gurganus, R.T.; Partin, A.W.; Walsh, P.C. Digital Rectal Examination and Imaging Studies Are Unnecessary in Men with Undetectable Prostate Specific Antigen Following Radical Prostatectomy. J. Urol. 1999, 162, 1337–1340. [Google Scholar] [CrossRef] [PubMed]
- Lattouf, J. Digital Rectal Exam Following Prostatectomy: Is It Still Necessary with the Use of PSA? Eur. Urol. 2003, 43, 333–336. [Google Scholar] [CrossRef]
- Trock, B.J. Application of Metabolomics to Prostate Cancer. Urol. Oncol. Semin. Orig. Investig. 2011, 29, 572–581. [Google Scholar] [CrossRef] [PubMed]
- World Cancer Research Fund International. Bladder Cancer Statistics; World Cancer Research Fund International: London, UK, 2022. [Google Scholar]
- Saginala, K.; Barsouk, A.; Aluru, J.S.; Rawla, P.; Padala, S.A.; Barsouk, A. Epidemiology of Bladder Cancer. Med. Sci. 2020, 8, 15. [Google Scholar] [CrossRef] [PubMed]
- Halaseh, S.A.; Halaseh, S.; Alali, Y.; Ashour, M.E.; Alharayzah, M.J. A Review of the Etiology and Epidemiology of Bladder Cancer: All You Need To Know. Cureus 2022, 14, e27330. [Google Scholar] [CrossRef] [PubMed]
- Khani, Y.; Pourgholam-Amiji, N.; Afshar, M.; Otroshi, O.; Sharifi-Esfahani, M.; Sadeghi-Gandomani, H.; Vejdani, M.; Salehiniya, H. Tobacco Smoking and Cancer Types: A Review. Biomed. Res. Ther. 2018, 5, 2142–2159. [Google Scholar] [CrossRef]
- Luu, M.; Han, M.; Bui, T.; Tran, P.T.; Lim, M.-K.; Oh, J. Smoking Trajectory and Cancer Risk: A Population-Basedcohort Study. Tob. Induc. Dis. 2022, 20, 71. [Google Scholar] [CrossRef] [PubMed]
- Jin, X.; Yun, S.J.; Jeong, P.; Kim, I.Y.; Kim, W.-J.; Park, S. Diagnosis of Bladder Cancer and Prediction of Survival by Urinary Metabolomics. Oncotarget 2014, 5, 1635–1645. [Google Scholar] [CrossRef] [PubMed]
- Dobruch, J.; Oszczudłowski, M. Bladder Cancer: Current Challenges and Future Directions. Medicina 2021, 57, 749. [Google Scholar] [CrossRef] [PubMed]
- Thorsteinsson, K.; Jensen, J.B. Misinterpretation Resulting in a Diagnosis of Bladder Cancer—A Case Emphasising the Value of Diagnostic Reconsideration. Urol. Case Rep. 2022, 40, 101928. [Google Scholar] [CrossRef] [PubMed]
- Batista, R.; Vinagre, N.; Meireles, S.; Vinagre, J.; Prazeres, H.; Leão, R.; Máximo, V.; Soares, P. Biomarkers for Bladder Cancer Diagnosis and Surveillance: A Comprehensive Review. Diagnostics 2020, 10, 39. [Google Scholar] [CrossRef]
- Jung, S.; Kim, J. Biomarker Discovery and beyond for Diagnosis of Bladder Diseases. Bladder 2020, 7, 40. [Google Scholar] [CrossRef] [PubMed]
- Moch, H.; Cubilla, A.L.; Humphrey, P.A.; Reuter, V.E.; Ulbright, T.M. The 2016 WHO Classification of Tumours of the Urinary System and Male Genital Organs-Part A: Renal, Penile, and Testicular Tumours. Eur. Urol. 2016, 70, 93–105. [Google Scholar] [CrossRef] [PubMed]
- McHugh, D.J.; Gleeson, J.P.; Feldman, D.R. Testicular Cancer in 2023: Current Status and Recent Progress. CA Cancer J. Clin. 2024, 74, 167–186. [Google Scholar] [CrossRef]
- Chovanec, M.; Cheng, L. Advances in Diagnosis and Treatment of Testicular Cancer. BMJ 2022, 379, e070499. [Google Scholar] [CrossRef] [PubMed]
- Fung, C.; Dinh, P.C.; Fossa, S.D.; Travis, L.B. Testicular Cancer Survivorship. J. Natl. Compr. Cancer Netw. 2019, 17, 1557–1568. [Google Scholar] [CrossRef]
- Al-Obaidy, K.I.; Magers, M.J.; Idrees, M.T. Testicular Cancer. Surg. Pathol. Clin. 2022, 15, 745–757. [Google Scholar] [CrossRef]
- Elenkov, A.; Giwercman, A. Testicular Dysfunction Among Cancer Survivors. Endocrinol. Metab. Clin. N. Am. 2022, 51, 173–186. [Google Scholar] [CrossRef] [PubMed]
- Atrih, A.; Mudaliar, M.A.V.; Zakikhani, P.; Lamont, D.J.; Huang, J.T.-J.; Bray, S.E.; Barton, G.; Fleming, S.; Nabi, G. Quantitative Proteomics in Resected Renal Cancer Tissue for Biomarker Discovery and Profiling. Br. J. Cancer 2014, 110, 1622–1633. [Google Scholar] [CrossRef]
- Chen, Y.T.; Tsai, C.H.; Chen, C.L.; Yu, J.S.; Chang, Y.H. Development of Biomarkers of Genitourinary Cancer Using Mass Spectrometry-Based Clinical Proteomics. J. Food Drug Anal. 2019, 27, 387–403. [Google Scholar] [CrossRef] [PubMed]
- Sole, C.; Arnaiz, E.; Manterola, L.; Otaegui, D.; Lawrie, C.H. The Circulating Transcriptome as a Source of Cancer Liquid Biopsy Biomarkers. Semin. Cancer Biol. 2019, 58, 100–108. [Google Scholar] [CrossRef] [PubMed]
- Broadfield, L.A.; Pane, A.A.; Talebi, A.; Swinnen, J.V.; Fendt, S.-M. Lipid Metabolism in Cancer: New Perspectives and Emerging Mechanisms. Dev. Cell 2021, 56, 1363–1393. [Google Scholar] [CrossRef] [PubMed]
- Abbiss, H.; Maker, G.L.; Trengove, R.D. Metabolomics Approaches for the Diagnosis and Understanding of Kidney Diseases. Metabolites 2019, 9, 34. [Google Scholar] [CrossRef] [PubMed]
- Amann, A.; Costello Bde, L.; Miekisch, W.; Schubert, J.; Buszewski, B.; Pleil, J.; Ratcliffe, N.; Risby, T. The Human Volatilome: Volatile Organic Compounds (VOCs) in Exhaled Breath, Skin Emanations, Urine, Feces and Saliva. J. Breath Res. 2014, 8, 034001. [Google Scholar] [CrossRef]
- da Costa, B.R.B.; De Martinis, B.S. Analysis of Urinary VOCs Using Mass Spectrometric Methods to Diagnose Cancer: A Review. Clin. Mass Spectrom. 2020, 18, 27–37. [Google Scholar] [CrossRef] [PubMed]
- Yang, Y.; Yin, Y.; Chen, X.; Chen, C.; Xia, Y.; Qi, H.; Baker, P.N.; Zhang, H.; Han, T.L. Evaluating Different Extraction Solvents for GC-MS Based Metabolomic Analysis of the Fecal Metabolome of Adult and Baby Giant Pandas. Sci. Rep. 2019, 9, 12017. [Google Scholar] [CrossRef] [PubMed]
- Leemans, M.; Cuzuel, V.; Bauër, P.; Baba Aissa, H.; Cournelle, G.; Baelde, A.; Thuleau, A.; Cognon, G.; Pouget, N.; Guillot, E.; et al. Screening of Breast Cancer from Sweat Samples Analyzed by 2-Dimensional Gas Chromatography-Mass Spectrometry: A Preliminary Study. Cancers 2023, 15, 2939. [Google Scholar] [CrossRef] [PubMed]
- Andreoli, R.; Manini, P.; Corradi, M.; Mutti, A.; Niessen, W.M. Determination of Patterns of Biologically Relevant Aldehydes in Exhaled Breath Condensate of Healthy Subjects by Liquid Chromatography/Atmospheric Chemical Ionization Tandem Mass Spectrometry. Rapid Commun. Mass Spectrom. 2003, 17, 637–645. [Google Scholar] [CrossRef] [PubMed]
- Feil, C.; Staib, F.; Berger, M.R.; Stein, T.; Schmidtmann, I.; Forster, A.; Schimanski, C.C. Sniffer Dogs Can Identify Lung Cancer Patients from Breath and Urine Samples. BMC Cancer 2021, 21, 917. [Google Scholar] [CrossRef] [PubMed]
- Woollam, M.; Teli, M.; Angarita-Rivera, P.; Liu, S.; Siegel, A.P.; Yokota, H.; Agarwal, M. Detection of Volatile Organic Compounds (VOCs) in Urine via Gas Chromatography-Mass Spectrometry QTOF to Differentiate Between Localized and Metastatic Models of Breast Cancer. Sci. Rep. 2019, 9, 2526. [Google Scholar] [CrossRef] [PubMed]
- Janfaza, S.; Khorsand, B.; Nikkhah, M.; Zahiri, J. Digging Deeper into Volatile Organic Compounds Associated with Cancer. Biol. Methods Protoc. 2019, 4, bpz014. [Google Scholar] [CrossRef]
- Agarwal, S.M.; Sharma, M.; Fatima, S. VOCC: A Database of Volatile Organic Compounds in Cancer. RSC Adv. 2016, 6, 114783–114789. [Google Scholar] [CrossRef]
- Śmiełowska, M.; Ligor, T.; Kupczyk, W.; Szeliga, J.; Jackowski, M.; Buszewski, B. Screening for Volatile Biomarkers of Colorectal Cancer by Analyzing Breath and Fecal Samples Using Thermal Desorption Combined with GC-MS (TD-GC-MS). J. Breath Res. 2023, 17, 047102. [Google Scholar] [CrossRef] [PubMed]
- Pastore, A.L.; Palleschi, G.; Silvestri, L.; Moschese, D.; Ricci, S.; Petrozza, V.; Carbone, A.; Di Carlo, A. Serum and Urine Biomarkers for Human Renal Cell Carcinoma. Dis. Markers 2015, 2015, 251403. [Google Scholar] [CrossRef]
- Breier, M.; Wahl, S.; Prehn, C.; Fugmann, M.; Ferrari, U.; Weise, M.; Banning, F.; Seissler, J.; Grallert, H.; Adamski, J.; et al. Targeted Metabolomics Identifies Reliable and Stable Metabolites in Human Serum and Plasma Samples. PLoS ONE 2014, 9, e89728. [Google Scholar] [CrossRef] [PubMed]
- Gao, Q.; Su, X.; Annabi, M.H.; Schreiter, B.R.; Prince, T.; Ackerman, A.; Morgas, S.; Mata, V.; Williams, H.; Lee, W.-Y. Application of Urinary Volatile Organic Compounds (VOCs) for the Diagnosis of Prostate Cancer. Clin. Genitourin. Cancer 2019, 17, 183–190. [Google Scholar] [CrossRef] [PubMed]
- Arima, K.; Lau, M.C.; Zhao, M.; Haruki, K.; Kosumi, K.; Mima, K.; Gu, M.; Väyrynen, J.P.; Twombly, T.S.; Baba, Y.; et al. Metabolic Profiling of Formalin-Fixed Paraffin-Embedded Tissues Discriminates Normal Colon from Colorectal Cancer. Mol. Cancer Res. 2020, 18, 883–890. [Google Scholar] [CrossRef] [PubMed]
- Buszewska-Forajta, M.; Raczak-Gutknecht, J.; Artymowicz, M.; Wesołowski, W.; Buczkowski, K.; Iżycka-Świeszewska, E.; Markuszewski, M.J. The Potential Role of Fatty Acids in Prostate Cancer Determined by GC–MS Analysis of Formalin-Fixed Paraffin-Embedded Tissue Samples. J. Pharm. Biomed. Anal. 2021, 196, 113907. [Google Scholar] [CrossRef] [PubMed]
- Buck, A.; Ly, A.; Balluff, B.; Sun, N.; Gorzolka, K.; Feuchtinger, A.; Janssen, K.P.; Kuppen, P.J.K.; Van De Velde, C.J.H.; Weirich, G.; et al. High-Resolution MALDI-FT-ICR MS Imaging for the Analysis of Metabolites from Formalin-Fixed, Paraffin-Embedded Clinical Tissue Samples. J. Pathol. 2015, 237, 123–132. [Google Scholar] [CrossRef] [PubMed]
- Chen, M.; Shen, M.; Li, Y.; Liu, C.; Zhou, K.; Hu, W.; Xu, B.; Xia, Y.; Tang, W. GC-MS-Based Metabolomic Analysis of Human Papillary Thyroid Carcinoma Tissue. Int. J. Mol. Med. 2015, 36, 1607–1614. [Google Scholar] [CrossRef]
- Nizioł, J.; Bonifay, V.; Ossoliński, K.; Ossoliński, T.; Ossolińska, A.; Sunner, J.; Beech, I.; Arendowski, A.; Ruman, T. Metabolomic Study of Human Tissue and Urine in Clear Cell Renal Carcinoma by LC-HRMS and PLS-DA. Anal. Bioanal. Chem. 2018, 410, 3859–3869. [Google Scholar] [CrossRef]
- Cacciatore, S.; Zadra, G.; Bango, C.; Penney, K.L.; Tyekucheva, S.; Yanes, O.; Loda, M. Metabolic Profiling in Formalin-Fixed and Paraffin-Embedded Prostate Cancer Tissues. Mol. Cancer Res. 2017, 15, 439–447. [Google Scholar] [CrossRef]
- Zhang, J.; Li, S.Q.; Lin, J.Q.; Yu, W.; Eberlin, L.S. Mass Spectrometry Imaging Enables Discrimination of Renal Oncocytoma from Renal Cell Cancer Subtypes and Normal Kidney Tissues. Cancer Res. 2020, 80, 689–698. [Google Scholar] [CrossRef]
- Kibi, M.; Nishiumi, S.; Kobayashi, T.; Kodama, Y.; Yoshida, M. GC/MS and LC/MS-Based Tissue Metabolomic Analysis Detected Increased Levels of Antioxidant Metabolites in Colorectal Cancer. Kobe J. Med. Sci. 2019, 65, 19–27. [Google Scholar]
- Ganti, S.; Taylor, S.L.; Abu Aboud, O.; Yang, J.; Evans, C.; Osier, M.V.; Alexander, D.C.; Kim, K.; Weiss, R.H. Kidney Tumor Biomarkers Revealed by Simultaneous Multiple Matrix Metabolomics Analysis. Cancer Res. 2012, 72, 3471–3479. [Google Scholar] [CrossRef]
- Mehdi Amin, M.; Tabatabaeian, M.; Chavoshani, A.; Amjadi, E.; Hashemi, M.; Ebrahimpour, K.; Klishadi, R.; Khazaei, S.; Mansourian, M. Paraben Content in Adjacent Normal-Malignant Breast Tissues from Women with Breast Cancer. Biomed. Environ. Sci. 2019, 32, 893–904. [Google Scholar] [CrossRef]
- Ofiara, L.M.; Navasakulpong, A.; Beaudoin, S.; Gonzalez, A.V. Optimizing Tissue Sampling for the Diagnosis, Subtyping and Molecular Analysis of Lung Cancer. Front. Oncol. 2014, 4, 253. [Google Scholar] [CrossRef] [PubMed]
- Bernini, P.; Bertini, I.; Luchinat, C.; Nincheri, P.; Staderini, S.; Turano, P. Standard Operating Procedures for Pre-Analytical Handling of Blood and Urine for Metabolomic Studies and Biobanks. J. Biomol. NMR 2011, 49, 231–243. [Google Scholar] [CrossRef]
- Chilcote, B.; Rust, L.T.; Nizio, K.D.; Forbes, S.L. Profiling the Scent of Weathered Training Aids for Blood-Detection Dogs. Sci. Justice 2018, 58, 98–108. [Google Scholar] [CrossRef] [PubMed]
- Forbes, S.L.; Rust, L.T.; Trebilcock, K.; Perrault, K.A.; McGrath, L.T. Effect of Age and Storage Conditions on the Volatile Organic Compound Profile of Blood. Forensic Sci. Med. Pathol. 2014, 10, 570–582. [Google Scholar] [CrossRef] [PubMed]
- González-Domínguez, R.; González-Domínguez, Á.; Sayago, A.; Fernández-Recamales, Á. Recommendations and Best Practices for Standardizing the Pre-Analytical Processing of Blood and Urine Samples in Metabolomics. Metabolites 2020, 10, 229. [Google Scholar] [CrossRef]
- Eylem, C.C.; Nemutlu, E.; Dogan, A.; Acik, V.; Matyar, S.; Gezercan, Y.; Altintas, S.; Okten, A.I.; Basci Akduman, N.E. High-Throughput Single-Step Plasma Sample Extraction Optimization Strategies with Experimental Design for LC-MS and GC–MS Integrated Metabolomics and Lipidomics Analysis. Microchem. J. 2022, 179, 107525. [Google Scholar] [CrossRef]
- Maslov, D.L.; Trifonova, O.P.; Lichtenberg, S.; Balashova, E.E.; Mamedli, Z.Z.; Alferov, A.A.; Stilidi, I.S.; Lokhov, P.G.; Kushlinskii, N.E.; Archakov, A.I. Blood Plasma Metabolome Profiling at Different Stages of Renal Cell Carcinoma. Cancers 2022, 15, 140. [Google Scholar] [CrossRef]
- Ly-Verdú, S.; Schaefer, A.; Kahle, M.; Groeger, T.; Neschen, S.; Arteaga-Salas, J.M.; Ueffing, M.; de Angelis, M.H.; Zimmermann, R. The Impact of Blood on Liver Metabolite Profiling—A Combined Metabolomic and Proteomic Approach. Biomed. Chromatogr. 2014, 28, 231–240. [Google Scholar] [CrossRef] [PubMed]
- Shishkova, E.; Coon, J.J. Rapid Preparation of Human Blood Plasma for Bottom-up Proteomics Analysis. STAR Protoc. 2021, 2, 100856. [Google Scholar] [CrossRef]
- Bel’skaya, L.V.; Sarf, E.A.; Shalygin, S.P.; Postnova, T.V.; Kosenok, V.K. Identification of Salivary Volatile Organic Compounds as Potential Markers of Stomach and Colorectal Cancer: A Pilot Study. J. Oral Biosci. 2020, 62, 212–221. [Google Scholar] [CrossRef]
- Ding, Q.; Kong, X.; Zhong, W.; Liu, W. Fecal Biomarkers: Non-Invasive Diagnosis of Colorectal Cancer. Front. Oncol. 2022, 12, 971930. [Google Scholar] [CrossRef] [PubMed]
- Bosch, S.; Berkhout, D.J.; Ben Larbi, I.; De Meij, T.G.; De Boer, N.K. Fecal Volatile Organic Compounds for Early Detection of Colorectal Cancer: Where Are We Now? J. Cancer Res. Clin. Oncol. 2019, 145, 223–234. [Google Scholar] [CrossRef] [PubMed]
- Zhou, W.; Tao, J.; Li, J.; Tao, S. Volatile Organic Compounds Analysis as a Potential Novel Screening Tool for Colorectal Cancer: A Systematic Review and Meta-Analysis. Medicine 2020, 99, e20937. [Google Scholar] [CrossRef] [PubMed]
- Costantini, M.; Filianoti, A.; Anceschi, U.; Bove, A.M.; Brassetti, A.; Ferriero, M.; Mastroianni, R.; Misuraca, L.; Tuderti, G.; Ciliberto, G.; et al. Human Urinary Volatilome Analysis in Renal Cancer by Electronic Nose. Biosensors 2023, 13, 427. [Google Scholar] [CrossRef] [PubMed]
- Khalid, T.; Aggio, R.; White, P.; De Lacy Costello, B.; Persad, R.; Al-Kateb, H.; Jones, P.; Probert, C.S.; Ratcliffe, N. Urinary Volatile Organic Compounds for the Detection of Prostate Cancer. PLoS ONE 2015, 10, e0143283. [Google Scholar] [CrossRef]
- Ligor, T.; Adamczyk, P.; Kowalkowski, T.; Ratiu, I.A.; Wenda-Piesik, A.; Buszewski, B. Analysis of VOCs in Urine Samples Directed towards of Bladder Cancer Detection. Molecules 2022, 27, 5023. [Google Scholar] [CrossRef]
- Lett, L.; George, M.; Slater, R.; De Lacy Costello, B.; Ratcliffe, N.; García-Fiñana, M.; Lazarowicz, H.; Probert, C. Investigation of Urinary Volatile Organic Compounds as Novel Diagnostic and Surveillance Biomarkers of Bladder Cancer. Br. J. Cancer 2022, 127, 329–336. [Google Scholar] [CrossRef] [PubMed]
- Pinto, J.; Carapito, Â.; Amaro, F.; Lima, A.R.; Carvalho-Maia, C.; Martins, M.C.; Jerónimo, C.; Henrique, R.; Bastos, M.D.L.; Guedes De Pinho, P. Discovery of Volatile Biomarkers for Bladder Cancer Detection and Staging through Urine Metabolomics. Metabolites 2021, 11, 199. [Google Scholar] [CrossRef] [PubMed]
- Pinto, J.; Amaro, F.; Lima, A.R.; Carvalho-Maia, C.; Jerónimo, C.; Henrique, R.; Bastos, M.D.L.; Carvalho, M.; Guedes De Pinho, P. Urinary Volatilomics Unveils a Candidate Biomarker Panel for Noninvasive Detection of Clear Cell Renal Cell Carcinoma. J. Proteome Res. 2021, 20, 3068–3077. [Google Scholar] [CrossRef] [PubMed]
- Lima, A.R.; Pinto, J.; Carvalho-Maia, C.; Jerónimo, C.; Henrique, R.; Bastos, M.d.L.; Carvalho, M.; Guedes de Pinho, P. A Panel of Urinary Volatile Biomarkers for Differential Diagnosis of Prostate Cancer from Other Urological Cancers. Cancers 2020, 12, 2017. [Google Scholar] [CrossRef]
- Wen, Q.; Myridakis, A.; Boshier, P.R.; Zuffa, S.; Belluomo, I.; Parker, A.G.; Chin, S.-T.; Hakim, S.; Markar, S.R.; Hanna, G.B. A Complete Pipeline for Untargeted Urinary Volatolomic Profiling with Sorptive Extraction and Dual Polar and Nonpolar Column Methodologies Coupled with Gas Chromatography Time-of-Flight Mass Spectrometry. Anal. Chem. 2023, 95, 758–765. [Google Scholar] [CrossRef] [PubMed]
- Markar, S.R.; Wiggins, T.; Antonowicz, S.; Chin, S.-T.; Romano, A.; Nikolic, K.; Evans, B.; Cunningham, D.; Mughal, M.; Lagergren, J.; et al. Assessment of a Noninvasive Exhaled Breath Test for the Diagnosis of Oesophagogastric Cancer. JAMA Oncol. 2018, 4, 970. [Google Scholar] [CrossRef]
- Nakhleh, M.K.; Amal, H.; Jeries, R.; Broza, Y.Y.; Aboud, M.; Gharra, A.; Ivgi, H.; Khatib, S.; Badarneh, S.; Har-Shai, L.; et al. Diagnosis and Classification of 17 Diseases from 1404 Subjects via Pattern Analysis of Exhaled Molecules. ACS Nano 2017, 11, 112–125. [Google Scholar] [CrossRef] [PubMed]
- Moura, P.C.; Raposo, M.; Vassilenko, V. Breath Volatile Organic Compounds (VOCs) as Biomarkers for the Diagnosis of Pathological Conditions: A Review. Biomed. J. 2023, 46, 100623. [Google Scholar] [CrossRef]
- Kelly, B.; Miller, N.; Sweeney, K.; Durkan, G.; Rogers, E.; Walsh, K.; Kerin, M. A Circulating MicroRNA Signature as a Biomarker for Prostate Cancer in a High Risk Group. J. Clin. Med. 2015, 4, 1369–1379. [Google Scholar] [CrossRef] [PubMed]
- Galvão-Lima, L.J.; Morais, A.H.F.; Valentim, R.A.M.; Barreto, E.J.S.S. miRNAs as Biomarkers for Early Cancer Detection and Their Application in the Development of New Diagnostic Tools. Biomed. Eng. OnLine 2021, 20, 21. [Google Scholar] [CrossRef] [PubMed]
- Supplitt, S.; Karpinski, P.; Sasiadek, M.; Laczmanska, I. Current Achievements and Applications of Transcriptomics in Personalized Cancer Medicine. Int. J. Mol. Sci. 2021, 22, 1422. [Google Scholar] [CrossRef] [PubMed]
- Sun, M.; Wang, C.; Jiang, F.E.I.; Fang, X.; Guo, B. Diagnostic Value and Clinical Significance of Ultrasound Combined with CT in Cystic Renal Cell Carcinoma. Oncol. Lett. 2019, 18, 1395–1401. [Google Scholar] [CrossRef] [PubMed]
- Johann, D.J.; Wei, B.-R.; Prieto, D.A.; Chan, K.C.; Ye, X.; Valera, V.A.; Simpson, R.M.; Rudnick, P.A.; Xiao, Z.; Issaq, H.J.; et al. Combined Blood/Tissue Analysis for Cancer Biomarker Discovery: Application to Renal Cell Carcinoma. Anal. Chem. 2010, 82, 1584–1588. [Google Scholar] [CrossRef]
- Greco, F.; Panunzio, A.; Tafuri, A.; Bernetti, C.; Pagliarulo, V.; Zobel, B.B.; Scardapane, A.; Mallio, C.A. CT-Based Radiogenomics of P4HA3 Expression in Clear Cell Renal Cell Carcinoma. Acad. Radiol. 2024, 31, 902–908. [Google Scholar] [CrossRef] [PubMed]
- Greco, F.; Panunzio, A.; Tafuri, A.; Bernetti, C.; Pagliarulo, V.; Beomonte Zobel, B.; Scardapane, A.; Mallio, C.A. Radiogenomic Features of GIMAP Family Genes in Clear Cell Renal Cell Carcinoma: An Observational Study on CT Images. Genes 2023, 14, 1832. [Google Scholar] [CrossRef]
- Greco, F.; Panunzio, A.; Bernetti, C.; Tafuri, A.; Beomonte Zobel, B.; Mallio, C.A. Exploring the ADAM12 Expression in Clear Cell Renal Cell Carcinoma: A Radiogenomic Analysis on CT Imaging. Acad. Radiol. 2024, 31, 3672–3677. [Google Scholar] [CrossRef] [PubMed]
- Greco, F.; Panunzio, A.; Bernetti, C.; Tafuri, A.; Beomonte Zobel, B.; Mallio, C.A. The Radiogenomic Landscape of Clear Cell Renal Cell Carcinoma: Insights into Lipid Metabolism through Evaluation of ADFP Expression. Diagnostics 2024, 14, 1667. [Google Scholar] [CrossRef] [PubMed]
- Robinson, D.; Van Allen, E.M.; Wu, Y.-M.; Schultz, N.; Lonigro, R.J.; Mosquera, J.-M.; Montgomery, B.; Taplin, M.-E.; Pritchard, C.C.; Attard, G.; et al. Integrative Clinical Genomics of Advanced Prostate Cancer. Cell 2015, 161, 1215–1228. [Google Scholar] [CrossRef] [PubMed]
- Ahmad, I.; Sansom, O.J.; Leung, H.Y. Exploring Molecular Genetics of Bladder Cancer: Lessons Learned from Mouse Models. Dis. Model. Mech. 2012, 5, 323–332. [Google Scholar] [CrossRef]
- Hennigan, S.T.; Trostel, S.Y.; Terrigino, N.T.; Voznesensky, O.S.; Schaefer, R.J.; Whitlock, N.C.; Wilkinson, S.; Carrabba, N.V.; Atway, R.; Shema, S.; et al. Low Abundance of Circulating Tumor DNA in Localized Prostate Cancer. JCO Precis. Oncol. 2019, 3, 1–13. [Google Scholar] [CrossRef] [PubMed]
- Christensen, E.; Birkenkamp-Demtröder, K.; Sethi, H.; Shchegrova, S.; Salari, R.; Nordentoft, I.; Wu, H.-T.; Knudsen, M.; Lamy, P.; Lindskrog, S.V.; et al. Early Detection of Metastatic Relapse and Monitoring of Therapeutic Efficacy by Ultra-Deep Sequencing of Plasma Cell-Free DNA in Patients With Urothelial Bladder Carcinoma. J. Clin. Oncol. 2019, 37, 1547–1557. [Google Scholar] [CrossRef]
- Chen, W.; Zhuang, J.; Wang, P.P.; Jiang, J.; Lin, C.; Zeng, P.; Liang, Y.; Zhang, X.; Dai, Y.; Diao, H. DNA Methylation-Based Classification and Identification of Renal Cell Carcinoma Prognosis-Subgroups. Cancer Cell Int. 2019, 19, 185. [Google Scholar] [CrossRef]
- Emmons, R.V.; Tajali, R.; Gionfriddo, E. Development, Optimization and Applications of Thin Film Solid Phase Microextraction (TF-SPME) Devices for Thermal Desorption: A Comprehensive Review. Separations 2019, 6, 39. [Google Scholar] [CrossRef]
- Kusano, M.; Mendez, E.; Furton, K.G. Comparison of the Volatile Organic Compounds from Different Biological Specimens for Profiling Potential. J. Forensic Sci. 2013, 58, 29–39. [Google Scholar] [CrossRef]
- Łuczykowski, K.; Warmuzińska, N.; Operacz, S.; Stryjak, I.; Bogusiewicz, J.; Jacyna, J.; Wawrzyniak, R.; Struck-Lewicka, W.; Markuszewski, M.J.; Bojko, B. Metabolic Evaluation of Urine from Patients Diagnosed with High Grade (HG) Bladder Cancer by SPME-LC-MS Method. Molecules 2021, 26, 2194. [Google Scholar] [CrossRef] [PubMed]
- Schulz, E.; Woollam, M.; Grocki, P.; Davis, M.D.; Agarwal, M. Methods to Detect Volatile Organic Compounds for Breath Biopsy Using Solid-Phase Microextraction and Gas Chromatography–Mass Spectrometry. Molecules 2023, 28, 4533. [Google Scholar] [CrossRef] [PubMed]
- Zuloaga, O.; Etxebarria, N.; González-Gaya, B.; Olivares, M.; Prieto, A.; Usobiaga, A. Stir Bar Sorptive Extraction SBSE. In Solid-Phase Extraction; Applications by Technology Twister; Elsevier: Amsterdam, The Netherlands, 2020. [Google Scholar]
- Holbrook, K.L.; Quaye, G.E.; Noriega Landa, E.; Su, X.; Gao, Q.; Williams, H.; Young, R.; Badmos, S.; Habib, A.; Chacon, A.A.; et al. Detection and Validation of Organic Metabolites in Urine for Clear Cell Renal Cell Carcinoma Diagnosis. Metabolites 2024, 14, 546. [Google Scholar] [CrossRef] [PubMed]
- Camino-Sánchez, F.J.; Rodríguez-Gómez, R.; Zafra-Gómez, A.; Santos-Fandila, A.; Vílchez, J.L. Stir Bar Sorptive Extraction: Recent Applications, Limitations and Future Trends. Talanta 2014, 130, 388–399. [Google Scholar] [CrossRef]
- Kawaguchi, M.; Ito, R.; Saito, K.; Nakazawa, H. Novel Stir Bar Sorptive Extraction Methods for Environmental and Biomedical Analysis. J. Pharm. Biomed. Anal. 2006, 40, 500–508. [Google Scholar] [CrossRef] [PubMed]
- Lancas, F.M.; Queiroz, M.E.C.; Grossi, P.; Olivares, I.R.B. Recent Developments and Applications of Stir Bar Sorptive Extraction. J. Sep. Sci. 2009, 32, 813–824. [Google Scholar] [CrossRef]
- Berrou, K.; Dunyach-Remy, C.; Lavigne, J.-P.; Roig, B.; Cadiere, A. Comparison of Stir Bar Sorptive Extraction and Solid Phase Microextraction of Volatile and Semi-Volatile Metabolite Profile of Staphylococcus Aureus. Molecules 2019, 25, 55. [Google Scholar] [CrossRef] [PubMed]
- Kole, P.L.; Millership, J.; McElnay, J.C. Determination of Diclofenac from Paediatric Urine Samples by Stir Bar Sorptive Extraction (SBSE)-HPLC-UV Technique. Talanta 2011, 85, 1948–1958. [Google Scholar] [CrossRef] [PubMed]
- Habib, A.; Noriega Landa, E.; Holbrook, K.L.; Chacon, A.A.; Lee, W.-Y. Green Analytical Method for Perfluorocarboxylic Acids (PFCAs) in Water of Stir Bar Sorptive Extraction Coupled with Thermal Desorption–Gas Chromatography—Mass Spectroscopy. Water 2024, 16, 2543. [Google Scholar] [CrossRef]
- Câmara, J.S.; Perestrelo, R.; Berenguer, C.V.; Andrade, C.F.P.; Gomes, T.M.; Olayanju, B.; Kabir, A.; Rocha, C.M.R.; Teixeira, J.A.; Pereira, J.A.M. Green Extraction Techniques as Advanced Sample Preparation Approaches in Biological, Food, and Environmental Matrices: A Review. Molecules 2022, 27, 2953. [Google Scholar] [CrossRef] [PubMed]
- Porto-Figueira, P.; Pereira, J.A.M.; Câmara, J.S. Exploring the Potential of Needle Trap Microextraction Combined with Chromatographic and Statistical Data to Discriminate Different Types of Cancer Based on Urinary Volatomic Biosignature. Anal. Chim. Acta 2018, 1023, 53–63. [Google Scholar] [CrossRef] [PubMed]
- Alonso, M.; Castellanos, M.; Besalú, E.; Sanchez, J.M. A Headspace Needle-Trap Method for the Analysis of Volatile Organic Compounds in Whole Blood. J. Chromatogr. A 2012, 1252, 23–30. [Google Scholar] [CrossRef] [PubMed]
- Croghan, S.M.; Compton, N.; Manecksha, R.P.; Cullen, I.M.; Daly, P.J. En Bloc Transurethral Resection of Bladder Tumors: A Review of Current Techniques. Can. Urol. Assoc. J. 2021, 16, E287–E293. [Google Scholar] [CrossRef]
- Zhou, Y.; Zhang, Z.-L.; Luo, M.-H.; Yang, H. Transurethral Needle Electrode Resection and Transurethral Holmium Laser Resection of Bladder Cancer. World J. Surg. Oncol. 2020, 18, 166. [Google Scholar] [CrossRef]
- Monteiro, M.; Moreira, N.; Pinto, J.; Pires-Luis, A.S.; Henrique, R.; Jeronimo, C.; Bastos, M.L.; Gil, A.M.; Carvalho, M.; Guedes de Pinho, P. GC-MS Metabolomics-Based Approach for the Identification of a Potential VOC-Biomarker Panel in the Urine of Renal Cell Carcinoma Patients. J. Cell. Mol. Med. 2017, 21, 2092–2105. [Google Scholar] [CrossRef]
- Bifarin, O.O.; Gaul, D.A.; Sah, S.; Arnold, R.S.; Ogan, K.; Master, V.A.; Roberts, D.L.; Bergquist, S.H.; Petros, J.A.; Fernández, F.M.; et al. Machine Learning-Enabled Renal Cell Carcinoma Status Prediction Using Multiplatform Urine-Based Metabolomics. J. Proteome Res. 2021, 20, 3629–3641. [Google Scholar] [CrossRef] [PubMed]
- Jordan, M.I.; Mitchell, T.M. Machine Learning: Trends, Perspectives, and Prospects. Science 2015, 349, 255–260. [Google Scholar] [CrossRef]
- Neef, S.K.; Winter, S.; Hofmann, U.; Mürdter, T.E.; Schaeffeler, E.; Horn, H.; Buck, A.; Walch, A.; Hennenlotter, J.; Ott, G.; et al. Optimized Protocol for Metabolomic and Lipidomic Profiling in Formalin-Fixed Paraffin-Embedded Kidney Tissue by LC-MS. Anal. Chim. Acta 2020, 1134, 125–135. [Google Scholar] [CrossRef] [PubMed]
- Yu, P.; Guo, S.; Xu, R.; Ye, T.; Li, S.; Sim, M.R.; Abramson, M.J.; Guo, Y. Cohort Studies of Long-Term Exposure to Outdoor Particulate Matter and Risks of Cancer: A Systematic Review and Meta-Analysis. Innovation 2021, 2, 100143. [Google Scholar] [CrossRef]
- Cutillas, P.R.; Timms, J.F. (Eds.) LC-MS/MS in Proteomics: Methods in Molecular Biology; Humana Press: Totowa, NJ, USA, 2010; Volume 658, ISBN 978-1-60761-779-2. [Google Scholar]
- Sreekumar, A.; Poisson, L.M.; Rajendiran, T.M.; Khan, A.P.; Cao, Q.; Yu, J.; Laxman, B.; Mehra, R.; Lonigro, R.J.; Li, Y.; et al. Metabolomic Profiles Delineate Potential Role for Sarcosine in Prostate Cancer Progression. Nature 2009, 457, 910–914. [Google Scholar] [CrossRef]
- Lin, L.; Huang, Z.; Gao, Y.; Yan, X.; Xing, J.; Hang, W. LC-MS Based Serum Metabonomic Analysis for Renal Cell Carcinoma Diagnosis, Staging, and Biomarker Discovery. J. Proteome Res. 2011, 10, 1396–1405. [Google Scholar] [CrossRef]
- Sani, S.N.; Zhou, W.; Ismail, B.B.; Zhang, Y.; Chen, Z.; Zhang, B.; Bao, C.; Zhang, H.; Wang, X. LC-MS/MS Based Volatile Organic Compound Biomarkers Analysis for Early Detection of Lung Cancer. Cancers 2023, 15, 1186. [Google Scholar] [CrossRef] [PubMed]
- Kourou, K.; Exarchos, K.P.; Papaloukas, C.; Sakaloglou, P.; Exarchos, T.; Fotiadis, D.I. Applied Machine Learning in Cancer Research: A Systematic Review for Patient Diagnosis, Classification and Prognosis. Comput. Struct. Biotechnol. J. 2021, 19, 5546–5555. [Google Scholar] [CrossRef] [PubMed]
- Tran, K.A.; Kondrashova, O.; Bradley, A.; Williams, E.D.; Pearson, J.V.; Waddell, N. Deep Learning in Cancer Diagnosis, Prognosis and Treatment Selection. Genome Med. 2021, 13, 152. [Google Scholar] [CrossRef]
- Swanson, K.; Wu, E.; Zhang, A.; Alizadeh, A.A.; Zou, J. From Patterns to Patients: Advances in Clinical Machine Learning for Cancer Diagnosis, Prognosis, and Treatment. Cell 2023, 186, 1772–1791. [Google Scholar] [CrossRef] [PubMed]
- Mochalski, P.; Unterkofler, K. Quantification of Selected Volatile Organic Compounds in Human Urine by Gas Chromatography Selective Reagent Ionization Time of Flight Mass Spectrometry (GC-SRI-TOF-MS) Coupled with Head-Space Solid-Phase Microextraction (HS-SPME). Analyst 2016, 141, 4796–4803. [Google Scholar] [CrossRef]
- Pape, J.; Fernando, J.; Megaritis, D.; Weidlinger, S.; Vidal, A.; Birkhäuser, F.D.; Karrer, T.; Von Wolff, M. Oncological Treatments Have Limited Effects on the Fertility Prognosis in Testicular Cancer: A Systematic Review and Meta-analysis. Andrology 2024, 1–16. [Google Scholar] [CrossRef]
- Stephenson, A.; Bass, E.B.; Bixler, B.R.; Daneshmand, S.; Kirkby, E.; Marianes, A.; Pierorazio, P.M.; Sharma, R.; Spiess, P.E. Diagnosis and Treatment of Early-Stage Testicular Cancer: AUA Guideline Amendment 2023. J. Urol. 2024, 211, 20–25. [Google Scholar] [CrossRef] [PubMed]


| Cancer/Biospecimen | Analytical Methods | Detected Biomarkers | Reference |
|---|---|---|---|
| Renal cell carcinoma | Literature review | N/A | Pastore et al. [54] |
| Human and isogenic prostate cancer cell lines (Frozen/FFPE tissue) | MS and Promega | 352–460 markers including fatty acids, peptides, and steroids | Cacciatore et al. [62] |
| Prostate cancer (Urine) | Literature review | N/A | Bax et al. [17] |
| Renal cell cancer (Tissue) | DESI-MS | MG (18:1); Cer(d40:1); CL(74:8); PS(38:4); PI(34:1); PI(36:1) | Zhang et al. [63] |
| Kidney cancer (tumor/tissue) | ICP-OES, LDI MS and 1H NMR | Fumarate; Leucine; Sarcosine; Tryptophan; Phenylalanine; Glucose; Creatine; Zn; S; Na; Hydoxyeicosatrienoic acid; Octanediol; Diethoxypentane; Oxoalanine; 1-(Methyl-thio)ethyl-2-propenyl disulfide | Nizioł et al. [61] |
| Renal cell cancer (Blood/Plasma) | MS | Pipecolinic acid; Glutamate; Methionine; Arginine; Tyrosine; Phenyalanine; Tryptophan; Citrate | Maslov et al. [73] |
| Renal cancer (Urine) | Electronic nose | N/A | Costantini et al. [80] |
| Clear cell Renal cell carcinoma (Urine) | HS-SPME-GC-MS | 22 significantly VOCs including aldehydes, ketones, aromatic hy-drocarbons, and terpenoids. A six-biomarker panel (octanal, 3-methylbutanal, benzal-dehyde, 2-furaldehyde, 4-heptanone, and p-cresol) demonstrated strong discriminatory power | Pinto el al. [85] |
| Mice Liver (Blood/Tissue) | GC x GC-TOFMS and LC-MS/MS | Malic acid; cis-4-Hydroxy-L-proline; Fructose-6-phosphate; Citric acid; Aspartic acid; Tyrosine; Mannonic acid lactone; Threonic acid-1,4-lactone; Linoleic acid; Inositol; Valine; Pyroglutamic acid; Squalene; Urea | Ly-Verdu et al. [74] |
| Prostate cancer (Urine) | TD-GC-MS | 4-(3,4-dihydro-2,2,4-trimethyl-2H-1-benzopyran-4-yl)-phenol, Estradiol, Ethyl à-hydroxymyristate trisiloxane, 1-(2,4-Dimethylphenyl)-3-(tetrahydrofuryl-2)propane, 2-amino-Imidazole-5-carboxylic acid, 1,1,3,3,5,5,7,7,9,9-decamethyl-pentasiloxane, 1,1,1,5,5,5-hexamethyl-3,3-bis[(trimethylsilyl)oxy]-, Trisiloxane, Phthalic acid, bis(7-methyloctyl) ester, 4-Nitro-4′-chlorodiphenylsulfoxide, 1-Propylpentachlorotriphosphazene, 2,6-di-t-butyl-4-hydroxymethylene-2,3,5,6-detetrahydrocyclohexanone | Gao et al. [56] |
| Prostate cancer (Urine) | SPME-GC-MS | 2,6-dimethyl-7-octen-2-ol, pentanal, 3-octanone, and 2-octanone | Khalid et al. [81] |
| Prostate cancer (Urine) | GC-MS | 2,5-dimethylbenzaldehyde, 3-phenylpropionaldehyde, 4-methylhexan-3-one, dihydroedulan IA, hexanal, and methylglyoxal | Lima et al. [86] |
| Bladder cancer (Urine) | GC×GC TOF-MS | butyrolactone, 2-methoxyphenol,3-methoxy-5-methylphenol, 1-(2,6,6-trimethylcyclohexa-1,3-dien-1-yl)-2-buten-1-one, nootkatone, and 1-(2,6,6-trimethyl-1-cyclohexenyl)-2-buten-1-one | Ligor et al. [82] |
| Bladder cancer (Urine) | GC-MS | nonanal, 2-ethylhexan-1-ol, 1,1,4a-trimethyl-4,5,6,7-tetrahydro-3H-naphthalen-2-one, 5-ethyl-3-methyloxolan-2-one, phenol, 4-methylpent-3-enoic acid, 2-methoxyphenol, 3-methylheptan-2-one, 1,2,4,5-tetramethylbenzene, and Heptan-2-one | Lett et al. [83] |
| Bladder cancer (Urine) | HS-SPME-GM-M | 2-butanone and 4-heptanone | Pinto et al. [84] |
| Colorectal cancer (Breath/Feces) | TD-GC-MS | Heptanoic acid; Acetone; 2,6,10-trimethyldodecane; n-hexane; Skatole; Dimethyl trisulfide | Śmiełowska et al. [53] |
| 17 Diseases (Breath) | GC-MS | 2-ethylhexanol; 3-methylhexane; 5-ethyl-3-methyloctane; Acetone; Ethanol; Ethyl acetate; Ethylbenzene; Isononane; Isoprene; Nonanal; Styrene; Toluene; Undecane | Nakhleh et al. [89] |
| Pancreatic ductal adenocarcinoma (Urine) | GC-MS | 2-pentanone; Hexanal; 3-hexanone; p-cymene | Wen et al. [87] |
| Esophagogastric cancer (Breath) | SIFT-MS | Butyric acid; Hexanoic acid, Butanal; Decanal | Markar et al. (2018) [88] |
| Extraction Techniques | |||
|---|---|---|---|
| Advantages | Disadvantages | Limit of Detection (LOD) | |
| SOLVENT EXTRACTION | |||
| Liquid–Liquid (LLE) | Efficient polarity separation; selective industrial use | Limited solvent recovery time-consuming, loss of volume | ng/L to μg/L |
| Solid–Liquid Phase (SLE) | Effective solubility separation, simple process, solvent flexibility, high volume extraction | Large volume consumption, low extraction efficiency, heat sensitivity | ng/L to μg/L |
| Supercritical Fluid (SFE) | Eco-friendly, high-throughput, non-toxic, minimal waste generation | High initial cost, complex process, limited solvent selection | ng/L to μg/L |
| GAS EXTRACTION | |||
| Thermal Desorption (TD) | No solvent use, high sensitivity, minimal sample preparation, no cross-contamination | Limited to semi-volatile and volatile compounds, costly | ppt to sub-ppb |
| Purge and Trap (PT) | Semi-volatile and volatile compounds, no solvent use, high sensitivity | Costly, complex setup, sample size limitations | ppt to ppb |
| Head Space (HS) | Minimal sample preparation, non-destructive, high sensitivity | Limited to semi-volatile and volatile compounds, matrix effect, calibration challenges | ppt to ppb |
| SORBENT EXTRACTION | |||
| Solid Phase Microextraction (SPME) | Limited solvent use, minimal sample volume, high sensitivity | Limited fiber capacity, potential contamination, sample/fiber compatibility | ppt to ppb |
| Stir Bar Sorptive Extraction (SBSE) | High sensitivity, High extraction capacity, Solvent-free extraction | Loss of analyte, long extraction time, coating degradation | ppt to ppb |
| Solid Phase (SPE) | Cost-effective, improved reproducibility and sensitivity, high recovery rates | Limited to liquid samples, matrix effect, time consuming | sub-ppb to low ppb |
| Needle-Based (NBE) | ppt to sub-ppb | ||
| Detection Methods | |||
| Advantages | Disadvantages | Limit of Detection (LOD) | |
| Gas Chromatography (GC) | High sensitivity, excellent separation power, high resolution, rapid analysis | Limited to gaseous and volatile compounds, detector limitations | ppt to sub-ppb |
| Liquid Chromatography (LC) | Polar and nonpolar volatiles, higher sensitivity, quantitative analysis | Higher cost and maintenance, solvent interferences, complex method development | low ppb to sub-ppb |
| Nuclear Magnetic Resonance (NMR) | High sensitivity, non-destructive, versatility, high reproducibility | Time-consuming, limited throughput, complex data interpretation | 1–10 mM and 10–500 μM |
| Mass Spectrometry (MS) | High sensitivity, versatility, quantitative analysis, non-destructive | Expensive maintenance, sample preparation, matrix effect | ng/mL to fg/mL |
| Sample Matrix | Analytical Methods | Detected VOCs | References |
|---|---|---|---|
| Urine | GC-SRI-TOF-MS and HS-SPME | 16 VOCs: Acetone; 2-butanon; 3-methyl-2-butanone; 2-pentanone; 3-methyl-2-pentanone; 4-methyl-2-pentanone; 2-hexanone; 3-hexanone; 2-heptanone; 4-heptanone; Dimethyl sulfide; Allyl methyl sulfide; Methyl propyl sulfide; Furan; 2-methylfuran; 3-methylfuran | Mochalski et al. [134] |
| Urine | HS-SPME/GC-MS | 21 VOCs | Monteiro et al. [122] |
| Urine | NTME/GC-MS | 103 VOCs | Porto-Figueira et al. [118] |
| Staphylococcus aureus | SPME and SBSE | 12 VOCs: Acetaldehyde; Ethanol; 1-methyl-1-propylhydrazine(methyltrisulfanyl)methane; 3-ethyl-2,5-dimethylpyrazine; Acetic acid; Formic acid; Benzaldehyde; 2-hydroxybenzaldehyde; Acetamide; 1,3,5,7-Tetraazatricyclo[3.3.1.3.7]decane; 4-methylquinoline; Isoquinoline-1-carbonitrile; quinoline-4-carbaldehyde; 1H-indole | Berrou et al. [114] |
| Urine | SPME-LC-MS | 22 VOCs | Luczykowski et al. [107] |
Disclaimer/Publisher’s Note: The statements, opinions and data contained in all publications are solely those of the individual author(s) and contributor(s) and not of MDPI and/or the editor(s). MDPI and/or the editor(s) disclaim responsibility for any injury to people or property resulting from any ideas, methods, instructions or products referred to in the content. |
© 2025 by the authors. Licensee MDPI, Basel, Switzerland. This article is an open access article distributed under the terms and conditions of the Creative Commons Attribution (CC BY) license (https://creativecommons.org/licenses/by/4.0/).
Share and Cite
Holbrook, K.L.; Lee, W.-Y. Volatile Organic Metabolites as Potential Biomarkers for Genitourinary Cancers: Review of the Applications and Detection Methods. Metabolites 2025, 15, 37. https://doi.org/10.3390/metabo15010037
Holbrook KL, Lee W-Y. Volatile Organic Metabolites as Potential Biomarkers for Genitourinary Cancers: Review of the Applications and Detection Methods. Metabolites. 2025; 15(1):37. https://doi.org/10.3390/metabo15010037
Chicago/Turabian StyleHolbrook, Kiana L., and Wen-Yee Lee. 2025. "Volatile Organic Metabolites as Potential Biomarkers for Genitourinary Cancers: Review of the Applications and Detection Methods" Metabolites 15, no. 1: 37. https://doi.org/10.3390/metabo15010037
APA StyleHolbrook, K. L., & Lee, W.-Y. (2025). Volatile Organic Metabolites as Potential Biomarkers for Genitourinary Cancers: Review of the Applications and Detection Methods. Metabolites, 15(1), 37. https://doi.org/10.3390/metabo15010037

