The Comorbidity of Depression and Diabetes Is Involved in the Decidual Protein Induced by Progesterone 1 (Depp1) Dysfunction in the Medial Prefrontal Cortex
Abstract
1. Introduction
2. Materials and Methods
2.1. Animals
2.2. Animal Models
2.2.1. Chronic Social Defeat Stress
2.2.2. Chronic Restraint Stress
2.2.3. Chronic Unpredicted Mild Stress
2.2.4. Induction of Type 2 Diabetes Mellitus
2.3. Behavioral Testing
2.3.1. Social Interaction Test
2.3.2. Forced Swim Test
2.3.3. Tail Suspend Test
2.3.4. Open Field Test
2.3.5. Sucrose Preference Test
2.3.6. Coat Score Assay
2.4. Blood Glucose Measurements
2.5. RNA Isolation, qPCR, and RNA Sequencing
2.6. Western Blotting
2.7. LC-Q/TOF-MS-Based Metabolomics Assays
2.8. Statistical Analyses
3. Results
3.1. Chronic Stress Leads to a Significant Elevation in Peripheral Glucose Levels and Depression-like Behaviors in Mice
3.2. There Was No Lasting Difference Despite a Temporary Increase in Peripheral Glucose Levels Between CUMS and Normal Mice
3.3. A High-Fat Diet and Streptozocin Induced Remarkable Depressive-like Behaviors in Mice
3.4. Disorders of Glucose Metabolism in the Medial Prefrontal Cortex
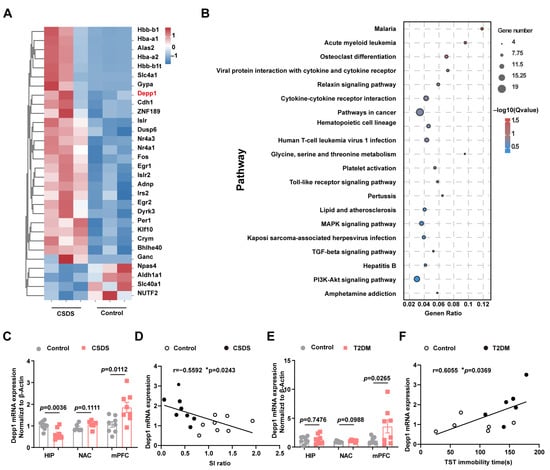
3.5. RNA Sequencing Identified Increased Expression of Depp1 in the Medial Prefrontal Cortex
3.6. The Loss of Synaptic Proteins Was Observed in Both Depressed and Diabetic Mice
4. Discussion
5. Conclusions
Supplementary Materials
Author Contributions
Funding
Institutional Review Board Statement
Informed Consent Statement
Data Availability Statement
Acknowledgments
Conflicts of Interest
References
- Smith, K.; De Torres, I. Mental health: A world of depression. Nature 2014, 515, 180–181. [Google Scholar] [CrossRef] [PubMed]
- Dadi, A.F.; Miller, E.R.; Bisetegn, T.A.; Mwanri, L. Global burden of antenatal depression and its association with adverse birth outcomes: An umbrella review. BMC Public Health 2020, 20, 173. [Google Scholar] [CrossRef] [PubMed]
- Semenkovich, K.; Brown, M.E.; Svrakic, D.M.; Lustman, P.J. Depression in type 2 diabetes mellitus: Prevalence, impact, and treatment. Drugs 2015, 75, 577–587. [Google Scholar] [CrossRef]
- Oladeji, B.D.; Gureje, O. The comorbidity between depression and diabetes. Curr. Psychiatry Rep. 2013, 15, 390. [Google Scholar] [CrossRef] [PubMed]
- Sun, H.; Saeedi, P.; Karuranga, S.; Pinkepank, M.; Ogurtsova, K.; Duncan, B.B.; Stein, C.; Basit, A.; Chan, J.C.N.; Mbanya, J.C.; et al. IDF Diabetes Atlas: Global, regional and country-level diabetes prevalence estimates for 2021 and projections for 2045. Diabetes Res. Clin. Pract. 2022, 183, 109119. [Google Scholar] [CrossRef] [PubMed]
- Kimbrell, T.A.; Ketter, T.A.; George, M.S.; Little, J.T.; Benson, B.E.; Willis, M.W.; Herscovitch, P.; Post, R.M. Regional cerebral glucose utilization in patients with a range of severities of unipolar depression. Biol. Psychiatry 2002, 51, 237–252. [Google Scholar] [CrossRef] [PubMed]
- Winokur, A.; Maislin, G.; Phillips, J.L.; Amsterdam, J.D. Insulin resistance after oral glucose tolerance testing in patients with major depression. Am. J. Psychiatry 1988, 145, 325–330. [Google Scholar] [CrossRef]
- Wu, G.R.; Baeken, C. Brainstem glucose metabolism predicts reward dependence scores in treatment-resistant major depression. Psychol. Med. 2022, 52, 3260–3266. [Google Scholar] [CrossRef] [PubMed]
- Chuang, J.C.; Cui, H.; Mason, B.L.; Mahgoub, M.; Bookout, A.L.; Yu, H.G.; Perello, M.; Elmquist, J.K.; Repa, J.J.; Zigman, J.M.; et al. Chronic social defeat stress disrupts regulation of lipid synthesis. J. Lipid Res. 2010, 51, 1344–1353. [Google Scholar] [CrossRef]
- Li, X.; Qiu, W.; Li, N.; Da, X.; Ma, Q.; Hou, Y.; Wang, T.; Song, M.; Chen, J. Susceptibility to Hyperglycemia in Rats with Stress-Induced Depressive-Like Behavior: Involvement of IL-6 Mediated Glucose Homeostasis Signaling. Front. Psychiatry 2020, 11, 557. [Google Scholar] [CrossRef]
- Ouyang, X.; Wang, Z.; Luo, M.; Wang, M.; Liu, X.; Chen, J.; Feng, J.; Jia, J.; Wang, X. Ketamine ameliorates depressive-like behaviors in mice through increasing glucose uptake regulated by the ERK/GLUT3 signaling pathway. Sci. Rep. 2021, 11, 18181. [Google Scholar] [CrossRef] [PubMed]
- Patel, S.S.; Mehta, V.; Changotra, H.; Udayabanu, M. Depression mediates impaired glucose tolerance and cognitive dysfunction: A neuromodulatory role of rosiglitazone. Horm. Behav. 2016, 78, 200–210. [Google Scholar] [CrossRef]
- van der Kooij, M.A.; Rojas-Charry, L.; Givehchi, M.; Wolf, C.; Bueno, D.; Arndt, S.; Tenzer, S.; Mattioni, L.; Treccani, G.; Hasch, A.; et al. Chronic social stress disrupts the intracellular redistribution of brain hexokinase 3 induced by shifts in peripheral glucose levels. J. Mol. Med. 2022, 100, 1441–1453. [Google Scholar] [CrossRef] [PubMed]
- van der Kooij, M.A.; Jene, T.; Treccani, G.; Miederer, I.; Hasch, A.; Voelxen, N.; Walenta, S.; Müller, M.B. Chronic social stress-induced hyperglycemia in mice couples individual stress susceptibility to impaired spatial memory. Proc. Natl. Acad. Sci. USA 2018, 115, E10187–E10196. [Google Scholar] [CrossRef]
- Roden, M.; Shulman, G.I. The integrative biology of type 2 diabetes. Nature 2019, 576, 51–60. [Google Scholar] [CrossRef]
- Mommersteeg, P.M.; Herr, R.; Pouwer, F.; Holt, R.I.; Loerbroks, A. The association between diabetes and an episode of depressive symptoms in the 2002 World Health Survey: An analysis of 231,797 individuals from 47 countries. Diabet. Med. 2013, 30, e208–e214. [Google Scholar] [CrossRef]
- Kuroda, Y.; Kuriyama, H.; Kihara, S.; Kishida, K.; Maeda, N.; Hibuse, T.; Nishizawa, H.; Matsuda, M.; Funahashi, T.; Shimomura, I. Insulin-mediated regulation of decidual protein induced by progesterone (DEPP) in adipose tissue and liver. Horm. Metab. Res. 2010, 42, 173–177. [Google Scholar] [CrossRef] [PubMed]
- Shin, D.; Anderson, D.J. Isolation of arterial-specific genes by subtractive hybridization reveals molecular heterogeneity among arterial endothelial cells. Dev. Dyn. 2005, 233, 1589–1604. [Google Scholar] [CrossRef] [PubMed]
- Watanabe, H.; Nonoguchi, K.; Sakurai, T.; Masuda, T.; Itoh, K.; Fujita, J. A novel protein Depp, which is induced by progesterone in human endometrial stromal cells activates Elk-1 transcription factor. Mol. Hum. Reprod. 2005, 11, 471–476. [Google Scholar] [CrossRef] [PubMed]
- Chen, S.; Gai, J.; Wang, Y.; Li, H. FoxO regulates expression of decidual protein induced by progesterone (DEPP) in human endothelial cells. FEBS Lett. 2011, 585, 1796–1800. [Google Scholar] [CrossRef] [PubMed]
- Ragel, B.T.; Couldwell, W.T.; Gillespie, D.L.; Jensen, R.L. Identification of hypoxia-induced genes in a malignant glioma cell line (U-251) by cDNA microarray analysis. Neurosurg. Rev. 2007, 30, 181–187; discussion 187. [Google Scholar] [CrossRef] [PubMed]
- Salcher, S.; Hermann, M.; Kiechl-Kohlendorfer, U.; Ausserlechner, M.J.; Obexer, P. C10ORF10/DEPP-mediated ROS accumulation is a critical modulator of FOXO3-induced autophagy. Mol. Cancer 2017, 16, 95. [Google Scholar] [CrossRef]
- Zhu, Y.-J.; Huang, J.; Chen, R.; Zhang, Y.; He, X.; Duan, W.-X.; Zou, Y.-L.; Sun, M.-M.; Sun, H.-L.; Cheng, S.-M.; et al. Autophagy dysfunction contributes to NLRP1 inflammasome-linked depressive-like behaviors in mice. J. Neuroinflamm. 2024, 21, 6. [Google Scholar] [CrossRef] [PubMed]
- Zhang, K.; Wang, F.; Zhai, M.; He, M.; Hu, Y.; Feng, L.; Li, Y.; Yang, J.; Wu, C. Hyperactive neuronal autophagy depletes BDNF and impairs adult hippocampal neurogenesis in a corticosterone-induced mouse model of depression. Theranostics 2023, 13, 1059–1075. [Google Scholar] [CrossRef]
- Li, W.; Ji, M.; Lin, Y.; Miao, Y.; Chen, S.; Li, H. DEPP/DEPP1/C10ORF10 regulates hepatic glucose and fat metabolism partly via ROS-induced FGF21. FASEB J. 2018, 32, 5459–5469. [Google Scholar] [CrossRef] [PubMed]
- Wyant, G.A.; Jiang, Q.; Singh, M.; Qayyum, S.; Levrero, C.; Maron, B.A.; Kaelin, W.G., Jr. Induction of DEPP1 by HIF Mediates Multiple Hallmarks of Ischemic Cardiomyopathy. Circulation 2024, 150, 770–786. [Google Scholar] [CrossRef] [PubMed]
- Du, Y.; Yan, T.; Wu, B.; He, B.; Jia, Y. Research on the mechanism of antidepressive effect of Suanzaoren Decoction through TLR4/MyD88/NF-κB pathway and Wnt/β-catenin pathway. J. Ethnopharmacol. 2024, 319, 117190. [Google Scholar] [CrossRef]
- Freeman, R. Not all neuropathy in diabetes is of diabetic etiology: Differential diagnosis of diabetic neuropathy. Curr. Diabetes Rep. 2009, 9, 423–431. [Google Scholar] [CrossRef]
- Wang, J.; Gong, B.; Zhao, W.; Tang, C.; Varghese, M.; Nguyen, T.; Bi, W.; Bilski, A.; Begum, S.; Vempati, P.; et al. Epigenetic mechanisms linking diabetes and synaptic impairments. Diabetes 2014, 63, 645–654. [Google Scholar] [CrossRef] [PubMed]
- Xiang, Q.; Tao, J.S.; Dong, S.; Liu, X.L.; Yang, L.; Liu, L.N.; Deng, J.; Li, X.H. Heterogeneity and synaptic plasticity analysis of hippocampus based on db-/-mice induced diabetic encephalopathy. Psychoneuroendocrinology 2024, 159, 106412. [Google Scholar] [CrossRef] [PubMed]
- Jiang, T.; Zhang, W.; Wang, Y.; Zhang, T.; Wang, H.; Yang, Z. Rapamycin Pretreatment Attenuates High Glucose-induced Alteration of Synaptic Transmission in Hippocampal Dentate Gyrus Neurons. Neuroscience 2022, 490, 182–192. [Google Scholar] [CrossRef]
- Golden, S.A.; Covington, H.E., 3rd; Berton, O.; Russo, S.J. A standardized protocol for repeated social defeat stress in mice. Nat. Protoc. 2011, 6, 1183–1191. [Google Scholar] [CrossRef] [PubMed]
- Chiba, S.; Numakawa, T.; Ninomiya, M.; Richards, M.C.; Wakabayashi, C.; Kunugi, H. Chronic restraint stress causes anxiety- and depression-like behaviors, downregulates glucocorticoid receptor expression, and attenuates glutamate release induced by brain-derived neurotrophic factor in the prefrontal cortex. Prog. Neuro-Psychopharmacol. Biol. Psychiatry 2012, 39, 112–119. [Google Scholar] [CrossRef]
- Herselman, M.F.; Lin, L.; Luo, S.; Yamanaka, A.; Zhou, X.F.; Bobrovskaya, L. Sex-Dependent Effects of Chronic Restraint Stress on Mood-Related Behaviours and Neurochemistry in Mice. Int. J. Mol. Sci. 2023, 24, 10353. [Google Scholar] [CrossRef]
- Logan, R.W.; Edgar, N.; Gillman, A.G.; Hoffman, D.; Zhu, X.; McClung, C.A. Chronic Stress Induces Brain Region-Specific Alterations of Molecular Rhythms that Correlate with Depression-like Behavior in Mice. Biol. Psychiatry 2015, 78, 249–258. [Google Scholar] [CrossRef]
- Han, Y.C.; Tang, S.Q.; Liu, Y.T.; Li, A.M.; Zhan, M.; Yang, M.; Song, N.; Zhang, W.; Wu, X.Q.; Peng, C.H.; et al. AMPK agonist alleviate renal tubulointerstitial fibrosis via activating mitophagy in high fat and streptozotocin induced diabetic mice. Cell Death Dis. 2021, 12, 925. [Google Scholar] [CrossRef] [PubMed]
- Xu, J.; Zheng, B.; Ma, Y.; Zhang, X.; Cheng, J.; Yang, J.; Li, P.; Zhang, J.; Jing, L.; Xu, F. PI3K-AKT-mTOR signaling pathway regulates autophagy of hippocampal neurons in diabetic rats with chronic unpredictable mild stress. Behav. Brain Res. 2023, 452, 114558. [Google Scholar] [CrossRef]
- Wang, H.; Tan, Y.Z.; Mu, R.H.; Tang, S.S.; Liu, X.; Xing, S.Y.; Long, Y.; Yuan, D.H.; Hong, H. Takeda G Protein-Coupled Receptor 5 Modulates Depression-like Behaviors via Hippocampal CA3 Pyramidal Neurons Afferent to Dorsolateral Septum. Biol. Psychiatry 2021, 89, 1084–1095. [Google Scholar] [CrossRef] [PubMed]
- Zhang, Y.; Lu, W.; Wang, Z.; Zhang, R.; Xie, Y.; Guo, S.; Jiao, L.; Hong, Y.; Di, Z.; Wang, G.; et al. Reduced Neuronal cAMP in the Nucleus Accumbens Damages Blood-Brain Barrier Integrity and Promotes Stress Vulnerability. Biol. Psychiatry 2020, 87, 526–537. [Google Scholar] [CrossRef] [PubMed]
- Xu, A.; Lam, M.C.; Chan, K.W.; Wang, Y.; Zhang, J.; Hoo, R.L.; Xu, J.Y.; Chen, B.; Chow, W.S.; Tso, A.W.; et al. Angiopoietin-like protein 4 decreases blood glucose and improves glucose tolerance but induces hyperlipidemia and hepatic steatosis in mice. Proc. Natl. Acad. Sci. USA 2005, 102, 6086–6091. [Google Scholar] [CrossRef] [PubMed]
- Qin, Z.; Shi, D.D.; Li, W.; Cheng, D.; Zhang, Y.D.; Zhang, S.; Tsoi, B.; Zhao, J.; Wang, Z.; Zhang, Z.J. Berberine ameliorates depression-like behaviors in mice via inhibiting NLRP3 inflammasome-mediated neuroinflammation and preventing neuroplasticity disruption. J. Neuroinflamm. 2023, 20, 54. [Google Scholar] [CrossRef]
- Zhuang, L.; Gao, W.; Chen, Y.; Fang, W.; Lo, H.; Dai, X.; Zhang, J.; Chen, W.; Ye, Q.; Chen, X.; et al. LHPP in Glutamatergic Neurons of the Ventral Hippocampus Mediates Depression-like Behavior by Dephosphorylating CaMKIIα and ERK. Biol. Psychiatry 2024, 95, 389–402. [Google Scholar] [CrossRef] [PubMed]
- Cao, X.; Li, L.P.; Wang, Q.; Wu, Q.; Hu, H.H.; Zhang, M.; Fang, Y.Y.; Zhang, J.; Li, S.J.; Xiong, W.C.; et al. Astrocyte-derived ATP modulates depressive-like behaviors. Nat. Med. 2013, 19, 773–777. [Google Scholar] [CrossRef]
- Idle, J.R.; Gonzalez, F.J. Metabolomics. Cell Metab. 2007, 6, 348–351. [Google Scholar] [CrossRef] [PubMed]
- Johnson, C.H.; Ivanisevic, J.; Siuzdak, G. Metabolomics: Beyond biomarkers and towards mechanisms. Nat. Rev. Mol. Cell Biol. 2016, 17, 451–459. [Google Scholar] [CrossRef]
- Detka, J.; Kurek, A.; Basta-Kaim, A.; Kubera, M.; Lasoń, W.; Budziszewska, B. Elevated brain glucose and glycogen concentrations in an animal model of depression. Neuroendocrinology 2014, 100, 178–190. [Google Scholar] [CrossRef] [PubMed]
- Marano, C.M.; Workman, C.I.; Lyman, C.H.; Kramer, E.; Hermann, C.R.; Ma, Y.; Dhawan, V.; Chaly, T.; Eidelberg, D.; Smith, G.S. The relationship between fasting serum glucose and cerebral glucose metabolism in late-life depression and normal aging. Psychiatry Res. 2014, 222, 84–90. [Google Scholar] [CrossRef]
- Fan, J.; Guo, F.; Mo, R.; Chen, L.Y.; Mo, J.W.; Lu, C.L.; Ren, J.; Zhong, Q.L.; Kuang, X.J.; Wen, Y.L.; et al. O-GlcNAc transferase in astrocytes modulates depression-related stress susceptibility through glutamatergic synaptic transmission. J. Clin. Investig. 2023, 133, e160016. [Google Scholar] [CrossRef] [PubMed]
- Minhas, P.S.; Jones, J.R.; Latif-Hernandez, A.; Sugiura, Y.; Durairaj, A.S.; Wang, Q.; Mhatre, S.D.; Uenaka, T.; Crapser, J.; Conley, T.; et al. Restoring hippocampal glucose metabolism rescues cognition across Alzheimer’s disease pathologies. Science 2024, 385, eabm6131. [Google Scholar] [CrossRef]
- Lin, S.; Huang, L.; Luo, Z.C.; Li, X.; Jin, S.Y.; Du, Z.J.; Wu, D.Y.; Xiong, W.C.; Huang, L.; Luo, Z.Y.; et al. The ATP Level in the Medial Prefrontal Cortex Regulates Depressive-like Behavior via the Medial Prefrontal Cortex-Lateral Habenula Pathway. Biol. Psychiatry 2022, 92, 179–192. [Google Scholar] [CrossRef] [PubMed]
- Lim, B.K.; Huang, K.W.; Grueter, B.A.; Rothwell, P.E.; Malenka, R.C. Anhedonia requires MC4R-mediated synaptic adaptations in nucleus accumbens. Nature 2012, 487, 183–189. [Google Scholar] [CrossRef] [PubMed]
- Li, S.; Yang, D.; Zhou, X.; Chen, L.; Liu, L.; Lin, R.; Li, X.; Liu, Y.; Qiu, H.; Cao, H.; et al. Neurological and metabolic related pathophysiologies and treatment of comorbid diabetes with depression. CNS Neurosci. Ther. 2024, 30, e14497. [Google Scholar] [CrossRef] [PubMed]






Disclaimer/Publisher’s Note: The statements, opinions and data contained in all publications are solely those of the individual author(s) and contributor(s) and not of MDPI and/or the editor(s). MDPI and/or the editor(s) disclaim responsibility for any injury to people or property resulting from any ideas, methods, instructions or products referred to in the content. |
© 2025 by the authors. Licensee MDPI, Basel, Switzerland. This article is an open access article distributed under the terms and conditions of the Creative Commons Attribution (CC BY) license (https://creativecommons.org/licenses/by/4.0/).
Share and Cite
Xu, C.; Liao, M.; Zhang, S.; Chen, Y.; Shulai, X.; Wang, G.; Aa, J. The Comorbidity of Depression and Diabetes Is Involved in the Decidual Protein Induced by Progesterone 1 (Depp1) Dysfunction in the Medial Prefrontal Cortex. Metabolites 2025, 15, 34. https://doi.org/10.3390/metabo15010034
Xu C, Liao M, Zhang S, Chen Y, Shulai X, Wang G, Aa J. The Comorbidity of Depression and Diabetes Is Involved in the Decidual Protein Induced by Progesterone 1 (Depp1) Dysfunction in the Medial Prefrontal Cortex. Metabolites. 2025; 15(1):34. https://doi.org/10.3390/metabo15010034
Chicago/Turabian StyleXu, Chen, Mengxing Liao, Shize Zhang, Yuang Chen, Xinyue Shulai, Guangji Wang, and Jiye Aa. 2025. "The Comorbidity of Depression and Diabetes Is Involved in the Decidual Protein Induced by Progesterone 1 (Depp1) Dysfunction in the Medial Prefrontal Cortex" Metabolites 15, no. 1: 34. https://doi.org/10.3390/metabo15010034
APA StyleXu, C., Liao, M., Zhang, S., Chen, Y., Shulai, X., Wang, G., & Aa, J. (2025). The Comorbidity of Depression and Diabetes Is Involved in the Decidual Protein Induced by Progesterone 1 (Depp1) Dysfunction in the Medial Prefrontal Cortex. Metabolites, 15(1), 34. https://doi.org/10.3390/metabo15010034

