The Validation of a Novel, Sex-Specific LDL-Cholesterol Equation and the Friedewald, Sampson-NIH, and Extended-Martin–Hopkins Equations Against Direct Measurement in Korean Adults
Abstract
1. Introduction
2. Materials and Methods
2.1. Study Design and Subject Selection
2.2. Statistical Analysis
3. Results
3.1. Subject Characteristics
3.2. Development of a Sex-Specific LDLc Equation
3.3. Comparison of Calculated Versus Measured LDLc Levels by Sex
3.4. Accuracy Analysis of the LDLc Equations
3.5. Agreement of Categorization
4. Discussion
4.1. Why Is the Sex-Specific Equation Necessary?
4.2. Friedewald Equation: Too Outmoded?
4.3. Sampson-NIH vs. Ext-Martin–Hopkins: Which Is Better in Korean Big Data?
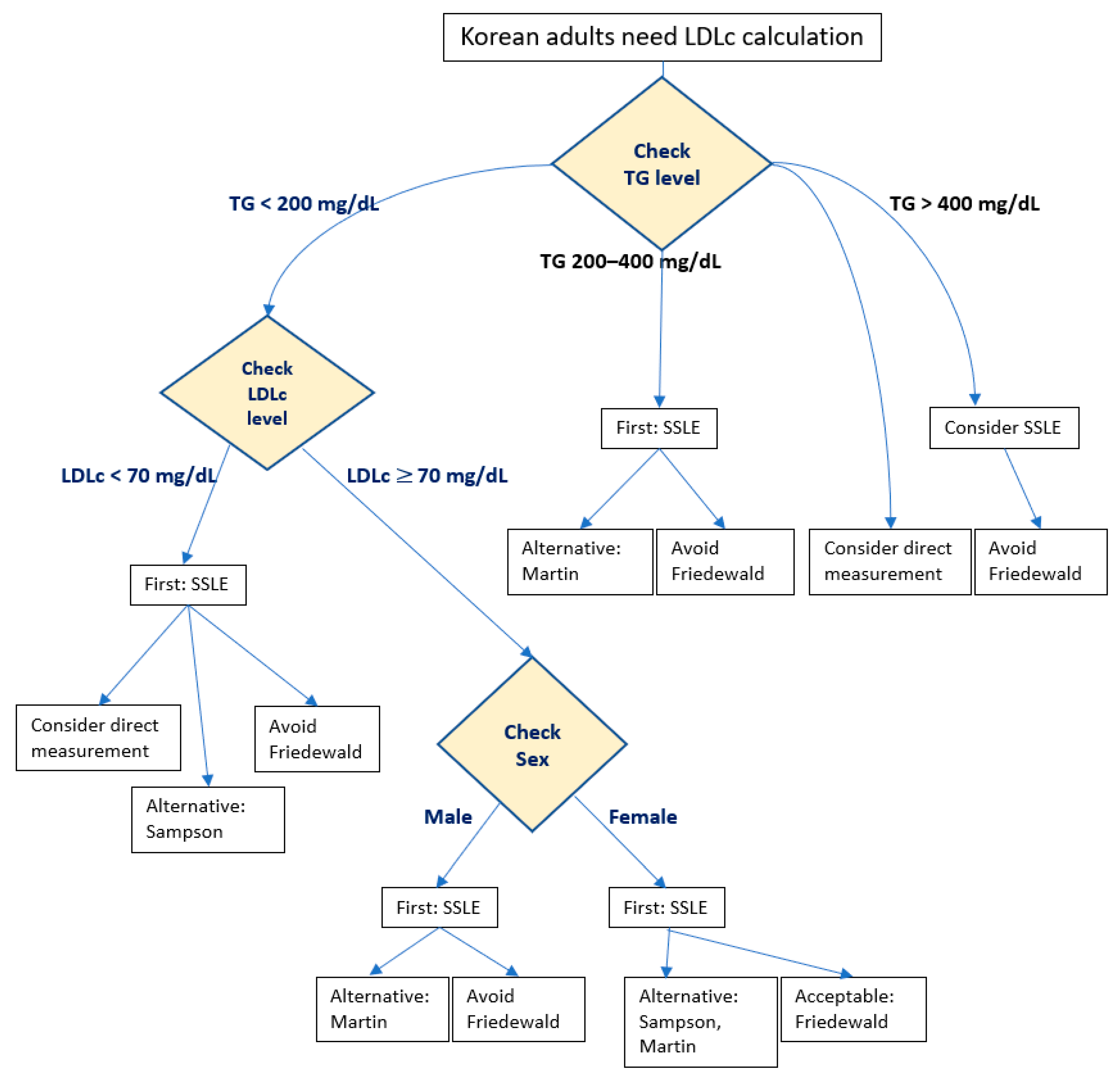
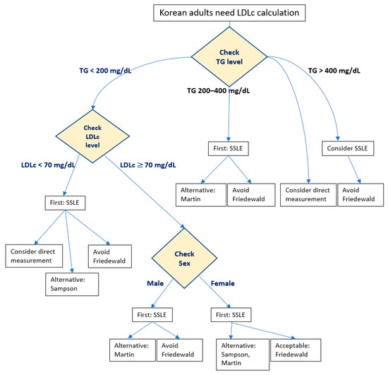
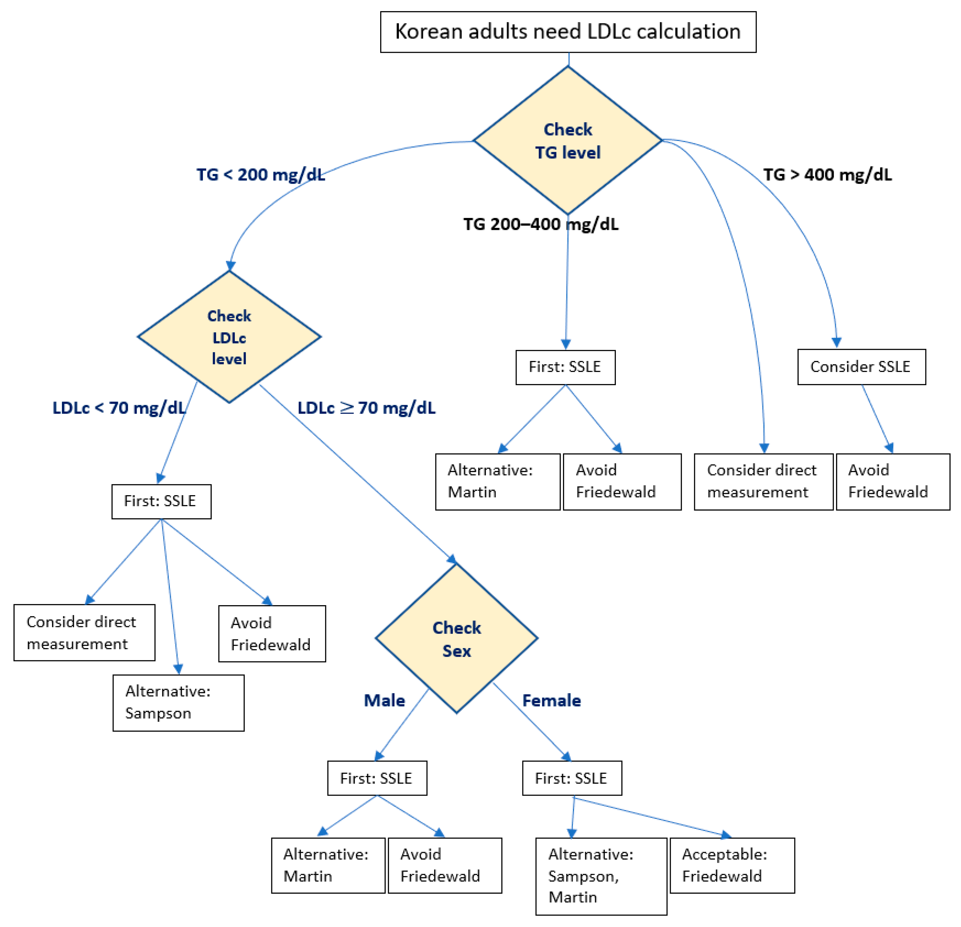
4.4. Clinical Applications of LDLc Equations
5. Conclusions
Supplementary Materials
Author Contributions
Funding
Institutional Review Board Statement
Informed Consent Statement
Data Availability Statement
Conflicts of Interest
References
- Visseren, F.L.J.; Mach, F.; Smulders, Y.M.; Carballo, D.; Koskinas, K.C.; Bäck, M.; Benetos, A.; Biffi, A.; Boavida, J.M.; Capodanno, D.; et al. 2021 ESC Guidelines on cardiovascular disease prevention in clinical practice. Eur. Heart J. 2021, 42, 3227–3337. [Google Scholar] [CrossRef] [PubMed]
- Arnett, D.K.; Blumenthal, R.S.; Albert, M.A.; Buroker, A.B.; Goldberger, Z.D.; Hahn, E.J.; Himmelfarb, C.D.; Khera, A.; Lloyd-Jones, D.; McEvoy, J.W.; et al. 2019 ACC/AHA Guideline on the Primary Prevention of Cardiovascular Disease: A Report of the American College of Cardiology/American Heart Association Task Force on Clinical Practice Guidelines. J. Am. Coll. Cardiol. 2019, 74, e177–e232. [Google Scholar] [CrossRef]
- Cao, J.; Donato, L.; El-Khoury, J.M.; Goldberg, A.; Meeusen, J.W.; Remaley, A.T. ADLM Guidance Document on the Measurement and Reporting of Lipids and Lipoproteins. J. Appl. Lab. Med. 2024, 9, 1040–1056. [Google Scholar] [CrossRef] [PubMed]
- Miller, W.G.; Myers, G.L.; Sakurabayashi, I.; Bachmann, L.M.; Caudill, S.P.; Dziekonski, A.; Edwards, S.; Kimberly, M.M.; Korzun, W.J.; Leary, E.T.; et al. Seven direct methods for measuring HDL and LDL cholesterol compared with ultracentrifugation reference measurement procedures. Clin. Chem. 2010, 56, 977–986. [Google Scholar] [CrossRef]
- Nauck, M.; Warnick, G.R.; Rifai, N. Methods for measurement of LDL-cholesterol: A critical assessment of direct measurement by homogeneous assays versus calculation. Clin. Chem. 2002, 48, 236–254. [Google Scholar] [CrossRef] [PubMed]
- Friedewald, W.T.; Levy, R.I.; Fredrickson, D.S. Estimation of the concentration of low-density lipoprotein cholesterol in plasma, without use of the preparative ultracentrifuge. Clin. Chem. 1972, 18, 499–502. [Google Scholar] [CrossRef]
- Martin, S.S.; Blaha, M.J.; Elshazly, M.B.; Toth, P.P.; Kwiterovich, P.O.; Blumenthal, R.S.; Jones, S.R. Comparison of a Novel Method vs the Friedewald Equation for Estimating Low-Density Lipoprotein Cholesterol Levels From the Standard Lipid Profile. JAMA 2013, 310, 2061–2068. [Google Scholar] [CrossRef]
- Sampson, M.; Ling, C.; Sun, Q.; Harb, R.; Ashmaig, M.; Warnick, R.; Sethi, A.; Fleming, J.K.; Otvos, J.D.; Meeusen, J.W.; et al. A New Equation for Calculation of Low-Density Lipoprotein Cholesterol in Patients With Normolipidemia and/or Hypertriglyceridemia. JAMA Cardiol. 2020, 5, 540–548. [Google Scholar] [CrossRef]
- Sajja, A.; Park, J.; Sathiyakumar, V.; Varghese, B.; Pallazola, V.A.; Marvel, F.A.; Kulkarni, K.; Muthukumar, A.; Joshi, P.H.; Gianos, E.; et al. Comparison of Methods to Estimate Low-Density Lipoprotein Cholesterol in Patients With High Triglyceride Levels. JAMA Netw. Open 2021, 4, e2128817. [Google Scholar] [CrossRef] [PubMed]
- Sampson, M.; Wolska, A.; Meeusen, J.W.; Otvos, J.; Remaley, A.T. The Sampson-NIH Equation Is the Preferred Calculation Method for LDL-C. Clin. Chem. 2024, 70, 399–402. [Google Scholar] [CrossRef]
- Grant, J.K.; Kaufman, H.W.; Martin, S.S. Extensive Evidence Supports the Martin-Hopkins Equation as the LDL-C Calculation of Choice. Clin. Chem. 2024, 70, 392–398. [Google Scholar] [CrossRef]
- Choi, R.; Park, M.J.; Oh, Y.; Kim, S.H.; Lee, S.G.; Lee, E.H. Validation of multiple equations for estimating low-density lipoprotein cholesterol levels in Korean adults. Lipids Health Dis. 2021, 20, 111. [Google Scholar] [CrossRef]
- Lanjanian, H.; Najd Hassan Bonab, L.; Akbarzadeh, M.; Moazzam-Jazi, M.; Zahedi, A.S.; Masjoudi, S.; Daneshpour, M.S. Sex, age, and ethnic dependency of lipoprotein variants as the risk factors of ischemic heart disease: A detailed study on the different age-classes and genders in Tehran Cardiometabolic Genetic Study (TCGS). Biol. Sex Differ. 2022, 13, 4. [Google Scholar] [CrossRef]
- Yang, H.S.; Jeong, H.J.; Kim, H.; Lee, S.; Hur, M. Sex-Specific Relationships between HDL-Cholesterol Levels and 10-Year Mortality in Individuals with Atherosclerotic Cardiovascular Disease: A Nationwide Cohort Study of South Koreans. Metabolites 2023, 13, 1175. [Google Scholar] [CrossRef] [PubMed]
- Varlamov, O.; Bethea, C.L.; Roberts, C.T., Jr. Sex-specific differences in lipid and glucose metabolism. Front. Endocrinol. 2014, 5, 241. [Google Scholar] [CrossRef]
- Wang, X.; Magkos, F.; Mittendorfer, B. Sex differences in lipid and lipoprotein metabolism: It’s not just about sex hormones. J. Clin. Endocrinol. Metab. 2011, 96, 885–893. [Google Scholar] [CrossRef]
- Schober, P.; Boer, C.; Schwarte, L.A. Correlation Coefficients: Appropriate Use and Interpretation. Anesth. Analg. 2018, 126, 1763–1768. [Google Scholar] [CrossRef]
- Third Report of the National Cholesterol Education Program (NCEP) Expert Panel on Detection, Evaluation, and Treatment of High Blood Cholesterol in Adults (Adult Treatment Panel III) final report. Circulation 2002, 106, 3143–3421. [CrossRef]
- Cohen, J. Weighted kappa: Nominal scale agreement with provision for scaled disagreement or partial credit. Psychol. Bull. 1968, 70, 213–220. [Google Scholar] [CrossRef]
- Khan, M.; Ain, Q.T.; Nawaz, A.; Iqbal Khan, M.; Sadiq, F. Indirect calculation of LDL using thirteen equations in Pakistani population. Clin. Chim. Acta 2022, 536, 77–85. [Google Scholar] [CrossRef]
- Puavilai, W.; Laoragpongse, D. Is calculated LDL-C by using the new modified Friedewald equation better than the standard Friedewald equation? J. Med. Assoc. Thai 2004, 87, 589–593. [Google Scholar] [PubMed]
- Vujovic, A.; Kotur-Stevuljevic, J.; Spasic, S.; Bujisic, N.; Martinovic, J.; Vujovic, M.; Spasojevic-Kalimanovska, V.; Zeljkovic, A.; Pajic, D. Evaluation of different formulas for LDL-C calculation. Lipids Health Dis. 2010, 9, 27. [Google Scholar] [CrossRef]
- Martins, J.; Steyn, N.; Rossouw, H.M.; Pillay, T.S. Best practice for LDL-cholesterol: When and how to calculate. J. Clin. Pathol. 2023, 76, 145–152. [Google Scholar] [CrossRef] [PubMed]
- Rodríguez-Domínguez, J.; Piedra-Aguilera, Á.; Martínez-Bujidos, M.; Malumbres-Serrano, S.; Morales-Indiano, C.; Fernández-Prendes, C. Direct LDL Cholesterol Assay vs. Estimated Equations in Patients With Hypertriglyceridemia or Low LDL Cholesterol Levels. Ann. Lab. Med. 2024, 44, 363–366. [Google Scholar] [CrossRef]



| Total | Male | Female | p Value | |
|---|---|---|---|---|
| Number of subjects, n (% of total cohort) | 23,757 (100) | 12,094 (50.9) | 11,663 (49.1) | _ |
| Age, years | 51.0 [38.0; 63.0] | 50.0 [38.0; 62.0] | 53.0 [39.0; 61.0] | <0.001 |
| 19–39 years, n (%) | 6556 (27.6) | 3469 (28.7) | 3087 (26.5) | <0.001 |
| 40–59 years, n (%) | 9565 (40.3) | 5069 (41.9) | 4496 (38.5) | |
| 60–79 years, n (%) | 6972 (29.3) | 3296 (27.3) | 3676 (31.5) | |
| ≥80 years, n (%) | 664 (2.8) | 260 (2.1) | 404 (3.5) | |
| BMI, kg/m2 | 24.2 [22.0; 26.5] | 24.7 [22.7; 26.8] | 23.6 [21.3; 26.1] | <0.001 |
| BMI ≥ 25 kg/m2, n (%) | 4033 (17.1) | 2417 (20.1) | 1.616 (14.0) | <0.001 |
| Smoking, n (%) | ||||
| Never | 12,401 (53.4) | 2345 (19.9) | 10,056 (88.0) | <0.001 |
| Past | 5432 (23.4) | 4709 (39.9) | 723 (6.3) | |
| Current | 5402 (23.2) | 4755 (40.3) | 647 (5.7) | |
| Alcohol, n (%) | ||||
| None | 7577 (36.5) | 2608 (23.0) | 4969 (52.8) | <0.001 |
| 1–4 times/month | 7424 (35.8) | 4168 (36.8) | 3256 (34.6) | |
| >4 times/month | 5742 (27.7) | 4560 (40.2) | 1182 (12.6) | |
| Systolic BP, mmHg | 119 [109; 131] | 121 [112; 132] | 116 [105; 130] | <0.001 |
| Diastolic BP, mmHg | 76 [70; 83] | 79 [72; 86] | 73 [67; 80] | <0.001 |
| Hypertension, n (%) | 9032 (38.0) | 5037 (41.6) | 3995 (34.3) | <0.001 |
| Diabetes mellitus, n (%) | 3539 (14.9) | 1994 (16.5) | 1545 (13.2) | <0.001 |
| Lipid profiles | ||||
| Total cholesterol, mg/dL | 192 [167; 219] | 199 [166; 218] | 192 [168; 219] | 0.005 |
| LDLc, mg/dL | 113 [91; 137] | 113 [91; 136] | 113 [91; 137] | 0.231 |
| LDLc < 70 mg/dL, n (%) | 1957 (8.2%) | 1085 (9.0%) | 872 (7.5%) | <0.001 |
| HDLc, mg/dL | 47 [39; 57] | 44 [37; 52] | 51 [43; 62] | <0.001 |
| TG, mg/dL | 151 [88; 242] | 202 [108; 268] | 118 [75; 214] | <0.001 |
| TG < 200 mg/dL, n (%) | 13,945 (58.7) | 5912 (48.9) | 8033 (68.9) | <0.001 |
| TG ≥ 200 to < 400 mg/dL, n (%) | 8543 (36.0) | 5234 (43.3) | 3309 (28.4) | |
| TG ≥ 400 to < 800 mg/dL, n (%) | 1269 (5.3) | 948 (7.8) | 321 (2.8) |
| Total (n = 23,757) | Male (n = 12,094) | Female (n = 11,663) | p Value | |
|---|---|---|---|---|
| LDLc, mg/dL | ||||
| Measured | 113.0 [91.0; 137.0] | 113.0 [91.0; 136.0] | 113.0 [91.0; 137.0] | 0.231 |
| Friedewald | 107.2 [84.8; 131.6] | 105.0 [82.0; 129.1] | 109.7 [87.2;134.0] | <0.001 |
| Sampson-NIH | 111.3 [89.5; 135.0] | 109.9 [88.3; 133.1] | 113.0 [90.6; 137.1] | <0.001 |
| Ext-Martin–Hopkins | 113.7 [92.3; 136.4] | 113.8 [92.7; 135.7] | 113.6 [92.0; 137.4] | 0.155 |
| SSLE | 113.1 [91.8; 135.8] | 113.0 [92.0; 135.2] | 113.2 [91.5; 136.5] | 0.264 |
| (Calculated − Measured) LDLc, mg/dL | ||||
| Friedewald − Measured | −5.3 [−11.8; 1.0] | −7.3 [−14.8; −1.0] | −3.4 [−9.1; 2.8] | <0.001 |
| Sampson-NIH − Measured | −1.8 [−7.0; 3.8] | −3.2 [−8.4; 2.4] | −0.5 [−5.7; 4.9] | <0.001 |
| Ext-Martin–Hopkins − Measured | −0.4 [−5.6; 5.4] | −0.7 [−5.7; 5.3] | −0.1 [−5.6; 5.4] | 0.044 |
| SSLE − Measured | −0.5 [−5.4; 4.7] | −0.5 [−5.3; 4.8] | −0.5 [−5.4; 4.6] | 0.890 |
| Total | Sex | Triglycerides | LDLc | |||||
|---|---|---|---|---|---|---|---|---|
| Male | Female | <200 mg/dL | ≥200 to <400 mg/dL | ≥400 to <800 mg/dL | <70 mg/dL | ≥70 mg/dL | ||
| n = 23,757 | n = 12,094 | n = 11,663 | n = 13,945 | n = 8543 | n = 1269 | n = 1957 | n = 21,800 | |
| Friedewald | −6.11 (−6.26; −5.96) | −8.61 (−8.84; −8.38) | −3.52 (−3.70; −3.33) | −2.01 (−2.13; −1.88) | −9.76 (−10.0; −9.52) | −26.62 (−27.8; −25.5) | −6.91 (−7.58; −6.24) | −6.04 (−6.19; −5.89) |
| Sampson-NIH | −1.61 (−1.72; −1.49) | −3.06 (−3.24; −2.89) | −0.10 (−0.26; 0.07) | −0.18 (−0.30; −0.06) | −3.01 (−3.23; −2.79) | −7.85 (−8.75; −6.94) | 0.45 (0.02; 0.87) | −1.79 (−1.92; −1.67) |
| Ext-Martin–Hopkins | 0.67 (0.54; 0.79) | 0.61 (0.44; 0.79) | 0.72 (0.54; 0.89) | −1.75 (−1.87; −1.64) | 3.19 (2.96; 3.42) | 10.24 (9.34; 11.15) | 5.55 (5.04; 6.06) | 0.23 (0.10; 0.35) |
| SSLE | 0.005 (−0.11; 0.12) | 0.005 (−0.16; 0.17) | 0.005 (−0.15; 0.16) | 0.01 (−0.11; 0.12) | −0.02 (−0.24; 0.19) | 0.19 (−0.73; 1.11) | 3.97 (3.54; 4.41) | −0.35 (−0.47; −0.23) |
| Total | Sex | Triglycerides | LDLc | |||||
|---|---|---|---|---|---|---|---|---|
| Male | Female | <200 mg/dL | ≥200 to <400 mg/dL | ≥400 to <800 mg/dL | <70 mg/dL | ≥70 mg/dL | ||
| n = 23,757 | n = 12,094 | n = 11,663 | n = 13,945 | n = 8543 | n = 1269 | n = 1957 | n = 21,800 | |
| Friedewald | 6.58% (6.47–6.67) | 7.64% (7.47–7.80) | 5.71% (5.59–5.84) | 4.95% (4.87–5.04) | 9.68% (9.45–9.89) | 27.43% (26.23–28.46) | 12.81% (12.21–13.59) | 6.23% (6.14–6.35) |
| Sampson-NIH | 5.14% (5.06–5.22) | 5.44% (5.33–5.56) | 4.86% (4.76–4.96) | 4.44% (4.35–4.53) | 6.09% (5.94–6.24) | 12.70% (11.83–13.30) | 8.56% (8.05–8.94) | 4.93% (4.86–5.01) |
| Ext-Martin–Hopkins | 4.90% (4.82–4.98) | 4.95% (4.82–5.06) | 4.85% (4.77–4.96) | 4.48% (4.39–4.57) | 5.28% (5.15–5.41) | 11.97% (11.33–12.99) | 9.68% (9.18–10.32) | 4.67% (4.61–4.74) |
| SSLE | 4.59% (4.53–4.67) | 4.60% (4.51–4.71) | 4.59% (4.50–4.68) | 4.15% (4.07–4.22) | 5.11% (4.99–5.23) | 10.16% (9.58–10.67) | 7.96% (7.58–8.45) | 4.43% (4.37–4.49) |
| Total | Sex | Triglycerides | ||||
|---|---|---|---|---|---|---|
| Male | Female | <200 mg/dL | ≥200 to <400 mg/dL | ≥400 to <800 mg/dL | ||
| Friedewald | 0.759 (0.754–0.764) | 0.723 (0.715–0.730) | 0.796 (0.789–0.803) | 0.827 (0.821–0.833) | 0.696 (0.687–0.705) | 0.449 (0.419–0.480) |
| Sampson-NIH | 0.815 (0.810–0.819) | 0.799 (0.792–0.805) | 0.831 (0.824–0.837) | 0.847 (0.842–0.853) | 0.782 (0.774–0.790) | 0.638 (0.610–0.666) |
| Ext-Martin–Hopkins | 0.816 (0.811–0.820) | 0.810 (0.803–0.817) | 0.822 (0.815–0.828) | 0.843 (0.837–0.848) | 0.794 (0.786–0.802) | 0.635 (0.606–0.663) |
| SSLE | 0.827 (0.822–0.831) | 0.819 (0.813–0.826) | 0.834 (0.828–0.840) | 0.852 (0.846–0.857) | 0.801 (0.793–0.808) | 0.696 (0.670–0.722) |
Disclaimer/Publisher’s Note: The statements, opinions and data contained in all publications are solely those of the individual author(s) and contributor(s) and not of MDPI and/or the editor(s). MDPI and/or the editor(s) disclaim responsibility for any injury to people or property resulting from any ideas, methods, instructions or products referred to in the content. |
© 2025 by the authors. Licensee MDPI, Basel, Switzerland. This article is an open access article distributed under the terms and conditions of the Creative Commons Attribution (CC BY) license (https://creativecommons.org/licenses/by/4.0/).
Share and Cite
Yang, H.S.; Kim, S.-N.; Lee, S.; Hur, M. The Validation of a Novel, Sex-Specific LDL-Cholesterol Equation and the Friedewald, Sampson-NIH, and Extended-Martin–Hopkins Equations Against Direct Measurement in Korean Adults. Metabolites 2025, 15, 18. https://doi.org/10.3390/metabo15010018
Yang HS, Kim S-N, Lee S, Hur M. The Validation of a Novel, Sex-Specific LDL-Cholesterol Equation and the Friedewald, Sampson-NIH, and Extended-Martin–Hopkins Equations Against Direct Measurement in Korean Adults. Metabolites. 2025; 15(1):18. https://doi.org/10.3390/metabo15010018
Chicago/Turabian StyleYang, Hyun Suk, Soo-Nyung Kim, Seungho Lee, and Mina Hur. 2025. "The Validation of a Novel, Sex-Specific LDL-Cholesterol Equation and the Friedewald, Sampson-NIH, and Extended-Martin–Hopkins Equations Against Direct Measurement in Korean Adults" Metabolites 15, no. 1: 18. https://doi.org/10.3390/metabo15010018
APA StyleYang, H. S., Kim, S.-N., Lee, S., & Hur, M. (2025). The Validation of a Novel, Sex-Specific LDL-Cholesterol Equation and the Friedewald, Sampson-NIH, and Extended-Martin–Hopkins Equations Against Direct Measurement in Korean Adults. Metabolites, 15(1), 18. https://doi.org/10.3390/metabo15010018

