Enhanced Synthesis of Volatile Compounds by UV-B Irradiation in Artemisia argyi Leaves
Abstract
1. Introduction
2. Materials and Methods
2.1. Plant Materials
2.2. Metabolite Extraction and GC–MS Analysis
2.3. RNA Extraction and Sequencing
2.4. Quantitative Real-Time PCR
2.5. Statistical Analysis
3. Results and Discussion
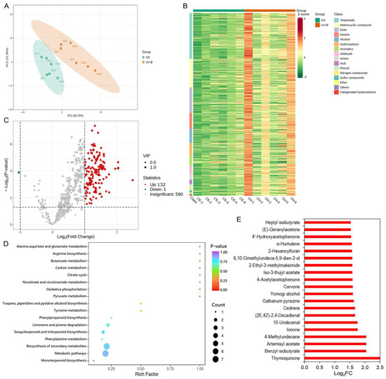
3.1. Metabolomic Analysis
3.2. Odorous Substances in Volatile Compounds
3.3. Illumina Sequencing and DEG Analysis
3.4. Metabolic Pathway Enrichment Analysis for DEGs
3.5. Integrated Analysis of Genes and Metabolites Involved in Volatile Compounds Biosynthesis
3.6. The Potential Regulation of Volatile Compounds by Transcription Factors
4. Conclusions
Supplementary Materials
Author Contributions
Funding
Institutional Review Board Statement
Informed Consent Statement
Data Availability Statement
Conflicts of Interest
References
- Bora, K.S.; Sharma, A. The genus Artemisia: A comprehensive review. Pharm. Biol. 2011, 49, 101–109. [Google Scholar] [CrossRef] [PubMed]
- Qiao, Y.; Wu, L.; Yang, S.; Wang, Q.; Gu, H.; Wei, L.; Liu, G.; Zhou, S.; Wang, P.; Song, M. Metabolomic and transcriptomic analyses provide insights into variations in flavonoids contents between two Artemisia cultivars. BMC Plant Biol. 2023, 23, 288. [Google Scholar] [CrossRef] [PubMed]
- Song, X.; Wen, X.; He, J.; Zhao, H.; Li, S.; Wang, M. Phytochemical components and biological activities of Artemisia argyi. J. Funct. Foods 2019, 52, 648–662. [Google Scholar] [CrossRef]
- Gu, H.; Liu, S.; Li, G.; Hou, L.; Shen, T.; Song, M.; Liu, J. Enhanced catalytic synthesis of flavonoid by UV-B radiation in Artemisia argyi. Catalysts 2024, 14, 504. [Google Scholar] [CrossRef]
- Aqeel, U.; Aftab, T.; Khan, M.M.A.; Naeem, M. Regulation of essential oil in aromatic plants under changing environment. J. Appl. Res. Med. Aromat. Plants 2023, 32, 100441. [Google Scholar] [CrossRef]
- Dhifi, W.; Bellili, S.; Jazi, S.; Bahloul, N.; Mnif, W. Essential oils’ chemical characterization and investigation of some biological activities: A critical review. Medicines 2016, 3, 25. [Google Scholar] [CrossRef]
- Kennedy, D.O.; Wightman, E.L. Herbal extracts and phytochemicals: Plant secondary metabolites and the enhancement of human brain function. Adv. Nutr. 2011, 2, 32–50. [Google Scholar] [CrossRef]
- Dudareva, N.; Negre, F.; Nagegowda, D.A.; Orlova, I. Plant volatiles: Recent advances and future perspectives. Crit. Rev. Plant Sci. 2006, 25, 417–440. [Google Scholar] [CrossRef]
- Butnariu, M.; Sarac, I. Essential oils from plants. J. Biotechnol. Biomed. Sci. 2018, 1, 35–43. [Google Scholar] [CrossRef]
- Schreiner, M.; Wiesner-Reinhold, M.; Baldermann, S.; Hanschen, F.S.; Neugart, S. UV-B-induced changes in secondary plant metabolites. In UV-B Radiation and Plant Life: Molecular Biology to Ecology; CABI: Oxfordshire, UK, 2017; pp. 39–57. [Google Scholar] [CrossRef]
- Jahangir, M.; Abdel-Farid, I.B.; Kim, H.K.; Choi, Y.H.; Verpoorte, R. Healthy and unhealthy plants: The effect of stress on the metabolism of Brassicaceae. Environ. Exp. Bot. 2009, 67, 23–33. [Google Scholar] [CrossRef]
- Jansen, M.A.K.; Hectors, K.; O’Brien, N.M.; Guisez, Y.; Potters, G. Plant stress and human health: Do human consumers benefit from UV-B acclimated crops? Plant Sci. 2008, 175, 449–458. [Google Scholar] [CrossRef]
- Verkerk, R.; Schreiner, M.; Krumbein, A.; Ciska, E.; Holst, B.; Rowlan, I.; Schrijver, R.D.; Hansen, M.; Gerhäuser, C.; Mithen, R.; et al. Glucosinolates in Brassica vegetables: The influence of the food supply chain on intake, bioavailability and human health. Mol. Nutr. Food Res. 2009, 53, S219–S265. [Google Scholar] [CrossRef]
- Shanthi, N.; Murugesan, S.; Nithia, S.M.J.; Kotteswari, M.; Gowri, S.S. UV-B induced changes to the physiological and phytochemical parameters of Phyllanthus amarus Schum. J. Life Sci. 2020, 12, 265–273. [Google Scholar] [CrossRef]
- Grene, R. Oxidative stress and acclimation mechanisms in plants. Arab. Book 2002, 1, e0036. [Google Scholar] [CrossRef]
- Jansen, M.A.K.; Bilger, W.; Hideg, E.; Strid, A.; Aphalo, P.; Brelsford, C.; Klem, K.; Mátai, A.; Llorens, L.; Nezval, J.; et al. Editorial: Interactive effects of UV-B radiation in a complex environment. Plant Physiol. Biochem. 2019, 134, 1–8. [Google Scholar] [CrossRef]
- O’Hara, A.; Headland, L.R.; Diaz-Ramos, L.A.; Morales, L.O.; Strid, A.; Jenkins, G.I. Regulation of Arabidopsis gene expression by low fluence rate UV-B independently of UVR8 and stress signalling. Photochem. Photobiol. Sci. 2019, 18, 1675–1684. [Google Scholar] [CrossRef]
- Robson, T.M.; Klem, K.; Urban, O.; Jansen, M.A.K. Re-interpreting plant morphological responses to UV-B radiation. Plant Cell Environ. 2015, 38, 856–866. [Google Scholar] [CrossRef] [PubMed]
- Mewis, I.; Schreiner, M.; Nguyen, C.N.; Krumbein, A.; Ulrichs, C.; Lohse, M.; Zrenner, R. UV-B irradiation changes specifically the secondary metabolite profile in broccoli sprouts: Induced signaling overlaps with defense response to biotic stressors. Plant Cell Physiol. 2012, 53, 1546–1560. [Google Scholar] [CrossRef]
- Eichholz, I.; Huyskens-Keil, S.; Keller, A.; Ulrich, D.; Kroh, L.W.; Rohn, S. UV-B-induced changes of volatile metabolites and phenolic compounds in blueberries (Vaccinium corymbosum L.). Food Chem. 2011, 126, 60–64. [Google Scholar] [CrossRef]
- Del-Castillo-Alonso, M.; Monforte, L.; Tomás-Las-Heras, R.; Núñez-Olivera, E.; Martínez-Abaigar, J. A supplement of ultraviolet-B radiation under field conditions increases phenolic and volatile compounds of Tempranillo grape skins and the resulting wines. Eur. J. Agron. 2020, 121, 126150. [Google Scholar] [CrossRef]
- Gil, M.; Bottini, R.; Berli, F.; Pontin, M.; Silva, M.F.; Piccoli, P. Volatile organic compounds characterized from grapevine (Vitis vinifera L. cv. Malbec) berries increase at pre-harvest and in response to UV-B radiation. Phytochemistry 2013, 96, 148–157. [Google Scholar] [CrossRef] [PubMed]
- Sun, M.; Zhu, Y.; Jordan, B.; Wang, T. Changes in physiological indices, amino acids, and volatile compounds in Vitis vinifera L. cv. Pinot Noir under UV-B radiation and water deficit conditions. Foods 2024, 13, 508. [Google Scholar] [CrossRef] [PubMed]
- Estell, R.E.; Fredrickson, E.L.; James, D.K. Effect of light intensity and wavelength on concentration of plant secondary metabolites in the leaves of Flourensia cernua. Biochem. Syst. Ecol. 2016, 65, 108–114. [Google Scholar] [CrossRef]
- Yang, X.; Montano, S.; Ren, Z. How Does photoreceptor UVR8 perceive a UV-B signal? Photochem. Photobiol. 2015, 91, 993–1003. [Google Scholar] [CrossRef]
- Livak, K.J.; Schmittgen, T.D. Analysis of relative gene expression data using real-time quantitative PCR and the 2−ΔΔCT method. Methods 2001, 25, 402–408. [Google Scholar] [CrossRef]
- Vinhal, D.C.; Vila, R.I.D.; Rodrigues, T.L.; Silva, A.K.; Moreira, L.C.; Valadares, M.C.; Luzin, R.M.; Lião, L.M.; Gil, E.D.S.; Vaz, B.G.; et al. LQFM184: A novel wide ultraviolet radiation range absorber compound. Photochem. Photobiol. 2020, 97, 360–371. [Google Scholar] [CrossRef] [PubMed]
- Sharma, A.; Shahzad, B.; Rehman, A.; Bhardwaj, R.; Landi, M.; Zheng, B. Response of phenylpropanoid pathway and the role of polyphenols in plants under abiotic stress. Molecules 2019, 24, 2452. [Google Scholar] [CrossRef]
- Crestani, G.; Večeřová, K.; Cunningham, N.; Badmus, U.O.; Urban, O.; Jansen, M.A.K. Comprehensive modulation of secondary metabolites in terpenoid-accumulating Mentha spicata L. via UV radiation. Plants 2024, 13, 1746. [Google Scholar] [CrossRef]
- Pandey, N.; Pandey-Rai, S. Short term UV-B radiation-mediated transcriptional responses and altered secondary metabolism of in vitro propagated plantlets of Artemisia annua L. Plant Cell Tissue Organ Cult. 2014, 116, 371–385. [Google Scholar] [CrossRef]
- Soni, R.; Shankar, G.; Mukhopadhyay, P.; Gupta, V. A concise review on Artemisia annua L.: A major source of diverse medicinal compounds. Ind. Crop. Prod. 2022, 184, 115072. [Google Scholar] [CrossRef]
- Ahuja, I.; Kissen, R.; Bones, A.M. Phytoalexins in defense against pathogens. Trends Plant Sci. 2012, 17, 73–90. [Google Scholar] [CrossRef] [PubMed]
- Zhi, Y.; Dai, C.; Fang, X.; Xiao, X.; Lu, H.; Chen, F.; Chen, R.; Ma, W.; Deng, Z.; Lu, L.; et al. Gene-directed in vitro mining uncovers the insect-repellent constituent from mugwort (Artemisia argyi). J. Am. Chem. Soc. 2024, 146, 30883–30892. [Google Scholar] [CrossRef] [PubMed]
- Kumari, R.; Prasad, M.N.V. Medicinal plant active compounds produced by UV-B exposure. Sustain. Agric. Rev. 2013, 12, 225–254. [Google Scholar] [CrossRef]
- Fan, X. Furan formation from fatty acids as a result of storage, gamma irradiation, UV-C and heat treatments. Food Chem. 2015, 175, 439–444. [Google Scholar] [CrossRef]
- Fini, A.; Brunetti, C.; Di Ferdinando, M.; Ferrini, F.; Tattini, M. Stress-induced flavonoid biosynthesis and the antioxidant machinery of plants. Plant Signal. Behav. 2011, 6, 709–711. [Google Scholar] [CrossRef]
- Yadav, V.; Wang, Z.; Wei, C.; Amo, A.; Ahmed, B.; Yang, X.; Zhang, X. Phenylpropanoid pathway engineering: An emerging approach towards plant defense. Pathogens 2020, 9, 312. [Google Scholar] [CrossRef]
- Yang, C.; Dong, A.; Deng, L.; Wang, F.; Liu, J. Deciphering the change pattern of lipid metabolism in Saccharomyces cerevisiae responding to low temperature. Biochem. Eng. J. 2023, 194, 108884. [Google Scholar] [CrossRef]
- Liu, X.; Xie, Z.; Xin, J.; Yuan, S.; Liu, S.; Sun, Y.; Zhang, Y.; Jin, C. OsbZIP18 is a positive regulator of phenylpropanoid and flavonoid biosynthesis under UV-B radiation in rice. Plants 2024, 13, 498. [Google Scholar] [CrossRef] [PubMed]
- Manela, N.; Oliva, M.; Ovadia, R.; Sikron-Persi, N.; Ayenew, B.; Fait, A.; Galili, G.; Perl, A.; Weiss, D.; Oren-Shamir, M. Phenylalanine and tyrosine levels are rate-limiting factors in production of health promoting metabolites in Vitis vinifera cv. Gamay Red cell suspension. Front. Plant Sci. 2015, 6, 538. [Google Scholar] [CrossRef]
- Azevedo, R.A.; Lancien, M.; Lea, P.J. The aspartic acid metabolic pathway, an exciting and essential pathway in plants. Amino Acids 2006, 30, 143–162. [Google Scholar] [CrossRef]
- Sun, Q.; Liu, M.; Cao, K.; Xu, H.; Zhou, X. UV-B irradiation to amino acids and carbohydrate metabolism in Rhododendron chrysanthum leaves by coupling deep transcriptome and metabolome analysis. Plants 2022, 11, 2730. [Google Scholar] [CrossRef] [PubMed]
- Dolzhenko, Y.; Bertea, C.M.; Occhipinti, A.; Bossi, S.; Maffei, M.E. UV-B modulates the interplay between terpenoids and flavonoids in peppermint (Mentha × piperita L.). J. Photochem. Photobiol. B Biol. 2010, 100, 67–75. [Google Scholar] [CrossRef] [PubMed]
- Torrens-Spence, M.P.; Bobokalonova, A.; Carballo, V.; Glinkerman, C.M.; Weng, J.K. Pbs3 and eps1 complete salicylic acid biosynthesis from isochorismate in Arabidopsis. Mol. Plant 2019, 12, 10. [Google Scholar] [CrossRef] [PubMed]
- Wu, J.; Zhu, W.T.; Zhao, Q. Salicylic acid biosynthesis is not from phenylalanine in Arabidopsis. J. Integr. Plant Biol. 2023, 65, 881–887. [Google Scholar] [CrossRef] [PubMed]
- Rehman, R.; Hanif, M.A.; Mushtaq, Z.; Al-Sadi, A.M. Biosynthesis of essential oils in aromatic plants: A review. Food Rev. Int. 2016, 32, 117–160. [Google Scholar] [CrossRef]
- Rizzini, L.; Favory, J.J.; Cloix, C.; Faggionato, D.; O’Hara, A.; Kaiserli, E.; Baumeister, R.; Schäfer, E.; Nagy, F.; Jenkins, G.I.; et al. Perception of UV-B by the Arabidopsis UVR8 protein. Science 2011, 332, 103–106. [Google Scholar] [CrossRef]
- Jenkins, G.I. Photomorphogenic responses to ultraviolet-B light. Plant Cell Environ. 2017, 40, 2544–2557. [Google Scholar] [CrossRef]
- Hu, Z.; Zhong, X.; Zhang, H.; Luo, X.; Wang, Y.; Wang, Y.; Liu, T.; Zhang, Y.; Wang, X.; An, H.; et al. GhMYB18 confers Aphis gossypii glover resistance through regulating the synthesis of salicylic acid and flavonoids in cotton plants. Plant Cell Rep. 2023, 42, 355–369. [Google Scholar] [CrossRef]
- Zhao, M.; Li, J.; Zhu, L.; Chang, P.; Li, L.; Zhang, L. Identification and characterization of MYB-bHLH-WD40 regulatory complex members controlling anthocyanidin biosynthesis in blueberry fruits development. Genes 2019, 10, 496. [Google Scholar] [CrossRef]
- Li, Y.; Chen, X.; Wang, J.; Zou, G.; Wang, L.; Li, X. Two responses to MeJA induction of R2R3-MYB transcription factors regulate flavonoid accumulation in Glycyrrhiza uralensis Fisch. PLoS ONE 2020, 15, e0236565. [Google Scholar] [CrossRef]
- Shamala, L.F.; Zhou, H.C.; Han, Z.X.; Wei, S. UV-B Induces distinct transcriptional re-programing in UVR8-Signal transduction, flavonoid, and terpenoids Pathways in Camellia sinensis. Front. Plant Sci. 2020, 11, 234. [Google Scholar] [CrossRef] [PubMed]






Disclaimer/Publisher’s Note: The statements, opinions and data contained in all publications are solely those of the individual author(s) and contributor(s) and not of MDPI and/or the editor(s). MDPI and/or the editor(s) disclaim responsibility for any injury to people or property resulting from any ideas, methods, instructions or products referred to in the content. |
© 2024 by the authors. Licensee MDPI, Basel, Switzerland. This article is an open access article distributed under the terms and conditions of the Creative Commons Attribution (CC BY) license (https://creativecommons.org/licenses/by/4.0/).
Share and Cite
Gu, H.; Peng, Z.; Kuang, X.; Hou, L.; Peng, X.; Song, M.; Liu, J. Enhanced Synthesis of Volatile Compounds by UV-B Irradiation in Artemisia argyi Leaves. Metabolites 2024, 14, 700. https://doi.org/10.3390/metabo14120700
Gu H, Peng Z, Kuang X, Hou L, Peng X, Song M, Liu J. Enhanced Synthesis of Volatile Compounds by UV-B Irradiation in Artemisia argyi Leaves. Metabolites. 2024; 14(12):700. https://doi.org/10.3390/metabo14120700
Chicago/Turabian StyleGu, Haike, Zhuangju Peng, Xiuwen Kuang, Li Hou, Xinyuan Peng, Meifang Song, and Junfeng Liu. 2024. "Enhanced Synthesis of Volatile Compounds by UV-B Irradiation in Artemisia argyi Leaves" Metabolites 14, no. 12: 700. https://doi.org/10.3390/metabo14120700
APA StyleGu, H., Peng, Z., Kuang, X., Hou, L., Peng, X., Song, M., & Liu, J. (2024). Enhanced Synthesis of Volatile Compounds by UV-B Irradiation in Artemisia argyi Leaves. Metabolites, 14(12), 700. https://doi.org/10.3390/metabo14120700

