Multi-Omics Analysis Provides Insights into Green Soybean in Response to Cold Stress
Abstract
1. Introduction
2. Materials and Methods
2.1. Plant Material and Stress Treatment
2.2. Transcriptome Sequencing
2.3. Transcriptome Data Processing
2.4. Metabolite Detection
2.5. Statistical Analysis
3. Results
3.1. Transcriptomic Profiling of Green Soybeans in Response to Cold Stress
3.2. Analysis of Differentially Expressed Genes
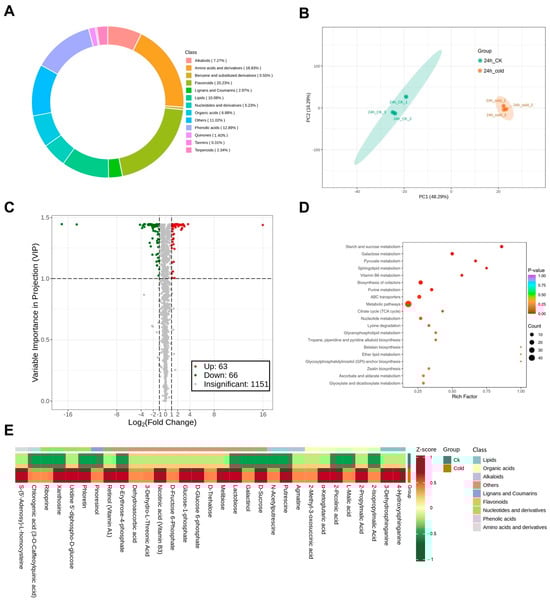
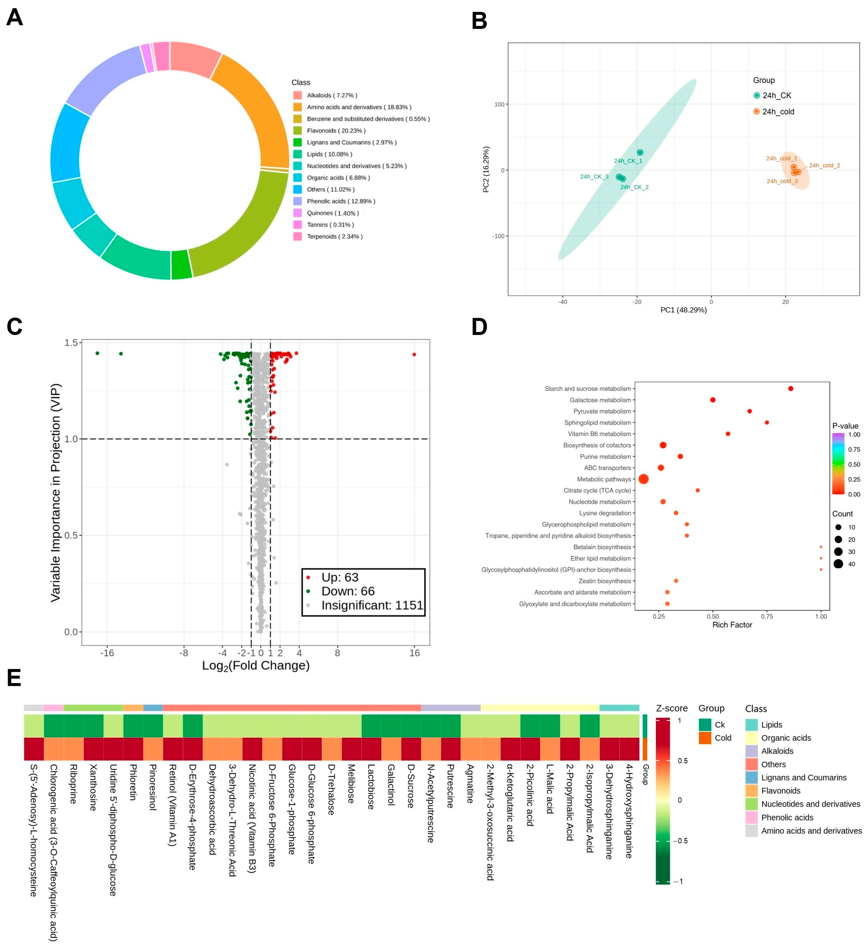
3.3. Metabolic Profiling of Green Soybeans in Response to Cold Stress
3.4. Analysis of Differentially Expressed Metabolites
3.5. Integrated Analysis of Transcriptomic and Metabolomic Data
4. Discussion
4.1. The Crucial Role of Galactose Metabolism Under Cold Stress in Green Soybean
4.2. The Crucial Role of Ascorbate and Aldarate Metabolism Under Cold Stress in Green Soybeans
5. Conclusions
Supplementary Materials
Author Contributions
Funding
Institutional Review Board Statement
Informed Consent Statement
Data Availability Statement
Conflicts of Interest
References
- Dhakal, K.; Zhu, Q.; Zhang, B.; Li, M.; Li, S. Analysis of Shoot Architecture Traits in Edamame Reveals Potential Strategies to Improve Harvest Efficiency. Front. Plant Sci. 2021, 12, 614926. [Google Scholar] [CrossRef]
- Gao, H.; Wu, G.; Wu, F.; Zhou, X.; Zhou, Y.; Xu, K.; Li, Y.; Zhang, W.; Zhao, K.; Jing, Y.; et al. Genome-Wide Association Analysis of Yield-Related Traits and Candidate Genes in Vegetable Soybean. Plants 2024, 13, 1442. [Google Scholar] [CrossRef]
- Moseley, D.; da Silva, M.P.; Mozzoni, L.; Orazaly, M.; Florez-Palacios, L.; Acuña, A.; Wu, C.; Chen, P. Effect of Planting Date and Cultivar Maturity in Edamame Quality and Harvest Window. Front. Plant Sci. 2020, 11, 585856. [Google Scholar] [CrossRef]
- Nair, R.M.; Boddepalli, V.N.; Yan, M.-R.; Kumar, V.; Gill, B.; Pan, R.S.; Wang, C.; Hartman, G.L.; Silva E Souza, R.; Somta, P. Global Status of Vegetable Soybean. Plants 2023, 12, 609. [Google Scholar] [CrossRef]
- Kao, C.-F.; He, S.-S.; Wang, C.-S.; Lai, Z.-Y.; Lin, D.-G.; Chen, S. A Modified Roger’s Distance Algorithm for Mixed Quantitative-Qualitative Phenotypes to Establish a Core Collection for Taiwanese Vegetable Soybeans. Front. Plant Sci. 2020, 11, 612106. [Google Scholar] [CrossRef]
- Wilkes, J.E.; Kirkpatrick, T.L. The Effects of Meloidogyne Incognita and Heterodera Glycines on the Yield and Quality of Edamame (Glycine max L.) in Arkansas. J. Nematol. 2020, 52, 1–15. [Google Scholar] [CrossRef] [PubMed]
- Iman, M.N.; Irdiani, R.; Rahmawati, D.; Fukusaki, E.; Putri, S.P. Improvement of the Functional Value of Green Soybean (Edamame) Using Germination and Tempe Fermentation: A Comparative Metabolomics Study. J. Biosci. Bioeng. 2023, 136, 205–212. [Google Scholar] [CrossRef] [PubMed]
- Wang, Z.Q.; Senga, E.F.B.; Wang, D.Y. Vegetable Soy Bean (Glycine max [L.] Merrill) from Production to Processing. Outlook Agric. 2005, 34, 167–172. [Google Scholar] [CrossRef]
- Wszelaki, A.L.; Delwiche, J.F.; Walker, S.D.; Liggett, R.E.; Miller, S.A.; Kleinhenz, M.D. Consumer Liking and Descriptive Analysis of Six Varieties of Organically Grown Edamame-Type Soybean. Food Qual. Prefer. 2005, 16, 651–658. [Google Scholar] [CrossRef]
- Mozzoni, L.A.; Chen, P.; Morawicki, R.O.; Hettiarachchy, N.S.; Brye, K.R.; Mauromoustakos, A. Quality Attributes of Vegetable Soybean as a Function of Boiling Time and Condition. Int. J. Food Sci. Technol. 2009, 44, 2089–2099. [Google Scholar] [CrossRef]
- Lee, D.H.; Lee, W.; Shin, D.; Im, H.; Jung, G.; Lee, Y.-B.; Choi, J. Genomic and Metabolomic Analysis of Latilactobacillus Sakei DCF0720 for Black Soybean Yogurt Fermentation. Int. J. Food Microbiol. 2024, 425, 110897. [Google Scholar] [CrossRef] [PubMed]
- Dong, Y.; Lan, T.; Liu, Z.; Xu, Z.; Jiang, L.; Zhang, Y.; Sui, X. Shear, Extensional Rheology, and Tribology of Polysaccharide-Thickened Soy Protein-Based Liquid Systems for Dysphagia Management. Food Chem. 2025, 463 Pt 1, 141145. [Google Scholar] [CrossRef] [PubMed]
- Zheng, L.; Regenstein, J.M.; Teng, F.; Li, Y. Tofu Products: A Review of Their Raw Materials, Processing Conditions, and Packaging. Compr. Rev. Food Sci. Food Saf. 2020, 19, 3683–3714. [Google Scholar] [CrossRef] [PubMed]
- Bianchini, A.; Dutra de Moraes, P.V.; Domanski Jakubski, J.; Adami, P.F.; Bernardi Rankrape, C.; Rossi, P. Influence of Cover Crops with Allelopathic Potential and Their Reduction of Herbicide Use for Soybean Productivity. J. Environ. Sci. Health B 2022, 57, 890–896. [Google Scholar] [CrossRef] [PubMed]
- Gawda, D.; Nowak, A.; Haliniarz, M.; Woniak, A. Yield and Economic Effectiveness of Soybean Grown Under Different Cropping Systems. Int. J. Plant Prod. 2020, 14, 475–485. [Google Scholar] [CrossRef]
- Zhang, Q.; Li, Y.; Chin, K.L.; Qi, Y. Vegetable Soybean: Seed Composition and Production Research. Ital. J. Agron. 2017, 12, 872. [Google Scholar] [CrossRef]
- Esmaeili, N.; Shen, G.; Zhang, H. Genetic Manipulation for Abiotic Stress Resistance Traits in Crops. Front. Plant Sci. 2022, 13, 1011985. [Google Scholar] [CrossRef]
- Wu, Y.; Liu, J.; Zhao, L.; Wu, H.; Zhu, Y.; Ahmad, I.; Zhou, G. Abiotic Stress Responses in Crop Plants: A Multi-Scale Approach. J. Integr. Agric. 2024. [Google Scholar] [CrossRef]
- Gong, Z.; Xiong, L.; Shi, H.; Yang, S.; Herrera-Estrella, L.R.; Xu, G.; Chao, D.-Y.; Li, J.; Wang, P.-Y.; Qin, F.; et al. Plant Abiotic Stress Response and Nutrient Use Efficiency. Sci. China Life Sci. 2020, 63, 635–674. [Google Scholar] [CrossRef]
- Villalobos-López, M.A.; Arroyo-Becerra, A.; Quintero-Jiménez, A.; Iturriaga, G. Biotechnological Advances to Improve Abiotic Stress Tolerance in Crops. Int. J. Mol. Sci. 2022, 23, 12053. [Google Scholar] [CrossRef]
- Kopecká, R.; Kameniarová, M.; Černý, M.; Brzobohatý, B.; Novák, J. Abiotic Stress in Crop Production. Int. J. Mol. Sci. 2023, 24, 6603. [Google Scholar] [CrossRef] [PubMed]
- Ding, Y.; Shi, Y.; Yang, S. Advances and Challenges in Uncovering Cold Tolerance Regulatory Mechanisms in Plants. New Phytol. 2019, 222, 1690–1704. [Google Scholar] [CrossRef] [PubMed]
- Ermilova, E. Cold Stress Response: An Overview in Chlamydomonas. Front. Plant Sci. 2020, 11, 569437. [Google Scholar] [CrossRef] [PubMed]
- Zhang, Y.; Lin, D.; Yan, R.; Xu, Y.; Xing, M.; Liao, S.; Wan, C.; Chen, C.; Zhu, L.; Kai, W.; et al. Amelioration of Chilling Injury by Fucoidan in Cold-Stored Cucumber via Membrane Lipid Metabolism Regulation. Foods 2023, 12, 301. [Google Scholar] [CrossRef] [PubMed]
- Suzuki, N.; Rivero, R.M.; Shulaev, V.; Blumwald, E.; Mittler, R. Abiotic and Biotic Stress Combinations. New Phytol. 2014, 203, 32–43. [Google Scholar] [CrossRef]
- Kim, J.-S.; Kidokoro, S.; Yamaguchi-Shinozaki, K.; Shinozaki, K. Regulatory Networks in Plant Responses to Drought and Cold Stress. Plant Physiol. 2024, 195, 170–189. [Google Scholar] [CrossRef]
- Kao, P.-H.; Baiya, S.; Lai, Z.-Y.; Huang, C.-M.; Jhan, L.-H.; Lin, C.-J.; Lai, Y.-S.; Kao, C.-F. An Advanced Systems Biology Framework of Feature Engineering for Cold Tolerance Genes Discovery from Integrated Omics and Non-Omics Data in Soybean. Front. Plant Sci. 2022, 13, 1019709. [Google Scholar] [CrossRef]
- Wang, X.; Ding, Y.; Li, Z.; Shi, Y.; Wang, J.; Hua, J.; Gong, Z.; Zhou, J.-M.; Yang, S. PUB25 and PUB26 Promote Plant Freezing Tolerance by Degrading the Cold Signaling Negative Regulator MYB15. Dev. Cell 2019, 51, 222–235.e5. [Google Scholar] [CrossRef]
- Bandara, A.Y.; Weerasooriya, D.K.; Bell, T.H.; Esker, P.D. Prospects of alleviating early planting-associated cold susceptibility of soybean using microbes: New insights from microbiome analysis. J. Agron. Crop Sci. 2021, 207, 171–185. [Google Scholar] [CrossRef]
- Tsegaw, M.; Zegeye, W.A.; Jiang, B.; Sun, S.; Yuan, S.; Han, T.; Wu, T. Progress and Prospects of the Molecular Basis of Soybean Cold Tolerance. Plants 2023, 12, 459. [Google Scholar] [CrossRef]
- Muncan, J.; Jinendra, B.M.S.; Kuroki, S.; Tsenkova, R. Aquaphotomics Research of Cold Stress in Soybean Cultivars with Different Stress Tolerance Ability: Early Detection of Cold Stress Response. Molecules 2022, 27, 744. [Google Scholar] [CrossRef]
- Yanina, I.Y.; Dyachenko, P.A.; Abdurashitov, A.S.; Shalin, A.S.; Minin, I.V.; Minin, O.V.; Bulygin, A.D.; Vrazhnov, D.A.; Kistenev, Y.V.; Tuchin, V.V. Light distribution in fat cell layers at physiological temperatures. Sci. Rep. 2023, 13, 1073. [Google Scholar] [CrossRef] [PubMed] [PubMed Central]
- Chen, Y.; Liu, Z.; Han, D.; Yang, Q.; Li, C.; Shi, X.; Zhang, M.; Yang, C.; Qiu, L.; Jia, H.; et al. Cold Tolerance SNPs and Candidate Gene Mining in the Soybean Germination Stage Based on Genome-Wide Association Analysis. TAG Theor. Appl. Genet. Theor. Angew. Genet. 2024, 137, 178. [Google Scholar] [CrossRef] [PubMed]
- Hussain, M.A.; Li, S.; Gao, H.; Feng, C.; Sun, P.; Sui, X.; Jing, Y.; Xu, K.; Zhou, Y.; Zhang, W.; et al. Comparative Analysis of Physiological Variations and Genetic Architecture for Cold Stress Response in Soybean Germplasm. Front. Plant Sci. 2022, 13, 1095335. [Google Scholar] [CrossRef] [PubMed]
- Robison, J.D.; Yamasaki, Y.; Randall, S.K. The Ethylene Signaling Pathway Negatively Impacts CBF/DREB-Regulated Cold Response in Soybean (Glycine max). Front. Plant Sci. 2019, 10, 121. [Google Scholar] [CrossRef] [PubMed]
- Yang, M.; Teng, Y.; Yue, T.; Wang, Z.; Feng, G.; Ruan, J.; Yan, S.; Zheng, Y.; Zhang, L.; Chen, Q.; et al. The Overexpression of Peanut (Arachis hypogaea L.) AhALDH2B6 in Soybean Enhances Cold Resistance. Plants 2023, 12, 2928. [Google Scholar] [CrossRef] [PubMed]
- Raza, A.; Salehi, H.; Bashir, S.; Tabassum, J.; Jamla, M.; Charagh, S.; Barmukh, R.; Mir, R.A.; Bhat, B.A.; Javed, M.A.; et al. Transcriptomics, Proteomics, and Metabolomics Interventions Prompt Crop Improvement against Metal(Loid) Toxicity. Plant Cell Rep. 2024, 43, 80. [Google Scholar] [CrossRef]
- Raza, A.; Su, W.; Hussain, M.A.; Mehmood, S.S.; Zhang, X.; Cheng, Y.; Zou, X.; Lv, Y. Integrated Analysis of Metabolome and Transcriptome Reveals Insights for Cold Tolerance in Rapeseed (Brassica napus L.). Front. Plant Sci. 2021, 12, 721681. [Google Scholar] [CrossRef]
- Xu, C.; Gui, Z.; Huang, Y.; Yang, H.; Luo, J.; Zeng, X. Integrated Transcriptomics and Metabolomics Analyses Provide Insights into Qingke in Response to Cold Stress. J. Agric. Food Chem. 2023, 71, 18345–18358. [Google Scholar] [CrossRef]
- Sun, J.; Qiu, C.; Ding, Y.; Wang, Y.; Sun, L.; Fan, K.; Gai, Z.; Dong, G.; Wang, J.; Li, X.; et al. Fulvic Acid Ameliorates Drought Stress-Induced Damage in Tea Plants by Regulating the Ascorbate Metabolism and Flavonoids Biosynthesis. BMC Genomics 2020, 21, 411. [Google Scholar] [CrossRef]
- Nokihara, K.; Okada, Y.; Ohata, S.; Monden, Y. Transcriptome Analysis Reveals Key Genes Involved in Weevil Resistance in the Hexaploid Sweetpotato. Plants 2021, 10, 1535. [Google Scholar] [CrossRef] [PubMed]
- Chu, T.; Liu, F.; Qin, G.; Zhan, W.; Wang, M.; Lou, B. Transcriptome Analysis of the Larimichthys Polyactis Under Heat and Cold Stress. Cryobiology 2020, 96, 175–183. [Google Scholar] [CrossRef] [PubMed]
- Meng, D.; Yu, X.; Ma, L.; Hu, J.; Liang, Y.; Liu, X.; Yin, H.; Liu, H.; He, X.; Li, D. Transcriptomic Response of Chinese Yew (Taxus chinensis) to Cold Stress. Front. Plant Sci. 2017, 8, 468. [Google Scholar] [CrossRef]
- Zhou, P.; Li, Q.; Liu, G.; Xu, N.; Yang, Y.; Zeng, W.; Chen, A.; Wang, S. Integrated Analysis of Transcriptomic and Metabolomic Data Reveals Critical Metabolic Pathways Involved in Polyphenol Biosynthesis in Nicotiana Tabacum under Chilling Stress. Funct. Plant Biol. FPB 2018, 46, 30–43. [Google Scholar] [CrossRef] [PubMed]
- Zhang, Q.; Wang, L.; Liu, Z.; Zhao, Z.; Zhao, J.; Wang, Z.; Zhou, G.; Liu, P.; Liu, M. Transcriptome and Metabolome Profiling Unveil the Mechanisms of Ziziphus jujuba Mill. Peel Coloration. Food Chem. 2020, 312, 125903. [Google Scholar] [CrossRef]
- Sun, Y.; Zhou, M.; Luo, L.; Pan, H.; Zhang, Q.; Yu, C. Metabolic Profiles, Bioactive Compounds and Antioxidant Activity of Rosehips from Xinjiang, China. LWT 2023, 174, 114451. [Google Scholar] [CrossRef]
- Xu, W.; Xu, X.; Han, R.; Wang, X.; Wang, K.; Qi, G.; Ma, P.; Komatsuda, T.; Liu, C. Integrated Transcriptome and Metabolome Analysis Reveals That Flavonoids Function in Wheat Resistance to Powdery Mildew. Front. Plant Sci. 2023, 14, 1125194. [Google Scholar] [CrossRef]
- Shen, J.; Xu, Y.; Yuan, S.; Jin, F.; Huang, Y.; Chen, H.; Shan, Z.; Yang, Z.; Chen, S.; Zhou, X.; et al. Genome-Wide Identification of GmSPS Gene Family in Soybean and Expression Analysis in Response to Cold Stress. Int. J. Mol. Sci. 2023, 24, 12878. [Google Scholar] [CrossRef]
- Haidar, S.; Lackey, S.; Charette, M.; Yoosefzadeh-Najafabadi, M.; Gahagan, A.C.; Hotte, T.; Belzile, F.; Rajcan, I.; Golshani, A.; Morrison, M.J.; et al. Genome-Wide Analysis of Cold Imbibition Stress in Soybean, Glycine max. Front. Plant Sci. 2023, 14, 1221644. [Google Scholar] [CrossRef]
- Ren, C.; Wang, H.; Zhou, Z.; Jia, J.; Zhang, Q.; Liang, C.; Li, W.; Zhang, Y.; Yu, G. Genome-Wide Identification of the B3 Gene Family in Soybean and the Response to Melatonin under Cold Stress. Front. Plant Sci. 2022, 13, 1091907. [Google Scholar] [CrossRef]
- Ding, Y.; Li, H.; Zhang, X.; Xie, Q.; Gong, Z.; Yang, S. OST1 kinase modulates freezing tolerance by enhancing ICE1 stability in Arabidopsis. Dev Cell. 2015, 32, 278–289. [Google Scholar] [CrossRef] [PubMed]
- Zhang, J.; Liang, L.; Xie, Y.; Zhao, Z.; Su, L.; Tang, Y.; Sun, B.; Lai, Y.; Li, H. Transcriptome and Metabolome Analyses Reveal Molecular Responses of Two Pepper (Capsicum annuum L.) Cultivars to Cold Stress. Front. Plant Sci. 2022, 13, 819630. [Google Scholar] [CrossRef]
- Yan, F.; Qu, D.; Chen, X.; Zeng, H.; Li, X.; Hu, C.Y. Metabolomics Reveals 5-Aminolevulinic Acid Improved the Ability of Tea Leaves (Camellia sinensis L.) against Cold Stress. Metabolites 2022, 12, 392. [Google Scholar] [CrossRef]
- Xiao, P.; Qu, J.; Wang, Y.; Fang, T.; Xiao, W.; Wang, Y.; Zhang, Y.; Khan, M.; Chen, Q.; Xu, X.; et al. Transcriptome and Metabolome Atlas Reveals Contributions of Sphingosine and Chlorogenic Acid to Cold Tolerance in Citrus. Plant Physiol. 2024, 196, 634–650. [Google Scholar] [CrossRef] [PubMed]
- Xu, J.; Chen, Z.; Wang, F.; Jia, W.; Xu, Z. Combined Transcriptomic and Metabolomic Analyses Uncover Rearranged Gene Expression and Metabolite Metabolism in Tobacco during Cold Acclimation. Sci. Rep. 2020, 10, 5242. [Google Scholar] [CrossRef] [PubMed]
- Moschen, S.; Di Rienzo, J.A.; Higgins, J.; Tohge, T.; Watanabe, M.; González, S.; Rivarola, M.; García-García, F.; Dopazo, J.; Hopp, H.E.; et al. Integration of Transcriptomic and Metabolic Data Reveals Hub Transcription Factors Involved in Drought Stress Response in Sunflower (Helianthus annuus L.). Plant Mol. Biol. 2017, 94, 549–564. [Google Scholar] [CrossRef]
- Li, Y.; Tian, Q.; Wang, Z.; Li, J.; Liu, S.; Chang, R.; Chen, H.; Liu, G. Integrated Analysis of Transcriptomics and Metabolomics of Peach under Cold Stress. Front. Plant Sci. 2023, 14, 1153902. [Google Scholar] [CrossRef]
- Chen, W.; Zhang, J.; Zheng, S.; Wang, Z.; Xu, C.; Zhang, Q.; Wu, J.; Lou, H. Metabolite Profiling and Transcriptome Analyses Reveal Novel Regulatory Mechanisms of Melatonin Biosynthesis in Hickory. Hortic. Res. 2021, 8, 196. [Google Scholar] [CrossRef]
- Kim, D.; Langmead, B.; Salzberg, S.L. HISAT: A Fast Spliced Aligner with Low Memory Requirements. Nat. Methods 2015, 12, 357–360. [Google Scholar] [CrossRef]
- Kim, D.; Paggi, J.M.; Park, C.; Bennett, C.; Salzberg, S.L. Graph-Based Genome Alignment and Genotyping with HISAT2 and HISAT-Genotype. Nat. Biotechnol. 2019, 37, 907–915. [Google Scholar] [CrossRef]
- Pertea, M.; Pertea, G.M.; Antonescu, C.M.; Chang, T.-C.; Mendell, J.T.; Salzberg, S.L. StringTie Enables Improved Reconstruction of a Transcriptome from RNA-Seq Reads. Nat. Biotechnol. 2015, 33, 290–295. [Google Scholar] [CrossRef] [PubMed]
- Liao, Y.; Smyth, G.K.; Shi, W. featureCounts: An Efficient General Purpose Program for Assigning Sequence Reads to Genomic Features. Bioinformatics 2014, 30, 923–930. [Google Scholar] [CrossRef] [PubMed]
- Chen, W.; Gong, L.; Guo, Z.; Wang, W.; Zhang, H.; Liu, X.; Yu, S.; Xiong, L.; Luo, J. A Novel Integrated Method for Large-Scale Detection, Identification, and Quantification of Widely Targeted Metabolites: Application in the Study of Rice Metabolomics. Mol. Plant 2013, 6, 1769–1780. [Google Scholar] [CrossRef] [PubMed]
- Fraga, C.G.; Clowers, B.H.; Moore, R.J.; Zink, E.M. Signature-Discovery Approach for Sample Matching of a Nerve-Agent Precursor Using Liquid Chromatography-Mass Spectrometry, XCMS, and Chemometrics. Anal. Chem. 2010, 82, 4165–4173. [Google Scholar] [CrossRef] [PubMed]
- Love, M.I.; Huber, W.; Anders, S. Moderated Estimation of Fold Change and Dispersion for RNA-Seq Data with DESeq2. Genome Biol. 2014, 15, 550. [Google Scholar] [CrossRef]
- Thévenot, E.A.; Roux, A.; Xu, Y.; Ezan, E.; Junot, C. Analysis of the Human Adult Urinary Metabolome Variations with Age, Body Mass Index, and Gender by Implementing a Comprehensive Workflow for Univariate and OPLS Statistical Analyses. J. Proteome Res. 2015, 14, 3322–3335. [Google Scholar] [CrossRef]
- Chong, J.; Xia, J. MetaboAnalystR: An R Package for Flexible and Reproducible Analysis of Metabolomics Data. Bioinformatics 2018, 34, 4313–4314. [Google Scholar] [CrossRef]
- Kanehisa, M.; Goto, S. KEGG: Kyoto Encyclopedia of Genes and Genomes. Nucleic Acids Res. 2000, 28, 27–30. [Google Scholar] [CrossRef]
- Liu, F.; Chu, T.; Wang, M.; Zhan, W.; Xie, Q.; Lou, B. Transcriptome analyses provide the first insight into the molecular basis of cold tolerance in Larimichthys polyactis. J Comp Physiol B. 2020, 190, 27–34. [Google Scholar] [CrossRef]
- Liu, B.; Wang, X.-Y.; Cao, Y.; Arora, R.; Zhou, H.; Xia, Y.-P. Factors Affecting Freezing Tolerance: A Comparative Transcriptomics Study Between Field and Artificial Cold Acclimations in Overwintering Evergreens. Plant J. Cell Mol. Biol. 2020, 103, 2279–2300. [Google Scholar] [CrossRef]
- Konecny, T.; Nikoghosyan, M.; Binder, H. Machine Learning Extracts Marks of Thiamine’s Role in Cold Acclimation in the Transcriptome of Vitis vinifera. Front. Plant Sci. 2023, 14, 1303542. [Google Scholar] [CrossRef] [PubMed]
- You, J.; Chan, Z. ROS Regulation During Abiotic Stress Responses in Crop Plants. Front. Plant Sci. 2015, 6, 1092. [Google Scholar] [CrossRef]
- Tian, X.; Liu, Y.; Huang, Z.; Duan, H.; Tong, J.; He, X.; Gu, W.; Ma, H.; Xiao, L. Comparative Proteomic Analysis of Seedling Leaves of Cold-Tolerant and -Sensitive Spring Soybean Cultivars. Mol. Biol. Rep. 2015, 42, 581–601. [Google Scholar] [CrossRef] [PubMed]
- Guo, X.; Liu, D.; Chong, K. Cold Signaling in Plants: Insights into Mechanisms and Regulation. J. Integr. Plant Biol. 2018, 60, 745–756. [Google Scholar] [CrossRef]
- Pareek, A.; Khurana, A.; Sharma, A.K.; Kumar, R. An Overview of Signaling Regulons During Cold Stress Tolerance in Plants. Curr. Genom. 2017, 18, 498–511. [Google Scholar] [CrossRef]
- Huang, B.; Fan, Y.; Cui, L.; Li, C.; Guo, C. Cold Stress Response Mechanisms in Anther Development. Int. J. Mol. Sci. 2022, 24, 30. [Google Scholar] [CrossRef]
- Sami, F.; Yusuf, M.; Faizan, M.; Faraz, A.; Hayat, S. Role of Sugars under Abiotic Stress. Plant Physiol. Biochem. PPB 2016, 109, 54–61. [Google Scholar] [CrossRef] [PubMed]
- Shen, J.; Liu, J.; Yuan, Y.; Chen, L.; Ma, J.; Li, X.; Li, J. The Mechanism of Abscisic Acid Regulation of Wild Fragaria Species in Response to Cold Stress. BMC Genom. 2022, 23, 670. [Google Scholar] [CrossRef] [PubMed]
- Raza, A.; Bhardwaj, S.; Atikur Rahman, M.; García-Caparrós, P.; Habib, M.; Saeed, F.; Charagh, S.; Foyer, C.H.; Siddique, K.H.M.; Varshney, R.K. Trehalose: A Sugar Molecule Involved in Temperature Stress Management in Plants. Crop J. 2024, 12, 1–16. [Google Scholar] [CrossRef]
- Liu, Y.; Zhang, L.; Meng, S.; Zhang, H.; Wang, S.; Xu, C.; Liu, Y.; Xu, T.; He, Y.; Cui, Y.; et al. Galactinol Regulates JA Biosynthesis to Enhance Tomato Cold Tolerance. J. Agric. Food Chem. 2024, 72, 2547–2559. [Google Scholar] [CrossRef]
- Lang, S.; Liu, X.; Xue, H.; Li, X.; Wang, X. Functional Characterization of BnHSFA4a as a Heat Shock Transcription Factor in Controlling the Re-Establishment of Desiccation Tolerance in Seeds. J. Exp. Bot. 2017, 68, 2361–2375. [Google Scholar] [CrossRef] [PubMed]
- Nishizawa, A.; Yabuta, Y.; Yoshida, E.; Maruta, T.; Yoshimura, K.; Shigeoka, S. Arabidopsis Heat Shock Transcription Factor A2 as a Key Regulator in Response to Several Types of Environmental Stress. Plant J. Cell Mol. Biol. 2006, 48, 535–547. [Google Scholar] [CrossRef] [PubMed]
- Hasanuzzaman, M.; Bhuyan, M.H.M.B.; Zulfiqar, F.; Raza, A.; Mohsin, S.M.; Mahmud, J.A.; Fujita, M.; Fotopoulos, V. Reactive Oxygen Species and Antioxidant Defense in Plants under Abiotic Stress: Revisiting the Crucial Role of a Universal Defense Regulator. Antioxidants 2020, 9, 681. [Google Scholar] [CrossRef] [PubMed]
- Guo, Z.; Cai, L.; Liu, C.; Chen, Z.; Guan, S.; Ma, W.; Pan, G. Low-Temperature Stress Affects Reactive Oxygen Species, Osmotic Adjustment Substances, and Antioxidants in Rice (Oryza sativa L.) at the Reproductive Stage. Sci. Rep. 2022, 12, 6224. [Google Scholar] [CrossRef]
- Song, X.; Kong, F.; Liu, B.-F.; Song, Q.; Ren, N.-Q.; Ren, H.-Y. Antioxidants Alleviated Low-Temperature Stress in Microalgae by Modulating Reactive Oxygen Species to Improve Lipid Production and Antioxidant Defense. Bioresour. Technol. 2024, 413, 131451. [Google Scholar] [CrossRef]
- Sarker, U.; Oba, S. Catalase, Superoxide Dismutase and Ascorbate-Glutathione Cycle Enzymes Confer Drought Tolerance of Amaranthus Tricolor. Sci. Rep. 2018, 8, 16496. [Google Scholar] [CrossRef]
- Alam, P.; Albalawi, T.H.; Altalayan, F.H.; Bakht, M.A.; Ahanger, M.A.; Raja, V.; Ashraf, M.; Ahmad, P. 24-Epibrassinolide (EBR) Confers Tolerance against NaCl Stress in Soybean Plants by Up-Regulating Antioxidant System, Ascorbate-Glutathione Cycle, and Glyoxalase System. Biomolecules 2019, 9, 640. [Google Scholar] [CrossRef]
- Kaya, C.; Ashraf, M.; Alyemeni, M.N.; Rinklebe, J.; Ahmad, P. Citric Acid and Hydrogen Sulfide Cooperate to Mitigate Chromium Stress in Tomato Plants by Modulating the Ascorbate-Glutathione Cycle, Chromium Sequestration, and Subcellular Allocation of Chromium. Environ. Pollut. 2023, 335, 122292. [Google Scholar] [CrossRef]
- Tanizawa, Y.; Tohno, M.; Kaminuma, E.; Nakamura, Y.; Arita, M. Complete Genome Sequence and Analysis of Lactobacillus hokkaidonensis LOOC260(T), a Psychrotrophic Lactic Acid Bacterium Isolated from Silage. BMC Genom. 2015, 16, 240. [Google Scholar] [CrossRef]
- Calzadilla, P.I.; Maiale, S.J.; Ruiz, O.A.; Escaray, F.J. Transcriptome Response Mediated by Cold Stress in Lotus japonicus. Front. Plant Sci. 2016, 7, 374. [Google Scholar] [CrossRef]
- Xiong, Q.; Sun, C.; Shi, H.; Cai, S.; Xie, H.; Liu, F.; Zhu, J. Analysis of Related Metabolites Affecting Taste Values in Rice under Different Nitrogen Fertilizer Amounts and Planting Densities. Foods 2022, 11, 1508. [Google Scholar] [CrossRef] [PubMed]
- Song, W.; Zhou, F.; Shan, C.; Zhang, Q.; Ning, M.; Liu, X.; Zhao, X.; Cai, W.; Yang, X.; Hao, G.; et al. Identification of Glutathione S-Transferase Genes in Hami Melon (Cucumis melo Var. Saccharinus) and Their Expression Analysis Under Cold Stress. Front. Plant Sci. 2021, 12, 672017. [Google Scholar] [CrossRef] [PubMed]
- Chen, T.; Chen, X.; Zhang, S.; Zhu, J.; Tang, B.; Wang, A.; Dong, L.; Zhang, Z.; Yu, C.; Sun, Y.; et al. The Genome Sequence Archive Family: Toward Explosive Data Growth and Diverse Data Types. Genom. Proteom. Bioinform. 2021, 19, 578–583. [Google Scholar] [CrossRef] [PubMed]
- CNCB-NGDC Members and Partners. Database Resources of the National Genomics Data Center, China National Center for Bioinformation in 2024. Nucleic Acids Res. 2024, 52, D18–D32. [Google Scholar] [CrossRef]




Disclaimer/Publisher’s Note: The statements, opinions and data contained in all publications are solely those of the individual author(s) and contributor(s) and not of MDPI and/or the editor(s). MDPI and/or the editor(s) disclaim responsibility for any injury to people or property resulting from any ideas, methods, instructions or products referred to in the content. |
© 2024 by the authors. Licensee MDPI, Basel, Switzerland. This article is an open access article distributed under the terms and conditions of the Creative Commons Attribution (CC BY) license (https://creativecommons.org/licenses/by/4.0/).
Share and Cite
Lin, Y.; Cao, G.; Xu, J.; Zhu, H.; Tang, L. Multi-Omics Analysis Provides Insights into Green Soybean in Response to Cold Stress. Metabolites 2024, 14, 687. https://doi.org/10.3390/metabo14120687
Lin Y, Cao G, Xu J, Zhu H, Tang L. Multi-Omics Analysis Provides Insights into Green Soybean in Response to Cold Stress. Metabolites. 2024; 14(12):687. https://doi.org/10.3390/metabo14120687
Chicago/Turabian StyleLin, Yanhui, Guangping Cao, Jing Xu, Honglin Zhu, and Liqiong Tang. 2024. "Multi-Omics Analysis Provides Insights into Green Soybean in Response to Cold Stress" Metabolites 14, no. 12: 687. https://doi.org/10.3390/metabo14120687
APA StyleLin, Y., Cao, G., Xu, J., Zhu, H., & Tang, L. (2024). Multi-Omics Analysis Provides Insights into Green Soybean in Response to Cold Stress. Metabolites, 14(12), 687. https://doi.org/10.3390/metabo14120687
