Abstract
In vehicular Ad Hoc Networks (VANETs), smart data dissemination is crucial for efficient exchange of traffic and road information. Given the dynamic nature of VANET, the challenge is to design an adaptive multi-hop broadcast scheme that achieves high reachability while efficiently utilizing the bandwidth by reducing the number of redundant transmissions. In this paper, we propose a novel intelligent fuzzy logic based density and distribution adaptive broadcast protocol for VANETs. The proposed protocol estimates the spatial distribution of vehicles in the network employing the Nearest Neighbor Distance method, and uses it to adapt the transmission range to enhance reachability. To reduce packet collisions, the protocol intelligently adapts the contention window size to the network density and spatial distribution. Bloom filter technique is used to reduce the overhead resulting from the inclusion of the neighbor IDs in the header of the broadcast message, which is needed in identifying the set of potential rebroadcasting vehicles. Our simulation results confirmed the effectiveness of the proposed scheme in enhancing reachability while efficiently utilizing bandwidth.
1. Introduction
Vehicular Ad Hoc Network (VANET) is an advanced wireless communication technology which potentially enhances Intelligent Transportation Systems (ITS) safety and efficiency. VANET is a subclass of Mobile Ad-hoc Network (MANET) that has high mobility and very dynamic topology. VANET can have a larger number of nodes, and scalability is one of the challenges that needs to be addressed in designing VANET protocols. VANET has potentially many safety and non-safety applications. Since both safety and non-safety related message dissemination is necessary in VANET, multi-hop broadcast is an important communication scheme to propagate the messages [1,2].
Flooding is the most straightforward broadcast system, in which each receiving node will rebroadcast the message. This inconsiderate rebroadcast method exponentially increases the number of transmissions leading to a broadcast storm which will waste a notable portion of the bandwidth [3]. There is also a trade-off between successful message delivery ratio and bandwidth consumption in broadcast systems. Considering the distribution of vehicles, when the network is sparse, the main issue is to overcome the potential disconnection between vehicles. In other words, reachability is the main issue in a sparse network. On the other hand, when the network is dense, more consideration should be given to efficient bandwidth utilization.
Thus, in order to facilitate a reliable message dissemination scheme, we need to design an efficient broadcast scheme, which avoids the broadcast storm problem by reducing the number of redundant transmissions and at the same time reaches a higher number of vehicles.
Based on how the next rebroadcasting vehicle will be selected, VANET broadcast schemes can be categorized into three classes: cluster-oriented, transmitter-oriented, and receiver-oriented. In cluster-oriented broadcast methods [4,5,6], the next relay is an identified node (either mobile or fixed). In transmitter-oriented broadcast systems, the transmitting vehicle selects the next relay based on exchanged information of neighbors [7,8,9,10,11,12,13,14]. In reciever-oriented broadcast systems, each receiving vehicle decides how to behave, rebroadcast the received message, or remain silent [15,16,17,18,19,20,21,22].
To be able to improve reachability in sparse networks, transmission range adaptation is one of the possible strategies. However, increasing transmission range can increase the interference which leads the network to experience more packet loss. One of the possible solutions can be density-based transmission range adaptation. When the density of vehicles in the network is low, increasing the transmission range causes slight increase in interference. In addition, to reduce interference, the transmission range can be reduced when the network is very dense. In this work, we use Point Pattern Analysis technique to estimate the spatial distribution of vehicles and adapt the transmission range by dynamically adjusting the transmission power.
According to the IEEE 802.11p standard, which is a revision of the IEEE 802.11 to support Wireless Access in Vehicular Environments (WAVE) [23], each vehicle uses the Distributed Coordination Function (DCF), or an Enhanced Distributed Channel Access (EDCA) function to deal with channel access. Each transmitting vehicle checks if the wireless medium is idle before transmission. If it finds that the medium is idle for longer than DCF Inter-Frame Space (DIFS) or Arbitration Inter-Frame Space (AIFS), it can instantly transmit. Otherwise, it has to postpone the transmission until the medium becomes idle. After this period, the transmitting vehicle needs to wait for an additional deferral time (backoff). This random period is an integer that is randomly picked from a uniform distribution over the interval of [0, CW], where is the current size of the contention window. The size of is a value depending on and subject to the access category. When two or more neighboring transmitting vehicles select the same value of backoff period, we expect packet collisions. Therefore, in a dense network, with a higher number of neighboring vehicles, a larger can prevent the packet collisions. This happens because a larger reduces the probability that two or more neighboring vehicles pick the same value of backoff period. On the other hand, in a sparse network, a smaller size of decreases the delay.
Fuzzy logic attracts the attention of researchers because of its effectiveness to direct the problem solving path in the systems with rapid changes. Fuzzy logic-based systems can intelligently analyze different metrics even if they are inexact and opposing to one another, improve the decision-making process, and reduce the computation delays [24]. Recently, it comes as no surprise that fuzzy logic has been shown to be effective for VANET broadcast [25,26,27,28,29].
Our work is motivated by the observation that the majority of existing schemes use a static transmission range for vehicle to vehicle communication [4,5,7,8,9,10,11,12,13,14,15,16,19,20,21,22]. The existing schemes that use transmission range adaptive protocols, to the best of our knowledge, consider only the vehicle density to adjust the transmission power and they do not take spatial distribution of vehicles into account [30,31]. The spatial distribution is more important as it reflects how far apart the vehicles are.
The primary contribution of this work is the proposed density and distribution self-adaptive scheme with transmission range adaptation broadcast (TRAB). TRAB is a smart receiver-oriented broadcast scheme which adapts the transmission range by dynamically adjusting the transmission power considering the spatial distribution of vehicles to increase reachability, especially in sparse networks. In order to characterize the spatial distribution of vehicles in the network, we use Nearest Neighbor Distance method, which is one of the Point Pattern Analysis (PPA) techniques. The calculated nearest neighbor index (NNI) is the main factor used to adapt the transmission range. We also use Fuzzy logic to adjust the contention window size at the MAC layer to prevent packet collisions. We use the spatial distribution and similarity of density as inputs to the fuzzy logic system. The Bloom filter technique is used to reduce the overhead resulting from the inclusion of the neighbor IDs in the header of the broadcast message, which is needed in identifying the set of a potential rebroadcasting vehicle.
2. Related Work
Multi-hop broadcast is the main communication method to disseminate messages for VANET safety and non-safety applications. In this paper, we focus on VANET multi-hop broadcast methods for non-safety applications such as traffic data dissemination, where delay requirements are not as strict. In this case, protocols are required to disseminate data to large regions while efficiently consuming bandwidth. As mentioned in the previous section, based on how the next rebroadcasting vehicle will be selected, we categorize broadcast protocols into three main classes:
- Cluster-oriented
- Transmitter-oriented
- Receiver-oriented
In this paper, we focus on adaptive receiver-oriented broadcast schemes. In receiver-oriented broadcast protocols, each receiving vehicle determines whether or not to rebroadcast. In these types of broadcast methods, since the receiving vehicle is the one that determines the status of rebroadcasting, the probability of packet loss is lower than the other types. In statistical receiver-oriented broadcast methods, in order to decide whether to rebroadcast, each receiving vehicle measures a local value and compares that to a predefind threshold. Thus far, five fundamental statistical broadcast methods have been introduced: stochastic, counter-based, distance-based, location-based, and distance-to-mean-based [15].
In [15], the Distance-to-Mean (DTM) broadcast protocol, which is based on the distance-to-mean method, is introduced. In DTM, each receiving vehicle uses the position information (exchanged by hello messages) to calculate the spatial mean of its transmitting neighbors. Then, the receiving vehicle calculates its distance to the spatial mean (distance-to-mean). Finally, the receiving vehicle decides to rebroadcast if its distance-to-mean exceeds a predefined threshold. This threshold is a function of the number of neighbors.
In [16], the Distribution-Adaptive Distance with Channel Quality (DADCQ) broadcast protocol is proposed. DADCQ is a distance-based statistical broadcast protocol in which each receiving vehicle determines whether to rebroadcast based on a threshold. In DADCQ, the threshold is simultaneously adaptive to the vehicular traffic density, the spatial distribution pattern, and the wireless channel quality. In order to analyze the distribution of vehicles, DADCQ uses a quadrat method.
In [17], based on game theory, a distance-based stochastic broadcast method is proposed. In this protocol based on the QRE equilibrium and, using a symmetric version of volunteer dilemma game, the VANET broadcast protocol is modeled.
A vehicle density-based forwarding protocol (VDF) for VANET is proposed in [18]. In VDF, the rebroadcasting vehicle is chosen based on the vehicle density. The protocol will assign different waiting times between reception and rebroadcasting of the message. The waiting time is established according to the computed current contention window of the vehicle.
The Fuzzy Logic-based Broadcast (FLB) protocol, proposed in [20], employs fuzzy logic techniques to check receiving vehicles’ qualification to rebroadcast the message. FLB performs well in terms of reachability in various traffic densities.
The Bandwidth Efficient Fuzzy Logic Assisted Broadcast (BEFLAB) protocol, presented in [21], aggressively suppresses the number of rebroadcasts. Thus, achieving high bandwidth efficiency while still enjoys an acceptable level of reachability. Deploying a fuzzy logic system, each receiving vehicle dynamically determines a set of candidate forwarders and decides to rebroadcast according to the distance-to-mean value of each vehicle in this set.
In [22], an Intelligent Hybrid Adaptive Broadcast (IHAB) protocol is introduced. To design a bandwidth efficient multi-hop broadcast scheme with a high level of reachability, IHAB brings the advantages of FLB and BEFLAB together. Since FLB is a reliable smart broadcast scheme with shown high level of reachability, IHAB takes advantage of FLB in sparse networks, where, in dense networks, it deploys BEFLAB to perform efficiently in terms of bandwidth usage.
As part of GeoNetworking, Contention-Based Forwarding (CBF) provides communication for both unicast and broadcast purposes [32]. Based on the CBF algorithm used for GeoBroadcast, each receiving vehicle uses a timer to decide whether to forward the message or not. The timer defines a timeout with respect to the distance between the receiving vehicle and the neighbor message transmitter. The message will be rebroadcast if the receiving vehicle does not overhear the message within the timeout. The performance of the broadcast component of CBF (CBF-broadcast) is compared to that of the protocol proposed in this paper.
Non-homogenous distribution of vehicles and rapid topology changes affect the vehicle connectivity in VANETs. This issue is much more noticeable in sparse networks which can cause a significant reachability reduction. Dynamic transmission range is one possible strategy to achieve high level of network connectivity. In [30], a dynamic transmission range assignment (DTRA) algorithm is proposed. First, based on traffic-flow models, a local density estimation is formulated. In this estimation model, traffic density is a function of vehicle mobility pattern. In [33], based on traffic pattern measures, a transmission range adjustment method is introduced. In this method, for varying traffic densities, traffic dynamics are analyzed as a result of stop-and-go waves. In [34], a beamforming-based receiver-oriented broadcast protocol is introduced in which, considering local density and distance between source and destination, vehicles set their transmission range.
In order to reduce packet collisions, contention window size adjustment mechanisms are proposed in [13,35,36,37]. In [13], a transmitter-oriented broadcast protocol is proposed. Q-learning technique is employed to adjust size in VANET. In this method, the reception of a broadcast message is checked at the network layer. In order to adaptively adjust the contention window size, a Q-learning-based method is deployed at the MAC layer which decides to keep, reduce, or increase the previous contention window size for the new transmission. In [35], the contention window size adjustment is performed based on an estimated number of transmitting vehicles in the network. Authors in [36] propose a backoff algorithm which takes the estimated number of active nodes into consideration. The protocols proposed in [35] and [36] are not evaluated for multi-hop broadcast communications. Moreover, due to the nature of VANET, it is difficult to predict the data traffic patterns. Ref. [37] introduces a partitioning-based assignment method for a transmitter-oriented VANET broadcast scheme. To meet shorter delays, a smaller contention window is used by vehicles in the farthest partition from the sender.
3. Proposed Scheme
In this paper, we propose a Bloom filter-assisted smart cross-layer broadcast scheme. The proposed scheme features spatial distribution-based transmission range adaptation and distribution and density-based contention window size adjustment. Figure 1 shows the cross-layered architecture of our proposed broadcast scheme.
Figure 1.
Cross-layer architecture of TRAB.
The proposed scheme assumes that all the vehicles in the network know their own position and velocity by using a Global Positioning System (GPS). In addition, periodic hello messages are exchanged between the neighboring vehicles. These broadcast hello messages provide position, velocity, and ID information. Thus, each vehicle is able to create and update its own neighboring information table.
In addition, each vehicle is going to include the IDs of its neighboring vehicles in the header of the message. Since this may introduce high overhead, we propose to use the Bloom filter technique to mitigate this overhead, as explained in the following subsection. Based on IEEE 1609.2, all communications and data exchanging are secured.
3.1. Fuzzy Logic-Based Rebroadcast Module
The protocol uses Bloom filter technique to mitigate the overhead resulting from the inclusion of neighbors IDs in the header of the broadcast message. A Bloom filter is a space and time efficient data structure which is used to check whether an element is present in a set [38]. This probabilistic data structure shows that the element either definitely is not a member of the set or might be a member of the set. As shown in Figure 2, each Bloom filter is made up of two basic parts: an array and k hash functions , … . Initially, all the m bits of the Bloom filter are set to 0.
Figure 2.
A basic Bloom filter with m bits and k hash functions.
To map an element a into a Bloom filter, first the hash functions are applied on a, which generates k indexes within the range . Then, all the array’s bits at the location of these generated indexes will be set to 1.
To search for an element b in a Bloom filter array, the first step is again to apply the hash functions to produce k indexes. If all the bits that are located at these indexes have been set to 1, then element b can be considered a member of the set.
Here, the only type of error that can be named is false positive, which reports a non-member element b as a member of the set.
The proposed rebroadcast scheme inserts the neighbors IDs of a broadcasting vehicle into a Bloom filter and adds it to the header of the broadcast message. Then, each receiving vehicle checks whether its neighbors belong to the array of the received broadcast message and determines the common (shared) neighbors with the transmitting neighbor. Bloom filter-based overhead reduction is shown in Figure 3. Based on the proposed Bloom filter technique, the system achieves up to 80% overhead reduction for both highway and urban environments as the number of vehicles increases. In addition, the accuracy of determining the common (shared) neighbors based on the Bloom filter is shown in Figure 4.
Figure 3.
Overhead Reduction using a Bloom Filter.
Figure 4.
Common neighbors accuracy.
When Vehicle r receives a new broadcast message with a unique sequence number, the protocol uses a random assessment delay technique to identify the transmitting neighbors of vehicle r from which the message has been successfully received [39].
Based on the random assessment delay technique, when a message is received from one of the neighbors at distance l, vehicle r records the message along with the neighbor ID and sets a backoff timer to a maximum value multiplied by , where R is the transmission range. It means that messages received from farther neighbors will have shorter backoff times. If vehicle r receives the same message from other neighbors, it resets the timer before the timer expires. After the timer expires, vehicle r will have a record of the received messages and their transmitting vehicles, and we call them the transmitting neighbors.
We consider a set of potential rebroadcasting vehicles (SPR) as the common (shared) neighbors between vehicle r and its transmitting neighbor(s), which are assumed to receive the message and proceed whether to rebroadcast. In order to identify SPR, the protocol determines if the IDs of the neighbors of vehicle r belong to the Bloom filters received from these transmitting neighbors.
Given that false negative of a Bloom filter is 0, the uncommon neighbors between vehicle r and its transmitting neighbors are predicted correctly. Then, the protocol can estimate the common (shared) neighbors between them by eliminating the uncommon neighbors from vehicle r’s set of neighbors. These common (shared) neighbors form SPR have the potential to rebroadcast the message.
To achieve high bandwidth efficiency, a fuzzy logic system is designed to determine the qualification of vehicle r to rebroadcast the broadcast message. This proposed fuzzy logic system is fed with mobility and coverage factors as inputs [21]. Vehicle r calculates the mobility factor (MF) using Equation (1):
where denotes the velocity of vehicle i and and are the minimum velocity and maximum velocity of the potential rebroadcasting vehicles including vehicle r. Vehicles with a lower velocity will have a lower mobility factor. Vehicles with lower mobility factors are more qualified to rebroadcast the message.
To obtain the coverage factor (), the distance-to-mean method is used [15]. The distance-to-mean method determines the distance from the vehicle to the spatial mean of the potential rebroadcasting vehicles. The spatial mean of a set of n points, (,), is calculated as:
If the position of vehicle r is at (x,y), then the normalized distance to mean variable, , is measured using Equation (3):
where is the current transmission range of vehicle r. A small value of indicates that the potential rebroadcasting vehicles are distributed evenly around vehicle r, which means that vehicle r should not rebroadcast.
As shown in Figure 5, we use the trapezoidal membership functions for mobility and coverage factors, and also for the membership functions of the output. Based on the mobility membership function, vehicle r calculates the degree of mobility Similarly, it determines the degree of coverage . We use Max-Min fuzzy inference method, in which the fuzzy operator AND takes the minimum value of the antecedents [24]. Considering the fuzzy values of the input variables and applying If-Then, rules (as given in Table 1), the status of the vehicle, either rebroadcasting or non-rebroadcasting, is determined. In this work, we use the most popular defuzzification technique, Center of Gravity (COG), which is widely used in actual applications.
Figure 5.
Rebroadcast module fuzzy membership functions.
Table 1.
Fuzzy Rules of Rebroadcast.
The qualification of vehicle r to rebroadcast will be checked based on the proposed fuzzy module. If the status of vehicle r is determined as non-rebroadcasting, it drops the broadcast message. Otherwise, the protocol uses the fuzzy logic system to establish the set of candidate rebroadcasting vehicles (SCR). SCR includes vehicle r and the vehicles in the set of potential rebroadcasting vehicles which are recognized as qualified to rebroadcast by the fuzzy system. SCR is formed to check if vehicle r is the best candidate (based on the distance-to-mean parameter) among the set to rebroadcast the message.
Vehicle r rebroadcasts the message if it has the largest value of distance-to-mean in SCR. Otherwise, it waits for a time. If, after this time, it does not hear the message being broadcast by other vehicles, it rebroadcasts. This is to avoid the situation where the message is not rebroadcast by any of the candidate rebroadcasting vehicles. is given by Equation (4):
where denotes vehicle r’s distance to its nearest neighbor. The closer vehicle r is to the nearest candidate rebroadcasting vehicle, the longer it should wait, (the larger the is). Based on simulation results shown in [21], we use the optimal value, 100 ms, for . The proposed rebroadcast process in the network layer is described in Algorithm 1.
| Algorithm 1: TRAB rebroadcast method. |
![]() |
3.2. Spatial Distribution-Based Transmission Range Adaptation
3.2.1. Point Pattern Analysis
Point Pattern Analysis (PPA) is the arrangement evaluation of a set of points on a surface, which reports the actual spatial or time-related location of points. In a numerical data set, Complete Spatial Randomness (CSR) refers to the spatial model of a random process or a Poisson distribution. Nearest Neighbor Distance and quadrat techniques are specifically introduced for pattern analysis of point data. Our protocol utilizes the Nearest Neighbor Distance method to estimate the spatial distribution of vehicles in the network.
In the Nearest Neighbor Distance analysis method, as one of the PPA models, the distance of each point (here vehicles) to its nearest neighbor (in the transmission range) is determined and the average nearest neighbor distance for all vehicles is calculated. Nearest Neighbor Index (NNI) is a unit-less statistical metric that determines the distribution. NNI is defined as the ratio of the observed average distance to the expected average nearest distance (Equation (5)):
where is the observed mean distance between each vehicle and its nearest neighbor:
and is the expected mean distance for the vehicles given a uniform random pattern in area A:
where n denotes the number of vehicles.
Generally, for uniform patterns, the value of NNI is expected to be around 1. In addition, clustered patterns are considered to have an NNI close to 0. Finally, NNI of sparse patterns is expected to have a value greater than 2.
3.2.2. Transmission Range Adaptation Algorithm
In this work, based on the Nearest Neighbor Distance method, the distribution of vehicles on the road will be established. The protocol calculates and uses it in the proposed algorithm (Algorithm 2) to dynamically adjust the transmission range of each rebroadcasting vehicle. When a rebroadcasting vehicle is in a locally sparse area (), a maximum transmission range of 1000 m will be assigned to reach more vehicles. If the rebroadcasting vehicle is in a locally dense neighborhood (area) (), the transmission range will be adapted to 250 m. When the rebroadcasting vehicle is in a random pattern area (), the transmission range will be assigned to approximately 500 m.
To obtain the proper transmission power as a function of transmission range, as Figure 6 shows, we use ns-3 simulation experimentation for an environment with the Nakagami propagation model. Then, using MATLAB Curve Fitting Tool, we obtain the best fitting function with 95% confidence bounds and root mean squared error (RMSE) of 0.9, as given in Equation (8):
where and are the transmission power and transmission range, respectively.
Figure 6.
Transmission power function.
Transmission range adaptation process is stated by Algorithm 2.
| Algorithm 2: Transmission range adaptation. |
![]() |
3.3. Distribution and Density-Based Size Adjustment
According to IEEE 802.11p MAC specification, the back off time is calculated by:
where () is a number randomly drawn from a uniform distribution over the interval of [0, ]. is defined as:
The initialized contention window size is considered , which is equal to 15. However, since at the MAC layer there is neither reception acknowledgment nor retransmission of broadcast frames, the contention window size does not change. In a dense network, there is a high probability to have a high data traffic load, so a small contention window causes a high probability of collision. This issue inefficiently affects the network data dissemination. In addition, when the number of vehicles in the network is small, a large contention window could increase end-to-end delay. Thus, due to these issues, in this work, we propose a contention window size adjustment algorithm which considers both the local density and the distribution information. It is assumed that the protocol will include the broadcasting vehicle’s current contention window size and number of neighbors in the header of the broadcast message. When vehicle r receives a new broadcast message and aims to rebroadcast the message, its transmitting neighbors from which the message is successfully received will be checked. The transmitting vehicle, vehicle t, which has the smallest contention window in the set of transmitting neighbors will be selected. In addition, the number of neighbors of vehicle t () will be captured. In the neighboring set, if multiple transmitting vehicles have the same value of , the neighbor that has the largest number of neighbors will be considered. Since vehicle r successfully received the message from vehicle t, the value of will be a reliable candidate for the contention window base value of . We propose a fuzzy logic-based contention window size adjustment system based on the information of spatial distribution and similarity of density. This system is utilized by the protocol to decide to keep, reduce, or increase the base value to adjust . For the first input of the fuzzy logic, the normalized value of (spatial distribution measure) is used:
where, in our proposed network, can be defined as:
As the second input of the fuzzy system, the metric described in Equation (13) is used:
where denotes the number of neighbors that vehicle r has. will take on the values between –1 and 1. When is less than , will get a negative value and, for greater than , will be positive. The larger is, the smaller the similarity of density is. In this case, if has a negative value (), the contention window size will be reduced, and, if it has a positive value (), the contention window size will be enlarged. Figure 7 shows the membership functions of the fuzzy input parameters and Table 2 states the fuzzy IF-THEN rules.
Figure 7.
CW adjustment fuzzy membership functions.
Table 2.
size adjustment rules.
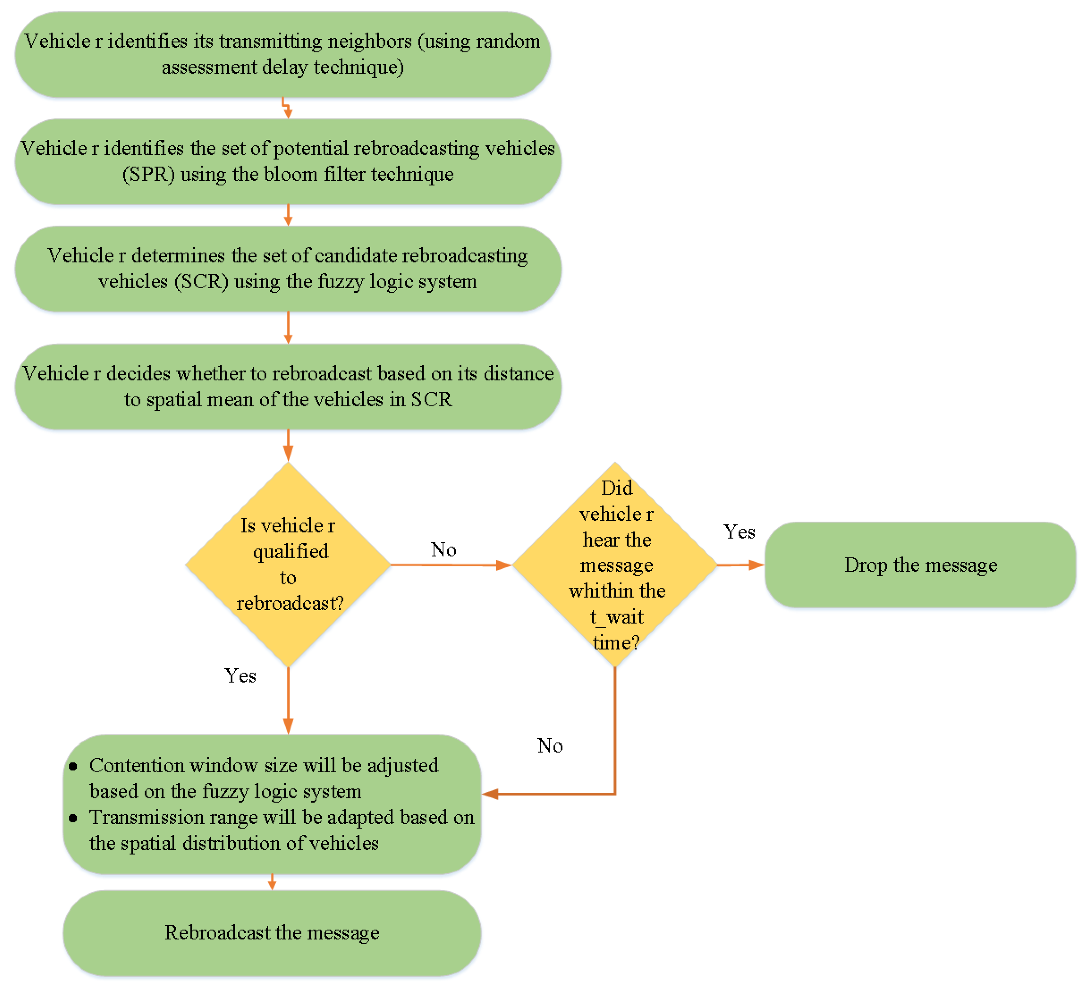
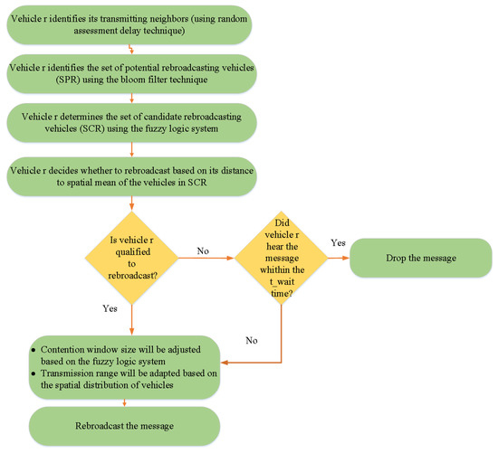
Algorithm 3 describes the proposed contention window size adjustment method. Table 3 shows the reduction of packet loss due to collisions, when the proposed fuzzy logic-based contention window size adjustment is applied. In addition, Figure 8 shows the TRAB system flowchart.
| Algorithm 3: Size adjustment for contention window. |
![]() |
Table 3.
Packet loss reduction.
Figure 8.
TRAB system flowchart.
4. Evaluation and Results
In this section, we evaluate the efficiency of our proposed intelligent self-adaptive broadcast scheme and discuss the results. We use ns-3, which is one the most reliable and scalable network simulators, with the stated parameters in Table 4.
Table 4.
The simulation parameters.
The duration of network simulation is set up to 1200 s and the initial communication range is 250 m. We use “ns-3 Range Propagation Loss Model” in which only the distance of transmitter to receiver is considered to cause the propagation loss.
The path loss is determined based on the MaxRange (in meter). In addition, we consider “ns-3 Nakagami Propagation Loss Model” to address the signal strength variation caused by multipath fading. We use the ns-3 WAVE model [40], as the system architecture of vehicular communications. The WAVE model supports 802.11p MAC and PHY layers and uses the 5.9 GHz frequency band. The bandwidth is 10 MHz while the data rate is 6 Mbps. The PHY layer controls the process of frame decoding considering the received signal strength-to-noise ratio (SINR). We also use layer 3 IPv4 addressing.
To evaluate the performance of TRAB, we use seven other adaptive receiver-oriented broadcast protocols: CBF-broadcast [32], DADCQ [16], QRE [17], VDF [18], FLB [20], BEFLAB [21], and IHAB [22].
In our simulations, we assume, in all the protocols, that vehicle position and speed information is obtained from the vehicle’s GPS.
We present the results based on four different metrics:
- Reachability
- Rebroadcasts per covered vehicle
- Bytes sent per covered vehicle
- Per-hop delay
We define reachability as the average portion of vehicles in the network which successfully receives the source message. The second metric, the number of rebroadcasts per covered vehicle, represents the average number of retransmissions per receiving vehicle ignoring beaconing.
To get the bytes sent per covered vehicle, we obtain the ratio of the total number of bytes sent by a receiving vehicle (including beacons) to the total number of receiving vehicles.
Finally, we define the per-hop delay as the time it takes to deliver the message to the last covered vehicle divided by the number of hops traversed.
We also run the simulation for different scenarios of traffic density (low, medium, and high).
4.1. Simulation Results
In this section, we evaluate the proposed broadcast scheme and compare it with other broadcast protocols. We use the same simulation environments and parameters used by the other protocols. To assess scalability, we run the simulation for different traffic density scenarios. For each scenario, the results are based on the average of the five simulation runs. We present plots that show the results for both highway and urban areas including the 95% confidence intervals indicated by the error bars.
4.1.1. Highway Environment
In order to simulate a highway environment, we use the ns-3 rectangle position model to place the vehicles randomly on a straight line. Then, using the ns-3 constant speed mobility model, we generate the vehicles’ mobility.
As stated in Table 4, we run the simulations for various numbers of vehicles in the network. Figure 9 shows that TRAB is the best scheme to deliver the message in terms of reachability compared to the other schemes. The reachability of TRAB is around 93% when the network is sparse and increases up to 98.5% when the network begins to be dense. This is because the scheme can adapt the transmission range and the contention window size.
Figure 9.
Highway reachability.
From Figure 10 and Figure 11, we observe that, with increasing number of vehicles, the number of rebroadcasts and the bytes sent per covered vehicle reach a plateau. This proves that the proposed algorithm is scalable and can control the bandwidth usage in dense networks. In addition, it can be seen from Figure 10 and Figure 11 that TRAB outperforms DADCQ, FLB, IHAB, VDF, and QRE protocols in terms of bandwidth consumption. It significantly reduces the number of retransmissions and also the number of bytes for all traffic densities compared to those protocols while it has slightly better results than CBF-broadcast and BEFLAB. This is because TRAB is more aggressive in determining the rebroadcasting vehicles. In addition, its adaptive transmission range reduces the number of redundant transmission hops, especially in sparse networks.
Figure 10.
Highway rebroadcasts per covered vehicle.
Figure 11.
Highway bytes sent per covered vehicle.
Figure 12 and Figure 13 indicate the per-hop delay and average total delay of TRAB, FLB, BEFLAB, IHAB, DADCQ, VDF, QRE, and CBF-broadcast. As can be seen from these two figures, TRAB experienced slightly higher value of delay (per-hop and total delay) compared to the other protocols (for per-hop delay around 54 ms and for total delay 165 ms in dense networks). This could be attributed to the computational and communication complexity of TRAB.
Figure 12.
Highway per-hop delay.
Figure 13.
Highway average total delay.
4.1.2. Urban Environment
We consider a 3 ∗ 3 Manhattan grid, which has an edge length of 1 Km and an equal distance of 0.5 Km between neighboring intersections. We also employ Simulation of Urban MObility (SUMO) to generate mobility of vehicles and utilize the car-following model, in which each vehicle adjusts its velocity based on the velocity of the leading vehicle. Using “randomTrips.py” in SUMO, we randomly generate the distribution of vehicles and routes. Finally, in order to generate node mobility, we use the Ns2MobilityHelper class to import the generated mobility traces into ns-3.
The simulation results for urban environment are shown in Figure 14, Figure 15, Figure 16 and Figure 17. Based on Figure 14, it is clear that TRAB enhances the reachability for various numbers of vehicles. On the average, the reachability of TRAB is almost 75% when the network has a few number of vehicles, and it increases up to 94% when the network has 300 vehicles. As we mentioned for the highway environment, the reachability enhancement is the result of the transmission range adaptation and the contention window size adjustment.
Figure 14.
Urban reachability.
Figure 15.
Urban rebroadcasts per covered vehicle.
Figure 16.
Urban bytes sent per covered vehicle.
Figure 17.
Urban per-hop delay.
From Figure 15 and Figure 16, similar to the simulation results for the highway environment, we can see that TRAB outperforms almost all the other protocols in terms of reducing the number of retransmissions and bytes sent. Again, this is due to its aggressive behavior in determining the rebroadcasting vehicles. In addition, its ability to adapt the transmission range suppresses redundant transmissions. Figure 17 shows the per-hop delay for TRAB and the other protocols. Similar to the highway results, the computational and communication complexity of TRAB brings on a bit higher per-hop delay compared to the other protocols (around 41 ms in dense networks). Finally, Figure 18 indicates the total delay. As can be seen from Figure 18, when the density of vehicles is low (up to 50 vehicles in the network), TRAB experiences a moderate amount of total delay which could be due to its ability to adapt (increase in this case) the transmission range. It is likely to reduce the number of hops to cover all the vehicles in the network. With increased number of vehicles, TRAB has the highest total delay.
Figure 18.
Urban average total delay.
5. Conclusions
In Vehicular Ad Hoc Networks (VANETs), smart data dissemination is crucial for efficient exchange of traffic and road information. Given the dynamic nature of VANETs, the challenge is to design an adaptive multi-hop broadcast scheme that achieves high reachability while efficiently utilizing the bandwidth by reducing the number of redundant transmissions. In this paper, we propose a novel intelligent fuzzy logic-based density and distribution adaptive broadcast protocol for VANETs. The proposed protocol estimates the spatial distribution of vehicles in the network, employing the Nearest Neighbor Distance method, and uses it to adapt the transmission range to enhance reachability. To reduce packet collisions, the protocol intelligently adapts the contention window size to the network density and spatial distribution. The Bloom filter technique is used to reduce the overhead resulting from the inclusion of the neighbor IDs in the header of the broadcast message, which is needed in identifying the set of potential rebroadcasting vehicles. For increased number of vehicles, the Bloom filter technique results in up to 80% overhead reduction for both highway and urban environments.
Our simulation results confirmed the effectiveness of the proposed scheme in enhancing reachability while efficiently utilizing bandwidth. While the reachability enhancement can be attributed to the adaptive transmission range and adjustable size of the contention window, the efficient bandwidth consumption performance of TRAB comes as a result of its aggressive behavior in reducing the number of rebroadcasts. The per-hop delay and average total delay results show a very slight disadvantage of TRAB compared to the other protocols. This could be attributed to the computational and communication complexity of TRAB. As future work, in addition to spatial distribution and density adaptation, we plan to incorporate interference-aware transmission range adaptation to further improve the performance of TRAB.
Author Contributions
Conceptualization, E.L. and I.M.; investigation, E.L. and I.M.; methodology, E.L. and I.M.; writing—original draft, E.L. and I.M.; writing—review and editing, E.L. and I.M. All authors have read and agreed to the published version of the manuscript.
Funding
This work was supported in part by NSF MRI Grant No. 1229616.
Acknowledgments
This work is part of the Smart Drive Initiative at Tecore Networks Lab at Florida Atlantic University.
Conflicts of Interest
The authors declare no conflict of interest.
References
- Ahmed, S.; Ariffin, S.; Fisal, N.; Syed-Yusof, S.; Latif, N. Survey on broadcasting in VANETs. Res. J. Appl. Sci. Eng. Technol. 2014, 7, 3733–3739. [Google Scholar] [CrossRef]
- Hrizi, F.; Filali, F. On congestion-aware broadcasting in V2X networks. In Proceedings of the 2009 International Conference on Ultra Modern Telecommunications Workshops, St. Petersburg, Russia, 12–14 October 2009; pp. 1–8. [Google Scholar] [CrossRef]
- Ni, S.Y.; Tseng, Y.C.; Chen, Y.S.; Sheu, J.P. The Broadcast Storm Problem in a Mobile Ad Hoc Network. In Proceedings of the 5th Annual ACM/IEEE International Conference on Mobile Computing and Networking, Seattle, WA, USA, 17–19 August 1999; ACM: New York, NY, USA, 1999; pp. 151–162. [Google Scholar] [CrossRef]
- Bononi, L.; di Felice, M. A Cross Layered MAC and Clustering Scheme for Efficient Broadcast in VANETs. In Proceedings of the 2007 IEEE International Conference on Mobile Adhoc and Sensor Systems, Pisa, Italy, 8–11 October 2007; pp. 1–8. [Google Scholar] [CrossRef]
- Abboud, K.; Zhuang, W. Modeling and Analysis for Emergency Messaging Delay in Vehicular Ad Hoc Networks. In Proceedings of the GLOBECOM 2009—2009 IEEE Global Telecommunications Conference, Honolulu, HI, USA, 30 November–4 December 2009; pp. 1–6. [Google Scholar] [CrossRef][Green Version]
- Dong, W.; Lin, F.; Zhang, H.; Yin, Y. A cluster-based recursive broadcast routing algorithm to propagate emergency messages in city VANETs. In Proceedings of the 2017 IEEE 9th International Conference on Communication Software and Networks (ICCSN), Guangzhou, China, 6–8 May 2017. [Google Scholar]
- Fasolo, E.; Zanella, A.; Zorzi, M. An Effective Broadcast Scheme for Alert Message Propagation in Vehicular Ad hoc Networks. In Proceedings of the 2006 IEEE International Conference on Communications, Istanbul, Turkey, 11–15 June 2006; Volume 9, pp. 3960–3965. [Google Scholar] [CrossRef]
- Mariyasagayam, M.N.; Osafune, T.; Lenardi, M. Enhanced Multi-Hop Vehicular Broadcast (MHVB)for active safety applications. In Proceedings of the 2007 7th International Conference on ITS Telecommunications, Sophia Antipolis, France, 6–8 June 2007. [Google Scholar]
- Peksen, Y.; Acarman, T. Relay of multi-hop safety message based on beaconing in VANET. In Proceedings of the 2012 IEEE International Conference on Vehicular Electronics and Safety (ICVES), Istanbul, Turkey, 24–27 July 2012; pp. 432–436. [Google Scholar] [CrossRef]
- Sung, Y.; Lee, M. Light-Weight Reliable Broadcast Message Delivery for Vehicular Ad-Hoc Networks. In Proceedings of the 2012 IEEE 75th Vehicular Technology Conference (VTC Spring), Yokohama, Japan, 6–9 May 2012; pp. 1–6. [Google Scholar] [CrossRef]
- Taha, M.M.I.; Hasan, Y.M.Y. VANET-DSRC Protocol for Reliable Broadcasting of Life Safety Messages. In Proceedings of the 2007 IEEE International Symposium on Signal Processing and Information Technology, Giza, Egypt, 15–18 December 2007; pp. 104–109. [Google Scholar] [CrossRef]
- Jiang, H.; Guo, H.; Chen, L. Reliable and Efficient Alarm Message Routing in VANET. In Proceedings of the 2008 The 28th International Conference on Distributed Computing Systems Workshops, Beijing, China, 17–20 June 2008; pp. 186–191. [Google Scholar] [CrossRef]
- Wu, C.; Ohzahata, S.; Ji, Y.; Kato, T. Joint MAC and Network Layer Control for VANET Broadcast Communications Considering End-to-End Latency. In Proceedings of the 2014 IEEE 28th International Conference on Advanced Information Networking and Applications (AINA), Victoria, BC, Canada, 13–16 May 2014; pp. 689–696. [Google Scholar] [CrossRef]
- Benrhaiem, W.; Hafid, A.S.; Sahu, P.K. Multi-hop reliability for broadcast-based VANET in city environments. In Proceedings of the 2016 IEEE International Conference on Communications (ICC), Kuala Lumpur, Malaysia, 22–27 May 2016; pp. 1–6. [Google Scholar] [CrossRef]
- Slavik, M.; Mahgoub, I.; Alwakeel, M.M. Analysis and evaluation of distance-to-mean broadcast method for {VANET}. J. King Saud Univ. Comput. Inf. Sci. 2014, 26, 153–160. [Google Scholar] [CrossRef]
- Slavik, M.; Mahgoub, I. Spatial Distribution and Channel Quality Adaptive Protocol for Multihop Wireless Broadcast Routing in VANET. IEEE Trans. Mob. Comput. 2013, 12, 722–734. [Google Scholar] [CrossRef]
- Paula, M.R.P.; Lima, D.S.; Roberto, F.M. A Technique to Mitigate the Broadcast Storm Problem in VANETs. In Proceedings of the The Thirteenth International Conference on Networks, ICN 2014, Nice, France, 23–27 February 2014; pp. 242–248. [Google Scholar]
- Huang, J.; Huang, Y.; Wang, J. Vehicle Density Based Forwarding Protocol for Safety Message Broadcast in VANET. Sci. World J. 2014, 2014, 584164. [Google Scholar]
- Slavik, M.; Mahgoub, I. Applying machine learning to the design of multi-hop broadcast protocols for VANET. In Proceedings of the 2011 7th International Wireless Communications and Mobile Computing Conference (IWCMC), Istanbul, Turkey, 4–8 July 2011; pp. 1742–1747. [Google Scholar] [CrossRef]
- Limouchi, E.; Mahgoub, I.; Alwakeel, A. Fuzzy Logic-Based Broadcast in Vehicular Ad Hoc Networks. In Proceedings of the 2016 IEEE 84th Vehicular Technology Conference (VTC-Fall), Montreal, QC, Canada, 18–21 September 2016; pp. 1–5. [Google Scholar] [CrossRef]
- Limouchi, E.; Mahgoub, I. BEFLAB: Bandwidth efficient fuzzy logic-assisted broadcast for VANET. In Proceedings of the 2016 IEEE Symposium Series on Computational Intelligence (SSCI), Athens, Greece, 6–9 December 2016; pp. 1–8. [Google Scholar] [CrossRef]
- Limouchi, E.; Mahgoub, I. Intelligent hybrid adaptive broadcast for VANET. In Proceedings of the 2016 IEEE 7th Annual Ubiquitous Computing, Electronics Mobile Communication Conference (UEMCON), New York, NY, USA, 20–22 October 2016; pp. 1–7. [Google Scholar] [CrossRef]
- Han, C.; Dianati, M.; Tafazolli, R.; Kernchen, R.; Shen, X. Analytical Study of the IEEE 802.11p MAC Sublayer in Vehicular Networks. IEEE Trans. Intell. Transp. Syst. 2012, 13, 873–886. [Google Scholar] [CrossRef]
- Pappis, C.P.; Siettos, C.I. Chapter Fuzzy Reasoning. In Search Methodologies: Introductory Tutorials in Optimization and Decision Support Techniques; Springer: Boston, MA, USA, 2005; pp. 437–474. [Google Scholar] [CrossRef]
- Wu, C.; Ohzahata, S.; Kato, T. Fuzzy logic based multi-hop broadcast for high-density vehicular ad hoc networks. In Proceedings of the 2010 IEEE Vehicular Networking Conference, Jersey City, NJ, USA, 13–15 December 2010; pp. 17–24. [Google Scholar] [CrossRef]
- Wu, C.; Ohzahata, S.; Ji, Y.; Kato, T. Joint Fuzzy Relays and Network-Coding-Based Forwarding for Multihop Broadcasting in VANETs. IEEE Trans. Intell. Transp. Syst. 2015, 16, 1415–1427. [Google Scholar] [CrossRef]
- Wu, C.; Chen, X.; Ji, Y.; Liu, F.; Ohzahata, S.; Yoshinaga, T.; Kato, T. Packet Size-Aware Broadcasting in VANETs With Fuzzy Logic and RL-Based Parameter Adaptation. IEEE Access 2015, 3, 2481–2491. [Google Scholar] [CrossRef]
- Wu, C.; Chen, X.; Ji, Y.; Ohzahata, S.; Kato, T. Efficient Broadcasting in VANETs Using Dynamic Backbone and Network Coding. IEEE Trans. Wirel. Commun. 2015, 14, 6057–6071. [Google Scholar] [CrossRef]
- Purkait, R.; Tripathi, S. Fuzzy Logic Based Multi-criteria Intelligent Forward Routing in VANET. Wirel. Pers. Commun. 2020, 111, 1871–1897. [Google Scholar] [CrossRef]
- Artimy, M. Local Density Estimation and Dynamic Transmission-Range Assignment in Vehicular Ad Hoc Networks. IEEE Trans. Intell. Transp. Syst. 2007, 8, 400–412. [Google Scholar] [CrossRef]
- Rawat, D.B.; Popescu, D.C.; Yan, G.; Olariu, S. Enhancing VANET Performance by Joint Adaptation of Transmission Power and Contention Window Size. IEEE Trans. Parallel Distrib. Syst. 2011, 22, 1528–1535. [Google Scholar] [CrossRef]
- ETSI, TCITS. Intelligent Transport Systems (ITS); Vehicular Communications; GeoNetworking; Part 4: Geographical Addressing and Forwarding for Point-to-Point and Point-to-Multipoint Communications; Sub-Part 1: Media-Independent Functionality; ETSI EN 302 636-4-1 V1.2.1 (2014-07); ETSI: Sophia Antipolis, France, 2014. [Google Scholar]
- Chen, R.; Yang, H.; Jin, W.L.; Regan, A. Dynamic transmission range in inter-vehicle communication with stop-and-go traffic. In Proceedings of the 2010 IEEE Intelligent Vehicles Symposium, San Diego, CA, USA, 21–24 June 2010; pp. 1166–1171. [Google Scholar] [CrossRef]
- Soua, A.; Ben-Ameur, W.; Afifi, H. Beamforming-based broadcast scheme for multihop wireless networks with transmission range adjustment. In Proceedings of the 2013 10th Annual Conference on Wireless On-demand Network Systems and Services (WONS), Banff, AB, Canada, 18–20 March 2013; pp. 107–109. [Google Scholar] [CrossRef]
- Chun, S.; Xianhua, D.; Pingyuan, L.; Han, Z. Adaptive Access Mechanism with Optimal Contention Window Based on Node Number Estimation Using Multiple Thresholds. IEEE Trans. Wirel. Commun. 2012, 11, 2046–2055. [Google Scholar] [CrossRef]
- Kang, S.W.; Cha, J.R.; Kim, J.H. A Novel Estimation-Based Backoff Algorithm in the IEEE 802.11 Based Wireless Network. In Proceedings of the 2010 7th IEEE Consumer Communications and Networking Conference, Las Vegas, NV, USA, 9–12 January 2010; pp. 1–5. [Google Scholar] [CrossRef]
- Sharifi-Rayeni, M.; Hafid, A.; Sahu, P.K. Dynamic spatial partition density-based emergency message dissemination in VANETs. Veh. Commun. 2015, 2, 208–222. [Google Scholar] [CrossRef]
- Bloom, B.H. Space/Time Trade-offs in Hash Coding with Allowable Errors. Commun. ACM 1970, 13, 422–426. [Google Scholar] [CrossRef]
- Williams, B.; Camp, T. Comparison of Broadcasting Techniques for Mobile Ad Hoc Networks. In Proceedings of the 3rd ACM International Symposium on Mobile Ad Hoc Networking & Computing, Lausanne, Switzerland, 9–11 June 2002; ACM: New York, NY, USA, 2002; pp. 194–205. [Google Scholar] [CrossRef]
- WAVE Models—Model Library. Available online: https://www.nsnam.org/docs/models/html/wave.html (accessed on 30 June 2018).
© 2020 by the authors. Licensee MDPI, Basel, Switzerland. This article is an open access article distributed under the terms and conditions of the Creative Commons Attribution (CC BY) license (http://creativecommons.org/licenses/by/4.0/).


