Cognitive Association in Interactive Evolutionary Design Process for Product Styling and Application to SUV Design
Abstract
1. Introduction
2. Cognitive Association in Interactive Evolutionary Design of Product Styling
2.1. Association of Information during Product Styling Process
2.2. Association of Information in IED Process for Product Styling
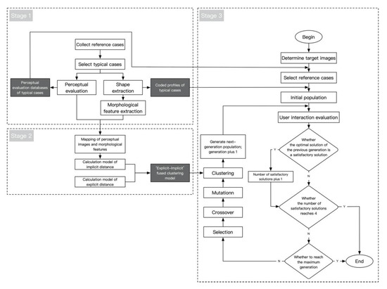
3. Methods
3.1. Mapping of Association of Dissimilar Information in the Early Stages of Evolution
3.2. “Explicit–Implicit” Fused Clustering of Similar Information during Evolution Process
3.2.1. Clustering Ideas
3.2.2. “Explicit–Implicit” Fused Distance Calculation Method
3.2.3. Advanced Clustering Algorithm Process
4. Case Application
4.1. Creating Association between Perceptual Images-Typical Case-Styling of SUV
4.2. System Construction
4.3. Experimental Results and Evaluation
5. Conclusions
Author Contributions
Funding
Acknowledgments
Conflicts of Interest
References
- Wang, T.; Zhou, M. New Production Development and Research Based on Interactive Evolution Design and Emotional Need. In Proceedings of the International Conference on Human-Computer Interaction (HCII 2020), Copenhagen, Denmark, 19–24 July 2020; Springer: Cham, Switzerland, 2020; pp. 221–237. [Google Scholar]
- Wang, T.; Zhou, M. A method for product form design of integrating interactive genetic algorithm with the interval hesitation time and user satisfaction. Int. J. Ind. Ergon. 2020, 76, 102901. [Google Scholar] [CrossRef]
- Guo, Y.-N.; Zhang, X.; Gong, D.-W.; Zhang, Z.; Yang, J.-J. Novel Interactive Preference-Based Multiobjective Evolutionary Optimization for Bolt Supporting Networks. IEEE Trans. Evol. Comput. 2019, 24, 750–764. [Google Scholar] [CrossRef]
- Cheng, S.; Dey, A.K. I see, you design: User interface intelligent design system with eye tracking and interactive genetic algorithm. CCF Trans. Pervasive Comput. Interact. 2019, 1, 224–236. [Google Scholar] [CrossRef]
- Yang, Y.; Tian, X. Combing Users’ Cognition Noise with Interactive Genetic Algorithms and Trapezoidal Fuzzy Numbers for Product Color Design. Comput. Intel. Neurosci. 2019, 2019, 1019749. [Google Scholar]
- Lv, J.; Zhu, M.; Pan, W.; Liu, X. Interactive Genetic Algorithm Oriented toward the Novel Design of Traditional Patterns. Information 2019, 10, 36. [Google Scholar] [CrossRef]
- Leelathakul, N.; Rimcharoen, S. Generating Kranok patterns with an interactive evolutionary algorithm. Appl. Soft. Comput. 2020, 89, 106121. [Google Scholar] [CrossRef]
- Takenouchi, H.; Tokumaru, M. Interactive Evolutionary Computation System Using Multiple Users’ Gaze Information Considering User’s Partial Evaluation Participation. In Proceedings of the 2019 IEEE 10th International Conference on Awareness Science and Technology (ICAST 2019), Morioka, Japan, 23–25 October 2019. [Google Scholar]
- Cascini, G.; O’hare, J.; Dekoninck, E.; Becattini, N.; Boujut, J.-F.; Ben Guefrache, F.; Carli, I.; Caruso, G.; Giunta, L.; Morosi, F. Exploring the use of AR technology for co-creative product and packaging design. Comput. Ind. 2020, 123, 103308. [Google Scholar] [CrossRef]
- Zha, X.; Huang, C.; Yan, Y.; Guo, J. Progress of Foreign Cognitive Load Theory Application Research. J. China Soc. Sci. Technol. Inf. 2020, 39, 547–556. (In Chinese) [Google Scholar]
- Simon, H.A. Information processing models of cognition. Annu. Rev. Psychol 1979, 30, 363–396. [Google Scholar] [CrossRef]
- Wang, H. Research on Information Design and Evaluation Method of Digital Interface Based on Cognitive Mechanism; Southeast University: Nanjing, China, 2015. [Google Scholar]
- Zeng, D.; Gong, D.; Li, M.; Li, N. Thinking Fixation Strategy in Product Form Design and Its Application. J. Mech. Eng. 2017, 53, 58–65. (In Chinese) [Google Scholar] [CrossRef]
- Khan, S.; Gunpinar, E.; Sener, B. GenYacht: An interactive generative design system for computer-aided yacht hull design. Ocean Eng. 2019, 191, 106462. [Google Scholar] [CrossRef]
- Mok, P.Y.; Xu, J.; Wang, X.X.; Fan, J.T.; Kwok, Y.L.; Xin, J.H. An IGA-based design support system for realistic and practical fashion designs. Comput. Aided Des. 2013, 45, 1442–1458. [Google Scholar] [CrossRef]
- Poirson, E.; Petiot, J.-F.; Blumenthal, D. Interactive Genetic Algorithm to Collect User Perceptions. Application to the Design of Stemmed Glasses. In Nature-Inspired Methods for Metaheuristics Optimization; Bennis, F., Bhattacharjya, R., Eds.; Springer: Cham, Switzerland, 2020; pp. 35–51. [Google Scholar]
- Mizutani, K.; Nakanowatari, D. Design of Japanese Characters using an Interactive Genetic Algorithm. In Proceedings of the 2019 IEEE 1st Global Conference on Life Sciences and Technologies (LifeTech 2019), Osaka, Japan, 12–14 March 2019. [Google Scholar]
- Tomczyk, M.K.; Kadzinski, M. Decomposition-Based Interactive Evolutionary Algorithm for Multiple Objective Optimization. IEEE Trans. Evol. Comput. 2020, 24, 320–334. [Google Scholar] [CrossRef]
- Zeng, D.; Zhou, Z.; He, M.; Tang, C. Solution to Resolve Cognitive Ambiguity in Interactive Customization of Product Shape. Int. J. Comput. Intell. Syst. 2020, 13, 565–575. [Google Scholar] [CrossRef]
- de Koning, B.B.; Rop, G.; Paas, F. Effects of spatial distance on the effectiveness of mental and physical integration strategies in learning from split-attention examples. Comput. Hum. Behav. 2020, 110, 106379. [Google Scholar] [CrossRef]
- Sweller, J.; Ayres, P.; Kalyuga, S. Cognitive Load Theory; Springer: New York, NY, USA, 2011. [Google Scholar] [CrossRef]
- Veelaert, L.; Du Bois, E.; Moons, I.; Karana, E. Experiential characterization of materials in product design: A literature review. Mater. Des. 2020, 190, 108543. [Google Scholar] [CrossRef]
- Petiot, J.-F.; Yannou, B. Measuring consumer perceptions for a better comprehension, specification and assessment of product semantics. Int. J. Ind. Ergon. 2004, 33, 507–525. [Google Scholar] [CrossRef]
- Zuo, Y.X.; Wang, Z.Y. Subjective Product Evaluation System Based on Kansei Engineering and Analytic Hierarchy Process. Symmetry 2020, 12, 1340. [Google Scholar] [CrossRef]
- Do Bagus, M.R.; Tomohiro, M. Conjoint Analysis of Costumers’ Preferences with Kansei Engineering System for Product Exterior Design. In Proceedings of the 2016 5th IIAI International Congress on Advanced Applied Informatics (IIAI-AAI 2016), Kumamoto, Japan, 10–14 July 2016; pp. 1026–1032. [Google Scholar]
- Huttenlocher, D.P.; Klanderman, G.A.; Rucklidge, W.J. Comparing Images Using the Hausdorff Distance. IEEE Trans. Pattern Anal. Mach. Intell. 1993, 15, 850–863. [Google Scholar] [CrossRef]
- Kumar, K.S.; Manigandan, T.; Chitra, D.; Murali, L. Object recognition using Hausdorff distance for multimedia applications. Multimed. Tools Appl. 2020, 79, 4099–4114. [Google Scholar] [CrossRef]
- Tinh, B.T.; Nhan, T.T.; Chau, D.N. A method to reduce the computational cost of Modified Hausdorff Distance in Face Recognition. In Proceedings of the 2019 6th National Foundation for Science and Technology Development (NAFOSTED) Conference on Information and Computer Science (NICS), Hanoi, Wietnam, 12–13 December 2019; pp. 103–108. [Google Scholar]
- Ozbay, S.; Safar, M. Real-Time Sign Languages Recognition based on Hausdorff distance, Hu invariants and Neural Network. In Proceedings of the 2017 International Conference on Engineering and Technology (ICET), Antalya, Turkey, 21–23 August 2017. [Google Scholar]
- Fiorineschi, L.; Rotini, F. Unveiling the Multiple and Complex Faces of Fidelity. In Proceedings of the Design Society: International Conference on Engineering Design; Cambridge University Press: Cambridge, UK, 2019; pp. 1723–1732. [Google Scholar]
- Michalek, J.J.; Ebbes, P.; Adiguzel, F.; Feinberg, F.M.; Papalambros, P.Y. Enhancing marketing with engineering: Optimal heterogeneous markets. Int. J. Res. Mark. 2011, 28, 1–12. [Google Scholar] [CrossRef]
- Su, J.; Zhang, Q.; Wu, J.; Liu, Y. Evolutionary design of product multi-image styling. Comput. Integr. Manuf. Syst. 2014, 20, 2675–2682. (In Chinese) [Google Scholar]
- Luo, S.; Li, W.; Fu, Y. Consumer Preference-driven SUV Product Family Profile Gene Design. J. Mech. Eng. 2016, 52, 173–181. (In Chinese) [Google Scholar] [CrossRef]
- Wang, Z.; Liu, W.; Yang, M.; Han, D. Product form image design based on elliptic Fourier. Comput. Integr. Manuf. Syst. 2020, 26, 481–495. (In Chinese) [Google Scholar]
- Green, A.E.; Cohen, M.S.; Kim, J.U.; Gray, J.R. An explicit cue improves creative analogical reasoning. Intelligence 2012, 40, 598–603. [Google Scholar] [CrossRef]
- Darani, Z.S.; Kaedi, M. Improving the interactive genetic algorithm for customer-centric product design by automatically scoring the unfavorable designs. Hum.-Cent. Comput. Inf. Sci. 2017, 7, 38. [Google Scholar] [CrossRef]
- Dou, R.; Zong, C.; Li, M. An interactive genetic algorithm with the interval arithmetic based on hesitation and its application to achieve customer collaborative product configuration design. Appl. Soft Comput. 2016, 38, 384–394. [Google Scholar] [CrossRef]
- Song, J.; Han, K.; Lee, D.; Kim, S.W. Understanding Emotions in SNS Images From Posters’ Perspectives. In Proceedings of the 35th Annual ACM Symposium on Applied Computing (SAC), Prague, Czech, 30 March–3 April 2020. [Google Scholar]






| Parameter | Description | Calculation Method |
|---|---|---|
| The ratio of the vertical height from HP5 to HP10 to the horizontal width from HP1 to HP7 | ||
| The ratio of the horizontal width from HP3 to HP6 to the horizontal width from HP4 to HP5 | ||
| The ratio of the vertical height from HP5 to HP10 to the vertical height from HP3 to HP10 | ||
| The ratio of the horizontal width of HP1 to HP7 to the horizontal width of HP1 to HP3 | ||
| Chromosome position | 1–5 | 6–10 | 11–15 | 16–20 | 21–25 | 26–30 | … | 151–155 | 156–160 |
| Coordinate points | HP0 | CP0 | HP1 | CP1 | HP2 | CP2 | … | CP10 | HP14 |
| Subject | Time Used for First Generation | Total Time Used | ||||||||
|---|---|---|---|---|---|---|---|---|---|---|
| A | B | C | D | E | A | B | C | D | E | |
| 1 | 39.7 | 40.5 | 32.4 | 21.5 | 22.7 | 233.1 | 180.8 | 183.7 | 195.1 | 167.0 |
| 2 | 36.5 | 42.8 | 29.8 | 24.8 | 21.2 | 257.7 | 227.9 | 218.4 | 214.8 | 201.8 |
| 3 | 40.3 | 42.4 | 43.3 | 33.4 | 24.8 | 273.6 | 243.1 | 221.0 | 227.2 | 204.8 |
| 4 | 46.4 | 43.1 | 43.3 | 37.2 | 25.8 | 266.8 | 246.0 | 224.5 | 234.0 | 209.1 |
| 5 | 50.0 | 48.1 | 47.8 | 38.8 | 29.5 | 246.4 | 220.8 | 191.7 | 205.7 | 175.3 |
| 6 | 40.9 | 44.5 | 43.1 | 35.0 | 25.8 | 259.8 | 227.5 | 210.9 | 215.8 | 197.5 |
| 7 | 37.6 | 42.5 | 43.9 | 34.0 | 22.5 | 238.9 | 224.1 | 207.3 | 210.2 | 190.1 |
| 8 | 39.1 | 41.2 | 44.4 | 32.7 | 22.9 | 231.4 | 220.4 | 204.8 | 208.6 | 191.8 |
| Difference | Mean | Std. Deviation | Std. Error Mean | t | Sig. (2-Tailed) | |
|---|---|---|---|---|---|---|
| Time used to evaluate first-generation | Method A vs. B | −1.83 | 3.25 | 1.15 | −1.59 | 0.16 |
| Method B vs. C | 2.14 | 5.52 | 1.95 | 1.10 | 0.31 | |
| Method A vs. C | 0.31 | 5.26 | 1.86 | 0.17 | 0.87 | |
| Total time used | Method A vs. B | 27.14 | 12.72 | 4.50 | 6.03 | 0.00 |
| Method B vs. C | 16.04 | 9.56 | 3.38 | 4.75 | 0.00 | |
| Method A vs. C | 43.18 | 10.13 | 3.58 | 12.06 | 0.00 |
| Difference | Mean | Std. Deviation | Std. Error Mean | t | Sig. (2-Tailed) | |
|---|---|---|---|---|---|---|
| Time used to evaluate first-generation | Method D vs. E | 7.78 | 4.38 | 1.55 | 5.02 | 0.00 |
| Total time used | Method D vs. E | 21.75 | 5.87 | 2.08 | 10.48 | 0.00 |
Publisher’s Note: MDPI stays neutral with regard to jurisdictional claims in published maps and institutional affiliations. |
© 2020 by the authors. Licensee MDPI, Basel, Switzerland. This article is an open access article distributed under the terms and conditions of the Creative Commons Attribution (CC BY) license (http://creativecommons.org/licenses/by/4.0/).
Share and Cite
Zeng, D.; He, M.-e.; Tang, X.-z.; Wang, F.-g. Cognitive Association in Interactive Evolutionary Design Process for Product Styling and Application to SUV Design. Electronics 2020, 9, 1960. https://doi.org/10.3390/electronics9111960
Zeng D, He M-e, Tang X-z, Wang F-g. Cognitive Association in Interactive Evolutionary Design Process for Product Styling and Application to SUV Design. Electronics. 2020; 9(11):1960. https://doi.org/10.3390/electronics9111960
Chicago/Turabian StyleZeng, Dong, Mao-en He, Xing-zhi Tang, and Fa-guang Wang. 2020. "Cognitive Association in Interactive Evolutionary Design Process for Product Styling and Application to SUV Design" Electronics 9, no. 11: 1960. https://doi.org/10.3390/electronics9111960
APA StyleZeng, D., He, M.-e., Tang, X.-z., & Wang, F.-g. (2020). Cognitive Association in Interactive Evolutionary Design Process for Product Styling and Application to SUV Design. Electronics, 9(11), 1960. https://doi.org/10.3390/electronics9111960

