Development of a Prototype for Monitoring Photovoltaic Self-Consumption Systems
Abstract
1. Introduction
2. Materials and Methods Used to Develop the Prototype for Monitoring Photovoltaic Self-Consumption Systems
2.1. Description of Photovoltaic Self-Consumption System
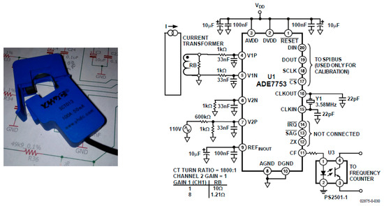
2.2. Architecture of the Monitoring System, Materials Used for the Development of the Prototype
2.3. Study of Uncertainty
3. Experimental Results and Discussion
4. Conclusions
Author Contributions
Funding
Acknowledgments
Conflicts of Interest
Appendix A












Appendix B






References
- REN21. Renewables 2018 Global Status Report. A Comprehensive Annual Overview of the State of Renewable Energy; REN21: Paris, France, 2018. [Google Scholar]
- International Renewable Energy Agency (IRENA). REthinking Energy 2017: Accelerating the Global Energy Transformation; IRENA: Abu Dhabi, UAE, 2017; ISBN 9789295111059. [Google Scholar]
- Central Intelligence Agency (CIA). The World Factbook 2019. Available online: https://www.cia.gov/library/publications/the-world-factbook/geos/xx.html (accessed on 2 October 2019).
- International Energy Acency. Trends 2018 in Photovoltaic Applications 23. Report IEA PVPS T1-34:2018; International Energy Acency: Paris, France, 2018; pp. 73–91. [Google Scholar]
- Kabalci, E. A smart monitoring infrastructure design for distributed renewable energy systems. Energy Convers. Manag. 2015, 90, 336–346. [Google Scholar] [CrossRef]
- Olivares, D.E.; Mehrizi-Sani, A.; Etemadi, A.H.; Cañizares, C.A.; Iravani, R.; Kazerani, M.; Hajimiragha, A.H.; Gomis-Bellmunt, O.; Saeedifard, M.; Palma-Behnke, R.; et al. Trends in microgrid control. IEEE Trans. Smart Grid 2014, 5, 1905–1919. [Google Scholar] [CrossRef]
- Haegermark, M.; Kovacs, P.; Dalenbäck, J.O. Economic feasibility of solar photovoltaic rooftop systems in a complex setting: A Swedish case study. Energy 2017, 127, 18–29. [Google Scholar] [CrossRef]
- Rahbari, O.; Vafaeipour, M.; Omar, N.; Rosen, M.A.; Hegazy, O.; Timmermans, J.M.; Heibati, S.; Bossche, P. Van Den An optimal versatile control approach for plug-in electric vehicles to integrate renewable energy sources and smart grids. Energy 2017, 134, 1053–1067. [Google Scholar] [CrossRef]
- Jiménez-Torres, M.; Rus-Casas, C.; Lemus-Zúñiga, L.G.; Hontoria, L. The importance of accurate solar data for designing solar photovoltaic systems-Case studies in Spain. Sustainability 2017, 9, 247. [Google Scholar] [CrossRef]
- Rodrigo, P.; Rus, C.; Almonacid, F.; Pérez-Higueras, P.J.; Almonacid, G. A new method for estimating angular, spectral and low irradiance losses in photovoltaic systems using an artificial neural network model in combination with the Osterwald model. Sol. Energy Mater. Sol. Cells 2012, 96, 186–194. [Google Scholar] [CrossRef]
- Rus-Casas, C.; Hontoria, L.; Fernández-Carrasco, J.I.; Jiménez-Castillo, G.; Muñoz-Rodríguez, F.J. Development of a Utility Model for the Measurement of Global Radiation in Photovoltaic Applications in the Internet of Things (IoT). Electronics 2019, 8, 304. [Google Scholar]
- Hontoria, L.; Rus-Casas, C.; Aguilar, J.D.; Hernandez, J.C. An Improved Method for Obtaining Solar Irradiation Data at Temporal High-Resolution. Sustainability 2019, 11, 5233. [Google Scholar] [CrossRef]
- International Energy Agency. Guidelines for Monitoring Stand-Alone Photovoltaic Power Systems—Methodology and Equipment; International Energy Agency: Paris, France, 2003. [Google Scholar]
- Ducange, P.; Fazzolari, M.; Lazzerini, B.; Marcelloni, F. An intelligent system for detecting faults in photovoltaic fields. In Proceedings of the International Conference on Intelligent Systems Design and Applications, ISDA, Córdoba, Spain, 22–24 November 2011; pp. 1341–1346. [Google Scholar]
- Nofuentes, G.; Aguilera, J.; Rus, C.; Santiago, S. A short assessment on the profitability of PV grid-connected systems using classical investment project analysis. In Proceedings of the 3rd World Conference on Photovoltaic Energy Conversion, Osaka, Japan, 11–18 May 2003. [Google Scholar]
- Shrihariprasath, B.; Rathinasabapathy, V. A smart IoT system for monitoring solar PV power conditioning unit. In Proceedings of the IEEE WCTFTR 2016—World Conference on Futuristic Trends in Research and Innovation for Social Welfare, Coimatore, India, 29 February–1 March 2016. [Google Scholar]
- Urmee, T.; Harries, D.; Schlapfer, A. Issues related to rural electrification using renewable energy in developing countries of Asia and Pacific. Renew. Energy 2009, 34, 354–357. [Google Scholar] [CrossRef]
- Fuentes, M.; Vivar, M.; Burgos, J.M.; Aguilera, J.; Vacas, J.A. Design of an accurate, low-cost autonomous data logger for PV system monitoring using ArduinoTM that complies with IEC standards. Sol. Energy Mater. Sol. Cells 2014, 130, 529–543. [Google Scholar] [CrossRef]
- Fanourakis, S.; Wang, K.; McCarthy, P.; Jiao, L. Low-cost data acquisition systems for photovoltaic system monitoring and usage statistics. IOP Conf. Ser. Earth Environ. Sci. 2017, 93, 12048. [Google Scholar] [CrossRef]
- El Hammoumi, A.; Motahhir, S.; Chalh, A.; El Ghzizal, A.; Derouich, A. Low-cost virtual instrumentation of PV panel characteristics using Excel and Arduino in comparison with traditional instrumentation. Renew. Wind. Water Sol. 2018, 5, 3. [Google Scholar] [CrossRef]
- Mahjoubi, A.; Mechlouch, R.F.; Brahim, A. Ben A low cost wireless data acquisition system for a remote photovoltaic (PV) water pumping system. Energies 2011, 4, 68–89. [Google Scholar] [CrossRef]
- Gubbi, J.; Buyya, R.; Marusic, S.; Palaniswami, M. Internet of Things (IoT): A vision, architectural elements, and future directions. Futur. Gener. Comput. Syst. 2013, 29, 1645–1660. [Google Scholar] [CrossRef]
- Ray, P.P. A survey of IoT cloud platforms. Future Comput. Inform. J. 2016, 1, 35–46. [Google Scholar] [CrossRef]
- Mineraud, J.; Mazhelis, O.; Su, X.; Tarkoma, S. A gap analysis of Internet-of-Things platforms. Comput. Commun. 2016, 89–90, 5–16. [Google Scholar] [CrossRef]
- Paredes-Parra, J.M.; García-Sánchez, A.J.; Mateo-Aroca, A.; Molina-García, Á. An alternative internet-of-things solution based on LOra for PV power plants: Data monitoring and management. Energies 2019, 12, 881. [Google Scholar] [CrossRef]
- Kim, J.; Byun, J.; Jeong, D.; Choi, M.I.; Kang, B.; Park, S. An IoT-Based Home Energy Management System over Dynamic Home Area Networks. Int. J. Distrib. Sens. Netw. 2015, 11, 1–15. [Google Scholar] [CrossRef]
- Torres, M.; Muñoz, F.J.; Muñoz, J.V.; Rus, C.; Muñoz, F.J.; Muñoz, J.V.; Rus, C.; Muñoz, F.J.; Muñoz, J.V.; Rus, C. Online Monitoring System for Stand-Alone Photovoltaic Applications—Analysis of System Performance From Monitored Data. J. Sol. Energy Eng. 2012, 134, 034502. [Google Scholar] [CrossRef]
- Jiménez-Castillo, G.; Muñoz-Rodríguez, F.J.; Rus-Casas, C.; Gómez-Vidal, P. Improvements in Performance Analysis of Photovoltaic Systems: Array Power Monitoring in Pulse Width Modulation Charge Controllers. Sensors 2019, 19, 2150. [Google Scholar] [CrossRef]
- Jiménez-Castillo, G.; Muñoz-Rodríguez, F.; Rus-Casas, C.; Hernández, J.C.; Tina, G. Monitoring PWM signals in stand-alone photovoltaic systems. Measurement 2019, 134, 412–425. [Google Scholar] [CrossRef]
- Kekre, A.; Gawre, S.K. Solar photovoltaic remote monitoring system using IOT. In Proceedings of the International Conference on Recent Innovations in Signal Processing and Embedded Systems (RISE), Bhopal, India, 27–29 October 2018; Institute of Electrical and Electronics Engineers Inc.: Piscataway, NJ, USA, 2018; pp. 619–623. [Google Scholar]
- Talavera, D.L.; Muñoz-Rodriguez, F.J.; Jimenez-Castillo, G.; Rus-Casas, C. A new approach to sizing the photovoltaic generator in self-consumption systems based on cost–competitiveness, maximizing direct self-consumption. Renew. Energy 2019, 130, 1021–1035. [Google Scholar] [CrossRef]
- Jiménez-Castillo, G.; Muñoz-Rodriguez, F.J.; Rus-Casas, C.; Talavera, D.L. A new approach based on economic profitability to sizing the photovoltaic generator in self-consumption systems without storage. Renew. Energy 2019. [Google Scholar] [CrossRef]
- Sanchez-Sutil, F.; Cano-Ortega, A.; Hernandez, J.C.; Rus-Casas, C. Development and Calibration of an Open Source, Low-Cost Power Smart Meter Prototype for PV Household-Prosumers. Electronics 2019, 8, 878. [Google Scholar] [CrossRef]
- Jiménez-Castillo, G.; Tina, G.-M.; Muñoz-Rodríguez, F.-J.; Rus-Casas, C. Smart meters for the evaluation of self-consumption in zero energy buildings. In Proceedings of the 2019 10th International Renewable Energy Congress (IREC), Sousse, Tunisia, 26–28 March 2019; pp. 1–6. [Google Scholar]
- IEC. IEC TS 61724-3 Edition 1.0 2016-07. Photovoltaic System Performance—Part 3: Energy Evaluation Method Colour, 1st ed.; IEC Publications: Geneva, Switzerland, 2016; ISBN 9782832235317. [Google Scholar]
- Belmili, H.; Ait Cheikh, S.M.; Haddadi, M.; Larbes, C. Design and development of a data acquisition system for photovoltaic modules characterization. Renew. Energy 2010, 35, 1484–1492. [Google Scholar] [CrossRef]
- Rus-Casas, C.; Hontoria, L.; Muñoz-Rodríguez, F.J.; Fernández-Carrasco, J.I.; Jiménez-Torres, M. Sistema para la monitorización de la radiación solar. Modelo de utilidad U201830617, 6 June 2018. [Google Scholar]
- Maxim DS18B20. Available online: http://www.maximintegrated.com (accessed on 15 October 2019).
- Jankovec, M.; Topič, M. Intercomparison of temperature sensors for outdoor monitoring of photovoltaic modules. J. Sol. Energy Eng. Trans. ASME 2013, 135, 031012. [Google Scholar] [CrossRef]
- Barbato, M.; Meneghini, M.; Cester, A.; Mura, G.; Zanoni, E.; Meneghesso, G. Influence of shunt resistance on the performance of an illuminated string of solar cells: Theory, simulation, and experimental analysis. IEEE Trans. Device Mater. Reliab. 2014, 14, 942–950. [Google Scholar] [CrossRef]
- Scelba, G.; De Donato, G.; Pulvirenti, M.; Giulii Capponi, F.; Scarcella, G. Hall-Effect Sensor Fault Detection, Identification and Compensation in Brushless DC Drives. IEEE Trans. Ind. Appl. 2015, 52, 1542–1554. [Google Scholar] [CrossRef]
- Díaz-Rodríguez, J.L.; Pabón-Fernández, L.D.; Contreras-Peña, J.L. Plataforma de bajo costo para la evaluación de fenómenos electromagnéticos monofásicos de calidad de la energía según el estándar IEEE 1159. DYNA 2015, 82, 119–129. [Google Scholar]
- ACS714. Available online: https://www.allegromicro.com/en/Products/Current-Sensor-ICs/Zero-To-Fifty-Amp-Integrated-Conductor-Sensor-ICs/ACS714.aspx (accessed on 6 March 2019).
- RedLion Model IAMA-Universal Signal Conditioning Module. Available online: www.redlion.net (accessed on 5 June 2019).
- YHDC Split Core Current Transformer. Available online: http://www.mcielectronics.cl/website_MCI/static/documents/Datasheet_SCT013.pdf (accessed on 5 June 2019).
- Devices, A. Single-Phase Multifunction Metering IC with di/dt Sensor Interface ADE7753. Available online: http://www.analog.com (accessed on 5 June 2019).
- Morales, R.; Badesa, F.J.; García-Aracil, N.; Perez-Vidal, C.; Sabater, J.M. Distributed smart device for monitoring, control and management of electric loads in domotic environments. Sensors 2012, 12, 5212–5224. [Google Scholar] [CrossRef]
- Gad, H.E.; Gad, H.E. Development of a new temperature data acquisition system for solar energy applications. Renew. Energy 2015, 74, 337–343. [Google Scholar] [CrossRef]
- Iskandar, H.R.; Purwadi, A.; Rizqiawan, A.; Heryana, N. Prototype development of a low cost data logger and monitoring system for PV application. In Proceedings of the 3rd IEEE Conference on Power Engineering and Renewable Energy, ICPERE, Shah Alam, Selangor, 21–22 November 2016; Institute of Electrical and Electronics Engineers Inc.: Piscataway, NJ, USA, 2017; pp. 171–177. [Google Scholar]
- JCGM/WG 1 Evaluation of measurement data—Guide to the expression of uncertainty in measurement. GUM 2008, 50, 134.













| Characteristics of the PV Generator and the Inverter | ||
|---|---|---|
| System | Parameter | Value |
| PVG | Number parallel modules | 1 |
| Number serial modules | 3 | |
| Surface | 396 m2 | |
Module![]() | Pm,STC | 555 W |
| Voc,STC | 90 V | |
| Isc,STC | 832 A | |
| Vm,STC | 72 V | |
| Im,STC | 77 A | |
Inverter![]() | Nominal power DC | 535 W |
| Max power DC | 600 W | |
| Range MPP (Maximum Power Point) | 40–125 V | |
| Max voltage DC | 155 V | |
| Nominal current | 8A | |
| Nominal voltage (AC) | 195–253 V | |
| Frequency | 495–505 V | |
| Max efficiency | 93% | |
| European effiency | 91% | |
| P | Type | Signal Conditioning |
|---|---|---|
| In-plane irradiance (POA) (Gi) | Digital | Logic |
| Ambient temperature (Tamb) | Digital | Direct connection |
| Array voltage DC (VA) | Analog | Physic |
| Array current DC (IA) | Analog | Logic |
| Electrical parameters AC | Analog | Physic–Logic |
| Based on | PA | DAS | Data Storage | Connection | Standard IEC61724-1 |
|---|---|---|---|---|---|
| Prototype | 555 W | Arduino Mega | IoT | Internet | Achive |
| [30] | 1 kW | DAS based on 16F877 | SMS | GPRS/GSM | No comment |
| [18] | 150 W | Arduino Uno | Card SD | No possible | Achive |
| [48] | No comment | Arduino Mega | Card SD | No possible | No comment |
| [49] | 1.6 kWp | Arduino Uno | Card SD | Via radio | No comment |
| [16] | 2.2 kW | Arduino Uno | No Comment | GPRS/Web | No comment |
| [21] | No comment | Arduino Uno | SMS | GPRS | No comment |
| [19] | No comment | Arduino Nano | Card SD | No possible | No comment |
| Parameter | Symbol | Class B | Class C | Uncertainty of Prototype |
|---|---|---|---|---|
| Generator voltage (DC) | VA | - | - | ±0.081% |
| Generator current (DC) | IA | - | - | ±2.887% |
| Generator power (DC) | PA | - | - | ±2.888% |
| Output voltage (AC) | Vout | 3% | - | ±0.090% |
| Output current (AC) | Iout | 3% | - | ±1.85% |
| Output power (AC) | Pout | 3% | - | ±2.55% |
| Output energy | Eout | Class 0.5 S IEC 62053-22 | Class 2 IEC 62053-21 | Class 0.5 S IEC 62053-22 |
© 2020 by the authors. Licensee MDPI, Basel, Switzerland. This article is an open access article distributed under the terms and conditions of the Creative Commons Attribution (CC BY) license (http://creativecommons.org/licenses/by/4.0/).
Share and Cite
Rus-Casas, C.; Jiménez-Castillo, G.; Aguilar-Peña, J.D.; Fernández-Carrasco, J.I.; Muñoz-Rodríguez, F.J. Development of a Prototype for Monitoring Photovoltaic Self-Consumption Systems. Electronics 2020, 9, 67. https://doi.org/10.3390/electronics9010067
Rus-Casas C, Jiménez-Castillo G, Aguilar-Peña JD, Fernández-Carrasco JI, Muñoz-Rodríguez FJ. Development of a Prototype for Monitoring Photovoltaic Self-Consumption Systems. Electronics. 2020; 9(1):67. https://doi.org/10.3390/electronics9010067
Chicago/Turabian StyleRus-Casas, Catalina, Gabino Jiménez-Castillo, Juan Domingo Aguilar-Peña, Juan Ignacio Fernández-Carrasco, and Francisco José Muñoz-Rodríguez. 2020. "Development of a Prototype for Monitoring Photovoltaic Self-Consumption Systems" Electronics 9, no. 1: 67. https://doi.org/10.3390/electronics9010067
APA StyleRus-Casas, C., Jiménez-Castillo, G., Aguilar-Peña, J. D., Fernández-Carrasco, J. I., & Muñoz-Rodríguez, F. J. (2020). Development of a Prototype for Monitoring Photovoltaic Self-Consumption Systems. Electronics, 9(1), 67. https://doi.org/10.3390/electronics9010067



