A Novel Offset and Finite-Gain Compensated Switched-Capacitor Amplifier with Input Correlated Level Shifting
Abstract
:1. Introduction
2. Input CLS-Based Switched-Capacitor Amplifier
2.1. Conventional CDS-Based SCAmplifier
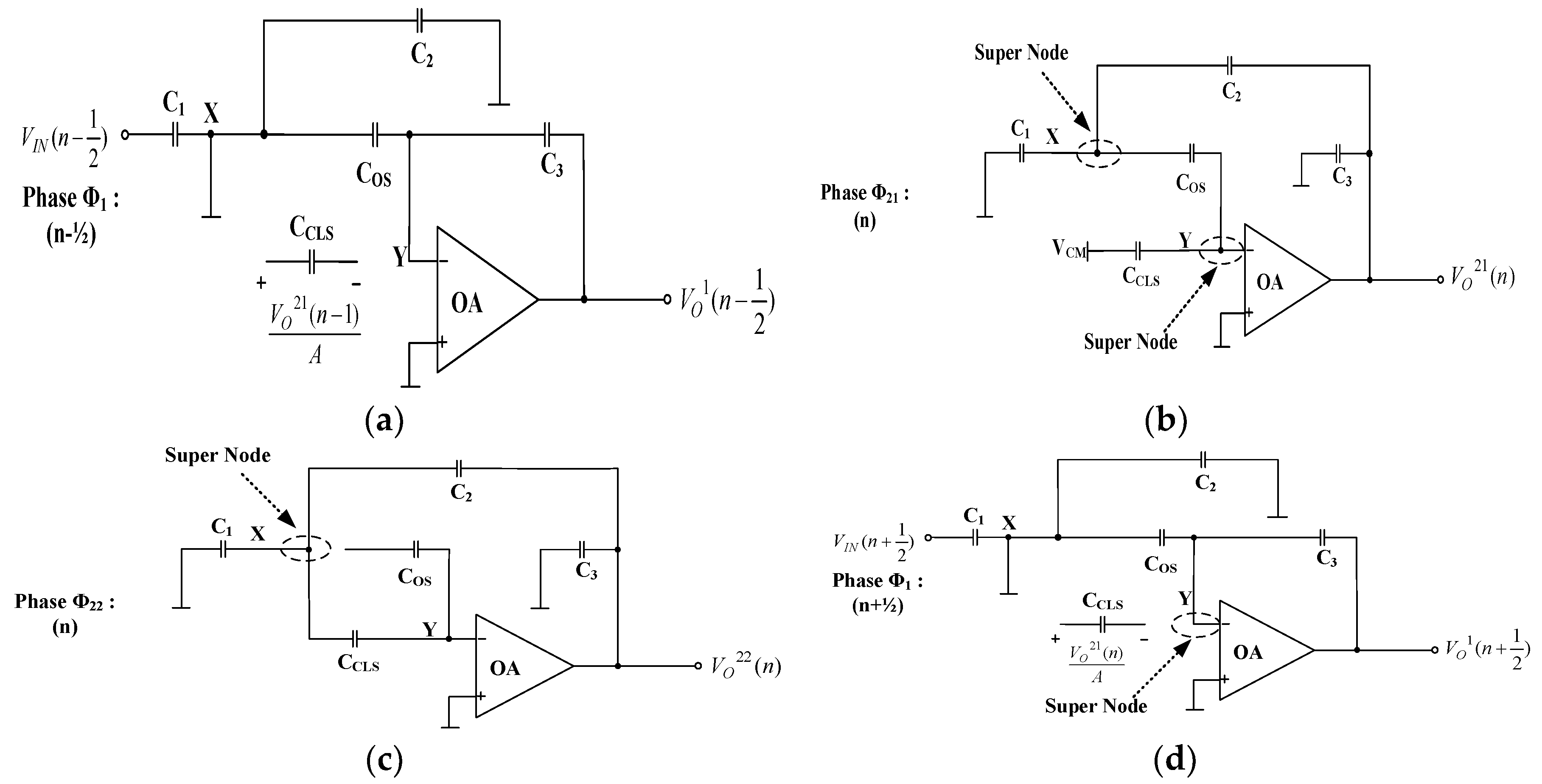
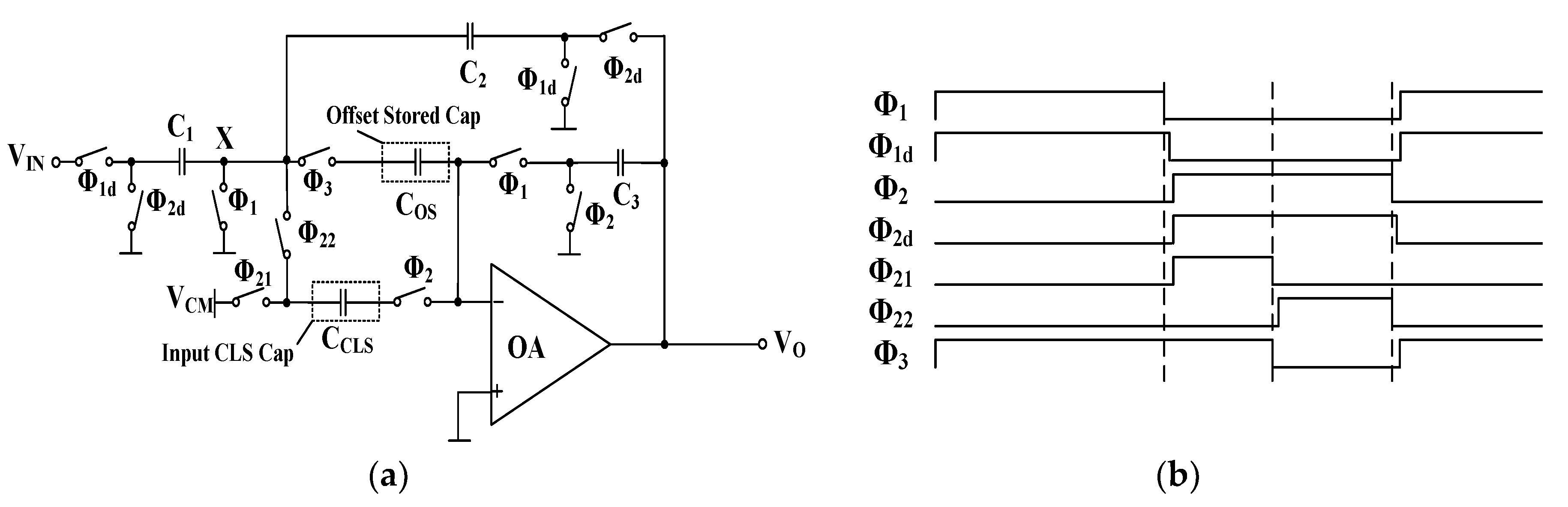
2.2. Input CLS-Based Offset and Finite-Gain Compensated SC Amplifier
2.3. Simulation Results
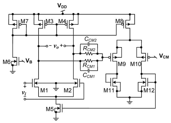
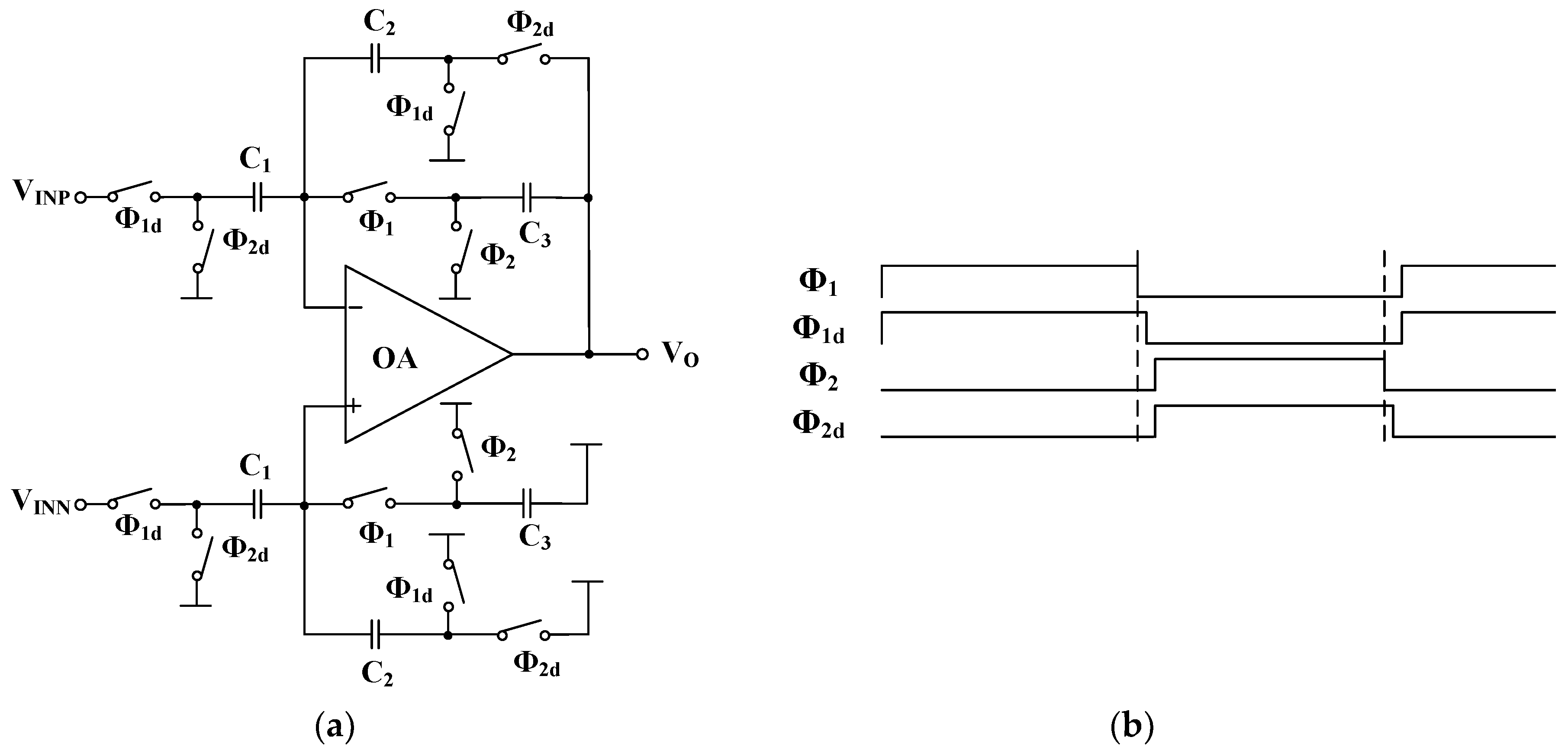
3. Circuit Implementation
4. Conclusions
Author Contributions
Funding
Acknowledgments
Conflicts of Interest
References
- Shirin, P.; Jaime, R.A.; Alfonso, R.C.G.; Antonio, J.L.M.; Ramon, G.C. An amplified offset compensation scheme and its application in a track and hold circuit. IEEE Trans.Circuits Syst. II Exp. Briefs 2018, 65, 416–420. [Google Scholar]
- Yoshizawa, H.; Temes, G.C. Switched-Capacitor Track-and-Hold Amplifiers With Low Sensitivity to Op-Amp Imperfections. IEEE Trans. Circuits Syst. I Regul. Pap. 2007, 54, 193–199. [Google Scholar] [CrossRef]
- Koay, K.C.; Chan, P.K. A Low Energy-Noise 65nm CMOS Switched-Capacitor Resistive-Bridge Sensor Interface. IEEE Trans. Circuits Syst. I Regul. Pap. 2017, 64, 799–810. [Google Scholar] [CrossRef]
- Liu, Y.; Xiao, Y.; Fu, Q. A low power consumption inverter-based ΣΔ interface for capacitive accelerometer. IEICE Electron. Express 2018, 15, 1–16. [Google Scholar] [CrossRef]
- Suh, J.-H.; Park, J.-H.; Kweon, S.-J.; Yoo, H.-J. Multiparameter Sensor Interface Circuit With Integrative Baseline/Offset Compensation by Switched-Capacitor Level Shifting/Balancing. IEEE Trans. Circuits Syst. II Express Briefs 2018, 65, 316–320. [Google Scholar] [CrossRef]
- Trung, N.T.; Häfliger, P.; Nguyen, T.T. A Submicrowatt Implantable Capacitive Sensor System for Biomedical Applications. IEEE Trans. Circuits Syst. II Express Briefs 2015, 62, 209–213. [Google Scholar] [CrossRef]
- Nguyen, T.T.; Hafliger, P. An energy efficient inverter based readout circuit for capacitive sensor. In Proceedings of the IEEE Biomedical circuits and Systems Conference (BioCAS), Rotterdam, The Netherlands, 31 October–2 November 2013; pp. 326–329. [Google Scholar]
- Lee, J.; Johnson, M.D.; Kipke, D.R. A Tunable Biquad Switched-Capacitor Amplifier-Filter for Neural Recording. IEEE Trans. Biomed. Circuits Syst. 2010, 4, 295–300. [Google Scholar] [CrossRef] [PubMed]
- Temes, G.; Haug, K. Improved offset-compensation schemes for switched-capacitor circuits. Electron. Lett. 1984, 20, 508–509. [Google Scholar] [CrossRef]
- Martin, K.; Ozcolak, L.; Lee, Y.; Temes, G. A differential switched-capacitor amplifier. IEEE J. Solid-State Circuits 1987, 22, 104–106. [Google Scholar] [CrossRef]
- Fiorenza, J.K.; Sepke, T.; Holloway, P.; Sodini, C.G.; Lee, H.-S. Comparator-Based Switched-Capacitor Circuits for Scaled CMOS Technologies. IEEE J. Solid-State Circuits 2006, 41, 2658–2668. [Google Scholar] [CrossRef]
- Zamani, M.; Shahin, J.A.; Dousti, M.; Mohammad, N.M. A 12b, 40-MS/s, 4.1mW fully differential CBSC pipelined ADC in 0.18 µm CMOS. IEICE Electron. Express 2010, 7, 1714–1720. [Google Scholar] [CrossRef]
- Shin, S.K.; Rudell, J.C.; Daly, D.C.; Munoz, C.E.; Chang, D.Y.; Gulati, K.; Lee, H.S.; Straayer, M.Z. A 12 bit 200 MS/s Zero-Crossing-Based Pipelined ADC With Early Sub-ADC Decision and Output Residue Background Calibration. IEEE J. Solid-State Circuits 2014, 49, 1366–1382. [Google Scholar] [CrossRef]
- Brooks, L.; Lee, H.S. A 12b, 50 MS/s, Fully Differential Zero-Crossing Based Pipelined ADC. IEEE J. Solid-State Circuits 2009, 44, 3329–3343. [Google Scholar] [CrossRef]
- Min, D.J.; Shim, J.H. A Charge-Sharing-Based Two-Phase Charging Scheme for Zero-Crossing-Based Integrator Circuits. Electronics 2019, 8, 821. [Google Scholar] [CrossRef]
- Mafi, H.; Yargholi, M.; Yavari, M. Statistics-Based Digital Background Calibration of Residue Amplifier Nonlinearity in Pipelined ADCs. IEEE Trans. Circuits Syst. I Regul. Pap. 2018, 65, 4097–4109. [Google Scholar] [CrossRef]
- Montazerolghaem, M.A.; Moosazadeh, T.; Yavari, M. A Pre-Determined LMS Digital Background Calibration Technique for Pipelined ADCs. IEEE Trans. Circuits Syst. II Express Briefs 2015, 62, 841–845. [Google Scholar] [CrossRef]
- Fang, B.N.; Wu, J.T. A 10-Bit 300-MS/s Pipelined ADC With Digital Calibration and Digital Bias Generation. IEEE J. Solid-State Circuits 2013, 48, 670–683. [Google Scholar] [CrossRef]
- Jang, J.E. Comparator-based switched-capacitor pipelined ADC with background offset calibration. In Proceedings of the IEEE International Symposium of Circuits and Systems (ISCAS), Rio de Janeiro, Brazil, 15–18 May 2011; pp. 253–256. [Google Scholar]
- Gregoire, B.R.; Moon, U.-K. An Over-60dB True Rail-to-Rail Performance Using Correlated Level Shifting and an Opamp with 30dB Loop Gain. Dig. Tech. Pap. 2008, 43, 540–634. [Google Scholar]
- Musah, T.; Moon, U.K. Correlated level shifting technique with cross-coupled gain-enhancement capacitors. Electron. Letter 2009, 45, 672–674. [Google Scholar] [CrossRef]
- Tabasy, E.Z.; Kamarei, M.; Ashtiani, S.J.; Palermo, S. Sequential Correlated Level Shifting: A Switched-Capacitor Approach for High-Accuracy Systems. IEEE Trans. Circuits Syst. II Express Briefs 2013, 60, 857–861. [Google Scholar] [CrossRef]
- Abdelhamid, M.; Hussien, F.; Aboudina, M. Charge-compensated correlated level shifting for single-stage opamps. Electron. Lett. 2015, 51, 817–818. [Google Scholar] [CrossRef]
- Hung, T.; Kuo, T. A 4.86 mW 15-bit 22.5 MS/s pipelined ADC with 74 dB SNDR in 90 nm CMOS using averaging correlated level shifting technique. In Proceedings of the IEEE Asian Solid-State Circuits Conference (ASSCC), Toyama, Japan, 7–9 November 2016; pp. 161–164. [Google Scholar]
- Gregoire, B.R.; Musah, T.; Maghari, N.; Weaver, S.; Moon, U.-K. A 30% beyond VDD signal swing 9-ENOB pipelined ADC using a 1.2V 30dB loop-gain opamp. In Proceedings of the IEEE Asian Solid-State Circuits Conference, Jeju, Korea, 14–16 November 2011; pp. 345–348. [Google Scholar]
- Chin, K.; Mishima, Y.; Watanabe, Y.; Tsuchiya, H.; San, H.; Matsuura, T.; Hotta, M. A 12-Bit 3.3MS/S pipeline cyclic ADC with correlated level shifting technique. In Proceedings of the IEEE International Symposium on Intelligent Signal Processing and Communication Systems, Xiamen, China, 6–9 November 2017; pp. 602–605. [Google Scholar]
- Zhang, H.; Tan, Z.; Nguyen, K. Inverter-based low-power delta–sigma modulator using correlated level shifting technique. Electron. Lett. 2017, 53, 1663–1665. [Google Scholar] [CrossRef]
- Nagaraj, K.; Viswanathan, T.; Singhal, K.; Vlach, J. Switched-capacitor circuits with reduced sensitivity to amplifier gain. IEEE Trans. Circuits Syst. 1987, 34, 571–574. [Google Scholar] [CrossRef]
- Tan, X.; Chen, S.; Yan, X.; Fan, Y.; Min, H.; Wang, J. A Highly Sensitive Wide-Range Weak Current Detection Circuit for Implantable Glucose Monitoring. IEICE Electron. Express 2016, 13, 1–10. [Google Scholar] [CrossRef]
- Shiah, J.; Mirabbasi, S. A 5-V 290-μW low-noise chopper-stabilized capacitive-sensor readout circuit in 0.8-μm CMOS using a correlated-level- shifting technique. IEEE Trans. Circuits Syst. II Exp. Briefs 2014, 61, 254–258. [Google Scholar] [CrossRef]
- Enz, C.C.; Temes, G.C. Circuit technique for reducing the effects of Op-Amp imperfections: autozeroing, correlated double sampling, and chopper stabilization. Proc. IEEE 1996, 84, 1584–1614. [Google Scholar] [CrossRef]










| Parameters | This Work | Conventional Design [10] |
|---|---|---|
| DC gain error | 0.05% | 0.42% |
| Output DC offset | 154 µV | 1.155 mV |
| DC gain of op-amp | 30 dB | 30 dB |
| Nominal gain of SC amplifier | 3 | 3 |
| Input offset of op-amp | 10 mV | 10 mV |
| Supply voltage | 1.2 V | 1.2 V |
| Number of Switches | 22 | 12 |
© 2019 by the authors. Licensee MDPI, Basel, Switzerland. This article is an open access article distributed under the terms and conditions of the Creative Commons Attribution (CC BY) license (http://creativecommons.org/licenses/by/4.0/).
Share and Cite
Chen, Y.; Chen, Y.; Guo, Y.; Li, C. A Novel Offset and Finite-Gain Compensated Switched-Capacitor Amplifier with Input Correlated Level Shifting. Electronics 2019, 8, 986. https://doi.org/10.3390/electronics8090986
Chen Y, Chen Y, Guo Y, Li C. A Novel Offset and Finite-Gain Compensated Switched-Capacitor Amplifier with Input Correlated Level Shifting. Electronics. 2019; 8(9):986. https://doi.org/10.3390/electronics8090986
Chicago/Turabian StyleChen, Yan, Yousheng Chen, Yan Guo, and Chunxia Li. 2019. "A Novel Offset and Finite-Gain Compensated Switched-Capacitor Amplifier with Input Correlated Level Shifting" Electronics 8, no. 9: 986. https://doi.org/10.3390/electronics8090986
APA StyleChen, Y., Chen, Y., Guo, Y., & Li, C. (2019). A Novel Offset and Finite-Gain Compensated Switched-Capacitor Amplifier with Input Correlated Level Shifting. Electronics, 8(9), 986. https://doi.org/10.3390/electronics8090986
