Proton Induced Single Event Effect Characterization on a Highly Integrated RF-Transceiver
Abstract
:1. Introduction
2. Device Under Test
2.1. RF Front-End
2.2. Control System
- Sleep mode: Clocks and BB phased-locked loop (PLL) disabled
- TX: Transmitter enabled (only on TDD)
- RX: Receiver enabled (only on TDD)
- FDD: Transmitter and receiver enabled
- Alert: Synthesizer enabled only
- Wait: Synthesizer disabled (power saving mode)
2.3. Direct Baseband Conversion
2.4. Clocking
2.5. Power Application
2.6. Device Packaging and Chip Technology
3. Test Requirements and Conditions
3.1. Test Requirements
3.2. Test Site
3.2.1. Beam Energies
3.2.2. Field Size and Homogeneity
4. Test Setup And Procedures
4.1. Test Setup
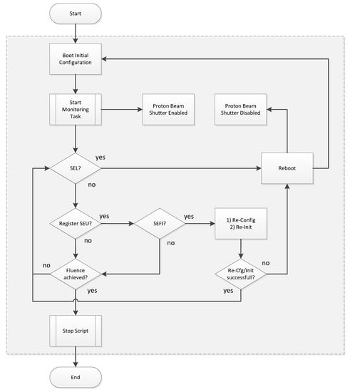
4.2. Test Procedures
5. Experimental Results
5.1. Single Event Latchup
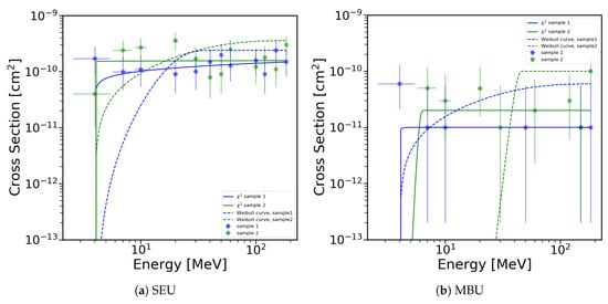
5.2. Single Event Upset and Multiple Bit Upsets
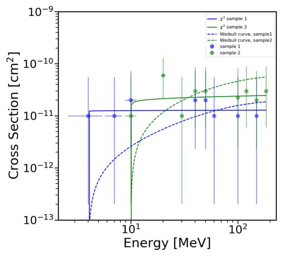
5.3. Single Event Failure Interrupt
6. Analysis of The Results
6.1. See Test Result Interpretation
6.2. Event Rate Calculation
6.3. Further Detected Abnormalities
6.3.1. Influence of a SEU to the DUT Current Conditions
6.3.2. SEU in Masked/Non-Scrubbed Configuration Registers
7. Conclusions
Author Contributions
Funding
Conflicts of Interest
References
- Budroweit, J. Design of a Highly Integrated and Reliable SDR Platform for Multiple RF Applications on Spacecrafts. In Proceedings of the GLOBECOM 2017—2017 IEEE Global Communications Conference, Singapore, 4–8 December 2017; pp. 1–6. [Google Scholar] [CrossRef]
- Budroweit, J.; Koelpin, A. Design challenges of a highly integrated SDR platform for multiband spacecraft applications in radiation enviroments. In Proceedings of the 2018 IEEE Topical Workshop on Internet of Space (TWIOS), Anaheim, CA, USA, 14–17 January 2018; pp. 9–12. [Google Scholar] [CrossRef]
- Crowne, M.J.; Haskins, C.B.; Wallis, R.E.; Royster, D.W. Demonstrating TRL-6 on the JHU/APL Frontier Radio for the Radiation Belt Storm Probe mission. In Proceedings of the 2011 Aerospace Conference, Big Sky, MT, USA, 5–12 March 2011; pp. 1–8. [Google Scholar] [CrossRef]
- O’Neill, M.B.; Millard, W.P.; Bubnash, B.M.; Mitch, R.H.; Boye, J.A. Frontier Radio Lite: A Single-Board Software-Defined Radio for Demanding Small Satellite Missions. In Proceedings of the 30th Annual AIAA/USU Conference on Small Satellites, SSC16-VII-2, Logan, UT, USA, 8–13 August 2016. [Google Scholar]
- Pu, D.; Cozma, A.; Hill, T. Four Quick Steps to Production: Using Model-Based Design for Software-Defined Radio. Analog. Dialogue 2015, 49, 1–5. [Google Scholar]
- AD9361 Material Declaration. Available online: https://www.analog.com/media/en/package-pcb-resources/material-declaration/cspbga/cspbga_10x10(bc-144-7).pdf (accessed on 25 April 2019).
- Vettel, J.I. The AE-8 Trapped Electron Model Environment; NSSDC/WDC-A-R&S, 91-24; NASA: Greenbelt, MD, USA, 1991. [Google Scholar]
- Vettel, J.I. The NASA/National Space Science Data Center Trapped Radiation Environment Model Program (1964–1991); NSSDC/WDC-A-R&S 91-29; NASA: Greenbelt, MD, USA, 1991. [Google Scholar]
- Jordan, C.E. NASA Radiation Belt Models AP-8 and AE-8. Sci. Rep. 1986, 1, 1–20. [Google Scholar]
- Tylka, A.J.; Adams, J.H.; Boberg, P.R.; Brownstein, B.; Dietrich, W.F.; Flueckiger, E.O.; Petersen, E.L.; Shea, M.A.; Smart, D.F.; Smith, E.C. CREME96: A Revision of the Cosmic Ray Effects on Micro-Electronics Code. IEEE Trans. Nucl. Sci. 1997, 44, 2150–2160. [Google Scholar] [CrossRef]
- Holmes-Siedle, A.; Adams, L. Radiation environments. In Handbook of Radiation Effects; Oxford University Press: Oxford, UK, 2007; pp. 18–19. [Google Scholar]
- Ziegler, J.F.; Ziegler, M.D.; Biersack, J.P. SRIM—The stopping and range of ions in matter (2010). Nucl. Instrum. Methods Phys. Res. Sect. B Beam Interact. Mater. Atoms. 2010, 268, 1818–1823. [Google Scholar] [CrossRef]
- ESA. Single Event Effects Test Method and Guidelines, ESCC Basic Specification No. 25100; Issue 2; ESA: Paris, France, 2014. [Google Scholar]
- The Stopping and Range of Ions in Matter (SRIM). Available online: http://www.srim.org/index.htmSRIMMENU (accessed on 15 March 2019).
- Zynq-7000 SoC Product Advantages. Available online: https://www.xilinx.com/products/silicon-devices/soc/zynq-7000.html (accessed on 25 April 2019).
- Brandt, S. The chi2-Test for Goodness-of-Fit. In Data Analysis. Statistical and Computational Methods for Scientists and Engineers; Springer International Publishing: London, UK, 2014; pp. 199–200. [Google Scholar]
- The OMERE Software. Available online: http://www.trad.fr/en/space/omere-software/ (accessed on 25 April 2019).












| Nominal Energy [MeV] | Al Degrader [mm] | Calibration [Protons/cm/MU] |
|---|---|---|
| 184 | 0 | 218.57 |
| 150 | 31.5 | 191.07 |
| 120 | 55.5 | 162.11 |
| 100 | 69.5 | 134.57 |
| 70 | 86.5 | 98.79 |
| Nominal Energy [MeV] | Al Degrader [mm] | Calibration [Protons/cm/MU] |
|---|---|---|
| 60 | 0 | 97.55 |
| 50 | 4.0 | 93.68 |
| 40 | 7.5 | 89.17 |
| 30 | 10.5 | 80.10 |
| 25 | 11.7 | 75.34 |
| 20 | 12.7 | 63.85 |
| 15 | 13.5 | 56.46 |
| 10 | 14.2 | 55.67 |
| 7 | 14.5 | 53.56 |
| 4 | 14.7 | 50.94 |
| Sample # | DUT | Board SN# | DUT Lot# | DUT SN# | Fabricated in |
|---|---|---|---|---|---|
| 1 | AD9361BBCZ | 00095 | #1350 | 2769606.1 | Singapore |
| 2 | AD9361BBCZ | 733353 | #1446 | 3014880.1 | Singapore |
| Energy | LET | Avg. Flux | Fluence | SEU | MBU | ||
|---|---|---|---|---|---|---|---|
| [MeV] | [MeV·cm·mg] | [#·cm·s] | [#·cm] | [#] | [cm] | [#] | [cm] |
| 184 | 3.83 × 10 | 9.11 × 10 | 1.00× 10 | 15 | 1.50 × 10 | 1 | 1.00 × 10 |
| 150 | 4.38 × 10 | 9.48 × 10 | 1.00 × 10 | 24 | 2.40 × 10 | 1 | 1.00 × 10 |
| 120 | 5.84 × 10 | 6.85 × 10 | 1.00 × 10 | 9 | 9.00 × 10 | 0 | 0 |
| 100 | 7.61 × 10 | 6.80 × 10 | 1.00 × 10 | 16 | 1.60 × 10 | 0 | 0 |
| 60 | 8.56 × 10 | 9.94 × 10 | 1.00 × 10 | 13 | 1.30 × 10 | 0 | 0 |
| 50 | 9.85 × 10 | 9.56 × 10 | 1.00 × 10 | 20 | 2.00 × 10 | 1 | 1.00 × 10 |
| 40 | 1.17 × 10 | 9.09 × 10 | 1.00 × 10 | 15 | 1.50 × 10 | 0 | 0 |
| 30 | 1.47 × 10 | 8.47 × 10 | 1.00 × 10 | 10 | 1.00 × 10 | 0 | 0 |
| 20 | 2.02 × 10 | 7.81 × 10 | 1.00 × 10 | 9 | 9.00 × 10 | 0 | 0 |
| 10 | 3.46 × 10 | 6.00 × 10 | 1.00 × 10 | 11 | 1.10 × 10 | 1 | 1.00 × 10 |
| 7 | 4.53 × 10 | 5.41 × 10 | 1.00 × 10 | 10 | 1.10 × 10 | 1 | 1.00 × 10 |
| 4 | 6.86 × 10 | 5.50 × 10 | 1.00 × 10 | 17 | 1.70 × 10 | 6 | 6.00 × 10 |
| Energy | LET | Avg. Flux | Fluence | SEU | MBU | ||
|---|---|---|---|---|---|---|---|
| [MeV] | [MeV·cm·mg] | [#·cm·s] | [#·cm] | [#] | [cm] | [#] | [cm] |
| 184 | 3.83 × 10 | 1.08 × 10 | 1.00 × 10 | 30 | 3.00 × 10 | 10 | 1.00 × 10 |
| 150 | 4.38 × 10 | 8.76 × 10 | 1.00 × 10 | 11 | 1.10 × 10 | 1 | 1.00 × 10 |
| 120 | 5.84 × 10 | 8.73 × 10 | 1.00 × 10 | 18 | 1.80 × 10 | 3 | 3.00 × 10 |
| 100 | 7.61 × 10 | 5.00 × 10 | 1.00 × 10 | 11 | 1.10 × 10 | 0 | 0 |
| 60 | 8.56 × 10 | 9.88 × 10 | 1.00 × 10 | 25 | 2.50 × 10 | 2 | 2.00 × 10 |
| 50 | 9.85 × 10 | 1.01 × 10 | 1.00 × 10 | 9 | 9.00 × 10 | 0 | 0 |
| 40 | 1.17 × 10 | 9.54 × 10 | 1.00 × 10 | 8 | 8.00 × 10 | 0 | 0 |
| 30 | 1.47 × 10 | 8.57 × 10 | 1.00 × 10 | 17 | 1.70 × 10 | 1 | 1.00 × 10 |
| 20 | 2.02 × 10 | 6.87 × 10 | 1.00 × 10 | 36 | 3.60 × 10 | 5 | 5.00 × 10 |
| 10 | 3.46 × 10 | 5.81 × 10 | 1.00 × 10 | 27 | 2.70 × 10 | 3 | 3.00 × 10 |
| 7 | 4.53 × 10 | 5.38 × 10 | 1.00 × 10 | 24 | 2.40 × 10 | 5 | 5.00 × 10 |
| 4 | 6.86 × 10 | 5.19 × 10 | 1.00 × 10 | 4 | 4.00 × 10 | 0 | 0 |
| Energy | Degrader (Al) Thickness | E |
|---|---|---|
| [MeV] | [mm] | [MeV] |
| 184 | 0 | 0.58 |
| 150 | 31.5 | 0.90 |
| 120 | 55.6 | 1.00 |
| 100 | 69.5 | 1.18 |
| 60 | 0 | 0.44 |
| 50 | 4.0 | 0.57 |
| 40 | 7.5 | 0.66 |
| 30 | 10.5 | 0.77 |
| 20 | 12.7 | 0.90 |
| 10 | 14.2 | 1.2 |
| 7 | 14.5 | 1.3 |
| 4 | 14.7 | 1.4 |
| Sample No. | Type of Events | [] | [MeV] | W | S | |
|---|---|---|---|---|---|---|
| 1 | SEU | 1.70 × 10 | 4.0 | 8.91 | 0.24 | 2.81 × 10 |
| 2 | SEU | 2.40 × 10 | 4.0 | 0.21 | 0.01 | 4.94 × 10 |
| 1 | MBU | 1.00 × 10 | 4.0 | 0.39 | 0.01 | 0.60 × 10 |
| 2 | MBU | 2.00 × 10 | 7.0 | 9.91 | 2.01 | 1.59 × 10 |
| Sample No. | Type of Events | [] | [MeV] | W | S |
|---|---|---|---|---|---|
| 1 | SEU | 2.40 × 10 | 4.0 | 15.78 | 2.295 |
| 2 | SEU | 3.60 × 10 | 4.0 | 24.33 | 0.86 |
| 1 | MBU | 6.00 × 10 | 4.0 | 24.33 | 0.86 |
| 2 | MBU | 1.00 × 10 | 7.0 | 34.85 | 13.12 |
| Energy | LET | Avg. Flux | Fluence | SEFI | SEFI | ||
|---|---|---|---|---|---|---|---|
| [MeV] | [MeV·cm·mg] | [#·cm·s] | [#·cm] | [#] | [cm] | [#] | [cm] |
| 184 | 3.83 × 10 | 9.11 × 10 | 1.00 × 10 | 0 | 0 | 0 | 0 |
| 150 | 4.38 × 10 | 9.48 × 10 | 1.00 × 10 | 1 | 1.00 × 10 | 0 | 0 |
| 120 | 5.84 × 10 | 6.85 × 10 | 1.00 × 10 | 0 | 0 | 1 | 1.00 × 10 |
| 100 | 7.61 × 10 | 6.80 × 10 | 1.00 × 10 | 1 | 1.00 × 10 | 0 | 0 |
| 60 | 8.56 × 10 | 9.94 × 10 | 1.00 × 10 | 1 | 1.00 × 10 | 0 | 0 |
| 50 | 9.85 × 10 | 9.56 × 10 | 1.00 × 10 | 2 | 2.00 × 10 | 0 | 0 |
| 40 | 1.17 × 10 | 9.09 × 10 | 1.00 × 10 | 2 | 2.00 × 10 | 1 | 1.00 × 10 |
| 30 | 1.47 × 10 | 8.47 × 10 | 1.00 × 10 | 0 | 0 | 0 | 0 |
| 20 | 2.02 × 10 | 7.81 × 10 | 1.00 × 10 | 0 | 0 | 0 | 0 |
| 10 | 3.46 × 10 | 6.00 × 10 | 1.00 × 10 | 2 | 2.00 × 10 | 0 | 0 |
| 7 | 4.53 × 10 | 5.41 × 10 | 1.00 × 10 | 1 | 1.00 × 10 | 0 | 0 |
| 4 | 6.86 × 10 | 5.50 × 10 | 1.00 × 10 | 1 | 1.00 × 10 | 0 | 0 |
| Energy | LET | Avg. Flux | Fluence | SEFI | SEFI | ||
|---|---|---|---|---|---|---|---|
| [MeV] | [MeV·cm·mg] | [#·cm·s] | [#·cm] | [#] | [cm] | [#] | [cm] |
| 184 | 3.83 × 10 | 1.08 × 10 | 1.00 × 10 | 3 | 3.00 × 10 | 0 | 0 |
| 150 | 4.38 × 10 | 8.76 × 10 | 1.00 × 10 | 2 | 2.00 × 10 | 0 | 0 |
| 120 | 5.84 × 10 | 8.73 × 10 | 1.00 × 10 | 3 | 3.00 × 10 | 1 | 1.00 × 10 |
| 100 | 7.61 × 10 | 5.00 × 10 | 1.00 × 10 | 2 | 2.00 × 10 | 0 | 0 |
| 60 | 8.56 × 10 | 9.88 × 10 | 1.00 × 10 | 0 | 0 | 0 | 0 |
| 50 | 9.85 × 10 | 1.01 × 10 | 1.00 × 10 | 3 | 3.00 × 10 | 0 | 0 |
| 40 | 1.17 × 10 | 9.54 × 10 | 1.00 × 10 | 3 | 3.00 × 10 | 0 | 0 |
| 30 | 1.47 × 10 | 8.57 × 10 | 1.00 × 10 | 1 | 1.00 × 10 | 0 | 0 |
| 20 | 2.02 × 10 | 6.87 × 10 | 1.00 × 10 | 6 | 6.00 × 10 | 0 | 0 |
| 10 | 3.46 × 10 | 5.81 × 10 | 1.00 × 10 | 1 | 1.00 × 10 | 0 | 0 |
| 7 | 4.53 × 10 | 5.38 × 10 | 1.00 × 10 | 0 | 0 | 0 | 0 |
| 4 | 6.86 × 10 | 5.19 × 10 | 1.00 × 10 | 0 | 0 | 0 | 0 |
| Sample No. | Type of Events | [] | [MeV] | W | S | |
|---|---|---|---|---|---|---|
| 1 | 1.99 × 10 | 4.0 | 7.01 | 0.01 | 0.21 × 10 | |
| 2 | 3.00 × 10 | 10.0 | 1.41 | 0.11 | 0.56 × 10 |
| Sample No. | Type of Events | [] | [MeV] | W | S |
|---|---|---|---|---|---|
| 1 | 2.00 × 10 | 4.0 | 58.40 | 0.87 | |
| 2 | 6.00 × 10 | 10.0 | 58.40 | 0.87 |
| Reference Mission | Proton Flux [] | SEU Rate [Failure/Device/Year] |
|---|---|---|
| 400 km, Min, | 17 | 0.19 |
| 400 km, Max, | 7 | 0.08 |
| 400 km, Min, ISS, | 31 | 0.35 |
| 400 km, Max, ISS, | 10 | 0.11 |
| 800 km, Min, | 243 | 2.76 |
| 800 km, Max, | 190 | 2.16 |
| 800 km, Min, | 388 | 4.40 |
| 800 km, Max, | 301 | 3.42 |
| 800 km, | 50 | 0.57 |
| GCR | 1 | 0.01 |
| Reference Mission | Proton Flux | MBU and Rate |
|---|---|---|
| [] | [Failure/Device/Year] | |
| 400 km, Min, | 17 | 0.03 |
| 400 km, Max, | 7 | 0.01 |
| 400 km, Min, ISS, | 31 | 0.06 |
| 400 km, Max, ISS, | 10 | 0.02 |
| 800 km, Min, | 243 | 0.46 |
| 800 km, Max, | 190 | 0.36 |
| 800 km, Min, | 388 | 0.73 |
| 800 km, Max, | 301 | 0.57 |
| 800 km, | 50 | 0.09 |
| GCR | 1 | 0.002 |
| Reference Mission | Proton Flux [] | Rate [Failure/Device/Year] |
|---|---|---|
| 400 km, Min, | 7 | 0.002 |
| 400 km, Max, | 4 | 0.001 |
| 400 km, Min, ISS, | 10 | 0.003 |
| 400 km, Max, ISS, | 6 | 0.002 |
| 800 km, Min, | 104 | 0.032 |
| 800 km, Max, | 86 | 0.027 |
| 800 km, Min, | 149 | 0.047 |
| 800 km, Max, | 123 | 0.039 |
| 800 km, | 40 | 0.013 |
| GCR | 1 | 0.0003 |
© 2019 by the authors. Licensee MDPI, Basel, Switzerland. This article is an open access article distributed under the terms and conditions of the Creative Commons Attribution (CC BY) license (http://creativecommons.org/licenses/by/4.0/).
Share and Cite
Budroweit, J.; Jaksch, M.P.; Sznajder, M. Proton Induced Single Event Effect Characterization on a Highly Integrated RF-Transceiver. Electronics 2019, 8, 519. https://doi.org/10.3390/electronics8050519
Budroweit J, Jaksch MP, Sznajder M. Proton Induced Single Event Effect Characterization on a Highly Integrated RF-Transceiver. Electronics. 2019; 8(5):519. https://doi.org/10.3390/electronics8050519
Chicago/Turabian StyleBudroweit, Jan, Mattis Paul Jaksch, and Maciej Sznajder. 2019. "Proton Induced Single Event Effect Characterization on a Highly Integrated RF-Transceiver" Electronics 8, no. 5: 519. https://doi.org/10.3390/electronics8050519
APA StyleBudroweit, J., Jaksch, M. P., & Sznajder, M. (2019). Proton Induced Single Event Effect Characterization on a Highly Integrated RF-Transceiver. Electronics, 8(5), 519. https://doi.org/10.3390/electronics8050519

