A Comprehensive Review on a PV Based System to Harvest Maximum Power
Abstract
1. Introduction
2. PV Cell
2.1. PV Cell Models
2.1.1. Single Diode Model
2.1.2. Double Diode Model
- Io1 = represents diffusion current element,
- Io2 = represents the space charge region,
- ns = Number of Photovoltaic cells connected in series,
- k = Boltzmann′s Constant,
- q = Charge,
- Rs = Series Resistance,
- Rp = shunt resistance,
- A = Diode identity time,
- T = Temperature (oK),
- Ipv = Photovoltaic cell current.
2.2. Electrical Characteristics of the PV Panel
2.2.1. Uniform Irradiance Condition
- Impp = Current at MPP,
- Vmpp = Voltage at MPP,
- Ki = Current proportional factor,
- Kv = Voltage proportional Factor,
- Isc = Short-circuit Current,
- Voc = Open circuit Voltage.
2.2.2. Partial Shading Condition (PSC)
3. A PV System
3.1. Converter Topologies
3.1.1. Buck Converter
3.1.2. Boost Converter
3.1.3. Buck/Boost Converter
3.1.4. Cuk Converter
3.1.5. Single Ended Primary Inductor Converter (SEPIC)
3.1.6. Flyback Converter
3.2. Inverter Topologies
4. Conventional MPPT Techniques
4.1. MPPT by Using Conventionally Used Techniques
4.1.1. Fractional Short Circuit Current (FSCC)
- The load interruption when measuring Isc,
- The MPP obtained is not exactly accurate as the equation itself demonstrates.
4.1.2. Fractional Open Circuit Voltage (FOCV)
4.1.3. Perturb and Observe (PnO)
4.1.4. Incremental Conductance (InC)
5. Soft Computing Techniques for MPPT
5.1. Artificial Neural Network
5.2. Genetic Algorithm
5.3. Particle Swarm Optimization
5.4. Crow Search Algorithm Tuned MPPT Controller
5.5. An MPPT Method with Improved Gravitational Search Algorithm
5.6. Cauchy and Gaussian Sine Cosine Based MPPT Method
5.7. Human Psychology Optimization Algorithm Based MPPT Method
5.8. Hybrid JayaDe Algorithm Based MPPT
5.8.1. JayaDe Optimization
5.8.2. Differential Evolution
5.9. Flower Pollination Algorithm (FPA) Based MPPT
- 1
- Biotic and cross-pollination is categorized as the global pollination process where pollens take a levy flight to transfer to other followers. Global pollination is defined by Equation (48):shown in Equation (49) is the levy distribution that helps to increase the strength of the pollination and is responsible for the transfer of the pollens to greater distances. is the scaling factor to control step size and is the standard gamma function.
- 2
- The abiotic and self-pollination process is categorized as local pollination and is defined by Equation (50):where and are the pollens from the same species. is used for local search between [0, 1].
- 3
- Pollinators are attributed to creating flower constancy and the reproduction probability of new species will improve the similarity of flowers involved in pollination.
- 4
- Probability switch controls the switching between local and global pollination and is found to be 0.8 in most of the cases.
5.10. Ant Colony Optimization (ACO) Based MPPT
5.11. Shuffled Frog Leap Algorithm (SFLA) Based MPPT
5.12. Glowworm Swarm Optimization (GSO) Based MPPT
5.13. MPPT Using Model Predictive Control
5.14. Whale Optimization Algorithm (WOA) Based MPPT
5.15. Grey Wolf Optimization (GWO) Based MPPT
5.16. BAT Algorithm Based MPPT
5.17. Symbiotic Organism Search Algorithm Based MPPT
5.18. Random Forest (RF) Based MPPT
5.19. Artificial Bee Colony Based MPPT
5.20. Simulated Annealing
5.21. Fireworks Algorithm Based MPPT
5.22. Dragon Fly Algorithm Based MPPT
5.23. Cuckoo Search Algorithm Based MPPT
5.24. Adoptive Cuckoo Search Algorithm for MPPT
5.25. Particle Swarm Optimization Gravitational Search (PSOGS) Based MPPT
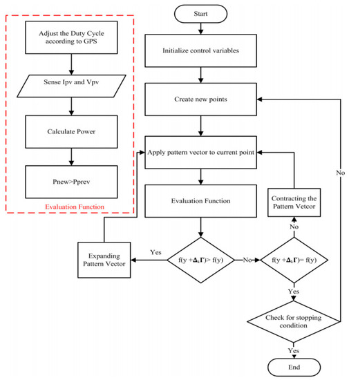
5.26. Generalized Pattern Search (GPS) Based MPPT
| Algorithm 1. Pseudo code of Generalized Pattern Search (GPS) for MPPT [131]. |
| Intialization 4: 11: 12: 13: elseif () 14: 15: |
5.27. Comparison between Different Techniques
- All the performance indicators are evaluated on the scale of 1–3.
- Number of sensors required = 1 the score is 3, if number of sensors required > 1 the score is 1.
- Score for Complexity Level, Tracking Accuracy and Tracking Speed is given as per following criteria: Low = 3, Medium = 2 and High = 1.
- Efficient for partial shading = 3, not efficient for partial shading = 1.
- Final Score = Score for “Sensed Variables” + score for “Complexity Level” + score for “Tracking Accuracy” + score for “Tracking Speed” + score for “Efficient for Partial Shading”.
6. Comparison Results and Discussion
6.1. Case 1 Uniform Irradiance
6.2. Case 2 Partial Shading
6.3. Case 3 Partial Shading
6.4. Case 4 Complex Partial Shading (CPS)
6.5. General Conclusions of Results
- Traditional analytical gradient-based techniques are quick to track MPP in static irradiance and temperature. However, oscillations around GM and LM trap are major drawbacks.
- Swarm-based techniques implying random variables, distribution functions or stochastic behavior for updating the candidate solutions can find GM successfully. However, due to randomness rooted in solution optimization, they have lower settling time and random oscillations are observed. Examples of such techniques are PSO and CS.
- The techniques that involve multiple relations within swarm particles such as DFO and ABC show better performance and are able to perform effectively under all weather conditions.
- A larger number of swarm particles yield better final results; however, it takes a toll on computational resources and time. The practical implementation may become more expensive due to the utilization of costly hardware.
- It is seen that medium-sized swarm population with multiple effective correlations within swarm particles proves to be more effective for MPPT of PV system under all circumstances.
7. Conclusions
Author Contributions
Funding
Conflicts of Interest
References
- Villalva, M.G.; Gazoli, J.R.; Ruppert, E.F. Modeling and Circuit-Based Simulation of Photovoltaic Arrays. Braz. J. Power Electron. 2009, 14, 35–45. [Google Scholar]
- KC200GT High Efficiency Multicrystal Photovoltaic Module n.d. Available online: https://www.kyocerasolar.com/dealers/product-center/archives/spec-sheets/KC200GT.pdf (accessed on 29 November 2019).
- Renu, V.; Scholar, M.T. Optimal Control of Selective Harmonic Elimination in a Grid-Connected Single-Phase PV Inverter. In Proceedings of the 2014 International Conference on Advances in Green Energy (ICAGE), Thiruvananthapuram, India, 17–18 December 2014; pp. 265–271. [Google Scholar]
- Zhang, L.; Hurley, W.G.; Wölfle, W.H. A new approach to achieve maximum power point tracking for PV system with a variable inductor. IEEE Trans. Power Electron. 2011, 26, 1031–1037. [Google Scholar] [CrossRef]
- Ko, S.; Chao, R. Photovoltaic dynamic MPPT on a moving vehicle. Sol. Energy 2012, 86, 1750–1760. [Google Scholar] [CrossRef]
- Chiu, C.-S.; Fuzzy, T.-S. Maximum Power Point Tracking Control of Solar Power Generation Systems. IEEE Trans. Energy Convers. 2010, 25, 1123–1132. [Google Scholar] [CrossRef]
- Veerachary, M. Fourth-order buck converter for maximum power point tracking applications. IEEE Trans. Aerosp. Electron. Syst. 2011, 47, 896–911. [Google Scholar] [CrossRef]
- Peter, P.K.; Agarwal, V. On the input resistance of a reconfigurable switched capacitor DC-DC converter-based maximum power point tracker of a photovoltaic source. IEEE Trans. Power Electron. 2012, 27, 4880–4893. [Google Scholar] [CrossRef]
- Zhao, D.; Hari, V.S.S.P.K.; Narayanan, G.; Ayyanar, R. Space-vector-based hybrid pulsewidth modulation techniques for reduced harmonic distortion and switching loss. IEEE Trans. Power Electron. 2010, 25, 760–774. [Google Scholar] [CrossRef]
- Koran, A.; Labella, T.; Lai, J. High Efficiency Photovoltaic Source Simulator with Fast Response Time for Solar Power Conditioning. IEEE Trans. Power Electron. 2014, 29, 1285–1297. [Google Scholar] [CrossRef]
- Elgendy, M.A.; Zahawi, B.; Atkinson, D.J. Assessment of perturb and observe MPPT algorithm implementation techniques for PV pumping applications. IEEE Trans. Sustain. Energy 2012, 3, 21–33. [Google Scholar] [CrossRef]
- Pernía, A.M.; Arias, J.; Prieto, M.J.; Martínez, J.Á. A modular strategy for isolated photovoltaic systems based on microcontroller. Renew. Energy 2009, 34, 1825–1832. [Google Scholar] [CrossRef]
- Dragicevic, T.; Vasquez, J.C.; Skrlec, D. Supervisory Control of an Adaptive-Droop Regulated DC Microgrid With Battery Management Capability. IEEE Trans. Power Electron. 2014, 29, 695–706. [Google Scholar] [CrossRef]
- Ahmed, N.A.; Miyatake, M.; Al-Othman, A.K. Power fluctuations suppression of stand-alone hybrid generation combining solar photovoltaic/wind turbine and fuel cell systems. Energy Convers. Manag. 2008, 49, 2711–2719. [Google Scholar] [CrossRef]
- Kuo, C.L.; Lin, C.H.; Yau, H.T.; Chen, J.L. Using self-synchronization error dynamics formulation based controller for maximum photovoltaic power tracking in micro-grid systems. IEEE J. Emerg. Sel. Top. Circuits Syst. 2013, 3, 459–467. [Google Scholar] [CrossRef]
- Agorreta, J.L.; Reinaldos, L.; González, R.; Borrega, M.; Balda, J.; Marroyo, L. Fuzzy switching technique applied to PWM boost converter operating in mixed conduction mode for PV systems. IEEE Trans. Ind. Electron. 2009, 56, 4363–4373. [Google Scholar] [CrossRef]
- Veerachary, M.; Senjyu, T.; Uezato, K. Voltage-based maximum power point tracking control of PV system. IEEE Trans. Aerosp. Electron. Syst. 2002, 38. [Google Scholar] [CrossRef]
- Wang, Z.; Li, H. An integrated three-port bidirectional DC-DC converter for PV application on a DC distribution system. IEEE Trans. Power Electron. 2013, 28, 4612–4624. [Google Scholar] [CrossRef]
- Jiang, S.; Cao, D.; Li, Y.; Peng, F.Z. Grid-connected boost-half-bridge photovoltaic microinverter system using repetitive current control and maximum power point tracking. IEEE Trans. Power Electron. 2012, 27, 4711–4722. [Google Scholar] [CrossRef]
- Alam, M.K.; Khan, F.; Imtiaz, A.M. Optimization of subcell interconnection for multijunction solar cells using switching power converters. IEEE Trans. Sustain. Energy 2013, 4, 340–349. [Google Scholar] [CrossRef]
- Enne, R.; Nikolíc, M.; Zimmermann, H. Dynamic integrated MPP tracker in 0.35 μm CMOS. IEEE Trans. Power Electron. 2013, 28, 2886–2894. [Google Scholar] [CrossRef]
- Choi, W.Y.; Lee, C.G. Photovoltaic panel integrated power conditioning system using a high efficiency step-up DC-DC converter. Renew. Energy 2012, 41, 227–234. [Google Scholar] [CrossRef]
- Enrique, J.M.; Durán, E.; Sidrach-de-Cardona, M.; Andújar, J.M. Theoretical assessment of the maximum power point tracking efficiency of photovoltaic facilities with different converter topologies. Sol. Energy 2007, 81, 31–38. [Google Scholar] [CrossRef]
- Urayai, C.; Amaratunga, G.A.J. Electronic load interface for improving PV dual-converter system operational margin. IET Renew. Power Gener. 2013, 7, 10–17. [Google Scholar] [CrossRef]
- Wu, T.F.; Kuo, C.L.; Sun, K.H.; Chen, Y.K.; Chang, Y.R.; Lee, Y.D. Integration and operation of a single-phase bidirectional inverter with two buck/boost MPPTs for DC-distribution applications. IEEE Trans. Power Electron. 2013, 28, 5098–5106. [Google Scholar] [CrossRef]
- Huusari, J.; Suntio, T. Origin of cross-coupling effects in distributed DC-DC converters in photovoltaic applications. IEEE Trans. Power Electron. 2013, 28, 4625–4635. [Google Scholar] [CrossRef]
- Agamy, M.S.; Harfman-Todorovic, M.; Elasser, A.; Chi, S.; Steigerwald, R.L.; Sabate, J.A.; McCann, A.J.; Zhang, L.; Mueller, F.J. An Efficient Partial Power Processing DC/DC Converter for Distributed PV Architectures. IEEE Trans. Power Electron. 2014, 29, 674–686. [Google Scholar] [CrossRef]
- Kassem, A.M. MPPT control design and performance improvements of a PV generator powered DC motor-pump system based on artificial neural networks. Int. J. Electr. Power Energy Syst. 2012, 43, 90–98. [Google Scholar] [CrossRef]
- Agamy, M.S.; Chi, S.; Elasser, A.; Harfman-Todorovic, M.; Jiang, V.; Mueller, F.; Tao, F. A High Power Density DC-DC Converter for distributed PV architecture. IEEE J. Photovoltaics 2012, 3, 791–798. [Google Scholar] [CrossRef]
- Safari, A.; Mekhilef, S. Simulation and hardware implementation of incremental conductance MPPT with direct control method using cuk converter. IEEE Trans. Ind. Electron. 2011, 58, 1154–1561. [Google Scholar] [CrossRef]
- Knight, J.; Shirsavar, S.; Holderbaum, W. An improved reliability cuk based solar inverter with sliding mode control. IEEE Trans. Power Electron. 2006, 21, 1107–1115. [Google Scholar] [CrossRef]
- Haseeb, M.; Jamil, M.; Faisal, M.F.F. Analysis of Three-Phase Two-Level PWM Inverter with LCL Filter using Classical Controllers for Renewable Energy Sources. In Proceedings of the International Conference on Energy and Sustainability, NED University Of Engineering And Technology, Karachi, Pakistan, 27 April 2013; pp. 63–67. [Google Scholar]
- Rajesh, R.; Carolin Mabel, M. A comprehensive review of photovoltaic systems. Renew. Sustain. Energy Rev. 2015, 51, 231–248. [Google Scholar] [CrossRef]
- Tse, K.K.; Ho, M.T.; Chung, H.S.H.; Hui, S.Y. A novel maximum power point tracker for PV panels using switching frequency modulation. IEEE Trans. Power Electron. 2002, 17, 980–989. [Google Scholar] [CrossRef]
- Veerachary, M. Power tracking for nonlinear PV sources with coupled inductor SEPIC converter. IEEE Trans. Aerosp. Electron. Syst. 2005, 41, 1019–1029. [Google Scholar] [CrossRef]
- Mamarelis, E.; Petrone, G.; Spagnuolo, G. Design of a sliding-mode-controlled SEPIC for PV MPPT applications. IEEE Trans. Ind. Electron. 2014, 61, 3387–3398. [Google Scholar] [CrossRef]
- Chiang, S.J.; Shieh, H.J.; Chen, M.C. Modeling and control of PV charger system with SEPIC converter. IEEE Trans. Ind. Electron. 2009, 56, 4344–4353. [Google Scholar] [CrossRef]
- Zhao, Y.; de Palma, J.; Mosesian, J.; Lyons, R.; Lehman, B. Line-Line Fault Analysis and Protection Challenges in Solar Photovoltaic Arrays. IEEE Trans. Ind. Electron. 2013, 60, 3784–3795. [Google Scholar] [CrossRef]
- Seo, G.S.; Lee, K.C.; Cho, B.H. A new DC anti-islanding technique of electrolytic capacitor-less photovoltaic interface in DC distribution systems. IEEE Trans. Power Electron. 2013, 28, 1632–1641. [Google Scholar] [CrossRef]
- Kim, Y.H.; Ji, Y.H.; Kim, J.G.; Jung, Y.C.; Won, C.Y. A new control strategy for improving weighted efficiency in photovoltaic AC module-type interleaved flyback inverters. IEEE Trans. Power Electron. 2013, 28, 2688–2699. [Google Scholar] [CrossRef]
- Gao, M.; Chen, M.; Zhang, C.; Qian, Z.; Member, S. Analysis and Implementation of an Improved Flyback Inverter for Photovoltaic AC Module Applications. IEEE Trans. Power Electron. 2014, 29, 3428–3444. [Google Scholar] [CrossRef]
- Sukesh, N.; Pahlevaninezhad, M.; Jain, P.K. Analysis and implementation of a single-stage flyback PV microinverter with soft switching. IEEE Trans. Ind. Electron. 2014, 61, 1819–1833. [Google Scholar] [CrossRef]
- Edwin, F.F.; Xiao, W.; Khadkikar, V. Dynamic modeling and control of interleaved flyback module-integrated converter for PV power applications. IEEE Trans. Ind. Electron. 2014, 61, 1377–1388. [Google Scholar] [CrossRef]
- Hsieh, G.; Member, S.; Hsieh, H.; Tsai, C.; Wang, C. Photovoltaic Power-Increment-Aided With Two-Phased Tracking. IEEE Trans. Power Electron. 2013, 28, 2895–2911. [Google Scholar] [CrossRef]
- Lee, J.H.; Park, J.H.; Jeon, J.H. Series-connected forward-flyback converter for high step-up power conversion. IEEE Trans. Power Electron. 2011, 26, 3629–3641. [Google Scholar] [CrossRef]
- Thang, T.V.; Thao, N.M.; Jang, J.H.; Park, J.H. Analysis and design of grid-connected photovoltaic systems with multiple-integrated converters and a pseudo-dc-link inverter. IEEE Trans. Ind. Electron. 2014, 61, 3377–3386. [Google Scholar] [CrossRef]
- Aleenejad, M.; Ahmadi, R.; Moamaei, P. Selective Harmonic Elimination for Cascaded Multicell Multilevel Power Converters with Higher Number of H-bridge Modules. In Proceedings of the 2014 Power and Energy Conference at Illinois (PECI), Champaign, IL, USA, 28 February–1 March 2014; pp. 3–7. [Google Scholar]
- Panda, A.K.; Patnaik, S.S. Analysis of cascaded multilevel inverters for active harmonic filtering in distribution networks. Int. J. Electr. Power Energy Syst. 2015, 66, 216–226. [Google Scholar] [CrossRef]
- Moeed Amjad, A.; Salam, Z. A review of soft computing methods for harmonics elimination PWM for inverters in renewable energy conversion systems. Renew. Sustain. Energy Rev. 2014, 33, 141–153. [Google Scholar] [CrossRef]
- Rita, A.; Fazio, D.; Russo, M. Photovoltaic generator modelling to improve numerical robustness of EMT simulation. Electr. Power Syst. Res. 2012, 83, 136–143. [Google Scholar] [CrossRef]
- Singh, G.K. Solar power generation by PV (photovoltaic) technology: A review. Energy 2013, 53, 1–13. [Google Scholar] [CrossRef]
- Kouro, S.; Malinowski, M.; Gopakumar, K.; Pou, J.; Franquelo, L.G.; Wu, B.; Rodriguez, J.; Pérez, M.A.; Leon, J.I. Recent Advances and Industrial Applications of Multilevel Converters. IEEE Trans. Ind. Electron. 2010, 57, 2553–2580. [Google Scholar] [CrossRef]
- Rodríguez, J.; Member, S.; Bernet, S.; Wu, B.; Member, S.; Pontt, J.O.; Kouro, S. Multilevel Voltage-Source-Converter Topologies for Industrial Medium-Voltage Drives. IEEE Trans. Ind. Electron. 2007, 54, 2930–2945. [Google Scholar] [CrossRef]
- Tai, B.; Gao, C.; Liu, X.; Lv, J. A Voltage Balancing Controller with Fuzzy Logic Strategy for Neutral Point Clamped Multilevel Converter. In Proceedings of the 2014 17th International Conference on Electrical Machines and Systems (ICEMS), Hangzhou, China, 22–25 October 2014; pp. 2490–2494. [Google Scholar]
- Amini, J. An Effortless Space-Vector-Based Modulation for N -level Flying Capacitor Multilevel Inverter With. IEEE Trans. Power Electron. 2014, 29, 6188–6195. [Google Scholar] [CrossRef]
- Babaei, E.; Laali, S.; Member, S.; Bayat, Z. A Single-Phase Cascaded Multilevel Inverter Based on a New Basic Unit With Reduced Number of Power Switches. IEEE Trans. Ind. Electron. 2015, 62, 922–929. [Google Scholar] [CrossRef]
- Reddy, M.; Gowrimanohar, T. Comparison of five level and seven level cascaded multilevel inverter based dstacom for compensation of harmonics and reactive power using instantaneous real-power theory. In Proceedings of the 2012 International Conference on Emerging Trends in Electrical Engineering and Energy Management (ICETEEEM), Chennai, India, 13–15 December 2012; pp. 355–360. [Google Scholar] [CrossRef]
- Murtaza, A.; Chiaberge, M.; Giuseppe, M.; De Boero, D. A duty cycle optimization based hybrid maximum power point tracking technique for photovoltaic systems. Int. J. Electr. Power Energy Syst. 2014, 59, 141–154. [Google Scholar] [CrossRef]
- Murtaza, A.; Chiaberge, M.; Spertino, F.; Boero, D.; De Giuseppe, M. A maximum power point tracking technique based on bypass diode mechanism for PV arrays under partial shading. Energy Build. 2014, 73, 13–25. [Google Scholar] [CrossRef]
- Femia, N.; Giovanni, P.; Massimo, V. Power Electronics and Control Techniuqes for Maximum Energy Harvesting in Photvotltaic System; CRC Press; Taylor & Francis Group: Boca Raton, FL, USA, 2012. [Google Scholar]
- Alajmi, B.N.; Ahmed, K.H.; Finney, S.J.; Williams, B.W. Fuzzy-logic-control approach of a modified hill-climbing method for maximum power point in microgrid standalone photovoltaic system. IEEE Trans. Power Electron. 2011, 26, 1022–1030. [Google Scholar] [CrossRef]
- Radjai, T.; Rahmani, L.; Mekhilef, S.; Gaubert, J.P. Implementation of a modified incremental conductance MPPT algorithm with direct control based on a fuzzy duty cycle change estimator using dSPACE. Sol. Energy 2014, 110, 325–337. [Google Scholar] [CrossRef]
- Murtaza, A.F.; Sher, H.A.; Chiaberge, M.; Boero, D.; De Giuseppe, M.; Addoweesh, K.E. Optimization of the Perturb and Observe Maximum Power Point Tracker for a Distributed Photovoltaic System. In Proceedings of the International Multi Topic Conference (INMIC), Lahore, Pakistan, 19–20 December 2013; pp. 77–82. [Google Scholar] [CrossRef]
- Shivashankar, S.; Mekhilef, S.; Mokhlis, H.; Karimi, M. Mitigating methods of power fluctuation of photovoltaic (PV) sources—A review. Renew. Sustain. Energy Rev. 2016, 59, 1170–1184. [Google Scholar] [CrossRef]
- Jusoh, A.; Baamodi, H.; Mekhilef, S. Active damping network in DC distributed power system driven by photovoltaic system. Sol. Energy 2013, 87, 254–267. [Google Scholar] [CrossRef]
- Murtaza, A.F.; Sher, H.A.; Chiaberge, M.; Boero, D.; Giuseppe, M.D.; Addoweesh, K.E. A novel hybrid MPPT technique for solar PV applications using perturb & observe and Fractional Open Circuit Voltage techniques. In Proceedings of the 15th International Conference MECHATRONIKA, Prague, Czech Republic, 5–7 December 2012; pp. 1–8. [Google Scholar]
- Sher, H.A.; Murtaza, A.F.; Addoweesh, K.E.; Chiaberge, M. A two stage Hybrid Maximum Power Point Tracking Technique for Photovoltaic Applications. In Proceedings of the 2014 IEEE PES General Meeting | Conference & Exposition, National Harbor, MD, USA, 27–31 July 2014; pp. 1–5. [Google Scholar]
- Lian, K.L.; Jhang, J.H.; Tian, I.S. A Maximum Power Point Tracking Method Based on Perturb-and-Observe Combined With Particle Swarm Optimization. IEEE J. Photovolt. 2014, 4, 626–633. [Google Scholar] [CrossRef]
- Kamarzaman, N.A.; Tan, C.W. A comprehensive review of maximum power point tracking algorithms for photovoltaic systems. Renew. Sustain. Energy Rev. 2014, 37, 585–598. [Google Scholar] [CrossRef]
- Krishna, K.S.; Kumar, K.S. A review on hybrid renewable energy systems. Renew. Sustain. Energy Rev. 2015, 52, 907–916. [Google Scholar] [CrossRef]
- Bounechba, H.; Bouzid, A.; Snani, H.; Lashab, A. Electrical Power and Energy Systems Real time simulation of MPPT algorithms for PV energy system. Int. J. Electr. Power Energy Syst. 2016, 83, 67–78. [Google Scholar] [CrossRef]
- Javed, M.Y.; Ling, Q.; Gulzar, M.M.; Hussain, S.T.; Arif, A. A hybrid technique to harvest maximum power from PV system for Partial Shading Problem. In Proceedings of the 2016 International Conference on Emerging Technologies (ICET), Islamabad, Pakistan, 18–19 October 2016; pp. 1–5. [Google Scholar] [CrossRef]
- Huang, Y.P.; Hsu, S.Y. A performance evaluation model of a high concentration photovoltaic module with a fractional open circuit voltage-based maximum power point tracking algorithm. Comput. Electr. Eng. 2016, 51, 331–342. [Google Scholar] [CrossRef]
- Murtaza, A.F.; Sher, H.A.; Chiaberge, M.; Boero, D.; De Giuseppe, M.; Addoweesh, K.E. Comparative analysis of maximum power point tracking techniques for PV applications. In Proceedings of the IEEE International Multi Topic Conference (INMIC), Lahore, Pakistan, 19–20 December 2013; pp. 83–88. [Google Scholar] [CrossRef]
- Houssamo, I.; Locment, F.; Sechilariu, M. Experimental analysis of impact of MPPT methods on energy efficiency for photovoltaic power systems. Int. J. Electr. Power Energy Syst. 2013, 46, 98–107. [Google Scholar] [CrossRef]
- Gonzalez, D.; Andrés, C.; Paja, R.; Giral, R. Maximum power point tracking of photovoltaic systems based on the sliding mode control of the module admittance. Electr. Power Syst. Res. 2016, 136, 125–134. [Google Scholar] [CrossRef]
- Ahmed, J.; Salam, Z. A Maximum Power Point Tracking (MPPT) for PV system using Cuckoo Search with partial shading capability. Appl. Energy 2014, 119, 118–130. [Google Scholar] [CrossRef]
- Yang, B.; Zhong, L.; Zhang, X.; Shu, H.; Yu, T.; Li, H.; Jiang, L.; Sun, L. Novel bio-inspired memetic salp swarm algorithm and application to MPPT for PV systems considering partial shading condition. J. Clean. Prod. 2019, 215, 1203–1222. [Google Scholar] [CrossRef]
- Patel, H.; Agarwal, V. MATLAB-based modeling to study the effects of partial shading on PV array characteristics. IEEE Trans. Energy Convers. 2008, 23, 302–310. [Google Scholar] [CrossRef]
- Shi, J.; Zhang, W.; Zhang, Y.; Xue, F.; Yang, T. MPPT for PV systems based on a dormant PSO algorithm. Electr. Power Syst. Res. 2015, 123, 100–107. [Google Scholar] [CrossRef]
- Conditions, P.; Koutroulis, E.; Blaabjerg, F. A New Technique for Tracking the Global Maximum Power Point of PV Arrays Operating Under. IEEE J. Photovolt. 2012, 2, 184–190. [Google Scholar]
- Spertino, F.; Ahmad, J.; Ciocia, A.; Di Leo, P.; Murtaza, A.F.; Chiaberge, M. Capacitor charging method for I–V curve tracer and MPPT in photovoltaic systems. Sol. Energy 2015, 119, 461–473. [Google Scholar] [CrossRef]
- Ishaque, K.; Salam, Z. A review of maximum power point tracking techniques of PV system for uniform insolation and partial shading condition. Renew. Sustain. Energy Rev. 2013, 19, 475–488. [Google Scholar] [CrossRef]
- Salam, Z.; Ahmed, J.; Merugu, B.S. The application of soft computing methods for MPPT of PV system: A technological and status review. Appl. Energy 2013, 107, 135–148. [Google Scholar] [CrossRef]
- Veerachary, M.; Yadaiah, N. ANN based peak power tracking for PV supplied DC motors. Sol. Energy 2000, 69, 343–350. [Google Scholar] [CrossRef]
- Amrouche, B.; Belhamel, M.; Guessoum, A. Artificial intelligence based P & O MPPT method for photovoltaic systems. Rev. Energ. Renouvelables ICRESD 07 Tlemcen 2007, 11–16. [Google Scholar]
- Punitha, K.; Devaraj, D.; Sakthivel, S. Artificial neural network based modified incremental conductance algorithm for maximum power point tracking in photovoltaic system under partial shading conditions. Energy 2013, 62, 330–340. [Google Scholar] [CrossRef]
- Xu, J.; Shen, A.; Yang, C.; Rao, W.; Yang, X. ANN based on IncCond algorithm for MPP tracker. In Proceedings of the 2011 Sixth International Conference on Bio-Inspired Computing: Theories and Applications, Penang, Malaysia, 27–29 September 2011; pp. 129–134. [Google Scholar] [CrossRef]
- Alabedin, A.Z.; El-Saadany, E.F.; Salama, M.M.A. Maximum power point tracking for Photovoltaic systems using fuzzy logic and artificial neural networks. In Proceedings of the 2011 IEEE Power and Energy Society General Meeting, Detroit, MI, USA, 24–28 July 2011; pp. 1–9. [Google Scholar] [CrossRef]
- Ramaprabha, R.; Gothandaraman, V.; Kanimozhi, K.; Divya, R.; Mathur, B.L. Maximum power point tracking using GA-optimized artificial neural network for Solar PV system. In Proceedings of the 2011 1st International Conference on Electrical Energy Systems, Newport Beach, CA, USA, 3–5 January 2011; pp. 264–268. [Google Scholar] [CrossRef]
- Jie, L.; Ziran, C. Research on the MPPT algorithms of photovoltaic system based on PV neural network. In Proceedings of the 2011 Chinese Control and Decision Conference (CCDC), Mianyang, China, 23–25 May 2011; pp. 1851–1854. [Google Scholar] [CrossRef]
- Islam, M.A.; Kabir, M.A. Neural network based maximum power point tracking of photovoltaic arrays. In Proceedings of the TENCON 2011–2011 IEEE Region 10 Conference, Bali, Indonesia, 21–24 November 2011; pp. 79–82. [Google Scholar] [CrossRef]
- Hunt, J. Evolutionary case based design. In UK Workshop on Case-Based Reasoning; Springer: Berlin/Heidelberg, Germany, 1995; pp. 17–31. [Google Scholar] [CrossRef]
- Singiresu, S.R. Engineering Optimization, 4th ed.; John Wiley & Sons, Inc.: Hoboken, NJ, USA, 2009. [Google Scholar]
- Kwang, Y.; Lee, M.A.E.-S. Modern Heuristic Optimization Techniques; Wiley Interscience: Hoboken, NJ, USA, 2007. [Google Scholar]
- Ahmed, J.; Salam, Z. A critical evaluation on maximum power point tracking methods for partial shading in PV systems. Renew. Sustain. Energy Rev. 2015, 47, 933–953. [Google Scholar] [CrossRef]
- Konstantopoulos, C.; Koutroulis, E. Global Maximum Power Point Tracking of Flexible Photovoltaic Modules. IEEE Trans. Power Electr. 2014, 29, 2817–2828. [Google Scholar] [CrossRef]
- Akkaya, R.; Kulaksız, A.A.; Aydoğdu, Ö. DSP implementation of a PV system with GA-MLP-NN based MPPT controller supplying BLDC motor drive. Energy Convers. Manag. 2007, 48, 210–218. [Google Scholar] [CrossRef]
- Messai, A.; Mellit, A.; Guessoum, A.; Kalogirou, S.A. Maximum power point tracking using a GA optimized fuzzy logic controller and its FPGA implementation. Sol. Energy 2011, 85, 265–277. [Google Scholar] [CrossRef]
- Daraban, S.; Petreus, D.; Morel, C. A novel MPPT (maximum power point tracking) algorithm based on a modi fi ed genetic algorithm specialized on tracking the global maximum power point in photovoltaic systems affected by partial shading. Energy 2014, 74, 374–388. [Google Scholar] [CrossRef]
- Miyatake, M.; Veerachary, M.; Toriumi, F.; Fujii, N.; Ko, H. Maximum power point tracking of multiple photovoltaic arrays: A PSO approach. IEEE Trans. Aerosp. Electron. Syst. 2011, 47, 367–380. [Google Scholar] [CrossRef]
- Ishaque, K.; Salam, Z.; Shamsudin, A.; Amjad, M. A direct control based maximum power point tracking method for photovoltaic system under partial shading conditions using particle swarm optimization algorithm. Appl. Energy 2012, 99, 414–422. [Google Scholar] [CrossRef]
- Omar, A.; Hasanien, H.M.; Elgendy, M.A.; Badr, M.A. Identification of the photovoltaic model parameters using the crow search algorithm. J. Eng. 2017, 1570–1575. [Google Scholar] [CrossRef]
- Li, L.L.; Lin, G.Q.; Tseng, M.L.; Tan, K.; Lim, M.K. A maximum power point tracking method for PV system with improved gravitational search algorithm. Appl. Soft. Comput. 2018, 65, 333–348. [Google Scholar] [CrossRef]
- Sundareswaran, K.; Simon, S.P.; Nayak, P.S.R. Gravitational search algorithm combined with P & O method for MPPT in PV systems. In Proceedings of the 2016 IEEE Annual India Conference (INDICON), Bangalore, India, 16–18 December 2016. [Google Scholar]
- Kumar, N.; Hussain, I.; Singh, B.; Panigrahi, B.K. Single Sensor-Based MPPT of Partially Shaded PV System for Battery Charging by Using Cauchy and Gaussian Sine Cosine Optimization. IEEE Trans. Energy Convers. 2017, 32, 983–992. [Google Scholar] [CrossRef]
- Kumar, N.; Hussain, I.; Singh, B.; Panigrahi, B.K. Single sensor based MPPT for partially shaded solar photovoltaic by using human psychology optimisation algorithm. IET Gener. Transm. Distrib. 2017, 11, 2562–2574. [Google Scholar] [CrossRef]
- Kumar, N.; Hussain, I.; Singh, B.; Panigrahi, B.K. Rapid MPPT for Uniformly and Partial Shaded PV System by Using JayaDE Algorithm in Highly fluctuating atmospheric conditions. IEEE Trans. Ind. Inform. 2017, 13, 2406–2416. [Google Scholar] [CrossRef]
- Prasanth Ram, J.; Rajasekar, N. A new global maximum power point tracking technique for solar photovoltaic (PV) system under partial shading conditions (PSC). Energy 2017, 118, 512–525. [Google Scholar] [CrossRef]
- Rajasekaran, M.; Vaithlingam, A.C. Maximum power point tracking for PV array based on ant colony optimization under uniform and non-uniform irradiance. Int. J. Intellect. Adv. Res. Eng. Comput. 2017, 5. [Google Scholar]
- Sundareswaran, K.; Vigneshkumar, V.; Sankar, P.; Simon, S.P.; Nayak, P.S.R.; Palani, S. Development of an Improved P & O Algorithm Assisted Through a Colony of Foraging Ants for MPPT in PV System. IEEE Trans. Ind. Inform. 2016, 12, 187–200. [Google Scholar] [CrossRef]
- Nie, X.; Nie, H. MPPT Control Strategy of PV Based on Improved Shuffled Frog Leaping Algorithm under Complex Environments. J. Control Sci. Eng. 2017, 2017, 1–11. [Google Scholar] [CrossRef]
- Sridhar, R.; Jeevananthan, S.; Dash, S.S.; Vishnuram, P. A new maximum power tracking in PV system during partially shaded conditions based on shuffled frog leap algorithm. J. Exp. Theor. Artif. Intell. 2017, 29, 481–493. [Google Scholar] [CrossRef]
- Jin, Y.; Hou, W.; Li, G.; Chen, X. A glowworm swarm optimization-based maximum power point tracking for photovoltaic/thermal systems under non-uniform solar irradiation and temperature distribution. Energies 2017, 10, 541. [Google Scholar] [CrossRef]
- Mosa, M.; Shadmand, M.B.; Balog, R.S.; Rub, H.A. Efficient maximum power point tracking using model predictive control for photovoltaic systems under dynamic weather condition. IET Renew. Power Gener. 2017, 11, 1401–1409. [Google Scholar] [CrossRef]
- Cherukuri, S.K.; Rayapudi, S.R. A Novel Global MPP Tracking of Photovoltaic System based on Whale Optimization Algorithm. Int. J. Renew. Energy Dev. 2016, 5, 225. [Google Scholar] [CrossRef]
- Kumar, N.; Hussain, I.; Singh, B. MPPT in Dynamic Condition of Partially Shaded PV System by Using WODE Technique. IEEE Trans. Sustain. Energy 2017, 8, 1204–1214. [Google Scholar] [CrossRef]
- Mohanty, S.; Subudhi, B.; Member, S.; Ray, P.K. A New MPPT Design Using Grey Wolf Optimization Technique for Photovoltaic System Under Partial Shading Conditions. IEEE Trans. Sustain. Energy 2015, 7, 181–188. [Google Scholar] [CrossRef]
- Kaced, K.; Larbes, C.; Ramzan, N.; Bounabi, M.; Elabadine Dahmane, Z. Bat algorithm based maximum power point tracking for photovoltaic system under partial shading conditions. Sol. Energy 2017, 158, 490–503. [Google Scholar] [CrossRef]
- Seyedmahmoudian, M.; Soon, T.K.; Jamei, E.; Thirunavukkarasu, G.S.; Horan, B.; Mekhilef, S.; Stojcevski, A. Maximum power point tracking for photovoltaic systems under partial shading conditions using bat algorithm. Sustainability 2018, 10, 1347. [Google Scholar] [CrossRef]
- Prakash, S.; Rajathy, R. Implementation of Symbiotic Organism Search algorithm for Extracting Maximum Power from the PV system under Partially Shaded Condition. Int. J. Control Theory Appl. 2015, 8, 1871–1880. [Google Scholar]
- Shareef, H.; Mutlag, A.H.; Mohamed, A. Random Forest-Based Approach for Maximum Power Point Tracking of Photovoltaic Systems Operating under Actual Environmental Conditions. Comput. Intell. Neurosci. 2017, 2017. [Google Scholar] [CrossRef] [PubMed]
- Soufyane Benyoucef, A.; Chouder, A.; Kara, K.; Silvestre, S. Artificial bee colony based algorithm for maximum power point tracking (MPPT) for PV systems operating under partial shaded conditions. Appl. Soft. Comput. 2015, 32, 38–48. [Google Scholar] [CrossRef]
- Jasmine, A.S.; Gnanasaravanan, A.; Danielsathyaraj, J.; Banumathi, R. A Simulated Annealing MPPT Approach for Partially Shaded PV System. J. ICON Integr. Concepts 2018, 3, 16–24. [Google Scholar]
- Feroz, A.; Ling, Q.; Javed, M.Y.; Mansoor, M. Novel MPPT techniques for photovoltaic systems under uniform irradiance and Partial shading. Sol. Energy 2019, 184, 628–648. [Google Scholar] [CrossRef]
- Mirjalili, S. Dragonfly algorithm: A new meta-heuristic optimization technique for solving single-objective, discrete, and multi-objective problems. Neural Comput. Appl. 2016, 27, 1053–1073. [Google Scholar] [CrossRef]
- Nasikkar, P.S.; Bhos, C.D. Cuckoo Search Based Approach Towards Maximum Power Point Tracking for Solar Photovoltaic System Under Partial Shading. J. Comput. Theor. Nanosci. 2019, 16, 3338–3345. [Google Scholar] [CrossRef]
- Abo-Elyousr, F.K.; Abdelshafy, A.M.; Abdelaziz, A.Y. MPPT-Based Particle Swarm and Cuckoo Search Algorithms for PV Systems. In Modern Maximum Power Point Tracking Techniques for Photovoltaic Energy Systems; Springer: Cham, Switzerland, 2020; pp. 379–400. [Google Scholar] [CrossRef]
- Mohamed, M.A.; Diab, A.A.Z.; Rezk, H. Partial shading mitigation of PV systems via different meta-heuristic techniques. Renew. Energy 2019, 130, 1159–1175. [Google Scholar] [CrossRef]
- Herrera, J.; Ibeas, A.; Sen MDe Rivera, E.; Pel, J. Generalized Pattern Search Methods for control of stable, unstable and integrating systems with unknown delay under step input. Math. Comput. Simul. 2015, 115, 37–48. [Google Scholar] [CrossRef]
- Javed, M.Y.; Murtaza, A.F.; Ling, Q.; Qamar, S.; Gulzar, M.M. A novel MPPT design using generalized pattern search for partial shading. Energy Build. 2016, 133, 59–69. [Google Scholar] [CrossRef]
- Daraban, S.; Petreus, D.; Morel, C. A novel global MPPT based on genetic algorithms for photovoltaic systems under the influence of partial shading. In Proceedings of the IECON 2013-39th Annual Conference of the IEEE Industrial Electronics Society, Vienna, Austria, 10–13 November 2013; pp. 1490–1495. [Google Scholar] [CrossRef]
- Prasanth Ram, J.; Rajasekar, N. A Novel Flower Pollination Based Global Maximum Power Point Method for Solar Maximum Power Point Tracking. IEEE Trans. Power Electron. 2017, 32, 8486–8499. [Google Scholar] [CrossRef]
- Lyden, S.; Member, S.; Member, S. A Simulated Annealing Global Maximum Power Point Tracking Approach for PV Modules under Partial Shading Conditions. IEEE Trans. Power Electron. 2015, 8993, 1–11. [Google Scholar] [CrossRef]
- Dash, S.S.; Arun Bhaskar, M.; Panigrahi, B.K.; Das, S. Fireworks Algorithm-Based Maximum Power Point Tracking for Uniform Irradiation as Well as Under Partial Shading Condition. Adv. Intell. Syst. Comput. 2016, 394. [Google Scholar] [CrossRef]
- Pilakkat, D.; Kanthalakshmi, S. An improved P&O algorithm integrated with artificial bee colony for photovoltaic systems under partial shading conditions. Sol. Energy 2019, 178, 37–47. [Google Scholar] [CrossRef]
- Zhang, J.; Ding, K.; Mei, R.; Cai, Y. Global maximum power point tracking method based on sorting particle swarm optimizer. Int. J. Green Energy 2018, 15, 821–836. [Google Scholar] [CrossRef]































































| Impp | 7.6 A |
| Vmpp | 26.3 V |
| Pmpp | 200 W |
| Isc | 8.21 A |
| Voc | 32.9 V |
| Number of Cells (Ns) | 54 |
| Kv | −0.123 V/K |
| Ki | 0.0032 A/K |
| Shading Pattern | Maximum Power from P–V Curve (W) | Tracking Technique | Maximum Power (W) | Maximum Voltage (v) | Maximum Current (I) | % Tracking Efficiency |
|---|---|---|---|---|---|---|
| 1 | 320 | P&O | 100.2 | 24.2 | 4.14 | 31.30 |
| IPSO | 319.2 | 110.52 | 2.888 | 99.75 | ||
| GWO | 319.4 | 110.55 | 2.889 | 99.81 | ||
| 2 | 330 | P&O | 180 | 23.07 | 7.80 | 54.54 |
| IPSO | 329.5 | 112.3 | 2.934 | 99.84 | ||
| GWO | 329.6 | 112.3 | 2.934 | 99.87 |
| Symbol | Acronym |
|---|---|
| Separation weight | |
| Separation of Dragon Fly | |
| Alignment weight | |
| Alignment of Dragon Fly | |
| Cohesion weight | |
| Cohesion of Dragon Fly | |
| Food factor | |
| Food attraction | |
| Enemy factor | |
| Enemy position | |
| Inertial weight | |
| Step size of Dragon Fly movement |
| Sequence | Calculation | Description/Purpose |
|---|---|---|
| Step 1 | initialization | In first step population is initialized in search space( − ) |
| Step 2 | Step size calculation | the values of step size is initialized. |
| Step 3 | Power calculation | Power of each DF calculated by respective duty cycle to determine best output power and enemy factor |
| Step 4 | Weights assigned | Values of s, a, c, f, and e are assigned. |
| Step 5 | Individual DF characters calculated | Values of are calculated using Equations (75)–(80) |
| Step 6 | Neighbor Radius | Neighbor radius is updated for exploitation/exploration |
| Step 7 | Position of DF updated (change in duty-cycle) | Position of DF are updated by eq. 23 and if it lies outside the search limits, DF are initiated at opposite boundary. |
| Step 8 | Check termination | If the termination conditions are met, exit algorithm. (Termination condition 5% change is Steady State power for certain amount of time) |
| Step 9 | restart | An abrupt change in input power. |
| Ref No. | Year | MPPT Technique | Sensed Variables | Complexity Level | Tracking Accuracy | Tracking Speed | Converter | Efficient for Partial Shading | Score (Total = 15) |
|---|---|---|---|---|---|---|---|---|---|
| [74] | 2013 | P & O | V/I—1 | Low/3 | Medium/2 | Fast/3 | Boost | No/1 | 10 |
| [51] | 2013 | IC | V/I—1 | Medium/2 | High/3 | Fast/3 | Boost | Yes/3 | 12 |
| [67] | 2014 | FOCV | V—3 | Low/3 | Medium/2 | Medium/2 | Boost | No/1 | 11 |
| [71] | 2015 | FSCC | I—3 | Low/3 | Medium/2 | Medium/2 | Boost | No/1 | 11 |
| [87] | 2013 | ANN | V/I—1 | High/1 | High/3 | Fast/3 | Buck | Yes/3 | 11 |
| [132] | 2014 | GA | V/I—1 | Low/3 | Medium/2 | Fast/3 | Buck | Yes/3 | 12 |
| [102] | 2012 | PSO | V/I—1 | Medium/2 | Medium/2 | Fast/3 | Buck-Boost | Yes/3 | 11 |
| [103] | 2017 | CSA | V/I—1 | Low/3 | High/3 | Fast/3 | Boost | No/1 | 11 |
| [104] | 2018 | IGSA | V/I—1 | High/1 | High/3 | Fast/3 | Boost | Yes/3 | 11 |
| [106] | 2017 | CGSCO | I—3 | Low/3 | High/3 | - | Boost | Yes/3 | 12 |
| [107] | 2017 | HPO | I—3 | Low/3 | High/3 | Fast/3 | Boost | Yes/3 | 15 |
| [108] | 2017 | JayaDe | V/I—1 | Low/3 | High/3 | Fast/3 | Boost | Yes/3 | 13 |
| [133] | 2017 | FPO | V/I—1 | Low/3 | High/3 | Fast/3 | Boost | Yes/3 | 13 |
| [111] | 2016 | ACO-P&O | Low/3 | High/3 | Fast/3 | Boost | Yes/3 | 12 | |
| [113] | 2017 | SFLA | G/T/V/I—1 | High/3 | Fast/3 | Boost | Yes/3 | 10 | |
| [114] | 2017 | GSO | G/T—1 | High/3 | Fast/3 | Boost | Yes/3 | 10 | |
| [116] | 2016 | WOA | I/V—1 | High/3 | Fast/3 | Boost | Yes/3 | 10 | |
| [118] | 2015 | GWO | V/I—1 | Medium/2 | High/3 | Fast/3 | Boost | Yes/3 | 12 |
| [119] | 2017 | BA | V/I—1 | High/1 | High/3 | Fast/3 | Buck-Boost | Yes/3 | 11 |
| [121] | 2015 | SOS | V/I—1 | High/1 | High/3 | Fast/3 | Boost | Yes/3 | 11 |
| [122] | 2017 | RF | G/T—1 | High/1 | High/3 | No/1 | 6 | ||
| [123] | 2015 | ABC | V/I—1 | High/1 | High/3 | Fast/3 | Boost | Yes/3 | 11 |
| [134] | 2015 | SA | V/I—1 | Low/3 | High/3 | Medium/2 | Boost | Yes/3 | 12 |
| [135] | 2016 | FWA | V/I—1 | Medium/2 | High/3 | Fast/3 | Boost | Yes/3 | 12 |
| [125] | 2019 | NN-FFOA | V/I—1 | Medium/2 | High/3 | Fast/3 | Boost | Yes/3 | 12 |
| [136] | 2019 | P&O-ABC | V/I—1 | Medium/2 | High/3 | Fast/3 | Boost | Yes/3 | 12 |
| [137] | 2018 | PSO | V/I—1 | High/1 | Medium/2 | Fast/3 | Boost | Yes/3 | 10 |
| [129] | 2019 | PSOGS | V/I—1 | High/1 | High/3 | Fast/3 | Boost | Yes/3 | 11 |
| [125] | 2019 | DFO | V/I—1 | Medium/2 | High/3 | Fast/3 | Boost | Yes/3 | 12 |
| [127] | 2012 | CS | V/I—1 | High/1 | High/3 | Fast/3 | Boost | Yes/3 | 11 |
| [131] | 2016 | GPS | V/I—1 | Medium/2 | High/3 | Fast/3 | Boost | Yes/3 | 12 |
| Case | |||||
|---|---|---|---|---|---|
| PV1 | PV2 | PV3 | PV4 | (W) | |
| Case 1: Rapid changing | 1, 0.7, 0.3 | 1, 0.7, 0.3 | 1, 0.7, 0.3 | 1, 0.7, 0.3 | 1260, 882, 378 |
| Case 2: Partial Shading | 0.5 | 0.8 | 1 | 0.9 | 796 |
| Case 3: Partial Shading | 0.8 | 025 | 0.7 | 0.4 | 449.5 |
| Case | ||||
|---|---|---|---|---|
| Case 4 | PV11: 0.4 | PV12: 0.5 | PV13: 1.0 | |
| PV21: 0.2 | PV22: 0.4 | PV23: 0.8 | ||
| PV31: 0.6 | PV32: 0.2 | PV33: 0.7 | ||
| PV41: 0.3 | PV42: 0.3 | PV43: 1.0 | ||
| Tech. | Irradiance Pattern | Converge Time (s) | Settling Time GMMP (s) | MPP Located | Power (W) at MPP | Power (W) Tracked | Energy | Eff. (%) |
|---|---|---|---|---|---|---|---|---|
| DFO | Case 1 | 0.24 | 0.28 | Yes | 1260 | 1259.5 | 99.96 | |
| Case 2 PS | 0.19 | 0.21 | Yes | 795 | 793.5 | 99.68 | ||
| Case 3 PS | 0.26 | 0.43 | Yes | 450 | 438.7 | 97.41 | ||
| Case 4 CPS | 0.17 | 0.20 | Yes | 1080 | 1074 | 99.98 | ||
| P&O | Case 1 | 0.12 | 0.12 | Yes | 1260 | 1237 | 98.17 | |
| Case 2 PS | LM | LM | No | 795 | 396.4 | 49.79 | ||
| Case 3 PS | LM | LM | No | 450 | 304 | 67.70 | ||
| Case 4 CPS | LM | LM | No | 1080 | 264 | 24.40 | ||
| ABC | Case 1 | 0.33 | 0.38 | Yes | 1260 | 1259 | 99.92 | |
| Case 2 PS | 0.35 | 0.45 | Yes | 795 | 789.4 | 99.17 | ||
| Case 3 PS | 0.33 | 0.56 | Yes | 450 | 448.8 | 99.73 | ||
| Case 4 CPS | 0.25 | 0.31 | Yes | 1080 | 1066 | 99.07 | ||
| PSOGS | Case 1 | 0.45 | 0.62 | Yes | 1260 | 1259 | 99.92 | |
| Case 2 PS | 0.32 | 0.49 | Yes | 795 | 783.8 | 98.46 | ||
| Case 3 PS | 0.33 | 0.45 | Yes | 450 | 447.1 | 99.35 | ||
| Case 4 CPS | 0.31 | 0.40 | Yes | 1080 | 1070 | 99.44 | ||
| PSO | Case 1 | 0.47 | 0.70 | Yes | 1260 | 1257 | 99.76 | |
| Case 2 PS | 0.68 | 0.70 | Yes | 795 | 791.5 | 99.43 | ||
| Case 3 PS | 0.41 | 0.81 | Yes | 450 | 439.2 | 97.60 | ||
| Case 4 CPS | 0.42 | 0.50 | Yes | 1080 | 1068 | 99.25 | ||
| CS | Case 1 | 0.46 | 0.69 | Yes | 1260 | 1258 | 99.84 | |
| Case 2 PS | 0.35 | 0.45 | Yes | 795 | 778.6 | 97.81 | ||
| Case 3 PS | 0.30 | 0.84 | Yes | 450 | 430 | 95.56 | ||
| Case 4 CPS | 0.40 | 0.51 | Yes | 1080 | 1067 | 99.25 |
© 2019 by the authors. Licensee MDPI, Basel, Switzerland. This article is an open access article distributed under the terms and conditions of the Creative Commons Attribution (CC BY) license (http://creativecommons.org/licenses/by/4.0/).
Share and Cite
Javed, M.Y.; Mirza, A.F.; Hasan, A.; Rizvi, S.T.H.; Ling, Q.; Gulzar, M.M.; Safder, M.U.; Mansoor, M. A Comprehensive Review on a PV Based System to Harvest Maximum Power. Electronics 2019, 8, 1480. https://doi.org/10.3390/electronics8121480
Javed MY, Mirza AF, Hasan A, Rizvi STH, Ling Q, Gulzar MM, Safder MU, Mansoor M. A Comprehensive Review on a PV Based System to Harvest Maximum Power. Electronics. 2019; 8(12):1480. https://doi.org/10.3390/electronics8121480
Chicago/Turabian StyleJaved, Muhammad Yaqoob, Adeel Feroz Mirza, Ali Hasan, Syed Tahir Hussain Rizvi, Qiang Ling, Muhammad Majid Gulzar, Muhammad Umair Safder, and Majad Mansoor. 2019. "A Comprehensive Review on a PV Based System to Harvest Maximum Power" Electronics 8, no. 12: 1480. https://doi.org/10.3390/electronics8121480
APA StyleJaved, M. Y., Mirza, A. F., Hasan, A., Rizvi, S. T. H., Ling, Q., Gulzar, M. M., Safder, M. U., & Mansoor, M. (2019). A Comprehensive Review on a PV Based System to Harvest Maximum Power. Electronics, 8(12), 1480. https://doi.org/10.3390/electronics8121480

