A High-Precision Gated Integrator for Repetitive Pulsed Signals Acquisition
Abstract
1. Introduction
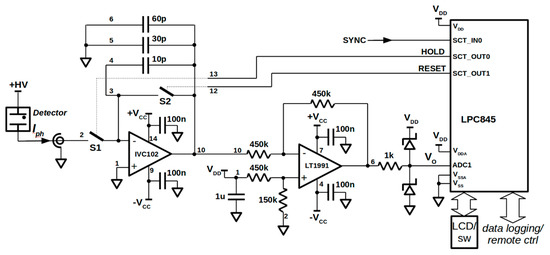
2. Circuit Description
Front-End Electronics and Integration Cycle
3. Circuit Characterization
3.1. Experimental Setup
3.2. Characterization Results
4. Concluding Remarks
Author Contributions
Funding
Acknowledgments
Conflicts of Interest
Appendix A
Signal Variance vs. Integration Time
References
- Hertlein, M.P.; Scholl, A.; Cordones, A.A.; Lee, J.H.; Engelhorn, K.; Glover, T.E.; Barbrel, B.; Sun, C.; Steier, C.; Portmann, G.; et al. X-rays only when you want them: Optimized pump–probe experiments using pseudo-single-bunch operation. J. Synchrotron Radiat. 2015, 22, 729–735. [Google Scholar] [CrossRef] [PubMed]
- Girolami, M.; Allegrini, P.; Conte, G.; Trucchi, D.M.; Ralchenko, V.G.; Salvatori, S. Diamond detectors for UV and X-ray source imaging. IEEE Electron Device Lett. 2011, 33, 224–226. [Google Scholar] [CrossRef]
- Podgorsak, E.B. Radiation Oncology Physics; Int. At. Energy Agency: Vienna, Austria, 2005; pp. 123–271. ISBN 9201073046. [Google Scholar]
- Salvatori, S.; Rossi, M.C.; Galluzzi, F. Dynamic performance of UV photodetectors based on polycrystalline diamond. IEEE Trans. Electron Devices 2000, 47, 1334–1340. [Google Scholar] [CrossRef]
- Khan, F.M.; Gibbons, J.P. Khan’s the Physics of Radiation Therapy; Lippincott Williams & Wilkins: Philadelphia, PA, USA, 2014. [Google Scholar]
- Collier, J.L.; Goddard, B.J.; Goode, D.C.; Marka, S.; Telle, H.H. A low-cost gated integrator boxcar averager. Meas. Sci. Technol. 1996, 7, 1204. [Google Scholar] [CrossRef]
- Reichert, J.; Townsend, J. Gated Integrator for Repetitive Signals. Rev. Sci. Instrum. 1964, 35, 1692–1697. [Google Scholar] [CrossRef]
- Weng, X. Ultrafast, high precision gated integrator. In AIP Conference Proceedings; AIP: New York, NY, USA, 1995; Volume 333, pp. 260–266. [Google Scholar]
- Shenoy, R.K.; Ramakrishna, J.; Jeffrey, K.R. A simple and inexpensive two channel boxcar integrator. Pramana 1979, 13, 1–7. [Google Scholar] [CrossRef]
- Brugmans, M.J.P.; van der Horst, A.; Lebesque, J.V.; Mijnheer, B.J. Beam intensity modulation to reduce the field sizes for conformal irradiation of lung tumors: A dosimetric study. Int. J. Radiat. Oncol. Biol. Phys. 1999, 43, 893–904. [Google Scholar] [CrossRef]
- De Jaeger, K.; Hoogeman, M.S.; Engelsman, M.; Seppenwoolde, Y.; Damen, E.M.; Mijnheer, B.J.; Boersma, L.J.; Lebesque, J.V. Incorporating an improved dose-calculation algorithm in conformal radiotherapy of lung cancer: Re-evaluation of dose in normal lung tissue. Radiother. Oncol. 2003, 69, 1–10. [Google Scholar] [CrossRef]
- Trucchi, D.M.; Allegrini, P.; Bellucci, A.; Calvani, P.; Galbiati, A.; Girolami, M. Resistant and sensitive single-crystal diamond dosimeters for ionizing radiation. Nucl. Instrum. Methods Phys. Res. Sect. A Accel. Spectrom. Detect. Assoc. Equip. 2013, 718, 373–375. [Google Scholar] [CrossRef]
- Gorka, B.; Nilsson, B.; Svensson, R.; Brahme, A.; Ascarelli, P.; Trucchi, D.M.; Conte, G.; Kalish, R. Design and characterization of a tissue-equivalent CVD-diamond detector for clinical dosimetry in high-energy photon beams. Phys. Medica 2008, 24, 159–168. [Google Scholar] [CrossRef]
- Almaviva, S.; Ciancaglioni, I.; Consorti, R.; De Notaristefani, F.; Manfredotti, C.; Marinelli, M.; Milani, E.; Petrucci, A.; Prestopino, G.; Verona, C.; et al. Synthetic single crystal diamond dosimeters for Intensity Modulated Radiation Therapy applications. Nucl. Instrum. Methods Phys. Res. Sect. A Accel. Spectrom. Detect. Assoc. Equip. 2009, 608, 191–194. [Google Scholar] [CrossRef]
- Tromson, D.; Rebisz-Pomorska, M.; Tranchant, N.; Isambert, A.; Moignau, F.; Moussier, A.; Marczewska, B.; Bergonzo, P. Single crystal CVD diamond detector for high resolution dose measurement for IMRT and novel radiation therapy needs. Diam. Relat. Mater. 2010, 19, 1012–1016. [Google Scholar] [CrossRef]
- Zahradnik, I.A.; Pomorski, M.T.; De Marzi, L.; Tromson, D.; Barberet, P.; Skukan, N.; Bergonzo, P.; Devès, G.; Herault, J.; Kada, W.; et al. scCVD Diamond Membrane based Microdosimeter for Hadron Therapy. Phys. Status Solidi. 2018, 215, 1800383. [Google Scholar] [CrossRef]
- Salvatori, S.; Masarone, N.; di Nucci, G.; Conte, G. Compact front-end electronics for low-level current sensor measurements. Electron. Lett. 2006, 42, 682–684. [Google Scholar] [CrossRef]
- Salvatori, S.; Conte, G. Precision integrator sparks current-ratio-to-frequency converter. EDN 2007, 52, 110–114. Available online: https://www.edn.com/design/analog/4314711/Precision-integrator-sparks-current-ratio-to-frequency-converter (accessed on 27 October 2019).
- Salvatori, S.; Conte, G. Integrator enables simple ohmmeter with gigohm range. EDN 2007, 52, 104–108. Available online: https://www.edn.com/design/analog/4315271/Integrator-enables-simple-ohmmeter-with-gigohm-range (accessed on 27 October 2019).
- D’Antonio, E.; Salvatori, S.; Oliva, P.; Patanè, F.; Girolami, M.; Trucchi, D.M. High Precision Integrator for CVD-Diamond Detectors for Dosimetric Applications. In Proceedings of the 2018 IEEE International Symposium on Medical Measurements and Applications (MeMeA), Rome, Italy, 11–13 June 2018; pp. 1–6. [Google Scholar]
- See for Example UHF-BOX Boxcar Averager; Zurich Instruments AG: Zurich, Switzerland; Available online: https://www.zhinst.com/products/uhfli/uhf-box# (accessed on 27 October 2019).
- McDowell, E.J.; Cui, X.; Yaqoob, Z.; Yang, C. A generalized noise variance analysis model and its application to the characterization of 1/f noise. Opt. Express 2007, 15, 3833–3848. [Google Scholar] [CrossRef] [PubMed]
- Leontein, S.; Westlin, E. Destructive Beam Profile Monitor Electronics Using Gated Current Integrators. In Proceedings of the 6th European Particle Accelerator Conference, Stockholm, Sweden, 22–26 June 1998; p. e-proc. 1550. [Google Scholar]
- Gated Integrator GA100; Artifex Engineering GmbH & Co KG.: Emdem Germany; Available online: https://www.artifex-engineering.com/index.php/en/instruments-2/gated-integrating-amplifiers/gia100 (accessed on 27 October 2019).
- SR250 Gated Integrator; Stanford Research Systems: Sunnyvale, CA, USA; Available online: https://www.thinksrs.com/ products/sr250.html (accessed on 27 October 2019).












| Event | Match Register | Equations | Match Values (µs) | Match Register Content (Clock Counts) |
|---|---|---|---|---|
| EV5 | Match[5] | T/2 ← {Cap[0] + Match[5]}/2 | 1388.9 | 41667 |
| EV1 | Match[1] | Ti /2 + TD | 62.0 | 1860 |
| EV2 | Match[2] | Ti/2 + TC + TD | 112 | 3360 |
| EV3 | Match[3] | T/2 − (Ti/2 + TC) + TD | 1300.9 | 39027 |
| EV4 | Match[4] | T/2 − Ti/2 + TD | 1350.9 | 40527 |
| SNR (dB) | Keithley 6517A (nA) | rdg err | ADC Mean Value | rdg err |
|---|---|---|---|---|
| 46 | 3.65 ± 0.05 | ±1.4% | 1344.6 ± 1.2 | ±0.09% |
| 40 | 3.66 ± 0.05 | ±1.4% | 1344.5 ± 1.8 | ±0.13% |
| 34 | 3.68 ± 0.05 | ±1.4% | 1345 ± 3 | ±0.22% |
| 28 | 3.70 ± 0.05 | ±1.4% | 1345 ± 6 | ±0.44% |
| 22 | 3.61 ± 0.13 | ±3.6% | 1346 ± 12 | ±0.89% |
| Input Type | Repetition Rate | Input Range | Baseline Supp. | Linearity | Resolution | Channels | |
|---|---|---|---|---|---|---|---|
| Max | Min | Max | |||||
| Charge [23] | 100 Hz/channel | 0.1 pC | 1 nC | Yes | N.A. | 0.03 pC | 32 |
| Charge [this work] | 20 kHz 1 | 0.01 pC | 33 pC 2 | Yes | ±0.05% FSR | 0.01 pC | 1 |
| Current [24] | 20 kHz | 1 nA | 100 µA | No | ±0.1% FSR | Analogue output | 2 - 16 |
| Voltage [21] | 600 MHz | 10 mV | 1.5 V | Yes | N.A. | 12 bit | 2 |
| Voltage [25] | 20 kHz | −2 V | +2 V | Yes | N.A. | N.A. | 1 |
| Voltage [6] | 2 MHz | −2 V | +2 V | No | ±3% | 12 bit | 1 |
© 2019 by the authors. Licensee MDPI, Basel, Switzerland. This article is an open access article distributed under the terms and conditions of the Creative Commons Attribution (CC BY) license (http://creativecommons.org/licenses/by/4.0/).
Share and Cite
Pettinato, S.; Orsini, A.; Girolami, M.; Trucchi, D.M.; Rossi, M.C.; Salvatori, S. A High-Precision Gated Integrator for Repetitive Pulsed Signals Acquisition. Electronics 2019, 8, 1231. https://doi.org/10.3390/electronics8111231
Pettinato S, Orsini A, Girolami M, Trucchi DM, Rossi MC, Salvatori S. A High-Precision Gated Integrator for Repetitive Pulsed Signals Acquisition. Electronics. 2019; 8(11):1231. https://doi.org/10.3390/electronics8111231
Chicago/Turabian StylePettinato, Sara, Andrea Orsini, Marco Girolami, Daniele Maria Trucchi, Maria Cristina Rossi, and Stefano Salvatori. 2019. "A High-Precision Gated Integrator for Repetitive Pulsed Signals Acquisition" Electronics 8, no. 11: 1231. https://doi.org/10.3390/electronics8111231
APA StylePettinato, S., Orsini, A., Girolami, M., Trucchi, D. M., Rossi, M. C., & Salvatori, S. (2019). A High-Precision Gated Integrator for Repetitive Pulsed Signals Acquisition. Electronics, 8(11), 1231. https://doi.org/10.3390/electronics8111231

