Next Article in Journal
An SNR Estimation Technique Based on Deep Learning
Next Article in Special Issue
Software-Based Adaptive Protection Control against Load Mismatch for a Mobile Power Amplifier Module
Previous Article in Journal
Self-Tuning High-Voltage and High-Frequency Sinusoidal Power Supply for Dielectric Barrier Discharge Plasma Generation
Previous Article in Special Issue
Investigation on Temperature Dependency of Recessed-Channel Reconfigurable Field-Effect Transistor
 
 
Font Type:
Arial Georgia Verdana
Font Size:
Aa Aa Aa
Line Spacing:
Column Width:
Background:
Article

Delta-Sigma Modulator with Relaxed Feedback Timing for High Speed Applications

1
Department of Electronic and Electrical Engineering, Daegu University, Gyeongbuk 38453, Korea
2
Broadcom Inc., HiBrand Living, Seocho-gu, Seoul 06771, Korea
*
Author to whom correspondence should be addressed.
Electronics 2019, 8(10), 1138; https://doi.org/10.3390/electronics8101138
Submission received: 6 September 2019 / Revised: 29 September 2019 / Accepted: 4 October 2019 / Published: 9 October 2019
(This article belongs to the Special Issue New CMOS Devices and Their Applications)

Abstract

In this paper, a ΔΣ analog-to-digital converter (ADC) was designed and measured for broadband and high-resolution applications by applying the simple circuit technique to alleviate the feedback timing of input feed-forward architecture. With the proposed technique, a low-speed comparator and dynamic element matching (DEM) logic can be applied even for high-speed implementation, which helps to decrease power dissipation. Two prototypes using slightly different input branch topologies were fabricated with a 0.18 um 2-poly and 4-metal CMOS process, and measured to demonstrate the effectiveness of the proposed circuit technique. The sampling capacitor and feedback DAC capacitors were separated in prototype A, while they were shared in prototype B. The prototypes achieved 81.2 dB and 72.4 dB of SNDR in a 2.1 MHz signal band, respectively.

1. Introduction

At present, there is an increasing need for low-power analog-to-digital converters (ADCs) due to the demands of the portable market and the desire for longer battery life [1]. In addition, medium accuracy and wideband operations are also required for digital video and xDSL modems with the continuing advancement of CMOS technology. Based on these requirements, low-distortion architecture [2] has been proposed and widely used to realize wideband and high-accuracy modulators. Although the architecture has significant advantages, it requires a fast comparator and DEM logic which dissipates more power, because only non-overlapping time between φ1 and φ2 is available to operate the comparator and dynamic element matching (DEM) to filter out the DAC mismatch. To resolve this problem, ref. [3] proposed a design technique to loosen the feedback timing. As a demonstration of the techniques, two prototypes have been implemented and measured in this paper.

2. Proposed Circuit Technique to Relax the Feedback Timing of the Input Feed-Forward ΔΣ ADC

One of the main delay sources in the feedback path of the low-distortion ΔΣ ADC is a DEM to shape the DAC mismatch error. Figure 1 shows a conventional DEM block diagram. It consists of a thermometer to binary encoder, pointer generator, and shifter. The pointer indicates which unit element should be used as the starting point in the DAC operation. The shifter maps the relationship between the thermometer code from the quantizer and DAC unit elements. As shown in Figure 1, because the operation of the encoder and pointer generator should be undertaken outside the feedback loop, the total feedback delay does not consider their delays. However, the total amount of feedback delay directly depends on the shifter delay since it is inside the ADC loop. Therefore, the shifter delay is an important factor used to estimate the feedback delay of the modulator.
There are two types of shifters: A barrel shifter and a logarithmic shifter [4]. Each shifter has a trade-off between power consumption and propagation delay. The propagation delay of the barrel shifter is constant and independent of the shifter value or size because input data transfers to the output passing through only one gate. Therefore, it is useful for high-speed operation. However, the barrel shifter will consume more power than the logarithmic shifter due to the decoder. By contrast, the propagation delay of the logarithmic shifter is large and depends on the number of stages because the input data should pass through every stage. In other words, the logarithmic shifter is appropriate for low-speed operation with less power consumption.
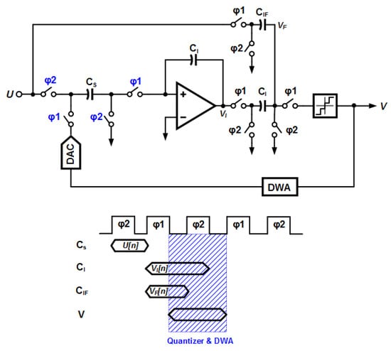
Figure 2 shows the simplified first-order, single-ended switched capacitor circuit and timing diagram of the traditional input feed-forward topology [5]. A quantizer requires VF[n] and VI[n] to generate digital output V. Then, digital output needs to be fed back to the input before φ2 for DAC operation. Because VF[n] appears at the end of φ1, only non-overlapping time between φ1 and φ2 is available to operate the quantizer and DEM. Therefore, a fast quantizer and DEM logic are needed to satisfy the stringent timing requirement of the high-speed modulator. This results in increasing total power dissipation in the conventional low-distortion architecture. The easiest and simplest method which can be used to relax the feedback timing is to extend the non-overlapping time for the quantizer and DEM logic. However, this will reduce the available integration time of each integrator, which can cause slewing or distortion problems. Also, more power should be dissipated to meet the required settling error.
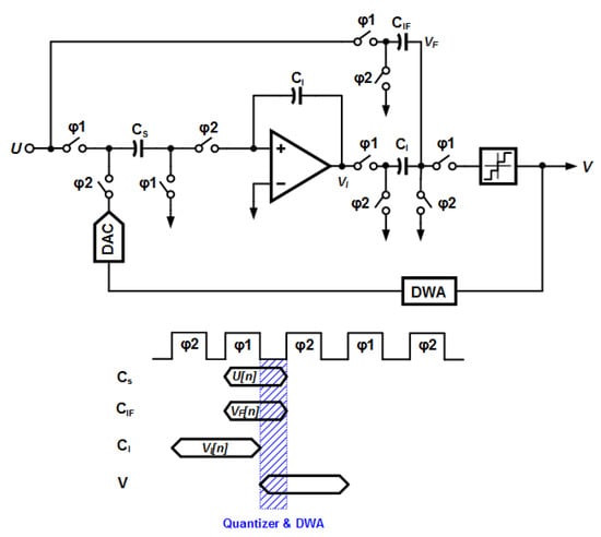
Manifold circuit techniques and topologies have been proposed to try and relax the stringent feedback timing of a low-distortion ΔΣ ADC [5,6]. However, these kinds of techniques require additional complicated circuitry, as well as more power dissipation. The SC circuit and its timing diagram applying a simple circuit technique to alleviate feedback timing is shown in Figure 3.
Similarly, a quantizer still requires VF[n] and VI[n] to create the modulator output V. Also, VF[n] is available at the end of φ1, as before, and shown in Figure 2. However, by inserting simple delay elements in the feedback path and changing the sampling phase (φ1) and integration phase (φ2) at the input branch, the available feedback time increases by the amount of one full clock cycle. In other words, the sum of one full clock cycle and non-overlapping time is available for the quantizer and DEM operation. As a result, the digital output can be fed back to be input into the next φ1 phase instead of the φ2 phase. Therefore, a low-speed comparator and logarithmic shifter can be implemented even for high-speed applications. This will improve the performance of the ΔΣ modulator in terms of total power consumption.

3. Circuit Implementation

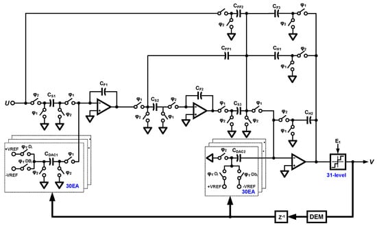
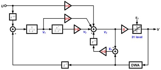
The ΔΣ modulator with the proposed circuit technique was implemented in a 0.18 um 2-poly and 4-metal CMOS process. Figure 4 shows the improved ΔΣ modulator using relaxed feedback timing and a gain scaling technique.
In this block diagram, changes in the sampling phase and integration phase are represented by z−1/2. Quantization noise was also extracted, delayed, and subtracted at the summing node before the quantizer. The injected, shaped quantization noise effectively increased the order of noise shaping by one without adding active components [7]. Therefore, only three integrators are needed to achieve third-order noise shaping using the noise coupling technique, while four integrators are required in a conventional ΔΣ modulator. Also, we were able to use a low-power consuming logarithmic shifter and low-speed comparator with the aid of relaxed feedback timing. One drawback of this topology is that it necessitates an analog adder to sum signals from each integrator, including a large input signal. Therefore, the feedback factor of the adder is lowered, and the output swing is large due to its large input signal. This can cause slewing, non-linear distortion, and larger power consumption. To overcome these problems, a gain scaling technique was used in the modulator, as shown in Figure 4. With this technique, the swing magnitude of the adder can be significantly reduced, and the feedback factor increased. As shown in the histogram in Figure 5 with G = 4, the swing amplitude of the active adder, V3, is decreased greatly compared to a configuration without gain scaling, enabling the adder to reduce power dissipation. Output swings of the rest of the integrators are the same even with the application of the gain scaling technique, as shown in Figure 5.
This technique needs a gain of G in front of the quantizer to compensate for the reduced gain, as shown in Figure 4. The gain can be easily realized by reducing the reference voltage of the internal quantizer by a factor of G. In this implementation, the positive reference, VRP is 2.65 V, negative VRN is 0.65 V, and output common mode voltage is 1.65 V. However, the positive reference for quantizer VRPQ is 1.9 V, and the negative reference for quantizer VRNQ is 1.4 V to generate an effective gain of 4. With the reduced quantizer reference, the quantizer needs to be more immune to offset voltage. The Monte-Carlo simulation was carried out 1000 times in Hspice based on the designed comparator with a three-sigma threshold voltage variation for all transistors. Figure 6 shows the simulation result with a maximum offset voltage of 5 mV, which is less than half of 1 LSB.
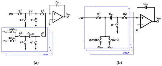
Figure 7 shows the simplified switched capacitor circuit diagram. The sampling and DAC capacitors at the input of the modulator have been separated to avoid signal-dependent loading on the references of the DACs [8]. A poly-insulator-ploy (PIP) capacitor was used instead of a metal-insulator-metal (MIM) one to achieve better matching performance, even though the PIP capacitor has more parasitic capacitance based on the design manual. A bootstrapped switch was used to sample the input signal to guarantee linearity over a wide signal range and prevent signal-dependent charge injection [9]. One full clock cycle delay (z−1) from digital output to input DACs was realized by simple D flip-flops.
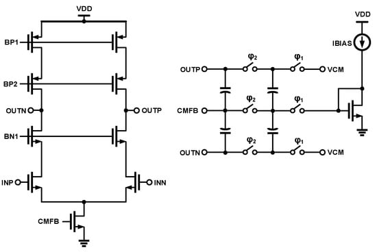
A power-efficient telescopic amplifier with switched-capacitor common-mode feedback was designed for two integrators and the active adder with 3.3 V power supply, as shown in Figure 8. Input referred noise from the top PMOS was minimized by assigning a small trans-conductance. Also, the input pairs of the amplifier used NMOS to maximize energy efficiency [7]. The proposed circuit technique to relax the feedback timing allowed for use of a low-speed shifter for low power consumption. Therefore, DEM logic with a logarithmic shifter was implemented to linearize the mismatch of the 30-level DAC [10]. Two sets of DEM were implemented to relax the circuit design complexity, as illustrated in Figure 9. DEM circuitry operates with a 1.5 V power supply, and their outputs are shifted by a level-up shifter to 3.3 V for proper DAC operation.
In this implementation, two slightly different prototypes were fabricated. They differed only in their input branches, as shown in Figure 10. In prototype A, the sampling capacitor is separated from the DAC capacitor, while they are shared in prototype B. Theoretically, prototype B has half the kT/C noise of prototype A due to less input capacitance at the input branch of the modulator.

4. Experiment Results

Two prototype devices were fabricated in a 0.18 um 2-poly 4-metal CMOS process. Figure 11 shows the die micrograph. Prototypes A and B each occupy 4.02 mm2 (2810 um × 1430 um).
Figure 12a,b shows the measured output spectrum of prototype A and B with a 100 MHz sampling clock and 201 KHz input signal. Prototype A achieved a 81.2 dB peak SNDR in the 2.1 MHz signal band, while prototype B achieved a 72.4 dB peak SNDR up to the 2.1 MHz signal band under the same test environment. The measurement results are summarized in Table 1.

5. Conclusion

In this paper, a timing-relaxed, low-distortion ΔΣ modulator using a simple circuit technique was proposed for wideband and high-accuracy applications. Two improved prototypes using relaxed feedback timing and a gain scaling technique were fabricated with a 0.18 um 2P4M CMOS process. In prototype A, the sampling capacitor was separated from DAC capacitors, while they were shared in prototype B. Prototype A achieved a 90.5 dB dynamic range, 81.2 dB SNDR, and 95.1 dB SFDR, while prototype B achieved a 95.6 dB dynamic range, 72.4 dB SNDR, and 80 dB SFDR up to 2.1 MHz with the same testing environment. The total power consumption was 98 mW with a power supply (analog 3.3 V, digital 1.5 V).

Author Contributions

Conceptualization, Y.J.; methodology, Y.J.; validation, Y.J.; investigation, Y.J.; writing—original draft preparation, Y.J.; writing—review and editing, Y.J. and J.J.; supervision, J.J.; project administration, J.J.

Funding

This research was supported by the Daegu University Research Grant, 20180300.

Conflicts of Interest

The authors declare no conflict of interest.

References

  1. Bilhan, E.; Maloberti, F. A wideband sigma-delta modulator with cross-coupled two-paths. IEEE Trans. Circuits Syst. I: Regul. Pap. 2009, 56, 886–893. [Google Scholar] [CrossRef]
  2. Silva, J.; Moon, U.; Steensgaard, J.; Temes, G.C. Wideband low-distortion ΔΣ ADC topology. Electron. Lett. 2001, 37, 737–738. [Google Scholar] [CrossRef]
  3. Jung, Y.; Temes, G.C. A simple circuit technique to relax the feedback timing of ΔΣ ADC for high-speed and high-accuracy applications. Analog. Integr. Circuits Signal Process. 2017, 92, 219–223. [Google Scholar] [CrossRef]
  4. Rabaey, J.M.; Chandrakasan, A.; Nikolic, B. Digital integrated Circuits., 2nd ed.; Prentice Hall: Upper Saddle River, NJ, USA, 2003. [Google Scholar]
  5. Gharbiya, A.; Johns, D. On the implementation of input-feedforward delta-sigma modulators. IEEE Trans. Circuits Syst. II Express Briefs 2006, 53, 453–457. [Google Scholar] [CrossRef]
  6. Kanazawa, Y.; Fujimoto, Y.; Re, P.L.; Miyamoto, M.A. 100-MS/s 4-MHz bandwidth 77.3-dB SNDR ΔΣ ADC with a triple sampling technique. In Proceedings of the IEEE Custom Integrated Circuits Conference 2006, San Jose, CA, USA, 10–13 September 2006; pp. 53–56. [Google Scholar]
  7. Miller, M.R.; Temes, G.C.; Lee, K. An 8.1 mW, 82 dB delta-sigma ADC with 1.9 MHz BW and −98 dB THD. IEEE J. Solid-State Circuits 2009, 44, 2202–2211. [Google Scholar]
  8. Fogleman, E.; Welz, J.; Galton, I. An audio ADC delta-sigma modulator with 100 dB SINAD and 102 dB DR using a second-order mismatch-shaping DAC. IEEE J. Solid-State Circuits 2001, 36, 339–348. [Google Scholar] [CrossRef]
  9. Dessouky, M.; Kaiser, A. Very low-voltage digital-audio ΔΣ modulator with 88-dB dynamic range using local switch bootstrapping. IEEE J. Solid-State Circuits 2001, 36, 349–355. [Google Scholar] [CrossRef]
  10. Baird, R.; Fiez, T. Linearity enhancement of multibit ΔΣ A/D and D/A converters using data weighted averaging. IEEE Trans. Circuits Syst. II Express Briefs 1995, 42, 753–762. [Google Scholar] [CrossRef]
Figure 1. Block diagram of dynamic element matching (DEM) [1].
Figure 1. Block diagram of dynamic element matching (DEM) [1].
Electronics 08 01138 g001
Figure 2. Conventional first-order switched capacitor circuit and its timing diagram [1].
Figure 2. Conventional first-order switched capacitor circuit and its timing diagram [1].
Electronics 08 01138 g002
Figure 3. Proposed first-order switched capacitor circuit and its timing diagram [1].
Figure 3. Proposed first-order switched capacitor circuit and its timing diagram [1].
Electronics 08 01138 g003
Figure 4. Block diagram of the proposed ΔΣ modulator with relaxed feedback timing and gain scaling.
Figure 4. Block diagram of the proposed ΔΣ modulator with relaxed feedback timing and gain scaling.
Electronics 08 01138 g004
Figure 5. Comparison of each integrator’s output swing: (a)–(c) Histograms of the integrator output swing without gain scaling; (d)–(f) histograms of the integrator output swing with gain scaling.
Figure 5. Comparison of each integrator’s output swing: (a)–(c) Histograms of the integrator output swing without gain scaling; (d)–(f) histograms of the integrator output swing with gain scaling.
Electronics 08 01138 g005
Figure 6. Comparator offset.
Figure 6. Comparator offset.
Electronics 08 01138 g006
Figure 7. Single-ended switched-capacitor implementation of the ΔΣ modulator.
Figure 7. Single-ended switched-capacitor implementation of the ΔΣ modulator.
Electronics 08 01138 g007
Figure 8. Telescopic cascade amplifier with switched capacitor CMFB.
Figure 8. Telescopic cascade amplifier with switched capacitor CMFB.
Electronics 08 01138 g008
Figure 9. Block diagram of the two sets of dynamic element matching (DEM) with logarithmic shifter.
Figure 9. Block diagram of the two sets of dynamic element matching (DEM) with logarithmic shifter.
Electronics 08 01138 g009
Figure 10. Switched capacitor implementation of input branch (a) for prototype A and (b) for prototype B.
Figure 10. Switched capacitor implementation of input branch (a) for prototype A and (b) for prototype B.
Electronics 08 01138 g010
Figure 11. Die micrograph.
Figure 11. Die micrograph.
Electronics 08 01138 g011
Figure 12. (a) Measured output spectrum of prototype A; (b) measured output spectrum of prototype B.
Figure 12. (a) Measured output spectrum of prototype A; (b) measured output spectrum of prototype B.
Electronics 08 01138 g012
Table 1. Performance summary.
Table 1. Performance summary.
Prototype APrototype B
Sampling frequency100 MHz
Signal bandwidth2.1 MHz
OSR24
Dynamic range90.5 dB95.6 dB
Peak SNDR81.2 dB72.4 dB
SFDR95.1 dB80 dB
Power consumption35 mW(A)
63 mW(D)
Power supply3.3 V(A)/1.5 V(D)
Process0.18 u m 2P4M CMOS

Share and Cite

MDPI and ACS Style

Jung, Y.; Jeon, J. Delta-Sigma Modulator with Relaxed Feedback Timing for High Speed Applications. Electronics 2019, 8, 1138. https://doi.org/10.3390/electronics8101138

AMA Style

Jung Y, Jeon J. Delta-Sigma Modulator with Relaxed Feedback Timing for High Speed Applications. Electronics. 2019; 8(10):1138. https://doi.org/10.3390/electronics8101138

Chicago/Turabian Style

Jung, Youngho, and Jooyoung Jeon. 2019. "Delta-Sigma Modulator with Relaxed Feedback Timing for High Speed Applications" Electronics 8, no. 10: 1138. https://doi.org/10.3390/electronics8101138

APA Style

Jung, Y., & Jeon, J. (2019). Delta-Sigma Modulator with Relaxed Feedback Timing for High Speed Applications. Electronics, 8(10), 1138. https://doi.org/10.3390/electronics8101138

Note that from the first issue of 2016, this journal uses article numbers instead of page numbers. See further details here.

Article Metrics

Back to TopTop