Robustness of Cyber-Physical Systems against Simultaneous, Sequential and Composite Attack
Abstract
1. Introduction
2. The Model
2.1. The Failure Model of Interdependent Cyber-Physical Systems
2.2. Attack Model
| Algorithm 1 The attack process in interdependent load-induced Cyber-Physical systems. |
| INPUT: Attack sequence OUTPUT:
|
2.3. Problem Definition
3. Numerical Simulations and Analysis
3.1. Sequential Attack against Single Physical Networks
3.2. Sequential Attack in Interdependent Cyber Physical System
3.3. Composite Attack in Interdependent Cyber-Physical Systems
4. Discussions
5. Conclusions
Author Contributions
Funding
Conflicts of Interest
References
- Paul, S.; Ni, Z. Vulnerability analysis for simultaneous attack in smart grid security. In Proceedings of the Power & Energy Society Innovative Smart Grid Technologies Conference, Washington, DC, USA, 23–26 April 2017; pp. 1–5. [Google Scholar]
- Zhu, Y.; Yan, J.; Tang, Y.; Sun, Y.; He, H. The sequential attack against power grid networks. In Proceedings of the IEEE International Conference on Communications, Sydney, Australia, 10–14 June 2014; pp. 616–621. [Google Scholar]
- Yan, J.; Tang, Y.; Zhu, Y.; He, H. Smart Grid Vulnerability under Cascade-Based Sequential Line-Switching Attacks. In Proceedings of the IEEE Global Communications Conference, San Diego, CA, USA, 6–10 December 2015; pp. 1–7. [Google Scholar]
- Zhu, Y.; Yan, J.; Tang, Y.; Sun, Y.L.; He, H. Coordinated attacks against substations and transmission lines in power grids. In Proceedings of the Global Communications Conference, Austin, TX, USA, 8–12 December 2016; pp. 655–661. [Google Scholar]
- Zhu, Y.; Yan, J.; Tang, Y.; Sun, Y.L.; He, H. Joint substation-transmission line vulnerability assessment against the smart grid. IEEE Trans. Inf. Forensics Secur. 2017, 10, 1010–1024. [Google Scholar] [CrossRef]
- Cuadra, L.; Salcedo-Sanz, S.; Ser, J.D.; Jimenez-Fernandez, S.; Zong, W.G. A Critical Review of Robustness in Power Grids Using Complex Networks Concepts. Energies 2015, 8, 9211–9265. [Google Scholar] [CrossRef]
- Fan, W.; Liu, Z.; Hu, P.; Mei, S. Cascading failure model in power grids using the complex network theory. IET Gen. Transm. Distrib. 2016, 10, 3940–3949. [Google Scholar]
- Xiang, Y.; Ding, Z.; Zhang, Y.; Wang, L. Power System Reliability Evaluation Considering Load Redistribution Attacks. IEEE Trans. Smart Grid. 2016, 8, 889–901. [Google Scholar] [CrossRef]
- Mo, H.; Wagle, N.S.; Zuba, M. Cyber-physical systems. Computer 2009, 42, 88–89. [Google Scholar] [CrossRef]
- Wen, G.; Wenwu, Y.U.; Xinghuo, Y.U.; Jinhu, L. Complex Cyber-Physical Networks: From Cybersecurity to Security Control. J. Syst. Sci. Complex. 2017, 30, 46–67. [Google Scholar] [CrossRef]
- Karnouskos, S. Stuxnet worm impact on industrial cyber-physical system security. In Proceedings of the Conference on IEEE Industrial Electronics Society (IECON 2011), Melbourne, Australia, 7–10 November 2011; pp. 4490–4494. [Google Scholar]
- Chen, T.M.; Abu-Nimeh, S. Lessons from Stuxnet. Computer 2011, 44, 91–93. [Google Scholar] [CrossRef]
- Li, W.; Xie, L.; Deng, Z.; Wang, Z. False sequential logic attack on SCADA system and its physical impact analysis. Comput. Secur. 2016, 58, 149–159. [Google Scholar] [CrossRef]
- Liu, X.; Li, Z.; Liu, X.; Li, Z. Masking Transmission Line Outages via False Data Injection Attacks. IEEE Trans. Inf. Forensics Secur. 2016, 11, 1592–1602. [Google Scholar] [CrossRef]
- Wang, J.; Hui, L.C.K.; Yiu, S.M.; Cui, X.; Wang, E.K.; Fang, J. A Survey on the Cyber Attacks Against Non-linear State Estimation in Smart Grids. In Proceedings of the Australasian Conference on Information Security and Privacy, Melbourne, Australia, 4–6 July 2016; pp. 40–56. [Google Scholar]
- Pan, K.; Teixeira, A.M.H.; Cvetkovic, M.; Palensky, P. Combined data integrity and availability attacks on state estimation in cyber-physical power grids. In Proceedings of the IEEE International Conference on Smart Grid Communications, Sydney, Australia, 6–9 November 2016; pp. 271–277. [Google Scholar]
- Liu, X.; Shahidehpour, M.; Li, Z.; Liu, X.; Cao, Y.; Li, Z. Power System Risk Assessment in Cyber Attacks Considering the Role of Protection Systems. IEEE Trans. Smart Grid. 2017, 8, 572–580. [Google Scholar] [CrossRef]
- Mansfield-Devine, S. A process of defence—Securing industrial control systems. Netw. Secur. 2017, 2017, 14–19. [Google Scholar] [CrossRef]
- Weaver, G.A.; Davis, K.; Davis, C.M.; Rogers, E.J.; Bobba, R.B.; Zonouz, S.; Berthier, R.; Sauer, P.W.; Nicol, D.M. Cyber-Physical models for power grid security analysis: 8-substation case. In Proceedings of the IEEE International Conference on Smart Grid Communications, Sydney, Australia, 6–9 November 2016; pp. 140–146. [Google Scholar]
- Wang, Y.N.; Lin, Z.Y.; Liang, X.; Xu, W.Y.; Yang, Q.; Yan, G.F. On modeling of electrical cyber-physical systems considering cyber security. Front. Inf. Technol. Electr. Electron. Eng. 2016, 17, 465–478. [Google Scholar] [CrossRef]
- Orojloo, H.; Azgomi, M.A. A game-theoretic approach to model and quantify the security of cyber-physical systems. Comput. Ind. 2017, 88, 44–57. [Google Scholar] [CrossRef]
- Havlin, S. Julius Edgar Lilienfeld Prize Talk: Catastrophic cascade of failures in interdependent networks. Nature 2010, 464, 1025–1028. [Google Scholar]
- Wang, J.; Wu, Y.; Li, Y. Attack robustness of cascading load model in interdependent networks. Int. J. Mod. Phys. C 2015, 26, 1550030. [Google Scholar] [CrossRef]
- Peng, X.; Yao, H.; Du, J.; Wang, Z.; Ding, C. Load-induced cascading failures in interconnected networks. Nonlinear Dyn. 2015, 82, 97–105. [Google Scholar] [CrossRef]
- Athay, T.; Podmore, R.; Virmani, S. A Practical Method for the Direct Analysis of Transient Stability. IEEE Trans. Power Appl. Syst. 1979, 98, 573–584. [Google Scholar] [CrossRef]
- Barabasi, A.L.; Albert, R. Emergence of Scaling in Random Networks. Science 1999, 286, 509–512. [Google Scholar] [PubMed]
- Pengshuai, C.; Peidong, Z.; Peng, X.; Shao, C. Simulations-of-Cyber-Physical-Systems. Available online: https://github.com/EvenCui/Simulations-of-Cyber-Physical-systems (accessed on 7 September 2018).






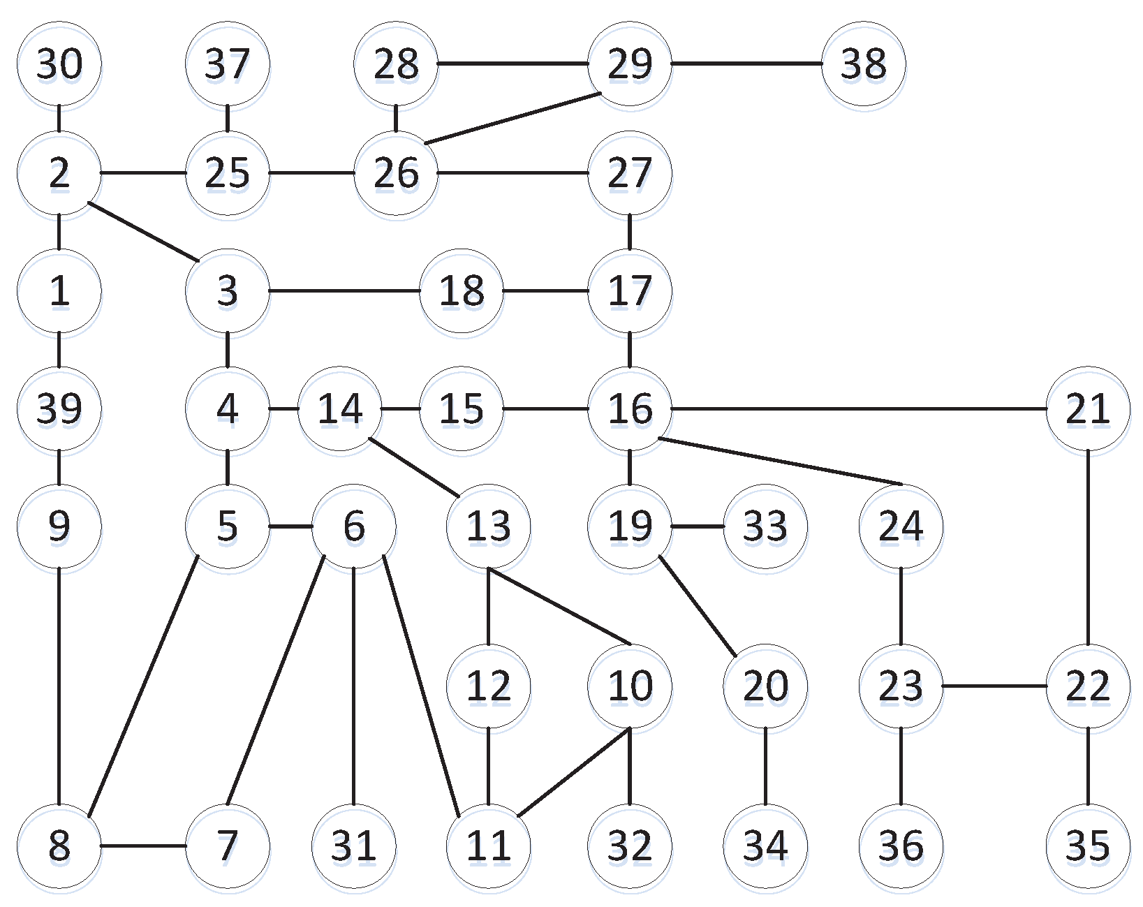
| Attack Sequence | Survival Nodes | Attack Sequence | Survival Nodes |
|---|---|---|---|
| {[2,3]} | 0 | {[2],[3]} | 1 |
| {[6,5]} | 0 | {[6],[5]} | 1 |
| {[6,11]} | 0 | {[6],[11]} | 1 |
| {[10,11]} | 0 | {[10],[11]} | 1 |
| {[10,13]} | 0 | {[10],[13]} | 1 |
| {[12,11]} | 0 | {[12],[11]} | 37 |
| {[18,3]} | 0 | {[18],[3]} | 37 |
| {[18,17]} | 0 | {[18],[17]} | 37 |
| {[20,34]} | 0 | {[20],[34]} | 37 |
| {[22,21]} | 0 | {[22],[21]} | 37 |
| {[22,23]} | 0 | {[22],[23]} | 1 |
| {[23,22]} | 0 | {[23],[22]} | 1 |
| {[23,24]} | 0 | {[23],[24]} | 37 |
| Attack Sequence | Survival Nodes | Attack Sequence | Survival Nodes |
|---|---|---|---|
| {[1,2]} | 1 | {[1],[2]} | 0 |
| {[3,4]} | 37 | {[3],[4]} | 3 |
| {[4,3]} | 37 | {[4],[3]} | 1 |
| {[4,14]} | 37 | {[4],[14]} | 0 |
| {[5,4]} | 37 | {[5],[4]} | 0 |
| {[7,6]} | 1 | {[7],[6]} | 0 |
| {[7,8]} | 37 | {[7],[8]} | 0 |
| {[8,7]} | 37 | {[8],[7]} | 0 |
| {[12,13]} | 34 | {[12],[13]} | 0 |
| {[13,12]} | 34 | {[13],[12]} | 0 |
| {[13,14]} | 37 | {[13],[14]} | 0 |
| {[14,4]} | 37 | {[14],[4]} | 0 |
| {[14,13]} | 37 | {[14],[13]} | 0 |
| {[15,14]} | 37 | {[15],[14]} | 0 |
| {[15,16]} | 10 | {[15],[16]} | 0 |
| {[17,16]} | 10 | {[17],[16]} | 0 |
| {[17,27]} | 37 | {[17],[27]} | 0 |
| {[19,16]} | 34 | {[19],[16]} | 3 |
| {[20,19]} | 36 | {[20],[19]} | 1 |
| {[21,16]} | 33 | {[21],[16]} | 0 |
| {[24,16]} | 32 | {[24],[16]} | 0 |
| {[25,26]} | 37 | {[26],[25]} | 1 |
| {[26,25]} | 37 | {[26],[25]} | 3 |
| {[27,26]} | 3 | {[27],[26]} | 0 |
| {[28,29]} | 1 | {[28],[29]} | 0 |
| {[29,26]} | 35 | {[29],[26]} | 1 |
| {[30,2]} | 37 | {[30],[2]} | 0 |
| {[31,6]} | 37 | {[31],[6]} | 0 |
| {[32,10]} | 37 | {[32],[10]} | 0 |
| {[35,22]} | 37 | {[35],[22]} | 0 |
| {[36,23]} | 37 | {[36],[23]} | 0 |
| {[38,29]} | 37 | {[38],[29]} | 0 |
© 2018 by the authors. Licensee MDPI, Basel, Switzerland. This article is an open access article distributed under the terms and conditions of the Creative Commons Attribution (CC BY) license (http://creativecommons.org/licenses/by/4.0/).
Share and Cite
Cui, P.; Zhu, P.; Xun, P.; Shao, C. Robustness of Cyber-Physical Systems against Simultaneous, Sequential and Composite Attack. Electronics 2018, 7, 196. https://doi.org/10.3390/electronics7090196
Cui P, Zhu P, Xun P, Shao C. Robustness of Cyber-Physical Systems against Simultaneous, Sequential and Composite Attack. Electronics. 2018; 7(9):196. https://doi.org/10.3390/electronics7090196
Chicago/Turabian StyleCui, Pengshuai, Peidong Zhu, Peng Xun, and Chengcheng Shao. 2018. "Robustness of Cyber-Physical Systems against Simultaneous, Sequential and Composite Attack" Electronics 7, no. 9: 196. https://doi.org/10.3390/electronics7090196
APA StyleCui, P., Zhu, P., Xun, P., & Shao, C. (2018). Robustness of Cyber-Physical Systems against Simultaneous, Sequential and Composite Attack. Electronics, 7(9), 196. https://doi.org/10.3390/electronics7090196
