Digital Twinning Future Trends Evaluation Framework: A Digital Twins Approach
Abstract
1. Introduction
1.1. Research’s Intended Mission
1.2. Research Hypotheses
- RH0—The digital twinning futureness evaluation represents a novel and challenging approach to assessing digital twinning concepts, methods, techniques, and technologies. It demands an in-depth, explainable (unleashed), clustering-based review methodology that is both transparent and self-explanatory and freed from all hidden AI-supported influences encapsulated by the used search engines or frameworks.
- RH1—The persistence level of digital twinning future trends, expressed on the futureness scale, represents a suitable metrics system and enables recursive forward-chaining and backward-tracking analysis, leading to the continuous evaluation of the persistence reasons and raising the quality of the futureness prediction;
- RH2—Based on the in-depth (unleashed) literature review process (RH0) and the futureness evaluation metrics (RH1), it is possible to derive a Digital Twins Reference model supporting the continuous evaluation of digital twinning future trends.
1.3. Research Article’s Organization
2. Materials and Methods
- Methodology aspects of a systematic literature review common for RH0 and RH1 (Section 2.1);
- Methodology aspects of futureness evaluation principles, specific to RH1 (Section 2.2), and
- Methodology aspects of Digital Twinning Future Trends Evaluation Digital Twins, specific to RH2 (Section 2.3).
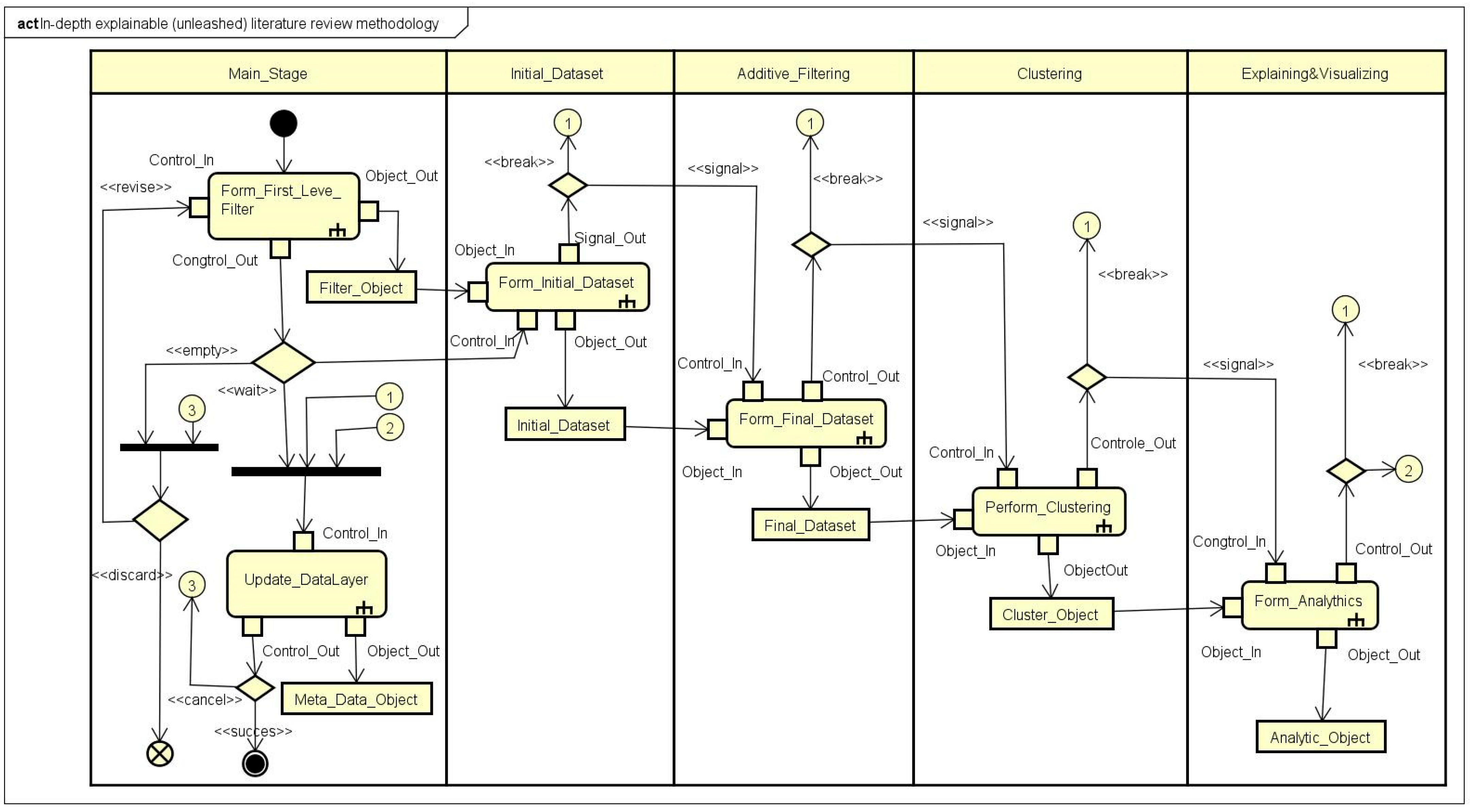
2.1. Methodology Aspects of Proposed Systematic Literature Review, Common for RH0 and RH1
2.2. Methodology Aspects of Futureness Evaluation Principles, Specific to RH1
- Futureness Context Base (FCB—representing an open set of assessed real-world systems);
- Futureness Domains Base (FDB—representing an open set of assessed concepts or entities being either physically tangible, intangible, or virtual) with composite process areas and key process indicators;
- Futureness Assessment Scale (FAS—representing the FF’s value domain, with numerical or fuzzy scaling);
- Futureness Stages (FS—specified milestones fragmenting the FAS);
- Futureness Assessment Logic (FAL—the futureness assessment principles and active services enabling grouping and processing of similar or related FFs);
- Futureness Presentation Logic (FPL—representing the open set of presentation mechanisms used to communicate the futureness assessment results effectively).
2.3. Methodology Aspects of Digital Twinning Future Trends Evaluation Digital Twins, Specific to RH2
3. Results
- Validation of research hypotheses RH0 (Section 3.1);
- Validation of RH1 foundations’ representativeness (Section 3.2);
- Clustering, explanation, and Visualization of digital twinning future trends (Section 3.3);
- Specification of Digital Twins Reference Architecture supporting Digital Twinning futureness evaluation (Section 3.4).
3.1. Validation of Research Hypothesis RH0
- First, with as rigorous as possible matching criteria specified as follows: Filter_Object—“The Comparative analysis of digital twinning future trends” and the identical phrase = TRUE and appearing in an arbitrary place in the publication = TRUE, and published from 2000 to 2025.
- Second, with the same phrase as above, but without exact matching restrictions, a search returned 1117 publications.
3.2. Validation of the RH1 Foundation’s Representativeness
3.3. Clustering, Explanation, and Visualization of Digital Twinning Future Trends
3.4. Digital Twinning Futureness Evaluation Framework’s Reference Architecture
4. Discussion
- Quality of the publication-related metadata;
- contemporary search engines’ access policy that prevents the near-automated access to publication-related metadata.
Research Limitations
5. Conclusions
- Continuous improvement of the proposed IdE_SLRM;
- Continuous improvement of this research foundation, clusters, explanations, and visualization to form a representative enough test suite for the proposed Digital Twins Reference Architecture Model refinements. Possible directions are as follows:
- ○
- Further enrichment of the referent dataset, based on the same review methodology;
- ○
- Further enhancements of clustering and classifying mechanisms and more sophisticated semantic analysis to gain better fidelity while deriving individual future trends and more coherent categories;
- Launch a set of systematic review initiatives directed to evaluate the futureness and maturity of non-digital twinning originated trends related to concepts, paradigms, and technologies, and cross-correlate them with the results obtained in this research article. Apparently, a variety of combinations exists. We believe that an interesting one would be to, at first, use three non-digital twinning-originated trends with the highest individual trend frequency (Table 2, Column 4) as follows:
- ○
- Information and data fusion, data cleaning, data integration, data fusion, two-way mirrors between physical and virtual data, and time-sensitive data (103);
- ○
- Artificial intelligence (perceive (data collection and storage), understanding (machine learning, deep learning, knowledge representation), and decide (reinforcement learning, operational research)) (91);
- ○
- Multidimensional modeling, model integration, and model verification in virtual space and modeling platforms (88).
- Specify and develop the operational Digital Twins, based on the proposed reference architecture model;
- Generalize the proposed reference architecture model to support an arbitrary concept, technology, or paradigm as a futureness evaluation domain;
- Extend it by the maturity evaluation mechanisms and upgrade to the futureness and maturity evaluation framework.
Supplementary Materials
Author Contributions
Funding
Data Availability Statement
Conflicts of Interest
Appendix A. The Categorization of Clustered Digital Twinning Future Trends
| Formula (1) | Formula (2) | Formula (3) | ||||
|---|---|---|---|---|---|---|
| Cat. ID. | Trend ID | Digital Twinning Future Trend Description | Trend Frequency (TFi) | Category Pondered Impact | Category Relative Impact (CRi) | Absolute Impact (AIi) |
| 1. | 1 | Artificial intelligence (perceive (data collection and storage), understanding (machine learning, deep learning, knowledge representation) and decide (reinforcement learning, operational research)) | 91 | 9.869848 | 0.455000 | 0.049349 |
| 2 | Machine learning | 48 | 5.206074 | 0.240000 | 0.026030 | |
| 3 | Knowledge-based, semantic technologies, ontologies, cognitive systems, web mining | 15 | 1.626898 | 0.075000 | 0.008134 | |
| 4 | Operation and evaluation (iterative optimization, self learning, self-organization, self-adaptation, self-maintenance) | 13 | 1.409978 | 0.065000 | 0.007050 | |
| 5 | Decision-making, support (real-time) | 10 | 1.084599 | 0.050000 | 0.005423 | |
| 6 | Neural networks, deep neural networks | 6 | 0.650759 | 0.030000 | 0.003254 | |
| 7 | Natural Language Processing | 5 | 0.542299 | 0.025000 | 0.002711 | |
| 1 | Federated Learning Platforms (Federated Scope, OpenFL, NVIDIA’s Clara, Substra, IBMFL, TensorFlowFL, PaddleFL) | 5 | 0.542299 | 0.025000 | 0.002711 | |
| 9 | Cognitive systems Cognitive Operator 4.0, Cognitive DT | 4 | 0.433839 | 0.020000 | 0.002169 | |
| 10 | Large Language Models (LLM) enhanced Digital Twins | 3 | 0.325380 | 0.015000 | 0.001627 | |
| 2. | 1 | Economic challenges in implementing DT, time, and cost | 21 | 0.375813 | 0.636364 | 0.011388 |
| 2 | business, financial technologies, logistics, supply chains | 12 | 0.214751 | 0.363636 | 0.006508 | |
| 3. | 1 | 5G networks/6G networks, added value for network operators | 31 | 0.924620 | 0.563636 | 0.016811 |
| 2 | Interconnection and interaction in PS: perception and access, communication protocols, data encapsulation, | 10 | 0.298265 | 0.181818 | 0.005423 | |
| 3 | Mobile technologies, mobile systems, autonomous mobility, space technology | 8 | 0.238612 | 0.145455 | 0.004338 | |
| 4 | Multi-agent technology | 6 | 0.003254 | 0.178959 | 0.109091 | |
| 4. | 1 | Cloud technologies, edge, fog | 49 | 2.125813 | 0.612500 | 0.026573 |
| 2 | Computational infrastructure, virtual machines, computational efficiency, fuzzy and granular computing. Quantum computing) | 31 | 1.344902 | 0.387500 | 0.016811 | |
| 5. | 1 | Information and Data fusion, data cleaning, data integration, data fusion, two-way mirrors between physical and virtual data, and time-sensitive data | 103 | 8.546095 | 0.673203 | 0.055857 |
| 2 | Big data and data analytics | 45 | 3.733731 | 0.294118 | 0.024403 | |
| 3 | Heterogeneous datasets, Semantic database | 5 | 0.414859 | 0.032680 | 0.002711 | |
| 6. | 1 | Multidimensional modeling, model integration, and model verification in Virtual space, modeling platforms | 88 | 12.741866 | 0.329588 | 0.047722 |
| 2 | DT operational mechanisms, Interoperability and integration with existing systems | 53 | 7.674078 | 0.198502 | 0.028742 | |
| 3 | Real-time interaction PS-VS (data transmission latency) | 43 | 6.226139 | 0.161049 | 0.023319 | |
| 4 | Managing and orchestrating multiple instances of DT–DT network paradigm, network digital twins. Internet of Digital Twins (DT ecosystems) | 27 | 3.909436 | 0.101124 | 0.014642 | |
| 5 | human-in-the-loop expert participation, human–robot interaction, human DT interaction | 22 | 3.185466 | 0.082397 | 0.011931 | |
| 6 | Referent model—DT | 11 | 1.592733 | 0.041199 | 0.005965 | |
| 7 | Digital Twins Platforms and software solutions (AWS IoT Twin Maker, Azure Digital Twins, Google Supply Chain Twin, NVIDIA Omni verse Enterprise, …) | 5 | 0.723970 | 0.018727 | 0.002711 | |
| 8 | Virtual Twin as a replacement for prototyping, Behavioral modeling, and rule modeling | 4 | 0.579176 | 0.014981 | 0.002169 | |
| 9 | Performance indicators prediction, parameters optimization, DT components | 4 | 0.579176 | 0.014981 | 0.002169 | |
| 10 | DT Maturity evaluation and assessment | 4 | 0.579176 | 0.014981 | 0.002169 | |
| 11 | Drone-based Digital Twins | 4 | 0.579176 | 0.014981 | 0.002169 | |
| 12 | Digital Twin System, System of Digital Twin Systems | 2 | 0.289588 | 0.007491 | 0.001085 | |
| 7. | 1 | Smart cities, building management. City DT sociotechnical aspects | 38 | 2.843818 | 0.275362 | 0.020607 |
| 2 | Smart manufacturing/production | 32 | 2.394794 | 0.231884 | 0.017354 | |
| 3 | Personalized medicine, data-driven healthcare, model-driven healthcare | 20 | 1.496746 | 0.144928 | 0.010846 | |
| 4 | Precision medicine and medical DT (nanobot surgery, virtual biopsy, virtual experiments, virtual consulting, vital monitoring, and alert response) | 16 | 1.197397 | 0.115942 | 0.008677 | |
| 5 | Agricultural and forestry DT | 11 | 0.823210 | 0.079710 | 0.005965 | |
| 6 | Heritage Digital Twins | 3 | 0.224512 | 0.021739 | 0.001627 | |
| 7 | Traffic Flow Digital Twins, Railway Digital Twins, Transportation System Digital Twin | 3 | 0.224512 | 0.021739 | 0.001627 | |
| 8 | Holistic Health Ecosystem DT, Hospital Digital Twin | 3 | 0.224512 | 0.021739 | 0.001627 | |
| 9 | Common Information Model (CIM), micro-grid digital twin | 3 | 0.224512 | 0.021739 | 0.001627 | |
| 10 | Carbon emission monitoring | 3 | 0.224512 | 0.021739 | 0.001627 | |
| 11 | Smart Pandemic City | 1 | 0.074837 | 0.007246 | 0.000542 | |
| 12 | Sports Digital Twins | 1 | 0.074837 | 0.007246 | 0.000542 | |
| 13 | TV Digital Twin and media metaverse | 1 | 0.074837 | 0.007246 | 0.000542 | |
| 14 | Water system management DT | 1 | 0.074837 | 0.007246 | 0.000542 | |
| 15 | Earth Digital Twin | 1 | 0.074837 | 0.007246 | 0.000542 | |
| 16 | Landscape and urban DT | 1 | 0.074837 | 0.007246 | 0.000542 | |
| 8. | 1 | Education-expertise, knowledge, skill, and cultural gap | 27 | 0.439262 | 0.900000 | 0.014642 |
| 2 | DT as a new profession | 3 | 0.048807 | 0.100000 | 0.001627 | |
| 9. | 1 | Interoperability and integration with existing systems | 52 | 4.173536 | 0.351351 | 0.028200 |
| 2 | Building Information Modeling (BIM)and GIS integration | 30 | 2.407809 | 0.202703 | 0.016269 | |
| 3 | Scalability and performance | 29 | 2.327549 | 0.195946 | 0.015727 | |
| 4 | Service encapsulation, composition, and publication, demand decomposition, cooperation, micro-services | 13 | 1.043384 | 0.087838 | 0.007050 | |
| 5 | Real-time location system (indoor and outdoor) | 10 | 0.802603 | 0.067568 | 0.005423 | |
| 6 | Multi-robot cooperation, IoRT (Internet of Robotic Things), elastic robot control | 6 | 0.481562 | 0.040541 | 0.003254 | |
| 7 | 3D/4D Printing connected with DT | 5 | 0.401302 | 0.033784 | 0.002711 | |
| 8 | Control systems (fuzzy, neural networks) and monitoring | 3 | 0.240781 | 0.020270 | 0.001627 | |
| 10. | 1 | Simulations | 72 | 5.075922 | 0.553846 | 0.039046 |
| 2 | Sustainability | 18 | 1.268980 | 0.138462 | 0.009761 | |
| 3 | Algorithms, low-latency algorithms, and mathematical models | 14 | 0.986985 | 0.107692 | 0.007592 | |
| 4 | Complexity reduction and management | 14 | 0.986985 | 0.107692 | 0.007592 | |
| 5 | Verification and validation, test suites | 6 | 0.422993 | 0.046154 | 0.003254 | |
| 6 | Safety | 6 | 0.422993 | 0.046154 | 0.003254 | |
| 11. | 1 | Digital Twin frameworks, platforms, and quantum DT | 82 | 8.671367 | 0.420513 | 0.044469 |
| 2 | Personal/human digital twin/behavior modeling/virtual patient | 24 | 2.537961 | 0.123077 | 0.013015 | |
| 3 | Virtual worlds, metaverse, integration of data, models, analytics, and humans on a world-level | 23 | 2.432213 | 0.117949 | 0.012473 | |
| 4 | Sociotechnical systems (STS), social DT, digitalization, cyber–physical systems | 20 | 2.114967 | 0.102564 | 0.010846 | |
| 5 | Smart technologies and systems, emergent dynamical systems concepts, and emergency management | 15 | 1.586226 | 0.076923 | 0.008134 | |
| 6 | Asset-related Digital Twins (component DT), product twinning, process twinning, tools twinning, virtual sensors | 8 | 0.845987 | 0.041026 | 0.004338 | |
| 7 | Infrastructural systems (mission-critical) | 6 | 0.634490 | 0.030769 | 0.003254 | |
| 8 | Integration of DT across domains (DT ecosystems) | 4 | 0.422993 | 0.020513 | 0.002169 | |
| 9 | Multilayer Intelligent Digital Twin | 3 | 0.317245 | 0.015385 | 0.001627 | |
| 10 | Spatial Digital Twins | 2 | 0.211497 | 0.010256 | 0.001085 | |
| 11 | Maturity models, maturity levels | 2 | 0.211497 | 0.010256 | 0.001085 | |
| 12 | Existing challenges (future trends), required strategies | 2 | 0.211497 | 0.010256 | 0.001085 | |
| 13 | Organizational Digital Twin | 1 | 0.105748 | 0.005128 | 0.000542 | |
| 14 | Communication Networks Digital Twin | 1 | 0.105748 | 0.005128 | 0.000542 | |
| 15 | Democracy Deliberation DT | 1 | 0.105748 | 0.005128 | 0.000542 | |
| 16 | Virtual City, transition from Smart City to Virtual City_ | 1 | 0.105748 | 0.005128 | 0.000542 | |
| 12. | 1 | IoT and Industrial IoT, IoE (Internet of Everything) | 63 | 3.518980 | 0.611650 | 0.034165 |
| 2 | Sensors, sensing, compressed sensing, RFID, PLC, microwave sensors, sensor networks | 40 | 2.234273 | 0.388350 | 0.021692 | |
| 13. | 1 | Augmented reality, mixed reality, extended reality | 36 | 2.108460 | 0.333333 | 0.019523 |
| 2 | Human–machine interface, integration, collaboration, UI UX | 32 | 1.874187 | 0.296296 | 0.017354 | |
| 3 | Virtual reality | 24 | 1.405640 | 0.222222 | 0.013015 | |
| 4 | Visualization and image processing | 16 | 0.937093 | 0.148148 | 0.008677 | |
| 14. | 1 | Standardization | 55 | 2.773861 | 0.591398 | 0.029826 |
| 2 | Regulatory and ethical considerations | 38 | 1.916486 | 0.408602 | 0.020607 | |
| 15. | 1 | Security and cyber security and privacy. And data ownership | 71 | 3.888829 | 0.702970 | 0.038503 |
| 2 | Blockchain technology, BlockNet | 30 | 1.643167 | 0.297030 | 0.016269 | |
| 16. | 1 | DT Software development, software architecture, softbot integration | 8 | 0.043384 | 0.800000 | 0.004338 |
| 2 | Health-based DT platforms (Siemens, Philips, IBM, GE, Dessault, Amsys, Medtronic, Oracle) | 1 | 0.005423 | 0.100000 | 0.000542 | |
| 3 | Open source solutions | 1 | 0.005423 | 0.100000 | 0.000542 | |
| 1844 | ||||||
References
- Wang, X.X.; Yang, J.; Wang, Y.T.; Miao, Q.H.; Wang, F.-Y.; Zhao, A.J.; Deng, J.-L.; Li, L.X.; Na, X.X.; Vlacic, L. Steps toward Industry 5.0: Building “6S” parallel industries with cyber-physical-social intelligence. IEEE/CAA J. Autom. Sin. 2023, 10, 1692–1703. [Google Scholar] [CrossRef]
- Duggal, A.S.; Malik, P.K.; Gehlot, A.; Singh, R.; Gaba, G.S.; Masud, M.; Al-Amri, J.F. A sequential roadmap to industry 6.0: Exploring future manufacturing trends. IET Community 2022, 16, 521–531. [Google Scholar] [CrossRef]
- Tavakkoli-Moghaddam, R.; Nozari, H.; Bakhshi-Movahed, A.; Bakhshi-Movahed, A. A Conceptual Framework for the Smart Factory 6.0. In Advanced Businesses in Industry 6.0; Oskounejad, M., Nozari, H., Eds.; IGI Global: Palmdale, PA, USA, 2024; pp. 1–14. [Google Scholar] [CrossRef]
- Ferraro, S.; Leoni, L.; Cantini, A.; De Carlo, F. Trends and Recommendations for Enhancing Maturity Models in Supply Chain Management and Logistics. Appl. Sci. 2023, 13, 9724. [Google Scholar] [CrossRef]
- Brezavšček, A.; Baggia, A. Recent Trends in Information and Cyber Security Maturity Assessment: A Systematic Literature Review. Systems 2025, 13, 52. [Google Scholar] [CrossRef]
- Cauthen, K.; Rai, P.; Hale, N.; Freeman, L.; Ray, J. Detecting technological maturity from bibliometric patterns. Expert Syst. Appl. 2022, 201, 117177. [Google Scholar] [CrossRef]
- Wahdaniyah, N.; Nurmandi, A.; Younus, M. A Meta-Analysis of the Relationship Between Digital Maturity and Digital Transformation. Society 2025, 13, 628–644. [Google Scholar] [CrossRef]
- Mariam, T. The Logic of Measurement: A Defense of Foundationalist Empiricism. Episteme 2024, 21, 1347–1372. [Google Scholar] [CrossRef]
- Rodríguez López, N.; Alvarez Cabal, J.V.; Cuiñas, M.C.; Ortega Fernndez, F. Applicability of Technology Maturity Level Evaluation Methodologies within Small- and Medium-Sized Organizations: Prospects and Proposals. Systems 2023, 11, 387. [Google Scholar] [CrossRef]
- Noh, H.; Mortara, L.; Lee, S. Development of a maturity model for technology intelligence. Technol. Forecast. Soc. Change 2023, 192, 122525. [Google Scholar] [CrossRef]
- Jäkel, J.-I.; Fischerkeller, F.; Oberhoff, T.; Klemt-Albert, K. Development of a Maturity Model for the Digital transformation of companies in the context of Construction Industry 4.0. J. Inf. Technol. Constr. 2024, 29, 778–809. [Google Scholar] [CrossRef]
- CMMI Institute. CMMI Levels of Capability and Performance. Available online: https://cmmiinstitute.com/learning/appraisals/levels (accessed on 22 July 2025).
- Lange, F.; Kunz, I. Evolution of secure development lifecycles and maturity models in the context of hosted solutions. J. Softw. Evol. Process 2024, 36, e2711. [Google Scholar] [CrossRef]
- Stoiber, C.; Stöter, M.; Englbrecht, L.; Schönig, S.; Häckel, B. Keeping Your Maturity Assessment Alive. Bus. Inf. Syst. Eng. 2023, 65, 703–721. [Google Scholar] [CrossRef]
- Perisic, A.; Perisic, I.; Lazic, M.; Perisic, B. Metamodeling Approach to Sociotechnical Systems’ External Context Digital Twins Building: A Higher Education Case Study. Appl. Sci. 2025, 15, 8708. [Google Scholar] [CrossRef]
- Buckle, P. Maturity Models for Systems Thinking. Systems 2018, 6, 23. [Google Scholar] [CrossRef]
- OMG Group. The TOGAF Standard, 10th Edition. Available online: https://publications.opengroup.org/downloadable/download/link/id/MC40OTI1NDIwMCAxNzU4MTkwMTU0MzMyNjczNTM0MDc1OTcxNzMx/ (accessed on 18 September 2025).
- Perisic, A.; Perisic, B. Towards a Digital Transformation Hyper-Framework: The Essential Design Principles and Components of the Initial Prototype. Appl. Sci. 2025, 15, 611. [Google Scholar] [CrossRef]
- Liu, Y.; Peng, Y.; Wang, B.; Yao, S.; Liu, Z. Review on Cyber-physical Systems. IEEE/CAA J. Autom. Sin. 2017, 4, 27–40. [Google Scholar] [CrossRef]
- Xue, X.; Yu, X.; Zhou, D.; Wang, X.; Bi, C.; Wang, S.; Wang, F.-Y. Computational experiments for complex social systems: Integrated design of experiment system. IEEE/CAA J. Autom. Sin. 2024, 11, 1175–1189. [Google Scholar] [CrossRef]
- Sobb, T.; Turnbull, B.; Moustafa, N. A Holistic Review of Cyber–Physical–Social Systems: New Directions and Opportunities. Sensors 2023, 23, 7391. [Google Scholar] [CrossRef]
- Pasandideh, S.; Pereira, P.; Gomes, L. Cyber-Physical-Social Systems: Taxonomy, Challenges, and Opportunities. IEEE Access 2022, 10, 42404–42419. [Google Scholar] [CrossRef]
- Savić, G.; Segedinac, M.; Konjović, Z.; Vidaković, M.; Dutina, R. Towards a Domain-Neutral Platform for Sustainable Digital Twin Development. Sustainability 2023, 15, 13612. [Google Scholar] [CrossRef]
- UPSTATE Library. Advanced Research: What Is the Justification of Research? Available online: https://uscupstate.libguides.com/c.php?g=1172600&p=10524114 (accessed on 4 December 2025).
- Page, M.J.; Moher, D.; Bossuyt, P.M.; Boutron, I.; Hoffmann, T.C.; Mulrow, C.D.; Shamseer, L.; Tetzlaff, J.M.; Akl, E.A.; Brennan, S.E. PRISMA2020 explanation and elaboration: Updated guidance and examples for reporting systematic reviews. BMJ 2021, 372, n160. [Google Scholar] [CrossRef]
- Manrique-Escobar, C.A.; Pappalardo, C.M.; Guida, D. On the Analytical and Computational Methodologies for Modeling Two-wheeled Vehicles within the Multibody Dynamics Framework: A Systematic Literature Review. J. Appl. Comput. Mech. 2022, 8, 153–181. [Google Scholar] [CrossRef]
- Veroniki, A.A.; Hutton, B.; Stevens, A.; McKenzie, J.E.; Page, M.J.; Moher, D.; McGowan, J.; Straus, S.E.; Li, T.; Munn, Z.; et al. Update to the PRISMA guidelines for network meta-analyses and scoping reviews and development of guidelines for rapid reviews: A scoping review protocol. JBI Evid. Synth. 2025, 23, 517–526. [Google Scholar] [CrossRef]
- Gomes de Carvalho, G.D.; Sokulski, C.C.; Vieira da Silva, W.; de Carvalho, H.G.; de Moura, R.V.; de Francisco, A.C.; da Veiga, C.P. Bibliometrics and systematic reviews: A comparison between the Proknow-C and the Methodi Ordinatio. J. Informetr. 2020, 14, 101043. [Google Scholar] [CrossRef]
- SE Ranking. Available online: https://seranking.com/blog/top-search-engines/ (accessed on 24 September 2025).
- Search Engine Land. 5 GEO Trends Shaping the Future of Search. Available online: https://www.google.com/url?sa=t&source=web&rct=j&opi=89978449&url=https://searchengineland.com/geo-trends-search-future-448573&ved=2ahUKEwjY6-X2h_GPAxXEg_0HHeonDrcQFnoECB8QAQ&usg=AOvVaw2I9Sj6W_oPlLdIsROZ_pzU (accessed on 24 September 2025).
- RESEARCH FDI. AI-& SEO: How Artificial Intelligence Is Already Shaping the Future of Search Engine Optimization. Available online: https://researchfdi.com/future-of-seo-ai/ (accessed on 24 September 2025).
- OMNISEARCH. The Future of Search Algorithms—Exploring the Latest Trends in Search Technology. Available online: https://omnisearch.ai/blog/the-future-of-search-algorithms-exploring-the-latest-trends-in-search-technology (accessed on 24 September 2025).
- Seremak, P.; Tąkiel, M.; Kacymirow, M. Themis—Organizational Maturity Assessment Methodology. 2025. Available online: https://doi.org/10.2139/ssrn.5119245 (accessed on 10 September 2025).
- Krulčić, E.; Doboviček, S.; Pavletić, D.; Čabrijan, I. A Dynamic Assessment of Digital Maturity in Industrial SMEs: An Adaptive AHP-Based Digital Maturity Model (DMM) with Customizable Weighting and Multidimensional Classification (DAMA-AHP). Technologies 2025, 13, 282. [Google Scholar] [CrossRef]
- Haryanti, T.; Rakhmawati, N.A.; Subriadi, A.P. Assessing the Digital Transformation Landscapes of Organization: The Digital Transformation Self-Assessment Maturity Model (DX-SAMM). Procedia Comput. Sci. 2024, 234, 1561–1569. [Google Scholar] [CrossRef]
- Omol, E.J.; Mburu, L.W.; Abuonji, P.A. Digital Maturity Assessment Model (DMAM): Assimilation of Design Science Research (DSR) and Capability Maturity Model Integration (CMMI). Digit. Transform. Soc. 2025, 4, 128–152. [Google Scholar] [CrossRef]
- Scribbr. Available online: https://www.scribbr.com/statistics/normal-distribution/ (accessed on 4 October 2025).
- Perisic, A.; Perisic, B. Digital Twins Verification and Validation Approach through the Quintuple Helix Conceptual Framework. Electronics 2024, 13, 3303. [Google Scholar] [CrossRef]
- Orman, T.F. Paradigm as a central concept in Thomas Kuhn’s thought. Int. J. Humanit. Soc. Sci. 2016, 6, 47–52. [Google Scholar]
- Madsen, D.Ø.; Slåtten, K.; Berg, T. From Industry 4.0 to Industry 6.0: Tracing the Evolution of Industrial Paradigms Through the Lens of Management Fashion Theory. Systems 2025, 13, 387. [Google Scholar] [CrossRef]
- Vieira, J.; Poças Martins, J.; De Almeida, N.M.; Patrício, H.; Morgado, J. Reshaping the Digital Twin Construct with Levels of Digital Twinning (LoDT). Appl. Syst. Innov. 2023, 6, 114. [Google Scholar] [CrossRef]
- Van Bossuyt, D.L.; Allaire, D.; Bickford, J.F.; Bozada, T.A.; Chen, W.; Cutitta, R.P.; Cuzner, R.; Fletcher, K.; Giachetti, R.; Hale, B.; et al. The Future of Digital Twin Research and Development. ASME J. Comput. Inf. Sci. Eng. 2025, 25, 080801. [Google Scholar] [CrossRef]
- Wagg, D.J.; Burr, C.; Shepherd, J.; Xuereb Conti, Z.; Enzer, M.; Niederer, S. The philosophical foundations of digital twinning. Data-Centric Eng. 2025, 6, e12. [Google Scholar] [CrossRef]
- CAPSTERA. Reference Architecture. Available online: https://www.capstera.com/glossary/reference-architecture/ (accessed on 9 October 2025).
- CIO-Wiki. Reference Architecture. Available online: https://www.google.com/url?sa=t&source=web&rct=j&opi=89978449&url=https://cio-wiki.org/wiki/Reference_Architecture&ved=2ahUKEwj8-5nS2JSQAxXd9AIHHQVmMjo4FBAWegQIKRAB&usg=AOvVaw30pnDgc0m-reiL2R38EhAq (accessed on 9 October 2025).
- Okana. Available online: https://www.okana.global/insights/coding-reality-decoding-digital-twin-architecture/ (accessed on 23 September 2025).
- Duan, H.; Tian, F. The development of standardized models of digital twin. IFAC-Pap 2020, 53, 726–731. [Google Scholar] [CrossRef]
- Digital Twin Consortium. Available online: https://www.digitaltwinconsortium.org/2023/11/understanding-dtcs-digital-twin-platform-stack-architectural-framework/ (accessed on 21 September 2025).
- Schlenger, J.; Pluta, K.; Mathew, A.; Yeung, T.; Sacks, R.; Borrmann, A. Reference architecture and ontology framework for digital twin construction. Autom. Constr. 2025, 174, 106111. [Google Scholar] [CrossRef]
- Wieme, J.; Baert, M.; Hoebeke, J. Architectural Design for Digital Twin Networks. Network 2025, 5, 24. [Google Scholar] [CrossRef]
- Gil, S.; Kamburjan, E.; Talasila, P.; Larsen, P.G. An architecture for coupled digital twins with semantic lifting. Softw. Syst. Model 2025, 24, 1379–1404. [Google Scholar] [CrossRef]
- Digital Twin Consortium. The DTC Glossary. Available online: https://www.digitaltwinconsortium.org/glossary/glossary/ (accessed on 25 September 2025).
- Perišić, A.; Perišić, B. The Foundation for Open Component Analysis: A System of Systems Hyper Framework Model. In Advances in Principal Component Analysis; IntechOpen: London, UK, 2022. [Google Scholar]
- Zheng, Y.; Yang, S.; Cheng, H. An application framework of digital twin and its case study. J. Ambient Intell. Humaniz. Comput. 2019, 10, 1141–1153. [Google Scholar] [CrossRef]
- Perišić, A.; Perišić, I.; Perišić, B. Simulation-Based Engineering of Heterogeneous Collaborative Systems—A Novel Conceptual Framework. Sustainability 2023, 15, 8804. [Google Scholar] [CrossRef]
- University of Illinois Chicago. Bibliometric Analysis and Visualization. Available online: https://researchguides.uic.edu/c.php?g=1233392&p=9025976#s-lg-box-28604676 (accessed on 7 November 2025).
- Ali, S.; Abuhmed, T.; El-Sappagh, S.; Muhammad, K.; Alonso-Moral, J.M.; Confalonieri, R.; Guidotti, R.; Del Ser, J.; Díaz-Rodríguez, N.; Herrera, F. Explainable Artificial Intelligence (XAI): What we know and what is left to attain Trustworthy Artificial Intelligence. Inf. Fusion 2023, 99, 101805. [Google Scholar] [CrossRef]
- Sheuly, S.S.; Ahmed, M.U.; Begum, S. Machine-Learning-Based Digital Twin in Manufacturing: A Bibliometric Analysis and Evolutionary Overview. Appl. Sci. 2022, 12, 6512. [Google Scholar] [CrossRef]
- Li, X.; Shen, Y.; Cheng, H.; Yuan, F.; Huang, L. Identifying the Development Trends and Technological Competition Situations for Digital Twin: A Bibliometric Overview and Patent Landscape Analysis. IEEE Trans. Eng. Manag. 2024, 71, 1998–2021. [Google Scholar] [CrossRef]
- Zeb, S.; Mahmood, A.; Hassan, S.A.; Piran, J.; Gidlund, M.; Guizani, M. Industrial digital twins at the nexus of NextG wireless networks and computational intelligence: A survey. J. Netw. Comput. Appl. 2022, 200, 103309. [Google Scholar] [CrossRef]
- Kumar, S.; Bongale, A.; Patil, S.; Bongale, A.M.; Kamat, P.; Kotecha, K. Demystifying Artificial Intelligence based Digital Twins in Manufacturing—A Bibliometric Analysis of Trends and Techniques. Libr. Philos. Pract. 2020, 2020, 4541. [Google Scholar]
- Onaji, I.; Tiwari, D.; Soulatiantork, P.; Song, B.; Tiwari, A. Digital twin in manufacturing: Conceptual framework and case studies. Int. J. Comput. Integr. Manuf. 2022, 35, 831–858. [Google Scholar] [CrossRef]
- Agnusdei, G.P.; Elia, V.; Gnoni, M.G. Is Digital Twin Technology Supporting Safety Management? A Bibliometric and Systematic Review. Appl. Sci. 2021, 11, 2767. [Google Scholar] [CrossRef]
- Kukushkin, K.; Ryabov, Y.; Borovkov, A. Digital Twins: A Systematic Literature Review Based on Data Analysis and Topic Modeling. Data 2022, 7, 173. [Google Scholar] [CrossRef]
- Ramasubramanian, A.K.; Mathew, R.; Kelly, M.; Hargaden, V.; Papakostas, N. Digital Twin for Human–Robot Collaboration in Manufacturing: Review and Outlook. Appl. Sci. 2022, 12, 4811. [Google Scholar] [CrossRef]
- Raes, L.; Michiels, P.; Adolphi, T.; Tampere, C.; Dalianis, A.; McAleer, S.; Kogut, P. DUET: A Framework for Building Interoperable and Trusted Digital Twins of Smart Cities. IEEE Internet Comput. 2022, 26, 43–50. [Google Scholar] [CrossRef]
- Negri, E.; Pandhare, V.; Cattaneo, L.; Singh, J.; Macchi, M.; Lee, J. Field-synchronized Digital Twin framework for production scheduling with uncertainty. J. Intell. Manuf. 2021, 32, 1207–1228. [Google Scholar] [CrossRef]
- Zhang, G.; MacCarthy, B.L.; Ivanov, D. The cloud, platforms, and digital twins—Enablers of the digital supply chain. In The Digital Supply Chain; MacCarthy, B.L., Ivanov, D., Eds.; Elsevier: Amsterdam, The Netherlands, 2022; pp. 77–91. [Google Scholar] [CrossRef]
- El Bazi, N.; Mabrouki, M.; Laayati, O.; Ouhabi, N.; El Hadraoui, H.; Hammouch, F.-E.; Chebak, A. Generic Multi-Layered Digital-Twin-Framework-Enabled Asset Lifecycle Management for the Sustainable Mining Industry. Sustainability 2023, 15, 3470. [Google Scholar] [CrossRef]
- Dominguez-Caballero, J.; Ayvar-Soberanis, S.; Curtis, D. Intelligent real-time tool life prediction for a digital twin framework. J. Intell. Manuf. 2025, 36, 1–21. [Google Scholar] [CrossRef]















| Total | Total Rew | RewF | RewNoF | Total Res | ResF | ResNoF | Year | (RewF + ResF) Impact |
|---|---|---|---|---|---|---|---|---|
| 97 | 40 | 24 | 16 | 57 | 44 | 13 | 2025 | 68 |
| % | 41.24 | 24.74 | 16.49 | 58.76 | 77.19 | 22.81 | 70.10% | |
| 164 | 67 | 59 | 8 | 97 | 75 | 22 | 2024 | 134 |
| % | 40.85 | 35.98 | 4.88 | 59.15 | 77.32 | 22.68 | 81.71% | |
| 131 | 49 | 33 | 16 | 82 | 61 | 21 | 2023 | 94 |
| % | 37.40 | 25.19 | 12.21 | 62.60 | 74.39 | 25.61 | 71.76% | |
| 95 | 34 | 27 | 7 | 61 | 47 | 14 | 2022 | 74 |
| % | 35.79 | 28.42 | 7.37 | 64.21 | 77.05 | 22.95 | 77.89% | |
| 55 | 10 | 8 | 2 | 45 | 39 | 6 | 2021 | 47 |
| % | 18.18 | 14.55 | 3.64 | 81.82 | 86.67 | 13.33 | 85.45% | |
| 25 | 1 | 0 | 1 | 24 | 23 | 1 | 2020 | 23 |
| % | 4.00 | 0.00 | 4.00 | 96.00 | 95.83 | 4.17 | 92.00% | |
| 19 | 4 | 2 | 2 | 15 | 15 | 0 | 2019 | 17 |
| % | 21.05 | 10.53 | 10.53 | 78.95 | 100.00 | 0.00 | 89.47% | |
| 5 | 0 | 0 | 0 | 5 | 5 | 0 | 2018 | 5 |
| % | 0.00 | 0.00 | 0.00 | 100.00 | 100.00 | 0.00 | 100.00% | |
| 2 | 0 | 0 | 0 | 2 | 2 | 0 | 2017 | 2 |
| % | 0.00 | 0.00 | 0.00 | 100.00 | 100.00 | 0.00 | 100.00% |
| I (i) | Category | Number of Future Trends (FTi) | Frequency (Fi) | Category Pondered Impact (Ri) |
|---|---|---|---|---|
| 1. | AI and Cognitive Technology | 10 | 200 | 21.276600 |
| 2. | Business and Economy | 2 | 33 | 0.702128 |
| 3. | Communication | 4 | 55 | 2.340426 |
| 4. | Computing Technology | 2 | 80 | 1.702128 |
| 5. | Data Technology | 3 | 153 | 4.882979 |
| 6. | Digital Twinning Technology | 12 | 267 | 34.085110 |
| 7. | Domain Specific Digital Twins | 16 | 138 | 23.489360 |
| 8. | Education | 2 | 30 | 0.638298 |
| 9. | General Technology | 8 | 148 | 12.595740 |
| 10. | Operational Technology | 6 | 130 | 8.297872 |
| 11. | Paradigmatic Concepts | 16 | 195 | 33.191490 |
| 12. | Physical System Technology | 2 | 103 | 2.191489 |
| 13. | Presentation Technology | 4 | 108 | 4.595745 |
| 14. | Regulatory Principles | 2 | 93 | 1.978723 |
| 15. | Security Technology | 2 | 101 | 2.148936 |
| 16. | Software Technology | 3 | 10 | 0.319149 |
| 94 | 1844 | |||
| Group | No. | Ref. | Focused on |
|---|---|---|---|
| Mission Related | 1 | [58] | The review of DT in the manufacturing industry aims to identify the contribution of machine learning (ML), current methods, and future research directions. |
| 2 | [59] | Bibliometric and patent analysis for the comprehensive and in-depth research on digital twins by reviewing the current status of academic research and technological development, distribution of countries and institutions, and technological competition situations. | |
| 3 | [60] | The functional aspects, appeal, and innovative use of DT in smart industries by systematically reviewing and reflecting on recent research trends in next-generation (NextG) wireless technologies (5G-and-beyond networks) and design tools and current computational intelligence paradigms (edge- and cloud computing-enabled data analytics and federated learning). | |
| Review Related | 1 | [61] | A bibliometric survey of the digital twin concept based on the Scopus database to present a global view of scholars’ contributions in the manufacturing area. |
| 2 | [62] | The development of the Digital Twins (DT) concept, its maturity, and its vital role in the Industry 4.0 context. Identifying DT’s potential functionalities for the digitalization of the manufacturing industry, the digital twin concept, its origin, and perspectives from the academic and industrial sectors. | |
| 3 | [63] | This study aims to analyze existing fields of applications of DTs for supporting safety management processes to evaluate the current state-of-the-art. A bibliometric VOS[viewer V.1.6-based review helped in determining DTs’ use in the engineering and computer science areas and identifying research clusters and future trends. The successive bibliometric and systematic reviews deepen the relationship between the DT approach and safety issues. | |
| 4 | [64] | The development of a proper methodology for visualizing the digital-twin science landscape using modern bibliometric tools, text mining, and topic modeling based on machine learning models—Latent Dirichlet Allocation (LDA) and BERTopic (Bidirectional Encoder Representations from Transformers). | |
| 5 | [65] | Creating insights into approaches used to create digital twins of human–robot collaboration and the challenges in developing these digital twins. | |
| Framework Related | 1 | [66] | The T-Cell framework container for models, data, and simulations that interact dynamically in a smart city context. |
| 2 | [67] | The semi-heuristics framework for robust scheduling. Composed of genetic algorithms for schedule optimization and discrete event simulation, synchronized with the field through a Digital Twin (DT) that employs an Equipment Prognostics and Health Management (EPHM) module. | |
| 3 | [68] | The characteristics and applications of three disruptive concepts that are generating transformative change in the management of supply chains and business operations: cloud-based systems. | |
| 4 | [69] | The DT state-of-the-art case studies with a focus on concept. | |
| 5 | [70] | The AI-driven digital twin framework for real-time tool life prediction management. Addressing these limitations by integrating multiple modules, including an on-machine direct inspection system, a seamless connectivity integration module for real-time data management, and a deep learning module for tool wear prediction. |
Disclaimer/Publisher’s Note: The statements, opinions and data contained in all publications are solely those of the individual author(s) and contributor(s) and not of MDPI and/or the editor(s). MDPI and/or the editor(s) disclaim responsibility for any injury to people or property resulting from any ideas, methods, instructions or products referred to in the content. |
© 2025 by the authors. Licensee MDPI, Basel, Switzerland. This article is an open access article distributed under the terms and conditions of the Creative Commons Attribution (CC BY) license.
Share and Cite
Perisic, A.; Perisic, B. Digital Twinning Future Trends Evaluation Framework: A Digital Twins Approach. Electronics 2026, 15, 90. https://doi.org/10.3390/electronics15010090
Perisic A, Perisic B. Digital Twinning Future Trends Evaluation Framework: A Digital Twins Approach. Electronics. 2026; 15(1):90. https://doi.org/10.3390/electronics15010090
Chicago/Turabian StylePerisic, Ana, and Branko Perisic. 2026. "Digital Twinning Future Trends Evaluation Framework: A Digital Twins Approach" Electronics 15, no. 1: 90. https://doi.org/10.3390/electronics15010090
APA StylePerisic, A., & Perisic, B. (2026). Digital Twinning Future Trends Evaluation Framework: A Digital Twins Approach. Electronics, 15(1), 90. https://doi.org/10.3390/electronics15010090
