FPGA Implementation of Nonlinear Model Predictive Control for a Boost Converter with a Partially Saturating Inductor
Abstract
1. Introduction
2. Materials and Methods
2.1. Boost Converter Model
2.2. Nonlinear MPC
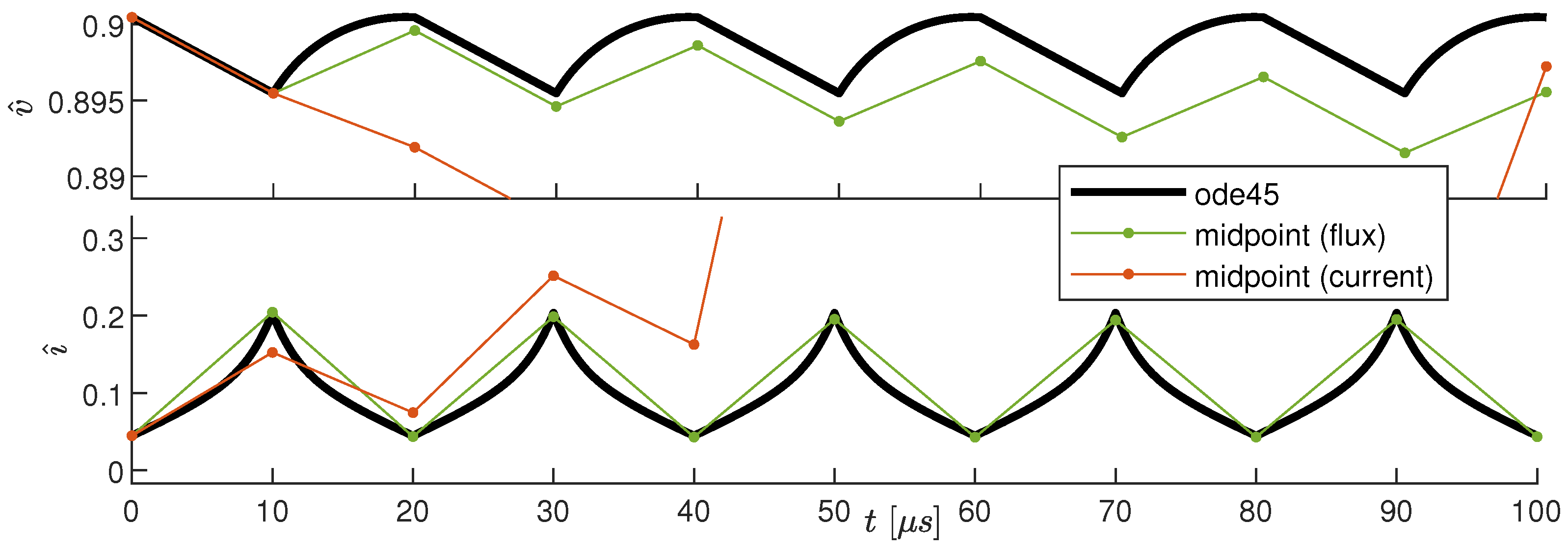
2.3. Numerical Integration of the Model
2.4. FPGA Implementation
- Compilation;
- C simulation through a testbench;
- Register–transfer level (RTL) generation, where the C code is translated into an RTL description, by scheduling operations, binding resources, extracting control logic, and defining external communication;
- RTL synthesis, which converts the RTL description into a gate-level netlist;
- RTL simulation through a testbench;
- Implementation, where the netlist is placed and routed onto device resources, within the logical, physical, and timing constraints.
- #pragma HLS allocation operation instances = mul limit = Nmul
3. Results
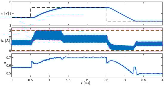
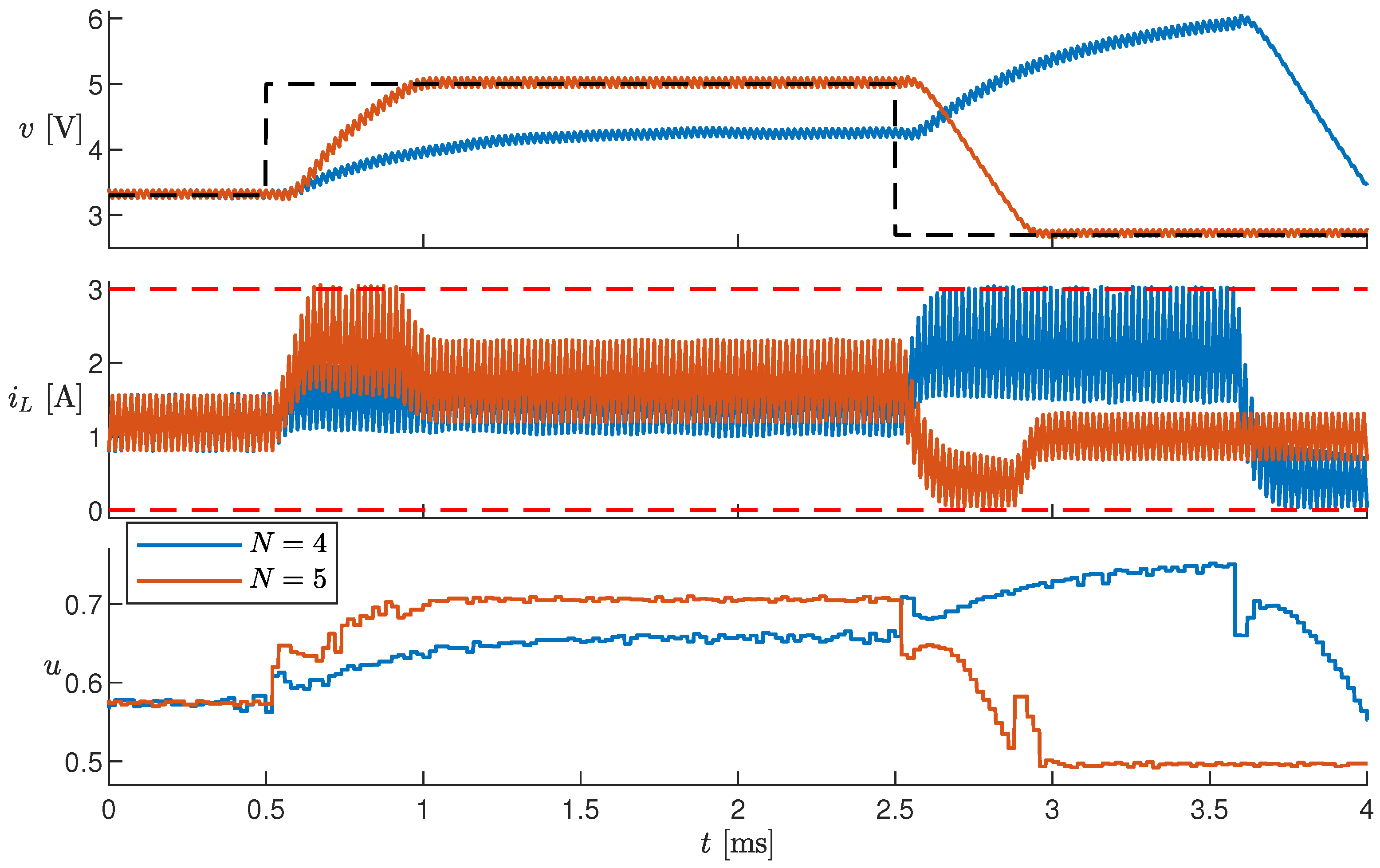
3.1. Hardware–Software Co-Simulations
3.2. Comparisons
3.3. Circuit Performance
4. Discussion
5. Conclusions
Author Contributions
Funding
Data Availability Statement
Conflicts of Interest
Appendix A
Appendix B
References
- Milner, L.; Rincón-Mora, G.A. Small saturating inductors for more compact switching power supplies. IEEJ Trans. Electr. Electron. Eng. 2012, 7, 69–73. [Google Scholar] [CrossRef]
- Di Capua, G.; Femia, N. A novel method to predict the real operation of ferrite inductors with moderate saturation in switching power supply applications. IEEE Trans. Power Electron. 2016, 31, 2456–2464. [Google Scholar] [CrossRef]
- Di Capua, G.; Femia, N.; Stoyka, K. Impact of Inductors Saturation on DC–DC Switching Regulators. In Proceedings of the IEEE International Forum on Research and Technology for Society and Industry (RTSI), Florence, Italy, 9–12 September 2019; pp. 254–259. [Google Scholar]
- Scirè, D.; Lullo, G.; Vitale, G. Assessment of the Current for a Non-Linear Power Inductor Including Temperature in DC–DC Converters. Electronics 2023, 12, 579. [Google Scholar] [CrossRef]
- Oliveri, A.; Lodi, M.; Storace, M. Nonlinear models of power inductors: A survey. Int. J. Circuit Theory Appl. 2022, 1, 2–34. [Google Scholar] [CrossRef]
- Scirè, D.; Lullo, G.; Vitale, G. Non-Linear Inductor Models Comparison for Switched-Mode Power Supplies Applications. Electronics 2022, 11, 2472. [Google Scholar] [CrossRef]
- Kaiser, J.; Duerbaum, T. An overview of saturable inductors: Applications to power supplies. IEEE Trans. Power Electron. 2021, 36, 10766–10775. [Google Scholar] [CrossRef]
- Ravera, A.; Formentini, A.; Lodi, M.; Oliveri, A.; Passalacqua, M.; Storace, M. Modeling the Effect of Air-Gap Length and Number of Turns on Ferrite-Core Inductors Working up to Magnetic Saturation in a Buck Converter. IEEE Trans. Circ. Syst. I 2024, 71, 5400–5409. [Google Scholar] [CrossRef]
- Ravera, A.; Oliveri, A.; Lodi, M.; Storace, M. A nonlinear behavioral model of a ferrite-core inductor with fixed-frequency sinusoidal voltage input. In Proceedings of the IEEE International Conference on Smart Techonologies (EUROCON), Turin, Italy, 6–8 July 2023. [Google Scholar]
- Ravera, A.; Oliveri, A.; Lodi, M.; Beatrice, C.; Ferrara, E.; Fiorillo, F.; Storace, M. Modeling Amorphous-Core Inductors up to Magnetic Saturation. IEEE Trans. Power Electron. 2024, 40, 1563–1576. [Google Scholar] [CrossRef]
- Ravera, A.; Oliveri, A.; Lodi, M.; Bemporad, A.; Heemels, W.; Kerrigan, E.C.; Storace, M. Co-Design of a Controller and Its Digital Implementation: The MOBY-DIC2 Toolbox for Embedded Model Predictive Control. IEEE Trans. Control Syst. Technol. 2023, 31, 2871–2878. [Google Scholar] [CrossRef]
- Karamanakos, P.; Geyer, T.; Oikonomou, N.; Kieferndorf, F.D.; Manias, S. Direct model predictive control: A review of strategies that achieve long prediction intervals for power electronics. IEEE Ind. Electron. Mag. 2014, 8, 32–43. [Google Scholar] [CrossRef]
- Muthukumar, P.; Venkateshkumar, M.; Chin, C.S. A Comparative Study of Cutting-Edge Bi-Directional Power Converters and Intelligent Control Methodologies for Advanced Electric Mobility. IEEE Access 2024, 12, 28710–28752. [Google Scholar] [CrossRef]
- Liu, Y.C.; Ge, X.; Tang, Q.; Deng, Z.; Gou, B. Model predictive current control for four-switch three-phase rectifiers in balanced grids. Electron. Lett. 2017, 53, 44–46. [Google Scholar] [CrossRef]
- Jin, T.; Wei, H.; Legrand, D.; Nzongo, M.; Zhang, Y. Model predictive control strategy for NPC grid-connected inverters in unbalanced grids. Electron. Lett. 2016, 52, 1248–1250. [Google Scholar] [CrossRef]
- Wu, J.; Li, J.; Wang, H.; Li, G.; Ru, Y. Fault-Tolerant Three-Vector Model-Predictive-Control-Based Grid-Connected Control Strategy for Offshore Wind Farms. Electronics 2024, 13, 2316. [Google Scholar] [CrossRef]
- Bououden, S.; Hazil, O.; Filali, S.; Chadli, M. Modelling and model predictive control of a DC–DC Boost converter. In Proceedings of the 2014 15th International Conference on Sciences and Techniques of Automatic Control and Computer Engineering (STA), Hammamet, Tunisia, 21–23 December 2024; IEEE: Piscataway, NJ, USA, 2014; pp. 643–648. [Google Scholar]
- Lekić, A.; Hermans, B.; Jovičić, N.; Patrinos, P. Microsecond nonlinear model predictive control for DC–DC converters. Int. J. Circuit Theory Appl. 2020, 48, 406–419. [Google Scholar] [CrossRef]
- Stickan, B.; Frison, G.; Burger, B.; Diehl, M. A nonlinear Real-Time Pulse-Pattern MPC Scheme for Power-Electronics Circuits Operating in the Microseconds Range. In Proceedings of the American Control Conference, Atlanta, GA, USA, 8–10 June 2022; pp. 2070–2077. [Google Scholar]
- Mariethoz, S.; Herceg, M.; Kvasnica, M. Model Predictive Control of buck DC–DC converter with nonlinear inductor. In Proceedings of the 11th Workshop on Control and Modeling for Power Electronics, Zurich, Switzerland, 17–20 August 2008; pp. 1–8. [Google Scholar]
- Firpo, P.; Ravera, A.; Oliveri, A.; Lodi, M.; Storace, M. Use of a Partially Saturating Inductor in a Boost Converter with Model Predictive Control. Electronics 2023, 12, 3013. [Google Scholar] [CrossRef]
- McInerney, I.; Constantinides, G.A.; Kerrigan, E.C. A Survey of the Implementation of Linear Model Predictive Control on FPGAs⁎⁎The support of the EPSRC Centre for Doctoral Training in High Performance Embedded and Distributed Systems (HiPEDS, Grant Reference EP/L016796/1) is gratefully acknowledged. IFAC-PapersOnLine 2018, 51, 381–387. [Google Scholar] [CrossRef]
- Xu, F.; Guo, Z.; Chen, H.; Ji, D.; Qu, T. A Custom Parallel Hardware Architecture of Nonlinear Model Predictive Control on FPGA. IEEE Trans. Ind. Electron. 2022, 69, 11569–11579. [Google Scholar] [CrossRef]
- Guo, H.; Liu, F.; Xu, F.; Chen, H.; Cao, D.; Ji, Y. Nonlinear model predictive lateral stability control of active chassis for intelligent vehicles and its FPGA implementation. IEEE Trans. Syst. Man Cybern. Syst. 2017, 49, 2–13. [Google Scholar] [CrossRef]
- Ravera, A.; Oliveri, A.; Lodi, M.; Storace, M. MADS-based fast FPGA implementation of nonlinear model predictive control. In Proceedings of the IEEE International Symposium on Circuits and Systems, Monterey, CA, USA, 21–25 May 2023. [Google Scholar]
- Englert, T.; Völz, A.; Mesmer, F.; Rhein, S.; Graichen, K. A software framework for embedded nonlinear model predictive control using a gradient-based augmented Lagrangian approach (GRAMPC). Optim. Eng. 2019, 20, 769–809. [Google Scholar] [CrossRef]
- Hausberger, T.; Kugi, A.; Eder, A.; Kemmetmüller, W. High-speed nonlinear model predictive control of an interleaved switching DC/DC-converter. Control Eng. Pract. 2020, 103, 104576. [Google Scholar] [CrossRef]
- Patne, V.; Ingole, D.; Sonawane, D. FPGA Implementation Framework for Low Latency Nonlinear Model Predictive Control. IFAC-PapersOnLine 2020, 53, 7020–7025. [Google Scholar] [CrossRef]
- Ravera, A.; Oliveri, A.; Lodi, M.; Storace, M. Embedded Linear Model Predictive Control Through Mesh Adaptive Direct Search Algorithm. In Proceedings of the 2019 26th IEEE International Conference on Electronics, Circuits and Systems (ICECS), Genoa, Italy, 27–29 November 2019; pp. 542–545. [Google Scholar] [CrossRef]
- Khusainov, B.; Kerrigan, E.C.; Constantinides, G.A. Automatic Software and Computing Hardware Codesign for Predictive Control. IEEE Trans. Control Syst. Technol. 2019, 27, 2295–2304. [Google Scholar] [CrossRef]
- Audet, C.; Dennis, J.E., Jr. Mesh adaptive direct search algorithms for constrained optimization. SIAM J. Optim. 2006, 17, 188–217. [Google Scholar] [CrossRef]
- Audet, C.; Dennis, J.E. A Progressive Barrier for Derivative-Free Nonlinear Programming. SIAM J. Optim. 2009, 20, 445–472. [Google Scholar] [CrossRef]
- Süli, E.; Mayers, D.F. An Introduction to Numerical Analysis; Cambridge University Press: Cambridge, UK, 2003. [Google Scholar]
- AMD. Vitis Reference Guide; Technical Report UG1702 (v2024.2); AMD, Inc.: Sunnyvale, CA, USA, 2025. [Google Scholar]
- Lucia, S.; Navarro, D.; Lucia, O.; Zometa, P.; Findeisen, R. Optimized FPGA implementation of model predictive control for embedded systems using high-level synthesis tool. IEEE Trans. Ind. Inform. 2017, 14, 137–145. [Google Scholar] [CrossRef]
- AMD. Vitis Model Composer Reference Guide; Technical Report UG1483 (v2024.2); AMD, Inc.: Sunnyvale, CA, USA, 2025. [Google Scholar]
- Infineon. OptiMOS™-6 Power-Transistor—IAUC60N04S6L039. 2019. Available online: https://www.infineon.com/dgdl/Infineon-IAUC60N04S6L039-DataSheet-v01_00-EN.pdf?fileId=5546d4626afcd350016b1c511cb70df6 (accessed on 24 February 2025).
- Infineon. IDW30E65D1—Emitter Controlled Diode Rapid 1 Series. 2013. Available online: https://www.infineon.com/dgdl/Infineon-IDW30E65D1-DS-v02_02-en.pdf?fileId=db3a30433d68e984013d6929d1da01cc (accessed on 24 February 2025).
- Grüne, L.; Pannek, J. Nonlinear Model Predictive Control; Springer: Berlin/Heidelberg, Germany, 2017. [Google Scholar]















| Circuit Params. | NMPC Params. | ||
|---|---|---|---|
| 5 | P | 128 | |
| 6 | Q | 128 | |
| 80 | R | 1 | |
| C | 100 | N | 5 |
| 4 | 2 | ||
| 0.2 | |||
| 0.8 | |||
| 0 | |||
| 3 | |||
| MADS Params. | |||
| 7 | |||
| RTL Params. | |||
| 40 | |||
| f | 50 | ||
| Synthesis | Place and Route | |
|---|---|---|
| latency | ||
| DSP | 53 (24 %) | 53 (24 %) |
| FF | 17,387 (16 %) | 8791 (8 %) |
| LUT | 25,802 (48 %) | 10,655 (20 %) |
| [21] | This Paper | |
|---|---|---|
| data representation | floating point (64 bit) | fixed point (up to 36 bits) |
| optimization algorithm | Interior Point (fmincon) | MADS |
| system integration | ode45 | midpoint (ord. 2) |
| latency | 0 | |
| implementation | Simulink | FPGA |
| N | Latency (µs) | DSP (%) | FF (%) | LUT (%) | ||
|---|---|---|---|---|---|---|
| 4 | 2 | 3 | 6.00 | 68 (31%) | 18,203 (17%) | 24,252 (48%) |
| 4 | 2 | 5 | 9.86 | 68 (31%) | 18,205 (17%) | 24,254 (48%) |
| 4 | 2 | 7 | 13.72 | 68 (31%) | 18,205 (17%) | 24,254 (48%) |
| 4 | 3 | 3 | 7.52 | 65 (29%) | 19,349 (18%) | 25,991 (48%) |
| 4 | 3 | 5 | 12.28 | 65 (29%) | 19,351 (18%) | 25,993 (48%) |
| 4 | 3 | 7 | 17.04 | 65 (29%) | 19,351 (18%) | 25,993 (48%) |
| 5 | 2 | 3 | 7.23 | 53 (24%) | 17,389 (16%) | 25,800 (48%) |
| 5 | 2 | 5 | 11.91 | 53 (24%) | 17,391 (16%) | 25,802 (48%) |
| 5 | 2 | 7 | 16.59 | 53 (24%) | 17,837 (16%) | 25,802 (48%) |
| 5 | 3 | 3 | 8.72 | 72 (32%) | 21,639 (20%) | 29,090 (54%) |
| 5 | 3 | 5 | 14.28 | 72 (32%) | 21,641 (20%) | 29,092 (54%) |
| 5 | 3 | 7 | 19.84 | 72 (32%) | 21,641 (20%) | 29,092 (54%) |
| 6 | 2 | 3 | 8.43 | 65 (29%) | 20,765 (19%) | 29,981 (56%) |
| 6 | 2 | 5 | 13.91 | 65 (29%) | 20,767 (19%) | 29,983 (56%) |
| 6 | 2 | 7 | 19.39 | 65 (29%) | 20,767 (19%) | 29,983 (56%) |
| 6 | 3 | 3 | 10.04 | 74 (33%) | 24,192 (22%) | 33,609 (63%) |
| 6 | 3 | 5 | 16.48 | 74 (33%) | 24,194 (22%) | 33,611 (63%) |
| 6 | 3 | 7 | 22.92 | 74 (33%) | 24,194 (22%) | 33,611 (63%) |
| 7 | 2 | 3 | 9.66 | 79 (35%) | 24,316 (22%) | 34,597 (65%) |
| 7 | 2 | 5 | 15.96 | 79 (35%) | 23,418 (22%) | 34,599 (65%) |
| 7 | 2 | 7 | 22.26 | 79 (35%) | 23,418 (22%) | 34,599 (65%) |
| 7 | 3 | 3 | 11.33 | 64 (29%) | 23,569 (22%) | 34,801 (65%) |
| 7 | 3 | 5 | 18.63 | 64 (29%) | 23,571 (22%) | 34,803 (65%) |
| 7 | 3 | 7 | 25.93 | 64 (29%) | 23,571 (22%) | 34,803 (65%) |
| 10 | 2 | 3 | 13.41 | 73 (33%) | 27,179 (25%) | 41,218 (77%) |
| 10 | 2 | 5 | 22.21 | 73 (33%) | 27,181 (25%) | 41,220 (77%) |
| 10 | 2 | 7 | 31.01 | 73 (33%) | 27,181 (25%) | 41,220 (77%) |
| 10 | 3 | 3 | 15.02 | 75 (34%) | 28,058 (26%) | 42,719 (80%) |
| 10 | 3 | 5 | 25.08 | 75 (34%) | 28,058 (26%) | 42,719 (80%) |
| 10 | 3 | 7 | 34.96 | 75 (34%) | 28,060 (26%) | 42,721 (80%) |
| 13 | 2 | 3 | 17.10 | 75 (34%) | 30,191 (28%) | 49,552 (93%) |
| 13 | 2 | 5 | 28.36 | 75 (34%) | 30,193 (28%) | 49,554 (93%) |
| 13 | 2 | 7 | 39.62 | 75 (34%) | 30,193 (28%) | 49,554 (93%) |
| 13 | 3 | 3 | 19.13 | 71 (32%) | 31,090 (29%) | 50,886 (95%) |
| 13 | 3 | 5 | 31.63 | 71 (32%) | 31,092 (29%) | 50,888 (95%) |
| 13 | 3 | 7 | 44.13 | 71 (32%) | 31,092 (29%) | 50,888 (95%) |
| 15 | 2 | 3 | 19.44 | 72 (32%) | 31,770 (29%) | 53,657 (100%) |
| 15 | 2 | 5 | 32.36 | 72 (32%) | 31,772 (29%) | 53,659 (100%) |
| 15 | 2 | 7 | 45.08 | 72 (32%) | 31,774 (29%) | 53,661 (100%) |
| 15 | 3 | 3 | 21.83 | 78 (35%) | 34,931 (32%) | 57,180 (107%) |
| 15 | 3 | 5 | 36.13 | 78 (35%) | 34,933 (32%) | 57,182 (107%) |
| 15 | 3 | 7 | 50.43 | 78 (35%) | 34,933 (32%) | 57,182 (107%) |
Disclaimer/Publisher’s Note: The statements, opinions and data contained in all publications are solely those of the individual author(s) and contributor(s) and not of MDPI and/or the editor(s). MDPI and/or the editor(s) disclaim responsibility for any injury to people or property resulting from any ideas, methods, instructions or products referred to in the content. |
© 2025 by the authors. Licensee MDPI, Basel, Switzerland. This article is an open access article distributed under the terms and conditions of the Creative Commons Attribution (CC BY) license (https://creativecommons.org/licenses/by/4.0/).
Share and Cite
Ravera, A.; Oliveri, A.; Lodi, M.; Storace, M. FPGA Implementation of Nonlinear Model Predictive Control for a Boost Converter with a Partially Saturating Inductor. Electronics 2025, 14, 941. https://doi.org/10.3390/electronics14050941
Ravera A, Oliveri A, Lodi M, Storace M. FPGA Implementation of Nonlinear Model Predictive Control for a Boost Converter with a Partially Saturating Inductor. Electronics. 2025; 14(5):941. https://doi.org/10.3390/electronics14050941
Chicago/Turabian StyleRavera, Alessandro, Alberto Oliveri, Matteo Lodi, and Marco Storace. 2025. "FPGA Implementation of Nonlinear Model Predictive Control for a Boost Converter with a Partially Saturating Inductor" Electronics 14, no. 5: 941. https://doi.org/10.3390/electronics14050941
APA StyleRavera, A., Oliveri, A., Lodi, M., & Storace, M. (2025). FPGA Implementation of Nonlinear Model Predictive Control for a Boost Converter with a Partially Saturating Inductor. Electronics, 14(5), 941. https://doi.org/10.3390/electronics14050941

