A Weak-PUF-Assisted Strong PUF with Inherent Security Using Metastability Implemented on FPGAs
Abstract
1. Introduction
- A performance-enhanced weak DL-PUF structure based on metastability of the cross-coupled circuit is proposed, and the specific operating principles and mechanisms of the DL-PUF are analyzed.
- A hard macro scheme implemented on FPGAs is proposed, which designs the proposed weak PUF as a hard macro to ensure more efficient resource utilization.
- To address the situation that the response of weak PUF units deployed at different locations may be unstable, testing and pre-selection are carried out, and the selection of unit locations is realized based on the results during the testing process.
- The proposed strong PUF exhibits a good security performance and performs very well in reliability, uniqueness, uniformity, and randomness, which ensure a high unclonable manifestation.
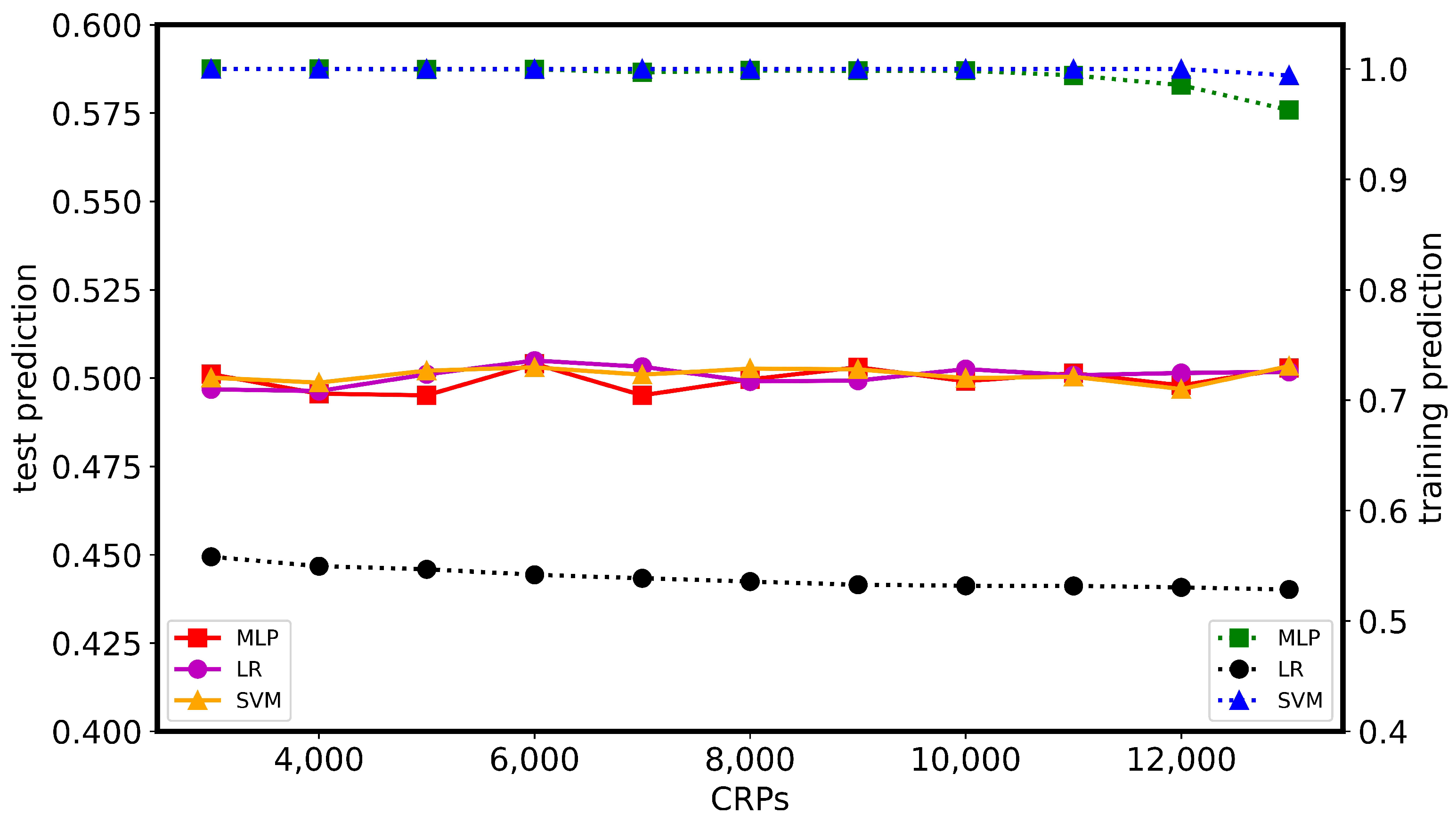
- For machine learning attacks, we performed tests using three machine learning algorithms, namely, Support Vector Machine (SVM), Logistic Regression (LR), and Multilayer Perceptron (MLP). Based on the results of the training, the verification of the security of the design against the machine learning algorithm attacks used in this paper was achieved.
2. Background
3. The Design of DL-PUF
3.1. Metastability Analysis
3.2. The Proposed DL-PUF
- When the input challenge signal C is “0”, the circuit enters the first operating state. In this state, the DL-PUF unit generates a response based on the internal physical variation from the latter cross-coupled circuit. The former cross-coupled circuit consists of two NAND gates; each of the NAND gates can only output “1” because the NAND logic can only output “1” when one of the inputs is set to “0”. As a result, the latter latch receives two “1” inputs at the same time. The latter cross-coupled circuit enters into a metastable state with both inputs set to “1”. The two NAND gates of the latter cross-coupled circuit could be seen as two cross-coupled inverters, which is similar to an SRAM, because of the locked input signal. The latter cross-coupled circuit produces a response bit at the Q1 port, which can be either “0” or “1”.
- When the input challenge signal C is “1”, the circuit enters a different operating state. In this case, the DL-PUF unit generates a response using the physical variation from the former cross-coupled circuit. The former cross-coupled circuit enters a metastable state because both inputs are locked to “1”. The two NAND gates of the former cross-coupled circuit could be seen as two cross-coupled inverters, which is similar to an SRAM. According to the internal random difference within the circuit, its output, which is unpredictable, is “0” or “1”; . The latter cross-coupled circuit transmits the response of the former cross-coupled circuit to the output of the unit. The latter cross-coupled circuit outputs the opposite of at the Q1 port, which is either “1” or “0” depending on the metastable state. The latter latch could be considered to work as a two-bit inverter to process the response of the former latch. It does not matter that the response is subjected to a negation logic operation because it retains its randomness.
4. Implementation
5. Evaluation
5.1. Reliability
5.2. Uniqueness
5.3. Uniformity
5.4. Randomness
5.5. Resistance to Machine Learning Attacks
5.6. Comparison with Other Work
6. Conclusions
Author Contributions
Funding
Data Availability Statement
Conflicts of Interest
References
- Mosenia, A.; Jha, N.K. A comprehensive study of security of internet-of-things. IEEE Trans. Emerg. Top. Comput. 2016, 5, 586–602. [Google Scholar] [CrossRef]
- Yao, Y.; Kathuria, T.; Ege, B.; Schaumont, P. Architecture correlation analysis (ACA): Identifying the source of side-channel leakage at gate-level. In Proceedings of the 2020 IEEE International Symposium on Hardware Oriented Security and Trust (HOST), San Jose, CA, USA, 7–11 December 2021; IEEE: Piscataway, NJ, USA, 2020; pp. 188–196. [Google Scholar]
- Zoni, D.; Barenghi, A.; Pelosi, G.; Fornaciari, W. A comprehensive side-channel information leakage analysis of an in-order RISC CPU microarchitecture. Acm Trans. Des. Autom. Electron. Syst. (TODAES) 2018, 23, 1–30. [Google Scholar] [CrossRef]
- Joye, M.; Quisquater, J.J. Hessian elliptic curves and side-channel attacks. In Proceedings of the Cryptographic Hardware and Embedded Systems—CHES 2001: Third International Workshop, Paris, France, 14–16 May 2001; Proceedings 3. Springer: Berlin/Heidelberg, Germany, 2001; pp. 402–410. [Google Scholar]
- Clark, L.T.; Medapuram, S.B.; Kadiyala, D.K.; Brunhaver, J. Physically Unclonable Functions Using Foundry SRAM Cells. IEEE Trans. Circuits Syst. I Regul. Pap. 2019, 66, 955–966. [Google Scholar] [CrossRef]
- Paral, Z.; Devadas, S. Reliable and efficient PUF-based key generation using pattern matching. In Proceedings of the 2011 IEEE International Symposium on Hardware-Oriented Security and Trust, San Diego, CA, USA, 5–6 June 2011; IEEE: Piscataway, NJ, USA, 2011; pp. 128–133. [Google Scholar]
- Guajardo, J.; Kumar, S.S.; Schrijen, G.J.; Tuyls, P. FPGA intrinsic PUFs and their use for IP protection. In Proceedings of the Cryptographic Hardware and Embedded Systems-CHES 2007: 9th International Workshop, Vienna, Austria, 10–13 September 2007; Proceedings 9. Springer: Berlin/Heidelberg, Germany, 2007; pp. 63–80. [Google Scholar]
- Meka, P.S.; Sivaraman, R.; Rengarajan, A.; Rajagopalan, S. Metastability Influenced PUF for cryptographic key generation: A FPGA Approach. In Proceedings of the 2020 International Conference on Computer Communication and Informatics (ICCCI), Coimbatore, India, 22–24 January 2020; IEEE: Piscataway, NJ, USA, 2020; pp. 1–6. [Google Scholar]
- Zalivaka, S.S.; Ivaniuk, A.A.; Chang, C.H. Reliable and modeling attack resistant authentication of arbiter PUF in FPGA implementation with trinary quadruple response. IEEE Trans. Inf. Forensics Secur. 2018, 14, 1109–1123. [Google Scholar] [CrossRef]
- Rai, V.K.; Tripathy, S.; Mathew, J. LPA: A Lightweight PUF-based Authentication Protocol for IoT System. In Proceedings of the 2023 IEEE 22nd International Conference on Trust, Security and Privacy in Computing and Communications (TrustCom), Exeter, UK, 1–3 November 2023; pp. 1712–1717. [Google Scholar] [CrossRef]
- Conway, A.E. Physically Assuring Networking Protocols with PUFs. In Proceedings of the 2024 IEEE Canadian Conference on Electrical and Computer Engineering (CCECE), Kingston, ON, Canada, 6–9 August 2024; pp. 146–147. [Google Scholar] [CrossRef]
- Lee, J.W.; Lim, D.; Gassend, B.; Suh, G.E.; Van Dijk, M.; Devadas, S. A technique to build a secret key in integrated circuits for identification and authentication applications. In Proceedings of the 2004 Symposium on VLSI Circuits. Digest of Technical Papers (IEEE Cat. No. 04CH37525), Honolulu, HI, USA, 17–19 June 2004; IEEE: Piscataway, NJ, USA, 2004; pp. 176–179. [Google Scholar]
- Suh, G.E.; Devadas, S. Physical unclonable functions for device authentication and secret key generation. In Proceedings of the 44th Annual Design Automation Conference, San Diego CA, USA, 4–8 June 2007; pp. 9–14. [Google Scholar]
- Rührmair, U.; Sehnke, F.; Sölter, J.; Dror, G.; Devadas, S.; Schmidhuber, J. Modeling attacks on physical unclonable functions. In Proceedings of the 17th ACM Conference on Computer and Communications Security, Chicago, IL, USA, 4–8 October 2010; pp. 237–249. [Google Scholar]
- Rührmair, U.; Sölter, J.; Sehnke, F.; Xu, X.; Mahmoud, A.; Stoyanova, V.; Dror, G.; Schmidhuber, J.; Burleson, W.; Devadas, S. PUF modeling attacks on simulated and silicon data. IEEE Trans. Inf. Forensics Secur. 2013, 8, 1876–1891. [Google Scholar] [CrossRef]
- Santikellur, P.; Chakraborty, R.S. A computationally efficient tensor regression network-based modeling attack on XOR arbiter PUF and its variants. IEEE Trans. Comput.-Aided Des. Integr. Circuits Syst. 2020, 40, 1197–1206. [Google Scholar] [CrossRef]
- Miskelly, J.; Gu, C.; Ma, Q.; Cui, Y.; Liu, W.; O’Neill, M. Modelling attack analysis of configurable ring oscillator (CRO) PUF designs. In Proceedings of the 2018 IEEE 23rd International Conference on Digital Signal Processing (DSP), Shanghai, China, 19–21 November 2018; IEEE: Piscataway, NJ, USA, 2018; pp. 1–5. [Google Scholar]
- Canaday, D.; Barbosa, W.A.; Pomerance, A. A novel attack on machine-learning resistant physical unclonable functions. In Proceedings of the 2022 IEEE International Symposium on Hardware Oriented Security and Trust (HOST), McLean, VA, USA, 27–30 June 2022; IEEE: Piscataway, NJ, USA, 2022; pp. 25–28. [Google Scholar]
- Bhatta, N.P.; Amsaad, F. Advancing PUF Security Machine Learning Assisted Modeling Attacks. In Proceedings of the 2024 IEEE Computer Society Annual Symposium on VLSI (ISVLSI), Knoxville, TN, USA, 1–3 July 2024; pp. 805–808. [Google Scholar] [CrossRef]
- Alheyasat, A.; Torrens, G.; Bota, S.; Alorda, B. Selection of SRAM cells to improve reliable PUF implementation using cell mismatch metric. In Proceedings of the 2020 XXXV Conference on Design of Circuits and Integrated Systems (DCIS), Segovia, Spain, 18–20 November 2020; IEEE: Piscataway, NJ, USA, 2020; pp. 1–6. [Google Scholar]
- Alheyasat, A.; Torrens, G.; Bota, S.; Alorda, B. Weak and Strong SRAM cells analysis in embedded memories for PUF applications. In Proceedings of the 2019 XXXIV Conference on Design of Circuits and Integrated Systems (DCIS), Bilbao, Spain, 20–22 November 2019; IEEE: Piscataway, NJ, USA, 2019; pp. 1–6. [Google Scholar]
- Kumar, S.S.; Guajardo, J.; Maes, R.; Schrijen, G.J.; Tuyls, P. The butterfly PUF protecting IP on every FPGA. In Proceedings of the 2008 IEEE International Workshop on Hardware-Oriented Security and Trust, Anaheim, CA, USA, 9 June 2008; IEEE: Piscataway, NJ, USA, 2008; pp. 67–70. [Google Scholar]
- Yamamoto, D.; Sakiyama, K.; Iwamoto, M.; Ohta, K.; Takenaka, M.; Itoh, K. Variety enhancement of PUF responses using the locations of random outputting RS latches. J. Cryptogr. Eng. 2013, 3, 197–211. [Google Scholar] [CrossRef]
- Shifman, Y.; Miller, A.; Keren, O.; Weizmann, Y.; Shor, J. A method to improve reliability in a 65-nm SRAM PUF array. IEEE Solid-State Circuits Lett. 2018, 1, 138–141. [Google Scholar] [CrossRef]
- Liu, J.; Zhao, Y.; Zhu, Y.; Chan, C.H.; Martins, R.P. A weak PUF-assisted strong PUF with inherent immunity to modeling attacks and ultra-low BER. IEEE Trans. Circuits Syst. I Regul. Pap. 2022, 69, 4898–4907. [Google Scholar] [CrossRef]
- Bhargava, M.; Cakir, C.; Mai, K. Attack resistant sense amplifier based PUFs (SA-PUF) with deterministic and controllable reliability of PUF responses. In Proceedings of the 2010 IEEE International Symposium on Hardware-Oriented Security and Trust (HOST), Anaheim, CA, USA, 13–14 June 2010; IEEE: Piscataway, NJ, USA, 2010; pp. 106–111. [Google Scholar]
- Liu, R.; Wu, H.; Pang, Y.; Qian, H.; Yu, S. Extending 1kb RRAM array from weak PUF to strong PUF by employment of SHA module. In Proceedings of the 2017 Asian Hardware Oriented Security and Trust Symposium (AsianHOST), Beijing, China, 19–20 October 2017; IEEE: Piscataway, NJ, USA, 2017; pp. 67–72. [Google Scholar]
- Santiago, L.; Patil, V.C.; Prado, C.B.; Alves, T.A.; Marzulo, L.A.; França, F.M.; Kundu, S. Realizing strong PUF from weak PUF via neural computing. In Proceedings of the 2017 IEEE International Symposium on Defect and Fault Tolerance in VLSI and Nanotechnology Systems (DFT), Juan-Les-Pins, France, 3–5 October 2023; IEEE: Piscataway, NJ, USA, 2017; pp. 1–6. [Google Scholar]
- Tang, L.; Ji, H.; Liu, K.; Zhou, J.; Fan, W. A Hybrid Strong-Weak PUF Against Machine Learning Attacks with High Reliability. In Proceedings of the 2024 9th International Conference on Integrated Circuits and Microsystems (ICICM), Wuhan, China, 25–27 October 2024; pp. 402–406. [Google Scholar] [CrossRef]
- Gassend, B.; Clarke, D.; Van Dijk, M.; Devadas, S. Silicon physical random functions. In Proceedings of the 9th ACM Conference on Computer and Communications Security, Washington, DC, USA, 18–22 November 2002; pp. 148–160. [Google Scholar]
- Alkatheiri, M.S.; Zhuang, Y.; Korobkov, M.; Sangi, A.R. An experimental study of the state-of-the-art PUFs implemented on FPGAs. In Proceedings of the 2017 IEEE Conference on Dependable and Secure Computing, Taipei, Taiwan, 7–10 August 2017; IEEE: Piscataway, NJ, USA, 2017; pp. 174–180. [Google Scholar]
- Wu, Q.; Zhang, J. CT PUF: Configurable tristate PUF against machine learning attacks. In Proceedings of the 2020 IEEE International Symposium on Circuits and Systems (ISCAS), Virtual, 10–21 October 2020; IEEE: Piscataway, NJ, USA, 2020; pp. 1–5. [Google Scholar]
- Díez-Señorans, G.; Garcia-Bosque, M.; Sánchez-Azqueta, C.; Celma, S. Programmable delay lines on different lut implementations for cro-puf. In Proceedings of the 2022 17th Conference on Ph. D Research in Microelectronics and Electronics (PRIME), Villasimius, Italy, 12–15 June 2022; IEEE: Piscataway, NJ, USA, 2022; pp. 357–360. [Google Scholar]
- Wang, A.; Tan, W.; Wen, Y.; Lao, Y. NoPUF: A novel PUF design framework toward modeling attack resistant PUFs. IEEE Trans. Circuits Syst. I Regul. Pap. 2021, 68, 2508–2521. [Google Scholar] [CrossRef]
- Usama, M.; Kwasniewski, T.A. Metastability analysis of CMOS current mode logic latches. In Proceedings of the Canadian Conference on Electrical and Computer Engineering, Saskatoon, SK, Canada, 1–4 May 2005; IEEE: Piscataway, NJ, USA, 2005; pp. 1521–1524. [Google Scholar]
- Anandakumar, N.N.; Hashmi, M.S.; Sanadhya, S.K. Design and analysis of FPGA-based PUFs with enhanced performance for hardware-oriented security. ACM J. Emerg. Technol. Comput. Syst. 2022, 18, 1–26. [Google Scholar] [CrossRef]
- Bassham, L.E.; Rukhin, A.L.; Soto, J.; Nechvatal, J.R.; Smid, M.E.; Leigh, S.D.; Levenson, M.; Vangel, M.; Heckert, N.A.; Banks, D.L. A Statistical Test Suite for Random and Pseudorandom Number Generators for Cryptographic Applications; National Institute of Standards and Technology: Gaithersburg, MD, USA, 2010.
- Marchand, C.; Bossuet, L.; Mureddu, U.; Bochard, N.; Cherkaoui, A.; Fischer, V. Implementation and characterization of a physical unclonable function for IoT: A case study with the TERO-PUF. IEEE Trans. Comput.-Aided Des. Integr. Circuits Syst. 2017, 37, 97–109. [Google Scholar] [CrossRef]
- Ali, R.; Ma, H.; Hou, Z.; Zhang, D.; Deng, E.; Wang, Y. A reconfigurable arbiter MPUF with high resistance against machine learning attack. IEEE Trans. Magn. 2021, 57, 3402007. [Google Scholar] [CrossRef]
- Liu, W.; Zhang, L.; Zhang, Z.; Gu, C.; Wang, C.; O’neill, M.; Lombardi, F. XOR-based low-cost reconfigurable PUFs for IoT security. ACM Trans. Embed. Comput. Syst. 2019, 18, 25. [Google Scholar] [CrossRef]










| Test | Bitstream Length | Num | p-Value | Proportion | Pass |
|---|---|---|---|---|---|
| Frequency | 102,400 | 40 | 0.739918 | 40/40 | Pass |
| Block Frequency | 102,400 | 40 | 0.392456 | 40/40 | Pass |
| Cumulative Sums | 102,400 | 40 | 0.585209 | 40/40 | Pass |
| Runs | 102,400 | 40 | 0.311542 | 38/40 | Pass |
| Longest Run | 102,400 | 40 | 0.392456 | 39/40 | Pass |
| Approximate Entropy | 102,400 | 40 | 0.437274 | 40/40 | Pass |
| Design | Technology | CRPs | Uniqueness | Uniformity | Reliability | SVM | LR | MLP |
|---|---|---|---|---|---|---|---|---|
| Proposed Design | 45 nm FPGA | 49.994% | 50.016% | 99.62% | 50.04% | 50.13% | 49.97% | |
| PUF [25] | 65 nm CMOS | 1.58 | 49.99% | 50.08% | 99.9999999911% | - | - | - |
| WiSARD PUF [28] | 45 nm CMOS | - | 49.95% | - | 96.25% | 69.0% | 63.7% | - |
| RO PUF [36] | 28 nm FPGA | 256 | 48.91% | 49.62% | 99.39% | - | 52.5% | - |
| RS LPUF [36] | 28 nm FPGA | 256 | 49.47% | 50.68% | 99.46% | - | 51.1% | - |
| XRRO PUF [40] | 45 nm FPGA | - | 48.76% | - | 97.72% | - | - | - |
| XRBR PUF [40] | 45 nm FPGA | - | 40.67% | - | 98.22% | - | - | - |
| Butterfly PUF [22] | 65 nm FPGA | 1 | 43.16% | - | 96.20% | - | - | - |
| MPUF [39] | 28 nm | 50.21% | - | 99.853% | 64.53% | 65.12% | 62.7% |
Disclaimer/Publisher’s Note: The statements, opinions and data contained in all publications are solely those of the individual author(s) and contributor(s) and not of MDPI and/or the editor(s). MDPI and/or the editor(s) disclaim responsibility for any injury to people or property resulting from any ideas, methods, instructions or products referred to in the content. |
© 2025 by the authors. Licensee MDPI, Basel, Switzerland. This article is an open access article distributed under the terms and conditions of the Creative Commons Attribution (CC BY) license (https://creativecommons.org/licenses/by/4.0/).
Share and Cite
He, J.; Song, G.; Zhang, Q.; Wang, X.; Liu, Y.; Li, Y.; Ye, M.; Zhao, Y. A Weak-PUF-Assisted Strong PUF with Inherent Security Using Metastability Implemented on FPGAs. Electronics 2025, 14, 1007. https://doi.org/10.3390/electronics14051007
He J, Song G, Zhang Q, Wang X, Liu Y, Li Y, Ye M, Zhao Y. A Weak-PUF-Assisted Strong PUF with Inherent Security Using Metastability Implemented on FPGAs. Electronics. 2025; 14(5):1007. https://doi.org/10.3390/electronics14051007
Chicago/Turabian StyleHe, Jiaji, Guoqian Song, Qizhi Zhang, Xiaoxiang Wang, Yanjiang Liu, Yao Li, Mao Ye, and Yiqiang Zhao. 2025. "A Weak-PUF-Assisted Strong PUF with Inherent Security Using Metastability Implemented on FPGAs" Electronics 14, no. 5: 1007. https://doi.org/10.3390/electronics14051007
APA StyleHe, J., Song, G., Zhang, Q., Wang, X., Liu, Y., Li, Y., Ye, M., & Zhao, Y. (2025). A Weak-PUF-Assisted Strong PUF with Inherent Security Using Metastability Implemented on FPGAs. Electronics, 14(5), 1007. https://doi.org/10.3390/electronics14051007

