Toward Trustworthy Digital Twinning: Taxonomy, Analysis, and Open Challenges
Abstract
1. Introduction
- Proposal of a five-layer reference architecture for DTs.
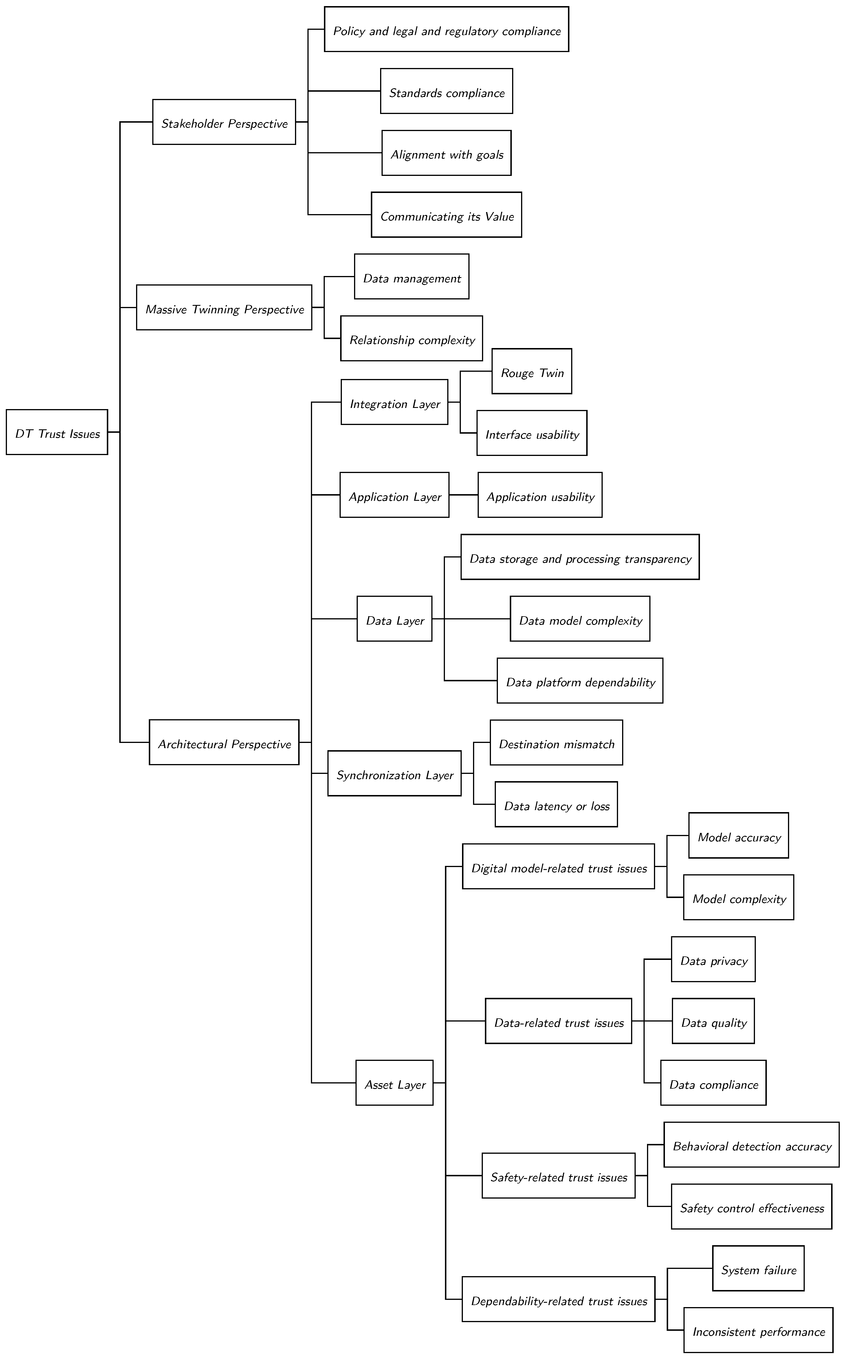
- Taxonomy and categorization of DT trust issues from three perspectives: architectural, massive twinning, and stakeholders.
- A parametric analysis of trust issues and their mapping to possible solutions for DT.
- Future directions highlighting possible solutions for open DT trust problems.
2. Background and Related Work
2.1. Trust Background
2.1.1. Trust Attributes: Behavioral
2.1.2. Trust Attributes: Non-Behavioral
2.2. Related Work
2.2.1. Recent Advances in Security for DTs
2.2.2. Recent Advances in Trust for DTs
3. Digital Twins Architecture
3.1. Overview
3.2. Asset Layer
3.3. Synchronization Layer
- Data collection: Collects data from the assets and devices in the system. This includes data from sensors, cameras, and other monitoring devices.
- Data filtering and processing: Provides filtering and processing facilities for the data between the two layers. This can help to reduce the volume of data that needs to be processed at the destination, improving the performance and scalability of the system.
- Data transmission: Reliably transmits the data from the asset layer to the data layer and vice versa.
- Interoperability and integration: Provides a common platform for integrating and enabling communication between different heterogeneous devices and systems. This reduces the complexity and cost of integration and improves the interoperability of the system.
- Security: Provides security features such as authentication, access control, encryption, and traceability and accountability to protect the data flow in both directions.
- Fault tolerance and resilience: Implements Logic to detect and recover from communication failures or other faults that may occur during data transmission. This can help to ensure the robustness and reliability of the DT system, even in the presence of unexpected events or failures.
3.4. Data Layer
- Data storage: Provides a storage mechanism for all collected and computed data, which can be in different formats such as structured, semi-structured, and unstructured data. It can also use different database technologies, such as relational databases, NoSQL databases, and time-series databases, depending on the type of data and the requirements of the DT application.
- Data processing and analytics: Provides facilities for processing and analyzing stored data, generating insights and predictions about the underlying assets. This involves using various techniques such as statistical analysis, ML, and artificial intelligence algorithms to identify patterns and relationships in the data.
- Data access: Provides a platform for accessing and querying the stored data, which includes providing APIs and other interfaces for accessing the data, as well as providing tools for data visualization and analysis.
- Data security: Ensures the security and privacy of the stored data. This includes implementing access control mechanisms, data encryption, and other security features to prevent unauthorized access and data breaches [60]. This also includes data governance policies, data retention policies, and data anonymization policies, which ensure that the data is used appropriately.
- Data backup and recovery: Ensures that the data stored is protected from data loss or corruption. This involves implementing data replication, mirroring, and backup processes to create redundant copies. Also, it involves testing and validating the backup and recovery processes to ensure their reliability and effectiveness in the event of a data loss or corruption.
- Model validation and verification (V&V) and accreditation: Involves checking that a DT model accurately represents the physical system under specified conditions, while Model Accreditation involves certifying that a DT model is suitable for a specific purpose or application. There are several methods and challenges for conducting V&V and accreditation of DTs, including continuous V&V, hybrid V&V, and a hybrid framework. Continuous V&V involves performing it throughout the lifecycle of a DT, while the hybrid framework combines different V&V techniques for evaluating different aspects of a DT model. The hybrid framework establishes a systematic approach for conducting V&V and Accreditation of DTs. It is based on clear definitions, criteria, metrics, and documentation to facilitate communication and collaboration among different stakeholders.
3.5. Application Layer
- Monitoring and control: Allows users to monitor the underlying control assets in real time.
- Simulation and modeling: Allows users to simulate the behavior of the physical twin under different conditions, which can be performed based on real-time data or historical data, depending on the requirements of the DT application.
- Analysis and optimization: Allows users to analyze the data and optimize the performance of the physical system, which can be performed using various techniques such as statistical analysis, ML, and AI algorithms.
- Reporting and visualization: Allows users to generate reports and visualize the data in various formats, such as charts, graphs, and tables, which can be customized based on the user’s requirements and preferences.
3.6. Integration Layer
3.7. Enhancing Trust Through Symmetrical Design
4. Illustrative and Comparative Study
4.1. Illustrative Example
4.2. Comparison with Existing Architectures
- The DT is fully dependent on the physical twin, because it is part of the architecture of the DT. This greatly impacts several quality attributes of the DT, such as testability, because the physical twin has to be present to test the DT. Also, flexibility and scalability are impacted, as it is unclear how to connect multiple DTs to the same physical counterpart.
- The architecture of the physical twin and the DT could be different. This makes the DT difficult to maintain, as developers look at different specifications when working with the twins.
- There is a clear distinction between the physical twin and the DT, because each DT depends on its physical twin. This simplifies finding the physical twin when its digital counterpart is compromised.
5. Toward Trustworthy Digital Twins Architecture
5.1. Overview
5.2. Asset Layer
5.2.1. Safety Related Trust Issues
5.2.2. Data Related Trust Issues
5.2.3. Dependability Related Trust Issues
5.2.4. Model Related Trust Issues
5.3. Synchronization Layer
5.4. Data Layer
5.5. Application Layer
5.6. Integration Layer
6. Trust from a Massive Twinning Perspective
7. Trust from a Stakeholder Perspective
- Qualitative trust assurance: Used to educate the stakeholder about the value of the DT and how it provides that value [29,55]. This is difficult to quantify [55], but there are frameworks that have concrete recommendations of how to achieve that, such as [29]. Furthermore, educating the stakeholders about the behavior of the DT can be done through using modelling techniques (e.g., crystal-box and grey-box modelling) or examining the actual source code of the DT [55]. The main goal here is to provide transparency about the inner workings of the DT.
- Quantitative trust assurance: Used to provide stakeholders with concrete estimations of the conformance of the DT to its physical counterpart in terms of model and behavior [55,90]. This involves performing automated model validation and verification based on uncertainty quantification [55], for which open-source tools such as UQpy [91] exist. For behavioral estimations, usually ML-based approaches (supervised, semi-supervised, or unsupervised) are used to model the behavior of the PT and use that to estimate errors in the DT [25].
8. Key Findings and Interpretations
9. Conclusions and Future Work
Funding
Data Availability Statement
Conflicts of Interest
References
- Alhazmi, T.; Azzedin, F.; Hammoudeh, M. MQTT Based Data Distribution Framework for Digital Twin Networks. In Proceedings of the 8th International Conference on Future Networks & Distributed Systems, Marakech, Morocco, 11–12 December 2024; pp. 1008–1013. [Google Scholar]
- Tao, F.; Zhang, H.; Liu, A.; Nee, A.Y. Digital twin in industry: State-of-the-art. IEEE Trans. Ind. Inform. 2018, 15, 2405–2415. [Google Scholar] [CrossRef]
- Guo, J.; Bilal, M.; Qiu, Y.; Qian, C.; Xu, X.; Raymond Choo, K.K. Survey on digital twins for Internet of Vehicles: Fundamentals, challenges, and opportunities. Digit. Commun. Netw. 2024, 10, 237–247. [Google Scholar] [CrossRef]
- Purcell, W.; Neubauer, T. Digital Twins in Agriculture: A State-of-the-art review. Smart Agric. Technol. 2023, 3, 100094. [Google Scholar] [CrossRef]
- Piromalis, D.; Kantaros, A. Digital Twins in the Automotive Industry: The Road toward Physical-Digital Convergence. Appl. Syst. Innov. 2022, 5, 65. [Google Scholar] [CrossRef]
- Leng, J.; Wang, D.; Shen, W.; Li, X.; Liu, Q.; Chen, X. Digital twins-based smart manufacturing system design in Industry 4.0: A review. J. Manuf. Syst. 2021, 60, 119–137. [Google Scholar] [CrossRef]
- Menassa, C.C. From BIM to digital twins: A systematic review of the evolution of intelligent building representations in the AEC-FM industry. J. Inf. Technol. Constr. 2021, 26, 58–83. [Google Scholar] [CrossRef]
- Alazab, M.; Khan, L.U.; Koppu, S.; Ramu, S.P.; Iyapparaja, M.; Boobalan, P.; Baker, T.; Maddikunta, P.K.R.; Gadekallu, T.R.; Aljuhani, A. Digital Twins for Healthcare 4.0-Recent Advances, Architecture, and Open Challenges. IEEE Consum. Electron. Mag. 2022, 12, 29–37. [Google Scholar] [CrossRef]
- Schleich, B.; Anwer, N.; Mathieu, L.; Wartzack, S. Shaping the digital twin for design and production engineering. CIRP Ann. 2017, 66, 141–144. [Google Scholar] [CrossRef]
- Wagg, D.; Worden, K.; Barthorpe, R.; Gardner, P. Digital twins: State-of-the-art and future directions for modeling and simulation in engineering dynamics applications. ASCE-ASME J. Risk Uncertain. Eng. Syst. Part B. 2020, 6, 030901. [Google Scholar] [CrossRef]
- Grieves, M.; Vickers, J. Digital twin: Mitigating unpredictable, undesirable emergent behavior in complex systems. In Transdisciplinary Perspectives on Complex Systems; Springer: Berlin/Heidelberg, Germany, 2017; pp. 85–113. [Google Scholar]
- Sepasgozar, S.M. Differentiating digital twin from digital shadow: Elucidating a paradigm shift to expedite a smart, sustainable built environment. Buildings 2021, 11, 151. [Google Scholar] [CrossRef]
- Alhazmi, T.; Azzedin, F.; Hassine, J.; Hammoudeh, M. Formal Specification and Executable Analysis of Digital Twin Systems Using Maude Rewriting Logic. Future Gener. Comput. Syst. 2025, 176, 108148. [Google Scholar]
- VanDerHorn, E.; Mahadevan, S. Digital Twin: Generalization, characterization and implementation. DEcision Support Syst. 2021, 145, 113524. [Google Scholar]
- Alam, K.M.; El Saddik, A. C2PS: A digital twin architecture reference model for the cloud-based cyber-physical systems. IEEE Access 2017, 5, 2050–2062. [Google Scholar]
- Alcaraz, C.; Lopez, J. Digital Twin: A Comprehensive Survey of Security Threats. IEEE Commun. Surv. Tutor. 2022, 24, 1475–1503. [Google Scholar]
- Kukushkin, K.; Ryabov, Y.; Borovkov, A. Digital Twins: A Systematic Literature Review Based on Data Analysis and Topic Modeling. Data 2022, 7, 173. [Google Scholar] [CrossRef]
- Opoku, D.G.J.; Perera, S.; Osei-Kyei, R.; Rashidi, M. Digital twin application in the construction industry: A literature review. J. Build. Eng. 2021, 40, 102726. [Google Scholar] [CrossRef]
- Jones, D.; Snider, C.; Nassehi, A.; Yon, J.; Hicks, B. Characterising the Digital Twin: A systematic literature review. CIRP J. Manuf. Sci. Technol. 2020, 29, 36–52. [Google Scholar] [CrossRef]
- Iraji, S.; Mogensen, P.; Ratasuk, R. Recent advances in M2M communications and Internet of Things (IoT). Int. J. Wirel. Inf. Netw. 2017, 24, 240–242. [Google Scholar] [CrossRef]
- Rosen, R.; Fischer, J.; Boschert, S. Next generation digital twin: An ecosystem for mechatronic systems? IFAC-Papersonline 2019, 52, 265–270. [Google Scholar]
- Eckert, C.; Isaksson, O.; Hallstedt, S.; Malmqvist, J.; Rönnbäck, A.Ö.; Panarotto, M. Industry trends to 2040. In Proceedings of the Design Society: International Conference on Engineering Design, Delft, The Netherlands, 5–8 August 2019; Volume 1, pp. 2121–2128. [Google Scholar]
- Rasheed, A.; San, O.; Kvamsdal, T. Digital twin: Values, challenges and enablers from a modeling perspective. IEEE Access 2020, 8, 21980–22012. [Google Scholar] [CrossRef]
- Trauer, J.; Mutschler, M.; Mörtl, M.; Zimmermann, M. Challenges in Implementing Digital Twins—A Survey. In Proceedings of the International Design Engineering Technical Conferences and Computers and Information in Engineering Conference, St. Louis, MO, USA, 14–17 August 2022; Volume 86212, p. V002T02A055. [Google Scholar]
- Bersani, M.M.; Braghin, C.; Cortellessa, V.; Gargantini, A.; Grassi, V.; Presti, F.L.; Mirandola, R.; Pierantonio, A.; Riccobene, E.; Scandurra, P. Towards Trust-preserving Continuous Co-evolution of Digital Twins. In Proceedings of the 2022 IEEE 19th International Conference on Software Architecture Companion (ICSA-C), Honolulu, HI, USA, 12–15 March 2022; pp. 96–99. [Google Scholar]
- Sharma, A.; Kosasih, E.; Zhang, J.; Brintrup, A.; Calinescu, A. Digital twins: State of the art theory and practice, challenges, and open research questions. J. Ind. Inf. Integr. 2022, 30, 100383. [Google Scholar] [CrossRef]
- Botín-Sanabria, D.M.; Mihaita, A.S.; Peimbert-García, R.E.; Ramírez-Moreno, M.A.; Ramírez-Mendoza, R.A.; Lozoya-Santos, J.d.J. Digital twin technology challenges and applications: A comprehensive review. Remote Sens. 2022, 14, 1335. [Google Scholar] [CrossRef]
- Laplante, P. Trusting Digital Twins. Computer 2022, 55, 73–77. [Google Scholar] [CrossRef]
- Trauer, J.; Schweigert-Recksiek, S.; Schenk, T.; Baudisch, T.; Mörtl, M.; Zimmermann, M. A Digital Twin Trust Framework for Industrial Application. Proc. Des. Soc. 2022, 2, 293–302. [Google Scholar] [CrossRef]
- Stjepandić, J.; Sommer, M.; Stobrawa, S. Digital twin: Conclusion and future perspectives. In DigiTwin: An Approach for Production Process Optimization in a Built Environment; Springer: Cham, Switzerland, 2022; pp. 235–259. [Google Scholar]
- Wei, L.; Yang, Y.; Wu, J.; Long, C.; Li, B. Trust management for Internet of Things: A comprehensive study. IEEE Internet Things J. 2022, 9, 7664–7679. [Google Scholar] [CrossRef]
- Rein, A.; Rieke, R.; Jäger, M.; Kuntze, N.; Coppolino, L. Trust establishment in cooperating cyber-physical systems. In Proceedings of the Security of Industrial Control Systems and Cyber Physical Systems: First Workshop, CyberICS 2015, Vienna, Austria, 21–22 September 2015; Springer: Berlin/Heidelberg, Germany, 2016; pp. 31–47. [Google Scholar]
- Mohammadi, G. Trustworthy Cyber-Physical Systems; Springer: Berlin/Heidelberg, Germany, 2019. [Google Scholar]
- Mohammadi, V.; Rahmani, A.M.; Darwesh, A.M.; Sahafi, A. Trust-based recommendation systems in Internet of Things: A systematic literature review. Hum.-Centric Comput. Inf. Sci. 2019, 9, 21. [Google Scholar] [CrossRef]
- Ly, K.; Sun, W.; Jin, Y. Emerging challenges in cyber-physical systems: A balance of performance, correctness, and security. In Proceedings of the 2016 IEEE Conference on Computer Communications Workshops (INFOCOM WKSHPS), San Francisco, CA, USA, 10–14 April 2016; pp. 498–502. [Google Scholar]
- Samir, K.; Khabbazi, M.; Maffei, A.; Onori, M.A. Key Performance Indicators in Cyber-Physical Production Systems. Procedia CIRP 2018, 72, 498–502. [Google Scholar] [CrossRef]
- Bhuiyan, M.Z.A.; Kuo, S.Y.; Lyons, D.; Shao, Z. Dependability in cyber-physical systems and applications. ACM Trans. -Cyber-Phys. Syst. 2018, 3, 1. [Google Scholar] [CrossRef]
- Miller, M.E.; Spatz, E. A unified view of a human digital twin. Hum.-Intell. Syst. Integr. 2022, 4, 23–33. [Google Scholar] [CrossRef]
- Azzedin, F.; Suwad, H.; Rahman, M.M. An Asset-Based Approach to Mitigate Zero-Day Ransomware Attacks. Comput. Mater. Contin. 2022, 73, 3003–3020. [Google Scholar] [CrossRef]
- Alyami, S.; Alharbi, R.; Azzedin, F. Fragmentation attacks and countermeasures on 6LoWPAN Internet of Things networks: Survey and simulation. Sensors 2022, 22, 9825. [Google Scholar] [CrossRef]
- Campos-Ferreira, A.E.; Lozoya-Santos, J.d.J.; Vargas-Martínez, A.; Mendoza, R.; Morales-Menéndez, R. Digital twin applications: A review. In Memorias del Congreso Nacional de Control Automático; Asociación de México de Control Automático: Puebla, Mexico, 2019; Volume 2, pp. 606–611. [Google Scholar]
- Harper, K.E.; Ganz, C.; Malakuti, S. Digital twin architecture and standards. IIC J. Innov. 2019, 12, 72–83. [Google Scholar]
- Juarez, M.G.; Botti, V.J.; Giret, A.S. Digital twins: Review and challenges. J. Comput. Inf. Sci. Eng. 2021, 21, 030802. [Google Scholar] [CrossRef]
- Singh, S.; Weeber, M.; Birke, K.P. Advancing digital twin implementation: A toolbox for modelling and simulation. Procedia CIRP 2021, 99, 567–572. [Google Scholar] [CrossRef]
- Ran, Y.; Zhou, X.; Lin, P.; Wen, Y.; Deng, R. A survey of predictive maintenance: Systems, purposes and approaches. arXiv 2019, arXiv:1912.07383. [Google Scholar]
- Lim, K.Y.H.; Zheng, P.; Chen, C.H. A state-of-the-art survey of Digital Twin: Techniques, engineering product lifecycle management and business innovation perspectives. J. Intell. Manuf. 2020, 31, 1313–1337. [Google Scholar] [CrossRef]
- Rathore, M.M.; Shah, S.A.; Shukla, D.; Bentafat, E.; Bakiras, S. The role of ai, machine learning, and big data in digital twinning: A systematic literature review, challenges, and opportunities. IEEE Access 2021, 9, 32030–32052. [Google Scholar] [CrossRef]
- Fuller, A.; Fan, Z.; Day, C.; Barlow, C. Digital twin: Enabling technologies, challenges and open research. IEEE Access 2020, 8, 108952–108971. [Google Scholar] [CrossRef]
- Suhail, S.; Hussain, R.; Jurdak, R.; Oracevic, A.; Salah, K.; Hong, C.S.; Matulevičius, R. Blockchain-based digital twins: Research trends, issues, and future challenges. ACM Comput. Surv. (Csur) 2022, 54, 1–34. [Google Scholar] [CrossRef]
- Raj, P. Empowering digital twins with blockchain. In Advances in Computers; Elsevier: Amsterdam, The Netherlands, 2021; Volume 121, pp. 267–283. [Google Scholar]
- Suhail, S.; Hussain, R.; Jurdak, R.; Hong, C.S. Trustworthy digital twins in the industrial internet of things with blockchain. IEEE Internet Comput. 2021, 26, 58–67. [Google Scholar] [CrossRef]
- Putz, B.; Dietz, M.; Empl, P.; Pernul, G. Ethertwin: Blockchain-based secure digital twin information management. Inf. Process. Manag. 2021, 58, 102425. [Google Scholar] [CrossRef]
- Rivera, L.F.; Jiménez, M.; Villegas, N.M.; Tamura, G.; Müller, H.A. The forging of autonomic and cooperating digital twins. IEEE Internet Comput. 2021, 26, 41–49. [Google Scholar] [CrossRef]
- Kuruppuarachchi, P.; Rea, S.; McGibney, A. Trust and security analyzer for collaborative digital manufacturing ecosystems. In Proceedings of the International Symposium on Leveraging Applications of Formal Methods, Rhodes, Greece, 22–30 October 2022; Springer: Berlin/Heidelberg, Germany, 2022; pp. 208–218. [Google Scholar]
- Bonney, M.S.; de Angelis, M.; Dal Borgo, M.; Wagg, D.J. Contextualisation of information in digital twin processes. Mech. Syst. Signal Process. 2023, 184, 109657. [Google Scholar] [CrossRef]
- Voas, J.; Mell, P.; Piroumian, V. Considerations for Digital Twin Technology and Emerging Standards. 2021. Available online: https://csrc.nist.gov/pubs/ir/8356/ipd (accessed on 1 November 2025).
- Newrzella, S.R.; Franklin, D.W.; Haider, S. Three-dimension digital twin reference architecture model for functionality, dependability, and life cycle development across industries. IEEE Access 2022, 10, 95390–95410. [Google Scholar] [CrossRef]
- Thelen, A.; Zhang, X.; Fink, O.; Lu, Y.; Ghosh, S.; Youn, B.D.; Todd, M.D.; Mahadevan, S.; Hu, C.; Hu, Z. A comprehensive review of digital twin—Part 1: Modeling and twinning enabling technologies. Struct. Multidiscip. Optim. 2022, 65, 354. [Google Scholar] [CrossRef]
- Wunderlich, A.; Booth, K.; Santi, E. Hybrid analytical and data-driven modeling techniques for digital twin applications. In Proceedings of the 2021 IEEE Electric Ship Technologies Symposium (ESTS), Arlington, VA, USA, 3–6 August 2021; pp. 1–7. [Google Scholar]
- Azzedin, F. Mitigating denial of service attacks in RPL-based IoT environments: Trust-based approach. IEEE Access 2023, 11, 129077–129089. [Google Scholar] [CrossRef]
- Aheleroff, S.; Xu, X.; Zhong, R.Y.; Lu, Y. Digital twin as a service (DTaaS) in industry 4.0: An architecture reference model. Adv. Eng. Inform. 2021, 47, 101225. [Google Scholar] [CrossRef]
- Fang, L.; Shi, X.; Song, S.; Wang, X. Study on IIoT-based Safety Platform of Industrial Enterprises. In Proceedings of the 2022 Prognostics and Health Management Conference (PHM-2022 London), London, UK, 27–29 May 2022; IEEE: New York, NY, USA, 2022; pp. 415–419. [Google Scholar]
- Premalatha, J.; Rajasekar, V. Industrial Internet of Things Safety and Security. In Internet of Things; CRC Press: Boca Raton, FL, USA, 2020; pp. 135–152. [Google Scholar]
- Khan, W.Z.; Rehman, M.; Zangoti, H.M.; Afzal, M.K.; Armi, N.; Salah, K. Industrial internet of things: Recent advances, enabling technologies and open challenges. Comput. Electr. Eng. 2020, 81, 106522. [Google Scholar] [CrossRef]
- Bertino, E.; Sandhu, R.; Thuraisingham, B.; Ray, I.; Li, W.; Gupta, M.; Mittal, S. Security and Privacy for Emerging IoT and CPS Domains. In Proceedings of the Twelfth ACM Conference on Data and Application Security and Privacy, Baltimore, MD, USA, 24–27 April 2022; pp. 336–337. [Google Scholar]
- Moore, S.J.; Nugent, C.D.; Zhang, S.; Cleland, I. IoT reliability: A review leading to 5 key research directions. CCF Trans. Pervasive Comput. Interact. 2020, 2, 147–163. [Google Scholar] [CrossRef]
- Gajek, S.; Lees, M.; Jansen, C. IIoT and cyber-resilience: Could blockchain have thwarted the Stuxnet attack? AI Soc. 2021, 36, 725–735. [Google Scholar] [CrossRef]
- Gupta, A.; Christie, R.; Manjula, R. Scalability in internet of things: Features, techniques and research challenges. Int. J. Comput. Intell. Res. 2017, 13, 1617–1627. [Google Scholar]
- Xing, L. Reliability in Internet of Things: Current status and future perspectives. IEEE Internet Things J. 2020, 7, 6704–6721. [Google Scholar] [CrossRef]
- Ali, Z.H.; Ali, H.A.; Badawy, M.M. Internet of Things (IoT): Definitions, Challenges, and Recent Research Directions. Int. J. Comput. Appl. 2015, 128, 975–8887. [Google Scholar] [CrossRef]
- Al-Hejri, I.; Azzedin, F.; Almuhammadi, S.; Syed, N.F. Enabling Efficient Data Transmission in Wireless Sensor Networks-Based IoT Applications. Comput. Mater. Contin. 2024, 79, 4197–4218. [Google Scholar] [CrossRef]
- Attaran, M.; Celik, B.G. Digital Twin: Benefits, use cases, challenges, and opportunities. Decis. Anal. J. 2023, 6, 100165. [Google Scholar] [CrossRef]
- Atkinson, C.; Kühne, T. Taming the complexity of digital twins. IEEE Softw. 2021, 39, 27–32. [Google Scholar] [CrossRef]
- Lu, J.; Zheng, X.; Schweiger, L.; Kiritsis, D. A cognitive approach to manage the complexity of digital twin systems. In Smart Services Summit: Digital as an Enabler for Smart Service Business Development; Springer: Berlin/Heidelberg, Germany, 2021; pp. 105–115. [Google Scholar]
- Wang, B.T.; Burdon, M. Automating trustworthiness in digital twins. In Automating Cities; Springer: Berlin/Heidelberg, Germany, 2021; pp. 345–365. [Google Scholar]
- Ghaleb, M.; Azzedin, F. Trust-aware Fog-based IoT environments: Artificial reasoning approach. Appl. Sci. 2023, 13, 3665. [Google Scholar] [CrossRef]
- Wright, L.; Davidson, S. How to tell the difference between a model and a digital twin. Adv. Model. Simul. Eng. Sci. 2020, 7, 13. [Google Scholar] [CrossRef]
- Tao, F.; Xiao, B.; Qi, Q.; Cheng, J.; Ji, P. Digital twin modeling. J. Manuf. Syst. 2022, 64, 372–389. [Google Scholar] [CrossRef]
- Abbasi, M.A.; Memon, Z.A.; Durrani, N.M.; Haider, W.; Laeeq, K.; Mallah, G.A. A multi-layer trust-based middleware framework for handling interoperability issues in heterogeneous IoTs. Clust. Comput. 2021, 24, 2133–2160. [Google Scholar] [CrossRef]
- Huang, H.; Khan, L.; Zhou, S. Classified enhancement model for big data storage reliability based on Boolean satisfiability problem. Clust. Comput. 2020, 23, 483–492. [Google Scholar] [CrossRef]
- Hu, X.; Chu, L.; Pei, J.; Liu, W.; Bian, J. Model complexity of deep learning: A survey. Knowl. Inf. Syst. 2021, 63, 2585–2619. [Google Scholar] [CrossRef]
- Cronrath, C.; Aderiani, A.R.; Lennartson, B. Enhancing digital twins through reinforcement learning. In Proceedings of the 2019 IEEE 15th International Conference on Automation Science and Engineering (CASE), Vancouver, BC, Canada, 22–26 August 2019; pp. 293–298. [Google Scholar]
- Alcaraz, C.; Cazorla, L.; Fernandez, G. Context-awareness using anomaly-based detectors for smart grid domains. In Proceedings of the Risks and Security of Internet and Systems: 9th International Conference, CRiSIS 2014, Trento, Italy, 27–29 August 2014; Springer: Berlin/Heidelberg, Germany, 2015; pp. 17–34. [Google Scholar]
- Sagiroglu, S.; Sinanc, D. Big data: A review. In Proceedings of the 2013 International Conference on Collaboration Technologies and Systems (CTS), San Diego, CA, USA, 20–24 May 2013; pp. 42–47. [Google Scholar]
- Löcklin, A.; Müller, M.; Jung, T.; Jazdi, N.; White, D.; Weyrich, M. Digital twin for verification and validation of industrial automation systems—A survey. In Proceedings of the 2020 25th IEEE International Conference on Emerging Technologies and Factory Automation (ETFA), Vienna, Austria, 8–11 September 2020; Volume 1, pp. 851–858. [Google Scholar]
- Rokka Chhetri, S.; Al Faruque, M.A. IoT-enabled living digital twin modeling. In Data-Driven Modeling of Cyber-Physical Systems Using Side-Channel Analysis; Springer: Cham, Switzerland, 2020; pp. 155–182. [Google Scholar]
- Bandi, A.; Heeler, P. Usability testing: A software engineering perspective. In Proceedings of the 2013 International Conference on Human Computer Interactions (ICHCI), Chennai, India, 23–24 August 2013; pp. 1–8. [Google Scholar]
- Boyes, H.; Watson, T. Digital twins: An analysis framework and open issues. Comput. Ind. 2022, 143, 103763. [Google Scholar] [CrossRef]
- Yuan, S.; Han, B.; Krummacker, D.; Schotten, H.D. Massive twinning to enhance emergent intelligence. In Proceedings of the 2022 IEEE Symposium on Computers and Communications (ISCC), Rhodes, Greece, 30 June–3 July 2022; pp. 1–4. [Google Scholar]
- Gardner, P.; Dal Borgo, M.; Ruffini, V.; Hughes, A.J.; Zhu, Y.; Wagg, D.J. Towards the development of an operational digital twin. Vibration 2020, 3, 235–265. [Google Scholar] [CrossRef]
- Olivier, A.; Giovanis, D.G.; Aakash, B.; Chauhan, M.; Vandanapu, L.; Shields, M.D. UQpy: A general purpose Python package and development environment for uncertainty quantification. J. Comput. Sci. 2020, 47, 101204. [Google Scholar] [CrossRef]
- Barricelli, B.R.; Casiraghi, E.; Gliozzo, J.; Petrini, A.; Valtolina, S. Human digital twin for fitness management. IEEE Access 2020, 8, 26637–26664. [Google Scholar] [CrossRef]
- Suhail, S.; Zeadally, S.; Jurdak, R.; Hussain, R.; Matulevičius, R.; Svetinovic, D. Security attacks and solutions for digital twins. arXiv 2022, arXiv:2202.12501. [Google Scholar]
- Redelinghuys, A.; Basson, A.H.; Kruger, K. A six-layer architecture for the digital twin: A manufacturing case study implementation. J. Intell. Manuf. 2020, 31, 1383–1402. [Google Scholar] [CrossRef]
- Azzedin, F.A. Trust Modeling and Its Applications for Peer-to-Peer Based Systems. Ph.D. Thesis, University of Manitoba, Winnipeg, MB, Canada, 2004. [Google Scholar]




| Layers/Attributes | Conformance | Correctness | Dependability | Safety | Compliance | Privacy | Data Quality |
|---|---|---|---|---|---|---|---|
| Asset | ✓ | ✓ | ✓ | ✓ | ✓ | ✓ | ✓ |
| Synchronization | ✓ | ✓ | ✓ | ||||
| Data | ✓ | ✓ | ✓ | ✓ | |||
| Application | ✓ | ✓ | ✓ | ✓ | |||
| Integration | ✓ | ✓ | ✓ | ✓ |
Disclaimer/Publisher’s Note: The statements, opinions and data contained in all publications are solely those of the individual author(s) and contributor(s) and not of MDPI and/or the editor(s). MDPI and/or the editor(s) disclaim responsibility for any injury to people or property resulting from any ideas, methods, instructions or products referred to in the content. |
© 2025 by the authors. Licensee MDPI, Basel, Switzerland. This article is an open access article distributed under the terms and conditions of the Creative Commons Attribution (CC BY) license (https://creativecommons.org/licenses/by/4.0/).
Share and Cite
Azzedin, F.; Alhazmi, T.; Rahman, M.M. Toward Trustworthy Digital Twinning: Taxonomy, Analysis, and Open Challenges. Electronics 2025, 14, 4732. https://doi.org/10.3390/electronics14234732
Azzedin F, Alhazmi T, Rahman MM. Toward Trustworthy Digital Twinning: Taxonomy, Analysis, and Open Challenges. Electronics. 2025; 14(23):4732. https://doi.org/10.3390/electronics14234732
Chicago/Turabian StyleAzzedin, Farag, Turki Alhazmi, and Md Mahfuzur Rahman. 2025. "Toward Trustworthy Digital Twinning: Taxonomy, Analysis, and Open Challenges" Electronics 14, no. 23: 4732. https://doi.org/10.3390/electronics14234732
APA StyleAzzedin, F., Alhazmi, T., & Rahman, M. M. (2025). Toward Trustworthy Digital Twinning: Taxonomy, Analysis, and Open Challenges. Electronics, 14(23), 4732. https://doi.org/10.3390/electronics14234732

