Next Article in Journal
Mitigating Dynamic Load-Altering Attacks on Grid Frequency with the Proportional–Integral Control Strategy
Previous Article in Journal
Eyeglass-Type Switch: A Wearable Eye-Movement and Blink Switch for ALS Nurse Call
 
 
Font Type:
Arial Georgia Verdana
Font Size:
Aa Aa Aa
Line Spacing:
Column Width:
Background:
Article

Stability Assessment of Fully Inverter-Based Power Systems Using Grid-Forming Controls

by
Zahra Ahmadimonfared
1,* and
Stefan Eichner
2
1
DITEN, University of Genoa, Via Opera Pia 11A, 16154 Genova, Italy
2
Fraunhofer Institute for Solar Energy Systems ISE, 79110 Freiburg, Germany
*
Author to whom correspondence should be addressed.
Electronics 2025, 14(21), 4202; https://doi.org/10.3390/electronics14214202
Submission received: 29 September 2025 / Revised: 21 October 2025 / Accepted: 24 October 2025 / Published: 27 October 2025
(This article belongs to the Topic Power System Dynamics and Stability, 2nd Edition)

Abstract

The displacement of synchronous machines by inverter-based resources raises critical concerns regarding the stability of future low-inertia power systems. Grid-forming (GFM) inverters offer a pathway to address these challenges by autonomously establishing voltage and frequency while emulating inertia and damping. This paper investigates the feasibility of operating a transmission-scale network with 100% GFM penetration by fully replacing all synchronous generators in the IEEE 39-bus system with a heterogeneous mix of droop, virtual synchronous machine (VSM), and synchronverter controls. System stability is assessed under a severe fault-initiated separation, focusing on frequency and voltage metrics defined through center-of-inertia formulations and standard acceptance envelopes. A systematic parameter sweep of virtual inertia (H) and damping ( D p ) reveals their distinct and complementary roles: inertia primarily shapes the Rate of Change in Frequency and excursion depth, while damping governs convergence speed and steady-state accuracy. All tested parameter combinations remain within established stability limitations, confirming the robust operability of a fully inverter-dominated grid. These findings demonstrate that properly tuned GFM inverters can enable secure and reliable operation of future power systems without reliance on synchronous machines.

Graphical Abstract

1. Introduction

In recent years, the global transition toward renewable energy has significantly accelerated the replacement of conventional synchronous generators (SGs) with inverter-based resources (IBRs), such as photovoltaic systems, wind turbines, battery energy storage systems (BESSs), and fuel cells [1]. One of the most prominent concerns is the loss of system inertia, as SGs inherently provide inertia through their rotating masses, which helps stabilize the grid during disturbances by naturally resisting frequency deviations [2]. In contrast, inverter-based resources are interfaced through power electronics and lack inherent inertia, which increases the risk of rapid frequency deviations following disturbances unless mitigated through advanced control mechanisms.
To address these challenges, studies have introduced a class of advanced control methods known as grid-forming (GFM) controls, which enable inverters to autonomously establish and regulate voltage and frequency at their point of connection. These controls allow IBRs to operate independently of grid references, making them capable of supporting weak grids and forming electrical islands during faults or blackouts. Among the various grid-forming control strategies, this study focuses on three widely studied approaches—droop control [3], virtual synchronous machine (VSM) [4], and the synchronverter [5]—that aim to replicate specific aspects of synchronous generator behavior, such as frequency regulation, voltage control, and inertial response, to varying degrees. Droop control introduces proportional relationships between active power and frequency, and between reactive power and voltage, thereby enabling decentralized load sharing among multiple inverters without requiring communication links [6]. Virtual synchronous machine strategies extend this by modeling the swing equation of a synchronous generator, allowing inverters to provide virtual inertia and damping similar to rotating machines [4]. The synchronverter method—first proposed by Zhong and Weiss—embeds the mathematical model of a synchronous generator directly into the inverter’s control framework, enabling it to emulate SG behavior under both steady-state and dynamic conditions [5].
Several recent studies have utilized benchmark test systems to evaluate the dynamic behavior of GFM inverters. Zuo et al. [7] assessed the performance of a grid-forming BESS in the IEEE 39-bus New England system and demonstrated notable improvements in frequency containment compared to a grid-following configuration. However, their study retained several synchronous generators and did not examine the impact of deploying different grid-forming control strategies simultaneously within the same system Similarly, Liyanage et al. [8] conducted a real-time comparative study of droop control, VSM, synchronverter, and power synchronization control (PSC) in the IEEE 39-bus system. Their findings indicated that synchronverter-based inverters offered the most robust dynamic responses under system disturbances and varying grid conditions. Nevertheless, each test scenario involved only one GFM method at a time, and synchronous machines were still present to provide inertia and voltage support.
In parallel, other studies have addressed system stability under faulted or islanded conditions. Tang et al. [9] investigated planned islanding in a high-renewable adaptation of the 39-bus system, emphasizing that sufficient synthetic inertia is crucial for ensuring post-disturbance frequency recovery. Liu et al. [10] analyzed the resynchronization of a grid-forming inverter following disconnection and identified critical control conditions necessary to maintain stable reconnection to the main grid. Collectively, these studies underscore the importance of dynamic response and control robustness in inverter-dominated systems, particularly during grid splits and fault scenarios. Wang and Chen [11] introduced a distributed control framework for IBRs that restores nominal frequency while minimizing control costs and respecting power and line limits. Their approach was validated on a modified IEEE 39-bus system with 100% inverter-based generation, where synchronous machines were replaced by a mix of grid-forming and grid-following (GFL) inverters. High-fidelity electromagnetic transient (EMT) simulations under step and continuous disturbances confirmed the effectiveness of their algorithm, demonstrating the feasibility of large-scale inverter-dominated grids.
While Samanta et al. [12] studied the IEEE 39-bus system with high IBR penetration, their model retained synchronous generators at buses 30 and 39 and introduced GFM inverters only as partial replacements. Some buses hosted mixed generation (e.g., SG + GFM + GFL) via branched sub-buses, preserving system inertia and external grid support. Their analysis focused on small-signal stability and did not explore the nonlinear dynamics of a fully inverter-based system. In contrast, this study fully replaces all synchronous generators and deploys multiple GFM strategies—droop, VSM, and synchronverter—simultaneously to evaluate dynamic performance under severe disturbances.

1.1. Parameter Sweeps of Droop/Damping D p and Virtual Inertia H

A small subset of works explores how tuning D p and H affects stability, but—crucially—not in a fully inverterized IEEE 39-bus with mixed GFM types. Benedetti et al. [13] performed a small-signal study on a modified IEEE 39-bus network with VSM-based GFMs and conventional SGs, conducting parametric sensitivity sweeps of key GFM parameters. They reported that virtual inertia H could destabilize certain electromechanical modes, whereas virtual damping and reactive power droop were comparatively less critical for overall stability in that mixed SG–GFM context. Nguyen et al. [14] investigated the IEEE 39-bus system with 100% droop-based GFM replacement and optimized droop coefficients to mitigate congestion; they verified results with EMT simulations in PSCAD. However, their focus was steady-state congestion relief rather than frequency nadir/RoCoF-oriented sweeps of D p and H. Beyond the 39-bus, distributed control studies with 100% IBR (mix of GFM/GFL) achieved frequency restoration and respected line limits, but again did not carry out systematic parameter sweeps of D p and H for frequency stability [11]. Finally, several recent contributions examined severe faults in 39-bus settings with advanced GFM designs (e.g., hybrid-compatible GFMs), demonstrating robust performance under three-phase-to-ground faults, yet they were not formulated as 100% IBR parameter sweep investigations of D p and H [15].

1.2. Research Gaps and Contribution

Taken together, prior work has (i) compared individual GFM strategies (often one at a time) with SGs still present, (ii) demonstrated the feasibility of 100% IBR operation in the IEEE 39-bus using primarily droop-based GFMs (sometimes alongside GFLs), and (iii) analyzed oscillatory or faulted scenarios—but none, to the best of our knowledge, have simultaneously (a) fully replaced all ten SGs in the IEEE 39-bus, (b) deployed multiple GFM strategies in parallel (droop, VSM, synchronverter), and (c) swept D p and H to quantify their impact on the frequency nadir and RoCoF under large disturbances such as three-phase short-circuits followed by system splitting. The closest studies either optimize droop in a fully GFM 39-bus for congestion rather than frequency metrics [14], or perform parameter sweeps only in mixed SG–GFM settings [13].
Our work fills this gap by (1) completely replacing all synchronous generators in the IEEE 39-bus New England system with grid-forming inverters; (2) mixing droop, VSM, and synchronverter controllers across units; and (3) performing a systematic sweep of D p and H to assess frequency stability (nadir and RoCoF) under large disturbances including three-phase faults and post-fault grid splitting. This yields new, quantitative insights into how heterogeneous GFM controls interact in a fully inverter-dominated transmission network when controller inertia and damping are co-tuned.

1.3. Power System Stability

Power system stability is a fundamental requirement for the secure and reliable operation of power networks. It is classically defined as the ability of an electric power system, for a given operating condition, to return to a state of operating equilibrium following a disturbance, with most system variables remaining bounded so that the bulk of the system remains intact [16]. Traditionally, stability is grouped into three main categories: rotor angle stability, voltage stability, and frequency stability. Rotor angle stability concerns the ability of synchronous machines to maintain synchronism after disturbances. Voltage stability refers to maintaining acceptable bus voltages during and after disturbances, ensuring the reliable operation of equipment. Frequency stability, in turn, relates to the ability of the system to maintain frequency within defined limits after sudden imbalances between generation and demand [17].
The large-scale integration of IBRs, including solar PV, wind, and battery storage, poses new challenges to these classical definitions. Unlike synchronous machines, IBRs connected through power electronic converters do not inherently provide inertia or synchronizing torque. As a result, frequency deviations occur more rapidly following disturbances, increasing the risk of instability unless compensated by virtual inertia or fast frequency response [18]. IBRs also supply lower short-circuit currents compared to synchronous machines, complicating protection schemes and reducing fault recovery capability. Their limited reactive support and frequent connection at lower voltage levels or remote locations further challenge voltage stability. In addition, the coexistence of various converter controls introduces complex dynamic interactions that may give rise to oscillatory or resonant instabilities [19].
To capture these phenomena, the stability classification has been extended beyond the three classical categories to include converter-driven stability and resonance stability [20]. Figure 1 illustrates this extended classification of stability categories.
Converter-driven stability refers to fast or slow instabilities caused by interactions between inverter control loops and the grid, while resonance stability focuses on the amplification of oscillations due to resonant circuits formed between converter controllers and grid impedances. These categories are increasingly relevant as systems transition toward converter dominance [20].
In the context of this study, which investigates a fully inverter-based IEEE 39-bus system, the most critical stability aspects are frequency stability and voltage stability. The displacement of synchronous machines reduces system inertia and reactive support, making the grid more vulnerable to frequency excursions and voltage deviations. Accordingly, this work concentrates on these two categories, while acknowledging that resonance and converter-driven stability are emerging concerns in highly converter-dominated systems.

2. Grid-Forming Inverter Modeling and Control

GFM inverters are power electronic converters designed to operate as controllable AC voltage sources, autonomously establishing the voltage magnitude E, frequency ω , and phase angle θ at their point of common coupling (PCC). Unlike conventional grid-following inverters, which synchronize with an external voltage through a phase-locked loop (PLL), GFMs directly define local voltage and frequency, thereby providing essential system references [21]. This inherent capability enables stable operation in weak grids, islanded networks, and large-scale systems with high renewable penetration where synchronous generators are no longer present to supply inertia and voltage support [18].
The general hardware topology of a GFM is illustrated in Figure 2. A DC source supplies the inverter bridge, whose output is connected to the grid via an L f C f filter and transformer. The filter ensures a sinusoidal voltage waveform and provides the coupling interface between the inverter and the grid. Local measurements of PCC voltage v and current i are continuously fed back to the control system for power calculation and regulation [22].
The outer PQ control loop generates the internal voltage references required to satisfy the commanded active and reactive power. Using the setpoints ( P * , Q * ) , the controller adjusts the inverter’s phase angle θ to regulate active power and the voltage magnitude E to regulate reactive power. This θ ( P * ) E ( Q * ) decoupled control principle reflects the natural behavior of synchronous machines and allows multiple GFMs to share load stably without requiring communication links [23].
The inner cascaded V–I control loop ensures the inverter output follows these references. A fast current controller regulates the inductor current i, providing both dynamic stability and inherent current limitation during disturbances. Surrounding this, the voltage controller regulates the capacitor voltage across C f , ensuring that the PCC voltage accurately tracks the commanded reference. This hierarchical structure allows the inverter to behave as a stiff voltage source while remaining robust under grid dynamics and fault conditions [22].
By integrating the PQ outer loop with the cascaded V–I inner loop, GFMs can emulate the essential functions of synchronous machines. In this way, they provide voltage regulation, frequency support, and virtual inertia, thereby ensuring system stability and reliability in modern power systems dominated by inverter-based resources [5].

2.1. Droop Control

Droop control is a decentralized technique that enables autonomous power sharing among inverter-based resources in islanded or weakly supported systems [24,25,26]. By emulating synchronous-generator behavior—frequency decreasing with increasing active power and voltage decreasing with increasing reactive power—multiple inverters coordinate without high-bandwidth communication, providing scalability and robustness in microgrids [24,25].
As illustrated in Figure 3, the inverter output powers are compared to their references to form Δ P : = P ref P o and Δ Q : = Q ref Q o . These deviations are smoothed by first-order low-pass filters (LPFs) with cut-off ω c , then scaled by the droop gains to produce updated setpoints:
ω ( s ) = ω 0 + k p ω c s + ω c Δ P ( s ) ,
V d ( s ) = V 0 + k q ω c s + ω c Δ Q ( s ) .
In these formulas, ω 0 and V 0 are the nominal frequency and voltage setpoints. The droop gains, k p (for active power) and k q (for reactive power), define the power-sharing ratio. The filter cutoff frequency is ω c , and ω ( s ) and V d ( s ) are the resulting frequency and voltage commands for the inverter.
The instantaneous phase follows from
θ ˙ ( t ) = ω ( t ) θ ( s ) = 1 s ω ( s ) .
The LPF introduces inertia-like smoothing of the power signals; the pair ( ω c , k p ) largely shapes the transient response and explains the “virtual-inertia” behavior often attributed to LPF-enhanced droop [23]. While reactive power sharing can degrade with unequal line impedances, the communicationless and robust nature of (1) and (2) makes droop control a mainstay for grid-forming operations.

2.2. Virtual Synchronous Machine

The VSM is a grid-forming control strategy that emulates the electromechanical dynamics of a synchronous generator within an inverter’s control system [1].The overall structure of this control approach is illustrated in Figure 4. Its primary objective is to provide virtual inertia and damping, which are essential for maintaining frequency stability in systems with a high penetration of inverter-based resources [27]. By reproducing synchronous machine behavior, the VSM allows inverters to actively support grid stability, particularly in low-inertia scenarios.
At the core of the VSM concept is the explicit implementation of the swing equation, which governs the rotational dynamics of synchronous machines. In this formulation, the active power reference P ref is interpreted as a virtual mechanical torque, while the measured active power output P corresponds to the opposing electrical torque. The imbalance between these two quantities is passed through terms that represent virtual inertia and damping, together with a droop contribution. The resulting dynamics can be expressed as
J ω 0 d Δ ω d t = P ref P K d Δ ω D p Δ ω ,
where J is the virtual moment of inertia, ω 0 is the nominal angular frequency of the system, and Δ ω = ω ω ref represents the deviation of the inverter frequency ω from the reference frequency ω ref . The term K d denotes the droop coefficient, which determines the steady-state relationship between power and frequency, while D p is the damping coefficient, which suppresses oscillations and ensures smoother transient responses. The inverter frequency is then reconstructed as
ω = ω ref + Δ ω ,
and subsequently integrated to obtain the virtual rotor angle,
θ ˙ = ω ,
where θ defines the instantaneous phase angle of the inverter voltage. This reference angle is supplied to the inner control loops to synthesize the output voltage waveform.
Through this structure, the VSM equips the inverter with a dynamic, inertia-like behavior that slows the Rate of Change in Frequency (RoCoF) during grid disturbances [23]. The inclusion of both droop and damping terms ensures that the system not only regulates its steady-state operating point but also settles smoothly without oscillations. The performance of the VSM ultimately depends on the proper tuning of its parameters—particularly the virtual moment of inertia J, the droop coefficient K d , and the damping factor D p —which must be selected to balance stability and responsiveness under different operating conditions [28,29].

2.3. Synchronverter

Unlike the virtual synchronous machine (VSM), which primarily reproduces the swing equation with virtual inertia and damping, the synchronverter emulates the full dynamic behavior of a real synchronous generator. It incorporates both the mechanical swing dynamics and the internal electrical characteristics, including stator flux and electromagnetic torque interactions, thereby achieving a closer physical resemblance to conventional machines. The synchronverter is a grid-forming control strategy that emulates the full dynamic characteristics of a synchronous generator by embedding both its mechanical swing dynamics and internal electrical behavior into the inverter’s control system [5,30,31]. As illustrated in Figure 5, this is achieved through a coupled structure that governs frequency via active power control and regulates voltage through reactive power control.
The frequency response is determined by the swing equation, in which the virtual rotor angle θ evolves according to
J θ ¨ = T m T e D p θ ˙ ,
where J is the virtual moment of inertia, D p is the damping factor, T m is the mechanical input torque, and T e is the electromagnetic torque. The latter provides the crucial link between electrical and mechanical domains and is expressed as
T e = M f i f i , sin ˜ ( θ r ) ,
with i = [ i a , i b , i c ] T representing the stator current vector, i f the rotor excitation current, M f the mutual inductance, and θ r the rotor electrical angle, typically defined to lag the positive-sequence voltage angle by 90 in RMS implementations.
In parallel, the reactive power control loop regulates the excitation current i f , which sets the magnitude of the internal electromotive force (EMF) and indirectly determines the terminal voltage. The EMF is described by
u = θ ˙ M f i f sin ˜ ( θ r ) ,
while the instantaneous reactive power is given as
Q = θ ˙ M f i f i , cos ˜ ( θ r ) .
The projection vectors used in these formulations are defined as
sin ˜ ( θ r ) = sin ( θ r ) sin θ r 2 π 3 sin θ r + 2 π 3
cos ˜ ( θ r ) = cos ( θ r ) cos θ r 2 π 3 cos θ r + 2 π 3
In this structure, the active power loop (upper part of Figure 5) regulates frequency through the swing dynamics by balancing T m and T e , whereas the reactive power loop (lower part) adjusts excitation and EMF to track reactive power setpoints and stabilize the terminal voltage. By combining both domains, the synchronverter inherently provides virtual inertia, damping, and voltage support, thus enabling inverter-based resources to replicate the terminal behavior of synchronous machines in power systems dominated by renewable generation.

3. Simulation Framework

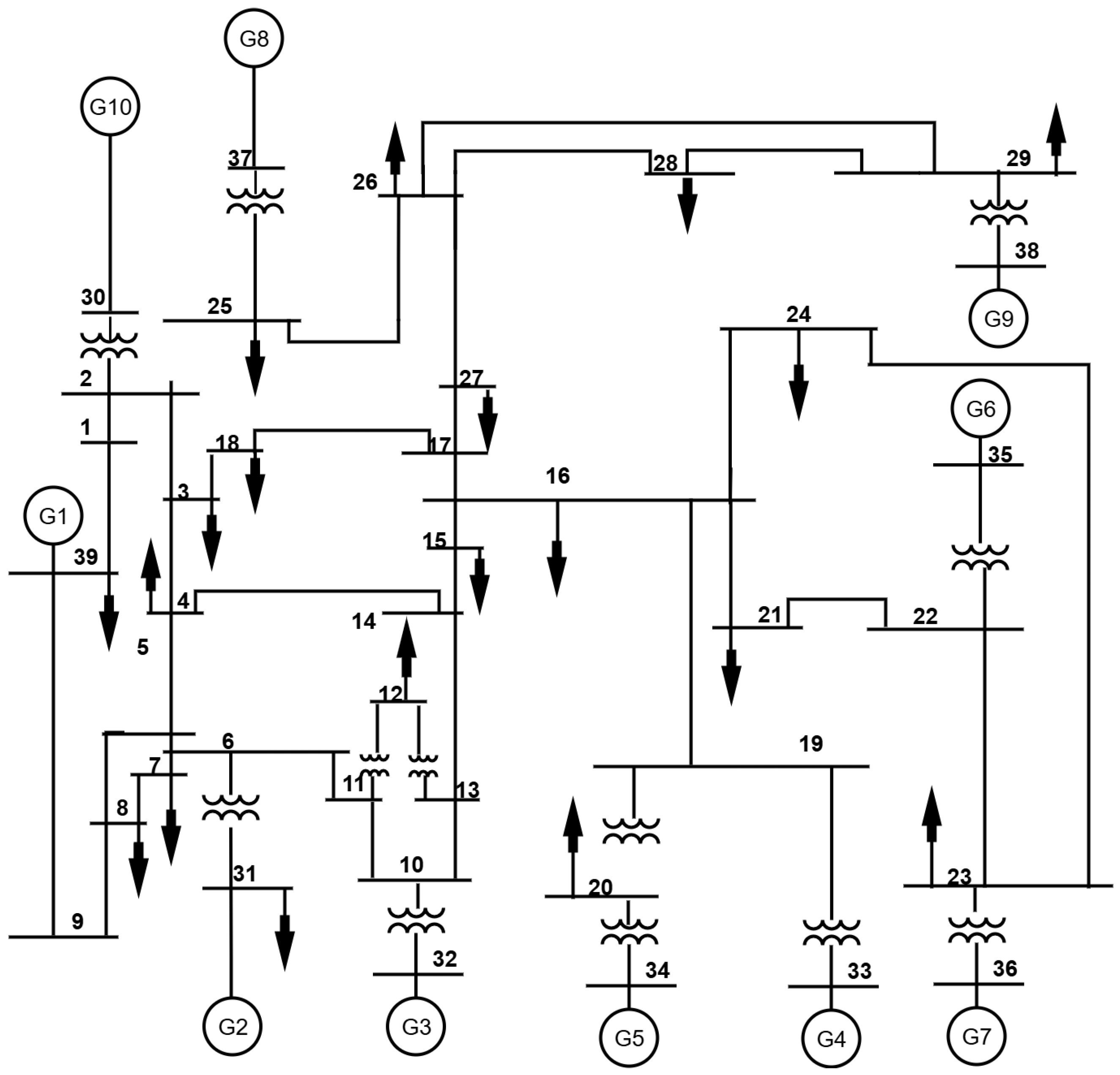
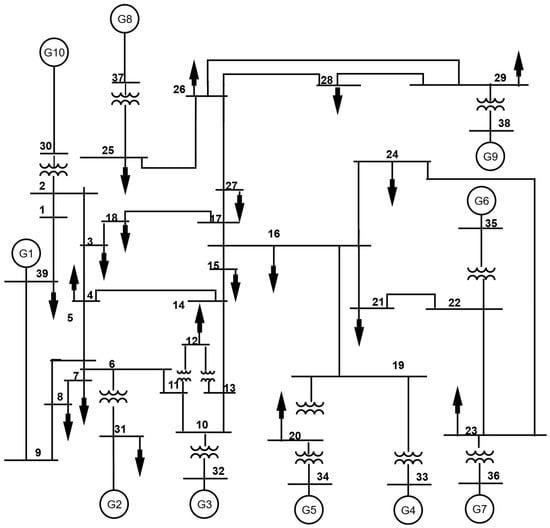
The foundation of this study is a dynamic model configured to represent a modern, inverter-dominated transmission network. The overall configuration of this system is illustrated in Figure 6.The IEEE 39-bus New England system is selected as the benchmark, as it is one of the most widely used test cases for transient stability and frequency dynamics analysis [32,33]. Originally introduced as a simplified representation of the New England power grid, this system has been extensively applied in research and education owing to its realistic yet tractable structure.
In the PowerFactory implementation, the IEEE 39-bus system consists of 39 buses, 10 generators, 19 loads, 34 transmission lines, and 12 transformers. The nominal system frequency is 50 Hz, with a primary voltage level of 345 kV. Additional nominal voltages of 230 kV, 138 kV, and 16.5 kV are assigned to specific buses as specified in the DIgSILENT documentation [34]. This composition provides a sufficiently complex environment for assessing the dynamic performance of large-scale networks while maintaining computational tractability.
All simulations were conducted in DIgSILENT PowerFactory 2025 using the Root Mean Square (RMS) simulation mode. RMS-domain modeling provides a well-established compromise between computational efficiency and accuracy, making it particularly suitable for analyzing frequency and voltage stability during transient disturbances in interconnected transmission systems.
To investigate the transition toward a 100% inverter-based system, the conventional synchronous machines in the IEEE 39-bus model were systematically substituted with grid-forming inverters. Each inverter was assigned the same nominal power rating as the generator it replaced, ensuring a one-to-one substitution strategy that preserved the overall power base of the system. A heterogeneous GFM environment was established by configuring the ten inverters with three representative control strategies: conventional droop control, VSM control, and the synchronverter approach. This framework provides a realistic testbed for evaluating the operational feasibility and dynamic behavior of transmission systems fully reliant on grid-forming technologies.

4. Models and Simulation Framework—Step 1: 100% Grid-Forming Replacement

As a first step, the conventional power system model was modified by replacing all synchronous machines in the original IEEE-39 bus New England test system with GFM inverters. The detailed network topology and original synchronous machine data are documented in [34]. For clarity, the key load and generator parameters of the baseline system are summarized in Table 1 and Table 2. Full parameter sets (e.g., reactances and time constants) can be found in [34].
To ensure a fair and direct comparison, key parameters of the original model were preserved. Each GFM inverter is connected at the same bus as the synchronous machine it replaces and is initialized to match the original unit’s steady-state active power P and voltage V setpoints. Load-flow bus types remain unchanged from the baseline (Bus 31 acts as the Slack, all other generator buses as PV), and rated power bases S rated follow the original dataset [34]. The mappings of inverters to buses, their control types, ratings, and preserved operating point parameters are summarized in Table 3. The specific control parameters for the three GFM topologies used in this study—droop-GFM, virtual synchronous machine (VSM), and synchronverter—are listed in Table 4.

Eigenvalue Analysis for Stability Verification

For both the original (SM) case and the 100% GFM case, a load-flow was solved and the model was linearized at the operating point using PowerFactory Modal Analysis. The resulting eigenvalues are
λ = σ ± j ω , f = | ω | 2 π , ζ = σ σ 2 + ω 2 .
All eigenvalue plots use identical axes, highlight the 0.1–2 Hz band, and include 5%/10% damping rays.
The synchronous machine baseline (Figure 7) shows electromechanical modes clustered within the 0.1–2 Hz band with relatively high damping. In contrast, the 100% GFM replacement (Figure 8) exhibits a broader distribution, with several modes shifted to higher frequencies (up to 10–12 Hz) and reduced damping. These differences confirm that stability is preserved, but dynamics are shifted from electromechanical- to control-dominated modes.

5. Test Scenario: Fault-Initiated System Separation

This test scenario evaluates the dynamic performance of the IEEE 39-bus system under a fault-initiated disturbance, which leads to a controlled separation into two electrical islands. The goal is to compare a conventional synchronous machine system with a 100% grid-forming inverter-based system and demonstrate that the GFM configuration—using ten GFM inverters—can maintain voltage and frequency stability without any controller retuning.
The system configuration and controller parameters are provided in Table 3 and Table 4, which remain unchanged from the previous analysis.

5.1. Disturbance Event Sequence

Following the staged sectionalizing sequence documented for the Continental Europe separation of 8 January 2021 (2nd update) [35], a three-phase short-circuit is applied on Line 25–26 at t = 12.15 s with X f = 1.19025 Ω and R f ≈ 0 Ω. The fault is cleared at t = 12.30 s by opening Line 25–26 at both ends. To complete a controlled split, Line 17–18 is opened at t = 35.30 s, Line 4–14 at t = 38.30 s, and Line 6–11 at t = 40.20 s, forming two islands (Zone 1 and Zone 2), as shown in Figure 9.
After t = 40.20 s, results are reported separately for the two zones: in Zone 1, generation is less than demand, while in Zone 2, generation exceeds demand.

5.1.1. Voltage Stability and Acceptance

The voltage performance of the system under disturbance conditions is assessed in accordance with established operational requirements. In transmission-level grids, fault-ride-through (FRT) capability is defined by voltage–time envelopes such as those specified in ENTSO-E RfG and NERC PRC-024-3, which require generating units to remain connected during low-voltage events for prescribed durations [36,37]. For example, the GB Grid Code allows retention down to 0 p.u. for up to 140–150 ms during secured three-phase faults [38]. Following clearance, ENTSO-E guidelines recommend that voltages re-enter and remain within the operational band of 0.9 1.1 p.u. [39]. The analysis therefore focuses on verifying that system voltages stay within this acceptance range over defined post-disturbance windows.
Analysis Windows
Four non-overlapping time intervals are defined for evaluation:
I FRT = [ t fault , t clr ] , I PF = [ t clr + δ , t clr + δ + 1 s ] ,
I SP , 1 = [ t split + δ , t split + δ + 1 s ] , I SP , 10 = [ t split + δ , t split + δ + 10 s ] ,
with t fault = 12.15 s, t clr = 12.30 s, t split = 40.20 s, and an offset δ = 0.05 s to exclude switching spikes. These correspond to the secured-fault window, the immediate post-fault recovery, and the short- and long-term responses after system split.
Metrics
For each bus i, the following indices are defined:
V i , min fault = min t I FRT V i ( t ) ,
Δ V i , max band , + ( J ) = max t J V i ( t ) 1.1 + ,
IVD i ( J ) = 1 | J | t J V i ( t ) 1 d t ,
Γ i ( J ) = 1 | J | meas { t J : V i ( t ) [ 0.9 , 1.1 ] } .
where J denotes one of the post-disturbance windows. These metrics, respectively, quantify the minimum retained voltage, the overshoot above the acceptance band, the average deviation from nominal (IVD), and the proportion of time within the band ( Γ ).
Results
Figure 10 shows representative bus voltage trajectories for the synchronous machine (SM) baseline and the 100% grid-forming inverter (VSM) case. The secured-fault window (12.15–12.30 s), post-fault recovery (12.35–13.35 s), and post-split intervals (40.25–41.25 s and 40.25–50.25 s) are highlighted.
Table 5 summarizes the system-wide metrics. The SM baseline exhibits deep voltage dips during the fault ( p 05 = 0.524 p.u.), post-fault overshoots exceeding the 1.1 p.u. threshold (up to 0.10 p.u.), and non-compliance in certain buses (e.g., Γ = 0.31 at G09). In contrast, the inverter-based system improves the retained voltage during FRT ( p 05 = 0.686 p.u.), eliminates overshoot beyond 1.1 p.u., and ensures that all buses remain fully compliant ( Γ = 1.0 ) in every post-disturbance window, with lower IVD values. This demonstrates the superior capability of grid-forming inverters to meet voltage stability requirements under both fault and islanding conditions.
The following quantitative metrics are used in Table 5 to summarize voltage quality:
  • Minimumretained voltage V i , min fault : lowest bus voltage during the secured-fault window (12.15–12.30 s).
  • Overshoot above 1.1 p.u.: maximum excursion beyond the operational band in the post-fault and post-split intervals.
  • Integrated voltage deviation (IVD): average deviation from nominal over each analysis window.
  • Acceptance fraction Γ : proportion of time that voltages remain within [ 0.9 , 1.1 ] p.u. in each window.
Here, p05, p50, and p95 denote the 5th, 50th (median), and 95th percentiles of each metric across all buses. This means 5% of buses have values below p05, 50% below p50 (the midpoint of the distribution), and 95% below p95, indicating the spread of performance across the system.

5.2. Introduction to Frequency Assessment

Frequency stability is a primary indicator of system resilience, reflecting the instantaneous balance between generation and demand. Severe disturbances (e.g., fault-initiated islanding) create power imbalances that produce large frequency deviations and high RoCoF, risking protective tripping and cascading outages [40]. In conventional systems, synchronous machines inherently provide inertia that limits RoCoF; with rising penetration of inverter-based resources, this inertia is diminished and the system becomes more sensitive to imbalances [41]. Grid-forming (GFM) control mitigates this by emulating inertia and applying droop-based frequency control [42,43]. System operators emphasize these capabilities through grid codes [35].
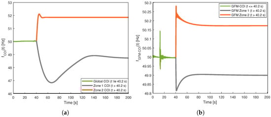
In this study, frequency stability is assessed for a system split event in the IEEE-39 bus system, comparing a synchronous machine (SM) baseline with a fully GFM-based system to evaluate how virtual inertia and damping influence post-fault frequency resilience.

5.3. System Frequency Definition: Center of Inertia (COI)

To evaluate frequency stability, a single system-wide frequency variable must be defined. In SM systems, the conventional approach is the center-of-inertia (COI) frequency, which represents the kinetic-energy-weighted average of all machine frequencies [40,44]. For a system of N generators with inertia constant H i (s), rated power S n , i (MVA), rotor angle δ i , and electrical frequency f i , the COI angle and frequency are defined as
δ COI = i = 1 N H i S n , i δ i i = 1 N H i S n , i , f COI = i = 1 N H i S n , i f i i = 1 N H i S n , i .
This formulation directly reflects the distribution of stored kinetic energy in the system and is widely used in transient stability studies.
For systems composed entirely of GFM inverters, no physical inertia is present. To ensure comparability, a COI-like frequency is defined by assigning appropriate weights to each inverter according to its control principle. VSM or synchronverter units, which explicitly emulate inertia, are weighted by H i S n , i , whereas droop-controlled GFMs are weighted according to their active power droop slope m p , i (MW/Hz) [4,5]. The resulting GFM-COI frequency is given by
f GFM - COI = i G w i f i i G w i ,
w i = H i S n , i , ( VSM / synchronverter units ) κ S n , i m p , i , ( Droop-controlled GFMs )
With these definitions, both SM-based and inverter-based systems can be assessed under a consistent framework. All reported metrics—including nadir, peak, rate of change in frequency (RoCoF), steady-state frequency, and settling time—are derived from f COI in the SM case and f GFM - COI in the GFM case. This enables a direct comparison of the dynamic and steady-state frequency responses across the two system types.

5.4. Frequency Metrics and Post-Processing

All metrics are computed from the system frequency defined in (18) (SM) or (20) (GFM). Throughout, the nominal frequency is f 0 = 50 Hz and the split occurs at t split .

5.4.1. Nadir and Peak

For any interval I R 0 ,
f min = min t I f ( t ) ,         f max = max t I f ( t ) .
The deviations from nominal are
Δ f drop = f 0 f min ,         Δ f peak = f max f 0 .

5.4.2. RoCoF (Windowed and Smoothed)

Following TSO practice, a centered finite-difference slope is evaluated over T R = 0.5 s and then smoothed with a moving average of span T S = 0.1 s:
RoCoF ( t ) = f t + T R 2 f t T R 2 T R ,
RoCoF sm ( t ) = MA T S { RoCoF ( t ) } ,
and we report max | RoCoF sm | on each interval, consistent with ENTSO-E’s ± 2 Hz/s over 500 ms withstand philosophy [35,45].

5.4.3. Damping: Definition

Damping quantifies how quickly the post-disturbance frequency deviation decays. For a linear mode y ( t ) f ( t ) f ss A e σ t sin ( ω d t + ϕ ) with σ < 0 , the (dimensionless) damping ratio is
ζ = σ σ 2 + ω d 2 [ 0 , 1 ] ,
and the envelope time constant is τ 1 / | σ | [s]. Larger ζ (or smaller τ ) implies faster decay [40,46,47].

5.4.4. How We Compute Damping from Data

Steady-state frequency is estimated over the last 20 s of the record (here T end = 200 s ):
f ss = 1 20 180 200 f ( t ) d t ,
where f ( t ) is the COI/GFM-COI aggregate frequency [Hz] and t is time [s]. We analyse y ( t ) = f ( t ) f ss for t t split .
(i) Oscillatory decay (ring-down): when same-sign peaks are discernible, let A k = | y ( t k ) | and A k + n = | y ( t k + n ) | be magnitudes of two same-sign peaks n cycles apart, and let T d be the average same-sign peak-to-peak period [s]. The logarithmic decrement and damping parameters are
δ = 1 n ln A k A k + n , ζ = δ 4 π 2 + δ 2 , τ = T d δ , ω d = 2 π T d , ω n = ω d 1 ζ 2 .
(ii) Aperiodic decay (no clear ringing): when peaks are not discernible, the absolute deviation admits the exponential envelope
| y ( t ) | C e t / τ ,
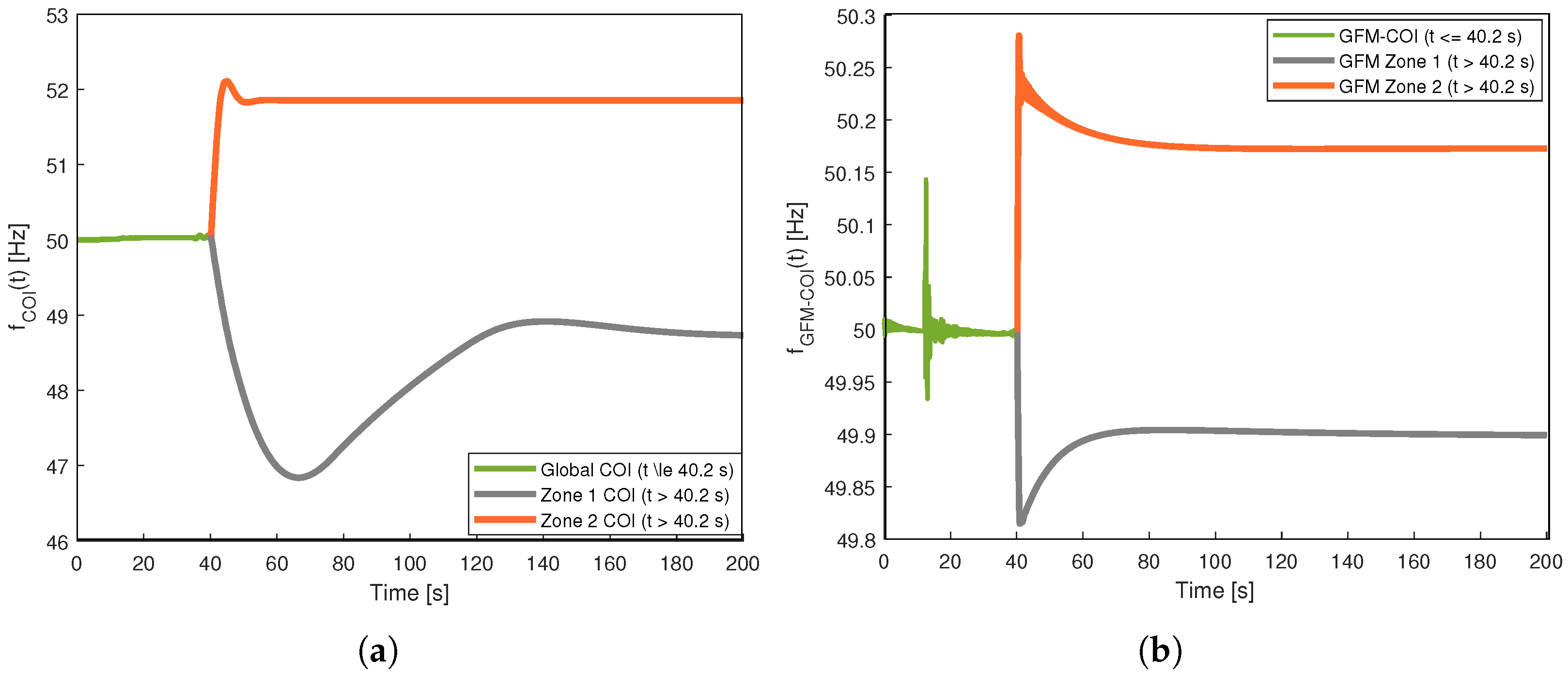
so a log-linear regression of ln | y ( t ) | versus t (starting at the post-split maximum of | y | ) yields τ directly; in this case, ζ is not defined [40,46,47]. Figure 11a,b show the system frequency trajectories for the synchronous machine (SM) baseline and the 100% grid-forming (GFM) case, respectively. All values are extracted in Table 6.

5.5. Parametric Sweep of Virtual Inertia and Damping

To investigate how inertia and damping affect frequency resilience, the fully inverter-based IEEE 39-bus system is subjected to a parameter sweep of H { 2 , 4 , 6 , 8 , 10 , 12 } s and D p { 20 , 40 , 60 , 80 , 100 , 120 } . The inverter dynamics follow the swing equation:
2 H ω 0 ω ˙ ( t ) = P set P e ( t ) D p ω ( t ) ω 0 ,
where H is the virtual inertia constant and D p the damping coefficient. Inertia mitigates the initial RoCoF, while damping enforces stiffness around nominal frequency [40,41].
Since Zone 1 (under-frequency) and Zone 2 (over-frequency) exhibit asymmetric dynamics after the split, both are reported. For clarity, we present four representative cases that span the parameter space, while the whole sweep is discussed in Section 5.5.

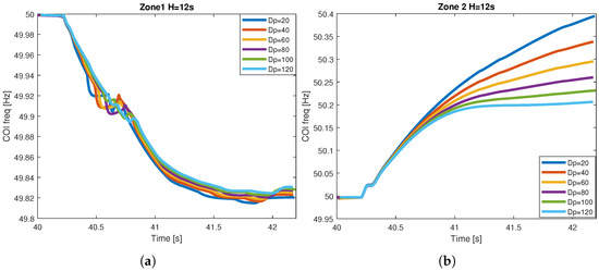
5.5.1. Case A: Low Damping ( D p = 20 ), Varying Inertia H

With weak damping, increasing H reduces the nadir depth and the maximum | RoCoF | , but typically prolongs the recovery (larger t settle ). Figure 12 shows the frequency trajectories for Zone 1 and Zone 2 under this condition.

5.5.2. Case B: High Damping ( D p = 120 ), Varying Inertia H

With strong damping, increasing H still lowers | RoCoF | , while the system reaches near-nominal frequency more quickly (smaller t settle ) and with reduced steady-state error. Figure 13 illustrates the corresponding Zone 1 and Zone 2 trajectories.

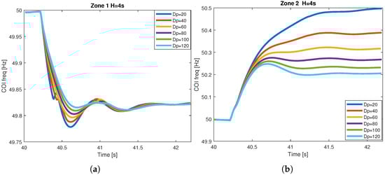
5.5.3. Case C: Low Inertia ( H = 4 ), Varying Damping D p

At low inertia, the response is RoCoF-sensitive. Increasing D p reduces the steady-state offset | f ss 50 | and shortens t settle , while only partly mitigating the initial slope. Figure 14 shows the Zone 1 and Zone 2 results for this low-inertia scenario.

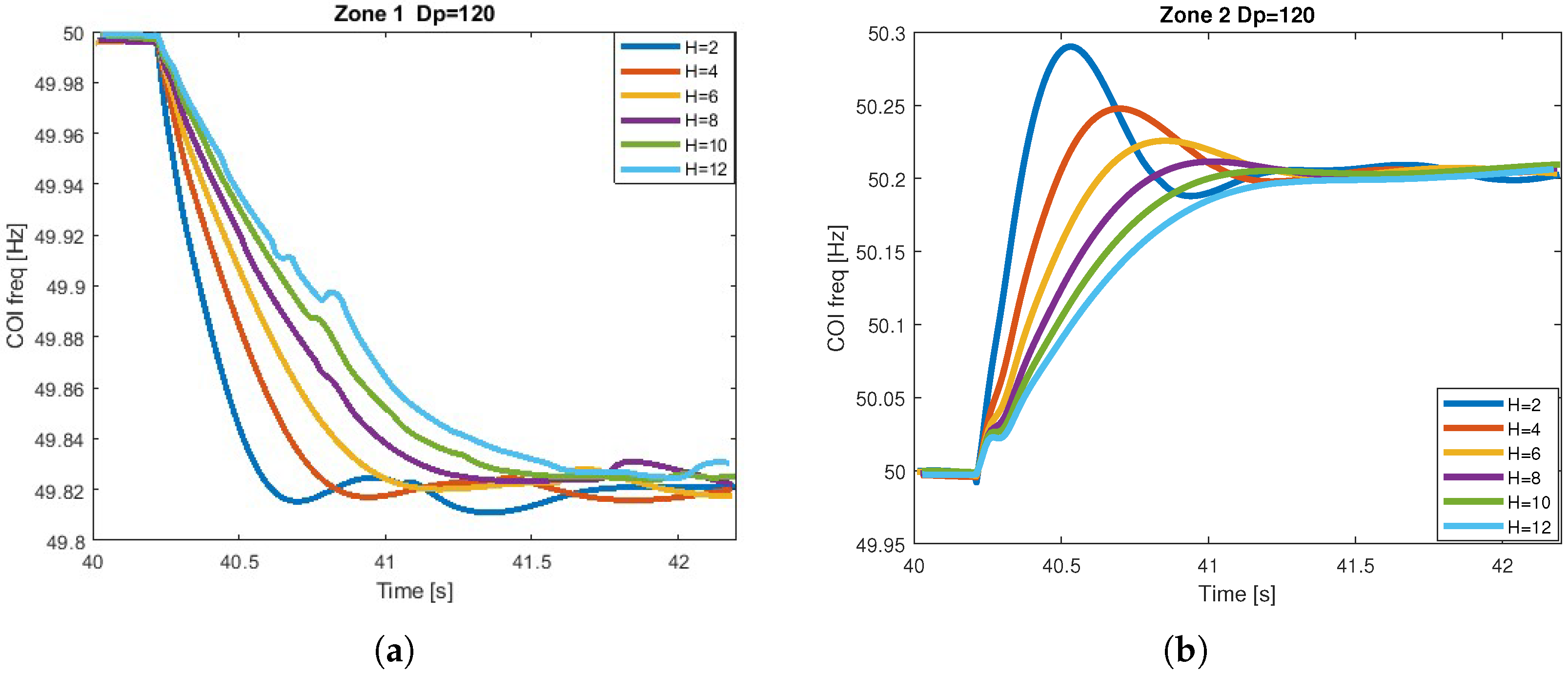
5.5.4. Case D: High Inertia ( H = 12 ), Varying Damping D p

With high inertia, | RoCoF | is inherently small. Increasing D p primarily improves settling behavior and removes residual steady-state offsets. Figure 15 presents the frequency trajectories for both zones under this high-inertia condition.
Summary across all cases: (i) larger H consistently reduces max | RoCoF | and narrows nadir/overshoot; (ii) larger D p reduces | f ss 50 | and t settle ; and (iii) all scenarios satisfy the ENTSO-E withstand criterion of ± 2 Hz/s over 500 ms [35].

5.6. Parameter Sweep and Systematic Evaluation

Following the presentation of representative trajectories, the analysis is extended to a full parameter sweep of the grid-forming inverter controls. Virtual inertia H is varied from 2 s to 12 s in steps of 2 s, while the damping coefficient D p is varied from 20 to 120 in steps of 20, resulting in a total of 6 × 6 parameter combinations.
For each ( H , D p ) case, the frequency stability metrics introduced earlier—nadir/overshoot, maximum RoCoF, and settling time—are evaluated. The disturbance sequence remains the same as in Section 5.1, with a fault-initiated corridor split at t split = 40.2 s. Post-fault dynamics are assessed separately for the under-frequency island (Zone 1) and the over-frequency island (Zone 2), since the sign and severity of the power imbalance differ between the two. The consolidated results are presented as two-dimensional heatmaps, with inertia H on the horizontal axis and damping D p on the vertical axis. This representation allows for a direct comparison across the parameter grid, providing insight into how inertia and damping shape the frequency response of each island.

5.6.1. RoCoF Analysis

The maximum Rate of Change in Frequency (RoCoF) is a critical indicator of how abruptly frequency deviates immediately after islanding.
Zone 1 (Under-Frequency)
Zone 1 experiences a post-split power deficit, leading to negative RoCoF values. Figure 16 shows the corresponding results for Zone 1. The most severe case ( 1.017 Hz/s) occurs at the lowest inertia (H = 2 s) and weakest damping ( D p = 20). Increasing H systematically reduces the absolute RoCoF magnitude, while D p plays only a minor role, mainly refining the response at higher inertia. By H = 12 s, RoCoF is limited to about 0.230 Hz/s across all D p . This confirms that inertia is the dominant stabilizing factor for RoCoF under power deficits [40,41].
Zone 2 (Over-Frequency)
Zone 2, in contrast, faces a surplus of active power and thus positive RoCoF values. Figure 17 shows the corresponding results for Zone 2. The highest value (1.682 Hz/s) occurs at low inertia and low damping. As inertia increases, RoCoF steadily decreases, reaching approximately 0.351 Hz/s at H =12 s and D p = 120. Similarly to Zone 1, damping provides only incremental improvement, with inertia as the primary control lever. All values remain within the ENTSO-E withstand limit of ± 2 Hz/s over 500 ms [35].

5.6.2. Frequency Nadir and Overshoot

Beyond RoCoF, the depth of the frequency excursion provides another key stability metric. In the deficit island (Zone 1), this is measured as the maximum drop below nominal, while in the surplus island (Zone 2), it is the maximum overshoot above nominal.
Zone 1 (Under-Frequency, Nadir)
The most severe nadir ( 0.222 Hz drop) is observed at H = 2 s and D p = 20. Figure 18 illustrates these results for Zone 1. Both increasing inertia and increasing damping reduce the nadir, with diminishing returns beyond H = 6 s or D p = 60. This demonstrates that either inertia emulation or enhanced damping can mitigate frequency drops under power deficit conditions [5,23].
Zone 2 (Over-Frequency, Overshoot)
For Zone 2, the overshoot is strongly dependent on damping. Figure 19 illustrates these results for Zone 2. At D p = 20, overshoot reaches 0.509 Hz, while increasing D p to 120 reduces it below 0.21 Hz for all inertia levels. This confirms that damping is the dominant factor in limiting frequency overshoot in surplus islands, while inertia provides secondary improvements.

5.6.3. Settling Time

The settling time t settle quantifies how quickly the system frequency returns and remains close to its post-disturbance steady state [40]. It represents the earliest instant at which the frequency deviation stays within a specified tolerance band for a continuous period. In this study, a ± 0.02 Hz tolerance and a 1 s hold time are applied. Formally, it is defined as
t settle = min t 0 : | f ( t ) f ss | Δ f tol , t [ t , t + t hold ] ,
where f ( t ) is the instantaneous system frequency, f ss the steady-state frequency, Δ f tol = 0.02 Hz the tolerance band, and t hold = 1 s the required dwell time. This metric provides a consistent measure of frequency recovery speed across different control strategies.
Zone 1 (Under-Frequency)
Settling times remain around 13–15 s across most parameter combinations, with only mild increases at higher H and D p . Figure 20 shows the corresponding results for Zone 1. This reflects the limited recovery capability under power deficit: additional damping can even slightly delay stabilization, since it further restrains frequency acceleration. The role of inertia is relatively minor, improving smoothness rather than convergence speed [48].
Zone 2 (Over-Frequency)
In surplus conditions, damping plays a decisive role. Figure 21 shows the corresponding results for Zone 2. At D p = 20, settling times exceed 20 s, while at D p = 120 they reduce to about 11 s, nearly independent of inertia. This highlights the asymmetric influence of damping: it slows recovery under deficits but accelerates convergence under surpluses [49]. Inertia primarily affects the trajectory shape, not the long-term settling speed.

5.6.4. Summary of Trends

Table 7 summarizes the aggregate effects of increasing inertia H and damping D p on frequency metrics. In the column labeled H : 2 12 , the damping D p is fixed at 20 and only the inertia H is varied from 2 to 12. In the column labeled D p : 20 120 , the inertia H is fixed at 2 and only the damping D p is varied from 20 to 120. Overall, both parameters enhance frequency security—reducing nadir, overshoot, and RoCoF magnitudes. The main exception is settling time: Zone 1 changes little and slightly worsens, whereas Zone 2 settles markedly faster as D p increases.

6. Conclusions

This study achieved the complete replacement of synchronous machines with grid-forming inverters, delivering a 100% renewable IEEE 39-bus system. The results confirmed stable frequency behavior even under severe fault-initiated islanding, demonstrating that grid-forming inverters can provide the foundation for reliable large-scale renewable power systems.
A two-dimensional sweep of inertia (H) and damping ( D p ) provided detailed insights into parameter sensitivity. In Zone 1 (under-frequency), increasing inertia strongly reduced RoCoF and improved the frequency nadir, confirming inertia as the main stabilizing factor. Damping had a secondary role: it influenced the depth of the frequency drop, but its effect was much weaker than inertia. Moreover, higher damping tended to increase the settling time, especially when inertia was already high. In Zone 2 (over-frequency), inertia again reduced RoCoF but came at the cost of longer settling times, especially when damping was low. In this zone, damping played the leading role—insufficient damping caused overshoot and instability, while higher damping limited oscillations and accelerated recovery.
Overall, the results show that inertia and damping have complementary but not identical roles. Inertia provides strong protection against fast frequency changes, while damping governs recovery and long-term stability. Therefore, coordinated tuning of both parameters is essential to secure robust frequency performance in future power systems dominated by grid-forming inverters.

Author Contributions

Conceptualization, Z.A. and S.E.; Methodology, Z.A.; Software, Z.A.; Validation, Z.A. and S.E.; Formal analysis, Z.A.; Investigation, Z.A.; Resources, S.E.; Data curation, Z.A.; Writing—original draft preparation, Z.A.; Writing—review and editing, Z.A. and S.E.; Visualization, Z.A.; Supervision, S.E.; Project administration, S.E.; Technical guidance, S.E. All authors have read and agreed to the published version of the manuscript.

Funding

This research received no external funding.

Data Availability Statement

The data supporting this study are available from the corresponding author upon request.

Acknowledgments

The first author wishes to express her heartfelt appreciation to her official supervisors at the University of Genoa—Marco Storace, Alberto Oliveri, and Matteo Lodi—for their valuable guidance and academic supervision throughout this work. She also gratefully acknowledges the University of Salerno and the National PhD Program in Photovoltaics (Italy) for providing the academic framework that made this research possible.

Conflicts of Interest

The authors declare no conflicts of interest.

References

  1. Abuagreb, M.; Yang, Z.; Zeng, P.; Al-Adsani, M.; Al-Omari, A. Overview of Virtual Synchronous Generators. Electronics 2022, 11, 2843. [Google Scholar] [CrossRef]
  2. Ding, S.; Zhang, X.; Li, X.; Wang, W. Virtual Synchronous Generator Technology for Inertia Provision in Power Systems. Electronics 2021, 10, 2103. [Google Scholar] [CrossRef]
  3. Salem, Q.; Aljarrah, R.; Karimi, M.; Al-Quraan, A. Grid-forming inverter control for power sharing in microgrids based on P/f and Q/V droop characteristics. Sustainability 2023, 15, 11712. [Google Scholar] [CrossRef]
  4. Beck, H.P.; Hesse, R. Virtual synchronous machine. In Proceedings of the 2007 9th International Conference on Electrical Power Quality and Utilisation, Barcelona, Spain, 9–11 October 2007; IEEE: Piscataway, NJ, USA, 2007; pp. 1–6. [Google Scholar]
  5. Zhong, Q.C.; Weiss, G. Synchronverters: Inverters that mimic synchronous generators. IEEE Trans. Ind. Electron. 2010, 58, 1259–1267. [Google Scholar] [CrossRef]
  6. Khan, M.H.; Zulkifli, S.A.; Tutkun, N.; Ekmekci, I.; Burgio, A. Decentralized Virtual Impedance Control for Power Sharing in Islanded Systems. Electronics 2024, 13, 2142. [Google Scholar] [CrossRef]
  7. Zuo, Y.; Yuan, Z.; Sossan, F.; Zecchino, A.; Cherkaoui, R.; Paolone, M. Performance assessment of grid-forming and grid-following converter-interfaced battery energy storage systems on frequency regulation in low-inertia power grids. Sustain. Energy Grids Netw. 2021, 27, 100496. [Google Scholar] [CrossRef]
  8. Liyanage, C.; Nutkani, I.; Meegahapola, L.G. A Comparative Analysis of Prominent Virtual Synchronous Generator Strategies Under Different Network Conditions. IEEE Open Access J. Power Energy 2024, 11, 178–195. [Google Scholar] [CrossRef]
  9. Tang, Y.; Li, M.; Zheng, R. Planned islanding strategy for high-renewable grids with synthetic inertia support. IEEE Trans. Power Deliv. 2023, 38, 1456–1465. [Google Scholar]
  10. Liu, C.; Wu, H.; Chen, J. Resynchronization of grid-forming inverters after islanding: A stability assessment. IEEE Trans. Power Syst. 2022, 37, 489–499. [Google Scholar]
  11. Wang, X.; Chen, X. Distributed Coordination of Grid-Forming and Grid-Following Inverters for Optimal Frequency Control in Power Systems. arXiv 2025, arXiv:2411.12682. [Google Scholar]
  12. Samanta, S.; Yang, R.; Seo, G.H. Stability Analysis of Power Systems with High Penetration of State-of-the-Art Inverter Technologies. Energies 2025, 18, 3645. [Google Scholar] [CrossRef]
  13. Benedetti, L.; Papadopoulos, P.N.; Egea-Álvarez, A. Small-Signal Study of Grid-Forming Converters and Impact of Different Control Structures and Parameters. In Proceedings of the 2022 IEEE PES Innovative Smart Grid Technologies Conference Europe (ISGT-Europe), Novi Sad, Serbia, 10–12 October 2022; pp. 1–5. [Google Scholar] [CrossRef]
  14. Nguyen, Q.; Seo, S.; Kim, W.; Muljadi, E.; Samaan, N.; Du, W.; Maharjan, M.; Kim, J.; Vyakaranam, B.; Westman, J.; et al. Optimal Droop Setting for Congestion Reduction in a 100% Grid-Forming Inverter-Based Power System. In Proceedings of the 2024 IEEE Power and Energy Society General Meeting (PESGM), Seattle, WA, USA, 21–25 July 2024; pp. 1–5. [Google Scholar] [CrossRef]
  15. Bhowmik, P.; Acquah, M.A.; Kim, S.-Y. Hybrid-compatible grid-forming inverters with coordinated regulation for low-inertia and mixed generation grids. Sci. Rep. 2025, 15, 29996. [Google Scholar] [CrossRef] [PubMed]
  16. Kundur, P.; Balu, N.J.; Lauby, M.G. Power System Stability and Control; McGraw-Hill: Columbus, OH, USA, 2004. [Google Scholar]
  17. Giannuzzi, G.M.; Mostova, V.; Pisani, C.; Tessitore, S.; Vaccaro, A. Enabling Technologies for Enhancing Power System Stability. Energies 2022, 15, 8064. [Google Scholar] [CrossRef]
  18. Tielens, P.; Hertem, D.V. The Relevance of Inertia in Power Systems. Renew. Sustain. Energy Rev. 2016, 55, 999–1009. [Google Scholar] [CrossRef]
  19. ENTSO-E. High Penetration of Power Electronic Interfaced Power Sources and the Potential Contribution of Grid Forming Converters; Technical report; European Network of Transmission System Operators for Electricity: Brussels, Belgium, 2020. [Google Scholar]
  20. Hatziargyriou, N.; Milanovic, J.; Rahmann, C.; Ajjarapu, V.; Canizares, C.; Erlich, I.; Hill, D.; Hiskens, I.; Kamwa, I.; Pal, B.; et al. Definition and Classification of Power System Stability Revisited Extended. IEEE Trans. Power Syst. 2021, 36, 3271–3281. [Google Scholar] [CrossRef]
  21. Rocabert, J.; Luna, A.; Blaabjerg, F.; Rodriguez, P. Control of Power Converters in AC Microgrids. IEEE Trans. Power Electron. 2012, 27, 4734–4749. [Google Scholar] [CrossRef]
  22. Guerrero, J.M.; Chandorkar, M.; Lee, T.; Loh, P.C. Advanced Control Architectures for Intelligent Microgrids—Part I: Decentralized and Hierarchical Control. IEEE Trans. Ind. Electron. 2011, 60, 1254–1262. [Google Scholar] [CrossRef]
  23. D’Arco, S.; Suul, J.A. Virtual Synchronous Machines—Classification of Implementations and Analysis of Equivalence to Droop Controllers for Microgrids. IEEE Trans. Ind. Electron. 2014, 61, 2514–2527. [Google Scholar] [CrossRef]
  24. De Brabandere, K.; Bolsens, B.; Van den Keybus, J.; Woyte, A.; Driesen, J.; Belmans, R. A voltage and frequency droop control method for parallel inverters. IEEE Trans. Power Electron. 2007, 22, 1107–1115. [Google Scholar] [CrossRef]
  25. Piagi, P.; Lasseter, R. Autonomous control of microgrids. In Proceedings of the IEEE Power Engineering Society General Meeting, Montreal, QC, Canada, 18–22 June 2006; IEEE: Piscataway, NJ, USA, 2006; p. 8. [Google Scholar]
  26. Tayab, U.B.; Roslan, M.A.B.; Hwai, L.J.; Kashif, M. A review of droop control techniques for microgrid. Renew. Sustain. Energy Rev. 2017, 76, 717–727. [Google Scholar] [CrossRef]
  27. Chen, Y.; Luo, J.; Zhang, X.; Li, X.; Wang, W.; Ding, S. A Virtual Synchronous Generator Secondary Frequency Modulation Control Method Based on Active Disturbance Rejection Controller. Electronics 2023, 12, 4587. [Google Scholar] [CrossRef]
  28. Alipoor, J.; Miura, Y.; Ise, T. Power System Stabilization Using Virtual Synchronous Generator With Alternating Moment of Inertia. IEEE J. Emerg. Sel. Top. Power Electron. 2015, 3, 451–458. [Google Scholar] [CrossRef]
  29. Bevrani, H.; Ise, T.; Miura, Y. Virtual synchronous generators: A survey and new perspectives. Int. J. Electr. Power Energy Syst. 2014, 54, 244–254. [Google Scholar] [CrossRef]
  30. Vasudevan, K.R.; Ramachandaramurthy, V.K.; Babu, T.S.; Pouryekta, A. Synchronverter: A comprehensive review of modifications, stability assessment, applications and future perspectives. IEEE Access 2020, 8, 131565–131589. [Google Scholar] [CrossRef]
  31. Rathnayake, D.B.; Akrami, M.; Phurailatpam, C.; Me, S.P.; Hadavi, S.; Jayasinghe, G.; Zabihi, S.; Bahrani, B. Grid-Forming Inverter Modeling, Control, and Application. IEEE Trans. Power Electron. 2021, 9, 114781–114807. [Google Scholar] [CrossRef]
  32. Athay, T.; Podmore, R.; Virmani, S. A Practical Method for the Direct Analysis of Transient Stability. IEEE Trans. Power Appar. Syst. 1979, PAS-98, 573–584. [Google Scholar] [CrossRef]
  33. Bei, T.; Xiao, J.; Wang, X. Transient stability assessment of power systems based on the transformer and neighborhood rough set. Electronics 2024, 13, 270. [Google Scholar] [CrossRef]
  34. DIgSILENT GmbH. 39-Bus New England System (PowerFactory Dataset). Available online: https://www.digsilent.de/en/faq-powerfactory/tags/stability.html (accessed on 15 October 2025).
  35. ENTSO-E. System Separation in the Continental Europe Synchronous Area on 8 January 2021—2nd Update. ENTSO-E News Release, 2021. Available online: https://www.entsoe.eu/news/2021/01/26/system-separation-in-the-continental-europe-synchronous-area-on-8-january-2021-2nd-update/ (accessed on 20 October 2025).
  36. ENTSO-E. Requirements for Generators (RfG); Network Code; European Network of Transmission System Operators for Electricity: Brussels, Belgium, 2016. [Google Scholar]
  37. PRC-024-3; Generator Frequency and Voltage Protective Relay Settings. North American Electric Reliability Corporation Standard (NERC): Atlanta, GA, USA, 2021.
  38. National Grid ESO. Grid Code Modification GC0062: Fault Ride-Through Capability for Generators. In UK Grid Code; National Grid ESO: Warwick, UK, 2017. [Google Scholar]
  39. ENTSO-E. Implementation Guidance Document on Reconnection Requirements. In ENTSO-E Guidance Document; ENTSO-E: Brussels, Belgium, 2019. [Google Scholar]
  40. Kundur, P. Power System Stability and Control; McGraw–Hill: Hong Kong, China, 1994. [Google Scholar]
  41. Machowski, J.; Bialek, J.W.; Bumby, J.R. Power System Dynamics: Stability and Control, 3rd ed.; Wiley: Hoboken, NJ, USA, 2020. [Google Scholar]
  42. Chandorkar, A.M.; Divan, D.M.; Adapa, R. Control of parallel Inverters in stand-alone AC supply systems. IEEE Trans. Ind. Appl. 1993, 29, 136–143. [Google Scholar] [CrossRef]
  43. Mehrasa, M.; Pouresmaeil, E.; Soltani, H.; Blaabjerg, F.; Calado, M.R.A.; Catalão, J.P.S. Virtual Inertia and Mechanical Power-Based Control Strategy to Provide Stable Grid Operation under High Renewables Penetration. Appl. Sci. 2019, 9, 1043. [Google Scholar] [CrossRef]
  44. Sauer, P.W.; Pai, M.A. Power System Dynamics and Stability; Prentice Hall: Upper Saddle River, NJ, USA, 1998. [Google Scholar]
  45. PRC-024-3; Frequency and Voltage Protection Settings for Generating Resources. North American Electric Reliability Corporation (NERC): Washington, DC, USA, 2020.
  46. Rogers, G. Power System Oscillations; Springer: Berlin/Heidelberg, Germany, 2000. [Google Scholar]
  47. Ogata, K. Modern Control Engineering, 5th ed.; Prentice Hall: Hoboken, NJ, USA, 2010. [Google Scholar]
  48. Milano, F.; Dörfler, F.; Hug, G.; Hill, D.J.; Verbič, G. Foundations and Challenges of Low-Inertia Systems. IEEE Trans. Power Syst. 2018, 33, 3182–3188. [Google Scholar] [CrossRef]
  49. Arani, M.F.M.; El-Saadany, E.F. Implementing Virtual Inertia in DFIG-Based Wind Power Generation. IEEE Trans. Power Syst. 2012, 28, 1373–1384. [Google Scholar] [CrossRef]
Figure 1. Classification of power system stability: classical and extended categories.
Figure 1. Classification of power system stability: classical and extended categories.
Electronics 14 04202 g001
Figure 2. Control scheme for GFM control.
Figure 2. Control scheme for GFM control.
Electronics 14 04202 g002
Figure 3. Droop control with LPFs and proportional gains: filtered (P/Q) deviations adjust frequency and voltage references.
Figure 3. Droop control with LPFs and proportional gains: filtered (P/Q) deviations adjust frequency and voltage references.
Electronics 14 04202 g003
Figure 4. Block diagram of virtual synchronous machine (VSM) control showing virtual inertia, damping, and power–frequency dynamics.
Figure 4. Block diagram of virtual synchronous machine (VSM) control showing virtual inertia, damping, and power–frequency dynamics.
Electronics 14 04202 g004
Figure 5. Synchronverter control structure with active power (frequency) and reactive power (voltage) loops.
Figure 5. Synchronverter control structure with active power (frequency) and reactive power (voltage) loops.
Electronics 14 04202 g005
Figure 6. IEEE 39-bus New England test system single-line diagram.
Figure 6. IEEE 39-bus New England test system single-line diagram.
Electronics 14 04202 g006
Figure 7. Dominant eigenvalues of the synchronous machine (SM) baseline. Most oscillatory modes lie within the 0.1–2 Hz band with relatively high damping.
Figure 7. Dominant eigenvalues of the synchronous machine (SM) baseline. Most oscillatory modes lie within the 0.1–2 Hz band with relatively high damping.
Electronics 14 04202 g007
Figure 8. Dominant eigenvalues of the 100% grid-forming inverter (GFM) replacement. Several modes shift to higher frequencies (up to 10–12 Hz) and exhibit lower damping compared to the SM case.
Figure 8. Dominant eigenvalues of the 100% grid-forming inverter (GFM) replacement. Several modes shift to higher frequencies (up to 10–12 Hz) and exhibit lower damping compared to the SM case.
Electronics 14 04202 g008
Figure 9. Fault-initiated separation of the IEEE 39-bus system. A 3 ϕ fault is applied on Line 25–26 at 12.15 sand cleared at 12.30 s. Subsequent line openings at 17–18 (35.30 s), 4–14 (38.30 s), and 6–11 (40.20 s) complete the controlled split into Zone 1 and Zone 2. Icons indicate GFM converter placements.
Figure 9. Fault-initiated separation of the IEEE 39-bus system. A 3 ϕ fault is applied on Line 25–26 at 12.15 sand cleared at 12.30 s. Subsequent line openings at 17–18 (35.30 s), 4–14 (38.30 s), and 6–11 (40.20 s) complete the controlled split into Zone 1 and Zone 2. Icons indicate GFM converter placements.
Electronics 14 04202 g009
Figure 10. (a) SM baseline; (b) GFM inverter. Bus voltage trajectories for the fault-initiated separation (GFM case). Colored traces show generator bus voltages (G01–G10). Dashed vertical lines mark the fault clearing at 12.30 s and the system split at 40.20 s. Dashed horizontal lines indicate the operational acceptance band [0.9, 1.1] p.u.
Figure 10. (a) SM baseline; (b) GFM inverter. Bus voltage trajectories for the fault-initiated separation (GFM case). Colored traces show generator bus voltages (G01–G10). Dashed vertical lines mark the fault clearing at 12.30 s and the system split at 40.20 s. Dashed horizontal lines indicate the operational acceptance band [0.9, 1.1] p.u.
Electronics 14 04202 g010
Figure 11. System frequency trajectories for (a) synchronous machine baseline using f COI and (b) 100% GFM case using f GFM - COI . Gray: Zone 1; Orange: Zone 2; Green: global before split.
Figure 11. System frequency trajectories for (a) synchronous machine baseline using f COI and (b) 100% GFM case using f GFM - COI . Gray: Zone 1; Orange: Zone 2; Green: global before split.
Electronics 14 04202 g011
Figure 12. (a) Zone 1 (under-frequency). (b) Zone 2 (over-frequency). Frequency trajectories for fixed D p = 20 and varying H { 2 , 4 , 6 , 8 , 10 , 12 } .
Figure 12. (a) Zone 1 (under-frequency). (b) Zone 2 (over-frequency). Frequency trajectories for fixed D p = 20 and varying H { 2 , 4 , 6 , 8 , 10 , 12 } .
Electronics 14 04202 g012
Figure 13. (a) Zone 1 (under-frequency). (b) Zone 2 (over-frequency). Frequency trajectories for fixed D p = 120 and varying H { 2 , 4 , 6 , 8 , 10 , 12 } .
Figure 13. (a) Zone 1 (under-frequency). (b) Zone 2 (over-frequency). Frequency trajectories for fixed D p = 120 and varying H { 2 , 4 , 6 , 8 , 10 , 12 } .
Electronics 14 04202 g013
Figure 14. (a) Zone 1 (under-frequency). (b) Zone 2 (over-frequency). Frequency trajectories for fixed H = 4 and varying D p { 20 , 40 , 60 , 80 , 100 , 120 } .
Figure 14. (a) Zone 1 (under-frequency). (b) Zone 2 (over-frequency). Frequency trajectories for fixed H = 4 and varying D p { 20 , 40 , 60 , 80 , 100 , 120 } .
Electronics 14 04202 g014
Figure 15. (a) Zone 1 (under-frequency). (b) Zone 2 (over-frequency). Frequency trajectories for fixed H = 12 and varying D p { 20 , 40 , 60 , 80 , 100 , 120 } .
Figure 15. (a) Zone 1 (under-frequency). (b) Zone 2 (over-frequency). Frequency trajectories for fixed H = 12 and varying D p { 20 , 40 , 60 , 80 , 100 , 120 } .
Electronics 14 04202 g015
Figure 16. Maximum RoCoF in Zone 1 (under-frequency island) across the ( H , D p ) grid.
Figure 16. Maximum RoCoF in Zone 1 (under-frequency island) across the ( H , D p ) grid.
Electronics 14 04202 g016
Figure 17. Maximum RoCoF in Zone 2 (over-frequency island) across the ( H , D p ) grid.
Figure 17. Maximum RoCoF in Zone 2 (over-frequency island) across the ( H , D p ) grid.
Electronics 14 04202 g017
Figure 18. Maximum frequency drop (nadir) in Zone 1 across the ( H , D p ) grid.
Figure 18. Maximum frequency drop (nadir) in Zone 1 across the ( H , D p ) grid.
Electronics 14 04202 g018
Figure 19. Maximum frequency overshoot in Zone 2 across the ( H , D p ) grid.
Figure 19. Maximum frequency overshoot in Zone 2 across the ( H , D p ) grid.
Electronics 14 04202 g019
Figure 20. Settling time in Zone 1 (under-frequency island) across ( H , D p ) .
Figure 20. Settling time in Zone 1 (under-frequency island) across ( H , D p ) .
Electronics 14 04202 g020
Figure 21. Settling time in Zone 2 (over-frequency island) across ( H , D p ) .
Figure 21. Settling time in Zone 2 (over-frequency island) across ( H , D p ) .
Electronics 14 04202 g021
Table 1. Load demand in the IEEE-39 bus system.
Table 1. Load demand in the IEEE-39 bus system.
LoadBusP (MW)Q (Mvar)
L0303322.02.4
L0404500.0184.0
L0707233.884.0
L0808522.0176.0
L12127.588.0
L1515320.0153.0
L1616329.032.3
L1818158.030.0
L2020628.0103.0
L2121274.0115.0
L2323247.584.6
L2424308.6−92.2
L2525224.047.2
L2626139.017.0
L2727281.075.5
L2828206.027.6
L2929283.526.9
L31319.24.6
L39391104.0250.0
Table 2. Generator data in the IEEE-39 bus system.
Table 2. Generator data in the IEEE-39 bus system.
Gen S r (MVA)H (s) R a (p.u.) x d (p.u.) x q (p.u.) x d (p.u.) x q (p.u.)
G0110,0005.0000.00000.60000.80002.00001.9000
G027003.0300.00000.48791.19002.06501.9740
G038003.5800.00000.42480.07001.99601.8960
G048002.8600.00000.34881.32802.09602.0640
G053002.6000.00000.39600.49802.01001.8600
G068003.4800.00000.40000.65122.03201.9280
G077002.6400.00000.40301.30202.06502.0440
G087002.4300.00000.39900.63772.03001.9600
G0910003.4500.00000.57000.58702.16002.0500
G1010004.2000.00000.31001.00000.6900
Table 3. Replacement map (100% GFM) and preserved operating points.
Table 3. Replacement map (100% GFM) and preserved operating points.
GenBusBus TypeCtrl S rated (MVA) P (MW) V (p.u.)
G0139PVDroop10,0001000.01.0300
G0231SlackVSM7000.9820
G0332PVSyncV800650.00.9831
G0433PVDroop800632.00.9972
G0534PVSyncV300508.01.0123
G0635PVDroop800650.01.0493
G0736PVSyncV700560.01.0635
G0837PVSyncV700540.01.0278
G0938PVDroop1000830.01.0265
G1030PVSyncV1000250.01.0475
Ctrl: Droop = droop-GFM, VSM = virtual synchronous machine, SyncV = synchronverter.
Table 4. Controller parameters of the grid-forming inverters.
Table 4. Controller parameters of the grid-forming inverters.
Droop-GFM (G01, G04, G06, G09)
P-Droop ( m p )G01 = 5%, G04 = 8%, G06 = 7%, G09 = 3%
Q-Droop ( m q )5% (all)
Power Meas. LPF ( T p f / q f )0.05 s
Voltage Meas. LPF ( T v f )0.01 s
Voltage-loop Gains ( K p v / i v )0.01
Voltage Regulation PointPOI (mode = 1)
Virtual Synchronous Machine (VSM, G02)
Virtual Inertia (H)3 s
Damping ( D p )100
Damping Filter ( ω c )6 rad/s
Voltage Setpoint LPF0.003 s
Under-voltage Logic u red = 0.8 ; linear reduction enabled
Overload LimiterGain = 0.1, LPF = 0.0025 s
Active Power Limits p min = 0 , p max = 1
Synchronverter (G03, G05, G07, G08, G10)
Virtual Inertia (H)3 s
Damping ( D p )100
Reactive Droop ( D q )20
Voltage-loop Gain ( K q )1000 (G03–G05–G07–G08); 1200 (G10)
Table 5. Aggregated voltage quality metrics (percentiles across buses; all result values expressed per unit).
Table 5. Aggregated voltage quality metrics (percentiles across buses; all result values expressed per unit).
SM100% GFM
Retained Voltage (FRT, 12.15–12.30 s)
V min fault p050.5240.686
V min fault p500.7710.900
V min fault p950.9730.987
Worst V min fault 0.524 (G08)0.686 (G08)
Post-fault (12.35–13.35 s)
Overshoot > 1.1  p.u. p950.1000.000
IVD p500.0360.019
Worst Γ 0.310 (G09)1.000
Post-split 1 s (40.25–41.25 s)
Overshoot > 1.1  p.u. p950.0090.000
IVD p500.0500.017
Worst Γ 0.200 (G07)1.000
Post-split 10 s (40.25–50.25 s)
Overshoot > 1.1  p.u. p950.0090.000
IVD p500.0320.020
Worst Γ 0.920 (G07)1.000
Table 6. Computed frequency metrics (late window 180–200 s). Values are reported for the global pre-split system and for Zone 1 and Zone 2 after islanding. Δ f is the offset from 50 Hz (+overshoot, −drop).
Table 6. Computed frequency metrics (late window 180–200 s). Values are reported for the global pre-split system and for Zone 1 and Zone 2 after islanding. Δ f is the offset from 50 Hz (+overshoot, −drop).
RegionCase f ss [Hz] Δ f [Hz]Nadir [Hz]Peak [Hz] ζ Max RoCoF [Hz/s]
GlobalSMn/an/a49.99550.207n/a0.259
GFMn/an/a49.92550.116n/a0.140
Zone 1SM46.746 1.254 (drop)n/an/a0.0160.318
GFM49.899 0.101 (drop)n/an/a0.0980.083
Zone 2SM51.856 + 1.856 (overshoot)n/an/a0.1330.788
GFM50.173 + 0.173 (overshoot)n/an/a0.0260.173
Table 7. Percentage improvement or deterioration in frequency metrics when varying the damping D p (20→120) and inertia H (2→12). Positive values indicate improvement (reduced magnitude of the metric), while negative values denote worsening.
Table 7. Percentage improvement or deterioration in frequency metrics when varying the damping D p (20→120) and inertia H (2→12). Positive values indicate improvement (reduced magnitude of the metric), while negative values denote worsening.
MetricUnits H : 2 12 D p : 20 120
Z1 Frequency dropHz+9.82%+6.77%
Z2 Frequency overshootHz+13.39%+52.09%
Z1 Min RoCoFHz/s+65.12%+26.74%
Z2 Max RoCoFHz/s+76.26%+13.23%
Z1 Settling times−3.39%−4.98%
Z2 Settling times−41.69%+76.36%
Disclaimer/Publisher’s Note: The statements, opinions and data contained in all publications are solely those of the individual author(s) and contributor(s) and not of MDPI and/or the editor(s). MDPI and/or the editor(s) disclaim responsibility for any injury to people or property resulting from any ideas, methods, instructions or products referred to in the content.

Share and Cite

MDPI and ACS Style

Ahmadimonfared, Z.; Eichner, S. Stability Assessment of Fully Inverter-Based Power Systems Using Grid-Forming Controls. Electronics 2025, 14, 4202. https://doi.org/10.3390/electronics14214202

AMA Style

Ahmadimonfared Z, Eichner S. Stability Assessment of Fully Inverter-Based Power Systems Using Grid-Forming Controls. Electronics. 2025; 14(21):4202. https://doi.org/10.3390/electronics14214202

Chicago/Turabian Style

Ahmadimonfared, Zahra, and Stefan Eichner. 2025. "Stability Assessment of Fully Inverter-Based Power Systems Using Grid-Forming Controls" Electronics 14, no. 21: 4202. https://doi.org/10.3390/electronics14214202

APA Style

Ahmadimonfared, Z., & Eichner, S. (2025). Stability Assessment of Fully Inverter-Based Power Systems Using Grid-Forming Controls. Electronics, 14(21), 4202. https://doi.org/10.3390/electronics14214202

Note that from the first issue of 2016, this journal uses article numbers instead of page numbers. See further details here.

Article Metrics

Back to TopTop